Fórum témák
» Több friss téma |
Fórum » MOSFET-ek
Kapcsoló üzemben nincs értelme a source ellenállásnak, nincs szükség rá. Bár nem írtad hogy milyen üzemben használnád...
Célszerű lett volna legalább egy skiccet feltenned, mert ebből semmi sem derül ki, milyen az a táp..
Idézet: „MOSFET -et használnék egy 5 A -es tápban” Utána jön csak az esetleges párhuzamosítás téma és az Ugs-ek..
Bocsi. Analóg üzemben használnám. Ezért gondoltam, hogy legyen némi korlátozás, ha netán nem egy alomból valók a MOSFET -ek.
A hozzászólás módosítva: Szept 16, 2017
Akkor legegyszerűbb válogatni a FET-eket. Vagy sorba 1-1 multifuse biztit kötni. De hogy drain áramot honnan fognak kapni, az a rajzból nem látszik (hibás a rajz).
A kapcsolási rajzból egyértelmű. Dee azért észre vettem egy pici hibát.
A hozzászólás módosítva: Szept 16, 2017
Fetek párhuzamos kapcsolásánál nem ártana minden gate-be egy soros ellenállás, pl. 33-47 ohm az esetleges berezgések elkerülése miatt.
Nem látom a pnp-s áramgenerátorok közös bázisellenállását sem.
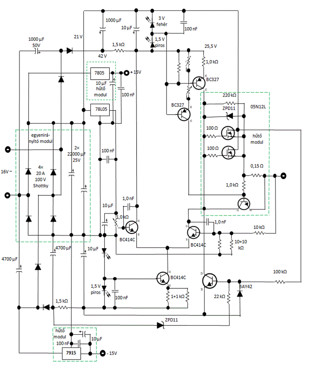
Cseréltem a rajzot. Így gondoltad? Néhány alkatrész nincs megadva. Még nem tudom mi van itthon és milyen értékű is kell.
Elvileg már jó, de azért növeld meg azt az 1k5-öt 10-15 k-ra.
A 3 tranyó max össz emitterárama kb. 4 mA, tehát nem kell hatalmas előfeszítő áram hozzá. A tápokra rajzold be a 100-220 n hidegítőket, a 7915-re alapból tegyél 1k5-öt ( beméréskor ne legyen üres ).. A hozzászólás módosítva: Szept 16, 2017
"Pici."
![]() A fehér LED pedig fordítva van bent. De eredeti kérdésedre visszatérve: ha már úgyis van bent a source-ban ellenállás, akkor miért nem kettéosztva? A diff bal oldalában az áramgenerátor semmi jót nem csinál, hagyd ki!
A negatív segédtáp nagyon gáz megoldás, én is csináltam, de nem szabad! Kikapcsolás után kis terhelésen hamarabb fogy el a segédtáp, emiatt megugrik a kimenet, érzékeny áramköröket megsütve. Legfeljebb ha kikapcsoláskor kisütöd a nagy puffert akkor elmegy.
Sőt ebben a kapcsolásban bekapcsoláskor is egy böszme impulzus kerülhet a kimenetre. A pozitív segédtáp még elfogadható bár az sem szép megoldás. A hozzászólás módosítva: Szept 16, 2017
A pozitív segédtápot mosfet vezérlésnél nem ritkán alkalmazzák. Többek közt itt a fórumon is van rá példa. A negatív nekem se tetszik 100 % -ban, de erre még kitalálok valamit. Valószínű letiltom a kimenetet úgy, hogy a gate feszültséget automatikusan letestelem, ha a - táp csökken.
Most véleményezd! Alul egy tranzisztorral és pár alkatrésszel elérhető, hogy a negatív tápfesz 14-5 V alá esik, a kimenő feszültséget letiltja.
Köszi a segítséget. Megspóroltatok egy kismarék csalódást és sok időt!
Hát itt!
Az észrevételeket is figyelembe véve, javítottam pár dolgot. Ha nem jövök ide, ugyan nem építem meg hibás rajz alapján, de sok felesleges sufniácsorgás lett volna méltó jutalmam. A hozzászólás módosítva: Szept 17, 2017
Ajaj! Jól össze lett kuszálva az áramgenerátorok referenciája! Most már a piros LED is fordítva van. A diff bal oldala viszont még mindig ott dolgozik a semmire.
Viszont a letiltás első blikkre jónak tűnik.
Pedig tényleg!
![]() Köszi! Még a végén segítségeitekkel, működni is fog!
A bal BC327-et szedd ki, BC414 kollektort kösd fel a +25.5 voltra.
És cserélje vissza a fehér és piros LED-et, mert most a diff erősítő egyáltalán nem működik a túl nagy áramú felső áramgencsi miatt!
Habár a 2,7V-os zener túl nagy szivárgó árama még segíthet, de jobb nem erre alapozni... A hozzászólás módosítva: Szept 18, 2017
Igen!
![]() Epu2: a piros legyen alul ( 1.5 volt ).
A tanácsaitokat figyelembe véve, elkészült és kipróbált a hűtőmodul című rész. A stabkockák hozzák az elvártakat. A MOSFET-ek közül az egyik elcsattant, (G-S zárlat), kihagytam a zenert és a stitkus feszt nem bírta
). Csere és pótlás után mükszikműködik. A kézbőr ellenállását kihasználva vezérelhető.Gondolom, ez akarna lenni.(Moderálva.) A hozzászólás módosítva: Szept 20, 2017
Moderátor által szerkesztve
Nem kéne már átrajzolnod a jó verzióra? Csak másolgatod a rosszat...
De! Bocsi!
A baloldali BC414C b-c közötti kondi is fölöslegessé vált. A hozzászólás módosítva: Szept 19, 2017
Helló! Tudnátok nekem ajánlani olyan logikai fetet ami TO126 tokozású és kb 2-3A -t visz? Olcsó kínai is jó. Ilyen tokozással nem találtam a keleti webáruházakban...
A TO220 nem fér be? Szinte ugyanaz, csak kicsit szélesebb. Abból van dögivel.
Hát ha ilyen sok ajánlat érkezik, úgy néz ki muszáj lesz azt használni...
Ha nem feltétel a csavaros rögzítés, akkor én az IRLU024-et megelégedéssel használom.
Ha mindenképpen TO 126 kell pl: tessék.
Beszerezhetőséget nem néztem. Jav: Bocs, a LOGIC level kimaradt. akkor ez nemvalószínű, hogy jó. Egyébként ez a tokozat elavult. Kínait lehet, hogy még találsz. A hozzászólás módosítva: Szept 22, 2017
|
Bejelentkezés
Hirdetés |









Az észrevételeket is figyelembe véve, javítottam pár dolgot. Ha nem jövök ide, ugyan nem építem meg hibás rajz alapján, de sok felesleges sufniácsorgás lett volna méltó jutalmam. 


). Csere és pótlás után 






