Fórum témák
» Több friss téma |
Fórum » Házi feladat elmélet - tételek
Üdv
Nemházi feladat, csak elvi kérdés : Ellenállásokat kellene válogatnom, 10Kértékű darabokat, pontos értékre ,legalább 0,01%pontos eggyüttfutásra 80 darab 20Kértéket kellenepárosítani ,6000 darabból . Ami pontosan kérdés az lenne ,hogy van 6000 mért érték ,azokat hogyan párosítanátok ,hogy minél több ilyen csomag kijöjjön. Vagyis az adatok összerendelése ,és annak a módszere érdekel, nemkonkrét program érdekel csak ki hogy oldaná meg. A hozzászólás módosítva: Szept 24, 2017
Úgy érted hogy sorbakötve 2-t legyen pont 20k, 0,01% toleranciával, és ezen kívül más feltétel nincs? (Mit jelent az "együttfutás"?)
1%-osból kiindulva, egy tetszőleges darabból kiindulva hozzá párt találni (legfeljebb 0,02% eltéréssel) 6000 darabból statisztikailag kb. 120 db-ot lehet. Hacsak nem a következő 79 pár első tagját is ugyanebből a tartományból szeretnéd választani, vagy eleve egy pontos értékből indultál ki, akkor majdnem akadálytalanul válogathatsz szinte bármilyen algoritmussal az első elemre nézve. Ha viszont mást jelent a pár, vagy egyéb feltétel is van, akkor azt is írd meg!
Így van 20K vagyis 2 sorbakötött van tervben.
Egy kompenzátor szerű dolgot csinálnék , 6 tizállású jaxleival, ezért a minél pontosabb együttfutási elvárás.
Mi az a "kompenzátor" és mi az "együttfutás"? Mi fut együtt mivel és minek a függvényében? (Pl. ha hőfok függvényében futnak együtt, akkor önként adódik a kérdés hogy mérted-e a hőfokfüggést egyenként?)
Ha más nincs akkor a feladat rém egyszerű. Szépen ráteszed egy függőlegesen skálázott papírlapra az ellenállásokat, minden darabot a mért értékének megfelelő helyre (én vékony kétoldalas ragasztót szoktam tenni a papírra és erre helyezem az ellenállásokat), és erről majdnem tetszőlegesen választhatsz egy példányt, szinte biztosan találsz hozzá párt. Az egyszerűség kedvéért érdemes úgy skálázni, hogy az ideális értéktől való eltérést írod fel, és a + és - eltérésűeket egymás melletti oszlopokba. Kapásból látszik ránézésre minden lehetséges pár, még táblázat sem kell, sem program. Ha mondjuk 400 db-ból kéne válogatni, az már feladat lenne.
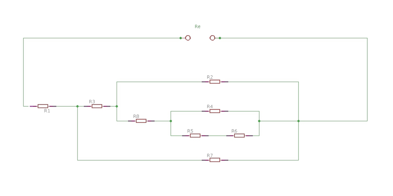
Sziasztok. Házi feladatnak kaptunk egy eléggé bonyolult eredő ellenállás számítást és ennek a megoldásában kérném a segítségeteket. Ez lenne az : http://www.kepfeltoltes.eu/view.php?filename=203h_zi.jpg Hozzászólásokat előre is köszönöm!
Szia!
Meddig jutottál el a felrajzolásában?
Én először R2 R3 R8-ra alkalmaznám a csillag-delta számolót.
Semmi olyan. Egyszerűen végig kell követni a csomópontokat.
Átrajzoltam, hogy átlátható legyen számodra. De ezt neked kellett volna.
A hozzászólás módosítva: Szept 27, 2017
Az R6 az R1,3,7 csomóponthoz kapcsolódik.
Ez nem sima párhuzamos-soros kapcsolás (R4 nem párh. R5-R6 soros kapcsolásával).
Az R7 kivételével egy H-hidat alkotnak az ellenállások, így a feladatot pedig csak csillag-delta átalakítás bevezetésével lehet megoldani. A kérdező szerint mi a megoldás, a korábbi hozzászólások szerint? Szerintem most egy kicsit hagyjuk gondolkozni. A hozzászólás módosítva: Szept 27, 2017
Szerintem nem. De hagyjuk gondolkodni. Úgy néz ki, hogy bonyolult, de nem az.
Egy feladatot nem a szubjektivitás dönt el, szerintem-mások szerint-stb.
![]() Le van rajzolva, ott van bárki előtt tisztán és világosan. Vagy csillagból deltába, vagy fordítva konvertálva, kb. 4-5 variációval is megoldható a feladvány. Ha kézzel kell kiszámolni és megadni az értékeket, sulis módszerekkel, akkor nincs más módszer vagy egyszerűsítés. Az R5-R6 soros eredője hétszentség, hogy nem párhuzamos R4-gyel, az életemet ráteszem. Fogj egy ceruzát vagy tollat, és lassan kövesd R4 két kivezetését... naugye, hogy csak az egyik jut el R5-R6 sorosig? A másik kivez. egy következő ellenállashoz fut be. Lehet, késő van, de majd belátod.
Ahogy reloop is jelezte, hibásan rajzoltad át, ezért hiszed hogy egyszerűbb.
Amúgy meg lehet csinálni csillag-delta nélkül, csak úgy több lépésből áll. Egy csillagot (vagy más esetben deltát) az egyik pontjára vonatkozó áramok/feszültségek tekintetében lehet helyettesíteni egy thevenin generátorral, így a hálózat ide kapcsolódó részében már számíthatók az áramok/feszültségek, és utána a hálózat maradékát lehet theveninnel helyettesíteni a kiinduló csillag áramainak számításához.
Jó dolog ám úgy segíteni valakinek, hogy utána egy betűt sem válaszol.
Ne haragudjatok, hogy nem válaszoltam, csak nem voltam gép közelben. Végül sikerült, delta-csillag átalakításokkal összehoznom. 1.53 k(ohm) jött végeredménynek. Köszönöm a válaszokat.
Nekem is 1,79 k ohm lett az eredmény.
Az ember a saját hibáiból tanul a legjobban. Néha nem is könnyű megoldani egy feladatot, még ha könnyűnek látszik is.
Igazatok van, elszámoltam, na sebaj, majd legközelebb jobban figyelek.. Köszönöm mindenkinek a válaszokat!
Sziasztok.
Villanyszerelő suliba járok és kaptam egy házit,egy másik topikban segítettek azzal hogy kiszámolták az eredményt.Ezt megköszöntem nekik de nekem az lenne igazán segítség ha valaki elmagyarázná akkár leírva hogy jöttek ki az eredmények.A képen látszik a vergődésem.Előre is köszönöm. A hozzászólás módosítva: Nov 15, 2017
Miért vergődés, ez eddig jó. U2=4v, 4V hatására R2-n 4V/1000ohm=4mA folyik az R3-4=2K-n meg 4V/2000ohm=2mA (így ki is jön a fő 6mA) U3=2mA*1000ohm (ugyan az az áram folyik R3-R4-en) Kicsit cselesen van csak rajzolva, lehet, az zavar.
A számítások jók csak a jelölésekkel van baj.
Reredő az tényleg az eredő kellene legyen, és nem csak az R3+R4, ezt ne Re vel jelöld! A rész értékeknek adj valami nem bezavaró nevet, az R34 nem célszerű. R3+R4 = mondjuk legyen 'j' indexű tehát Rj. Az RjXR2 = ami (R3+R4)XR2 = ez meg legyen 'k' indexű tehet Rk. Az Re mindig az egész eredőjét jelöli (az 'e' index az eredőnek íratlan szabályként foglalt). Szóval eljutottál addig, hogy az eredőt felírtad. Rj=R3+R4 Rk=R2XRj=R2X(R3+R4) Re=R1+[R2X(R3+R4)]=R1+[RkXRj] a replusz feljebbvaló művelet, előbb kell elvégezni, mint a + és - műveletet, tehát a [] zárójel elhagyható a késöbbiekben, ha majd már jól belejöttél. Replusszolni úgylátom, hogy tudsz. I1, U1 ohm törvényével (Igen)=I1=U0/Re, U1=I1*R1 , ez ment... U2-re akár két megoldás is lehet U2=U0-U1=I1*Rk ez is ment (módod van ellenőrizni, ha nem ugyan az jön ki a két módon, akkor hibáztál valahol).. I2 ohm törvényével U2/R2 I3=I4=Ij=Uj/Rj=U2/Rj=U2/(R3+R4) U3=I3*R3 U4=I4*R4 Amit a papíron nem láttam, hogy tudod az a következő: Soros ellenállásokon ugyanaz az áram folyik át, ettől lesz I3=I4, valamint I1=Ik=(-Igenerátor) párhzamos ellenállásokon meg ugyanaz a feszültség, ettől lesz U2=Uj, és ezt felhasználva lesz Ij=Uj/Rj=U2/Rj A hozzászólás módosítva: Nov 15, 2017
Szia
Köszönöm a segítséget rettentö sokat segítetél most nekem. Irok majd még magamnak más példákat is majd ha lesz egy kis időm és esetleg ha nem vagyok pofátlan majd le elenőrződ nekem ha megkérlek rá.Ezt előre is köszönöm. Felrakom ide a levezetést remélem igy jó lesz. Mégegyszer nagyon köszönöm. Üdv.Józsi
-soros kapcsolás megy
-párhuzamos kapcsolás megy -ohm Tv megy -U2 nél sikerült egy hurok törvényt alkalmazni, nem tudom hogy magabiztosan tudod-e, vagy csak jól sikerült. -Az U3-nál hibáztál. Illetve összekeverted a hurok és csomóponti törvények jellegét. A hurok tv feszültségre alkamazható U2-nél csináltad. A csomóponti tv meg áramra. I2 után a következőt tudod tenni: Párhuzamosan van az R2 meg az Rj (ami tudod hogy Rj=R3+R4), és ezzel a hálózattal sorban van még az R1 (Ha kell rajzold le új kapcsolási rajzban az aktuális helyzetet, egy ideig segíteni fog, majd késöbb elhagyod az egyszerű részszámításokhoz a segédrajzokat. Késöbbiekben is sokszor segíteni fog, ha csinálsz egy új kapcsolási rajzot az adott helyzetre (jön majd csillagdelta, meg különféle létrás hálózatok, a rajz egyszerűsítésének rutinja fontos, gyakorold!)). Próbáld meg felírni, hogy milyen áramok folynak, mennyi folyik az R1-en mennyi az R2-n és mennyi az Rj-n (erre alkalmazod a csomóponti törvényt az R2, Rj, R1 közös pontjában) A végén megkapod az Ij-t Hogy jobban megértsd rajzold is fel az áram és feszültség nyilakat is a kapcsolási rajzba. Nemtudom ezt elmondték-e, hogy hogyan kell felvenni ezeket. A fesz nyíl szimbólum hegye két vonal, nincs bezárva háromszöggé, a nagyobb értéktől a kisebb felé mutat, ezért feszültség ESÉS-t jelöl. (nagyon fontos: a fesz esik, az áram folyik, ha összekevered az nagyon bántja a szakmai füleket). Az áram nyíl szimbólum hegye hegyes háromszög (lehet üres vagy teli háromszög), a FOLYÁS irányát jelöli. A generátornál felvettél egy feszültség irányt, lefelé mutató nyíllal (fesz nyíl, két szárú hegy akar lenni), kell hozzá egy áram nyíl is (háromszög hegy). A generátorból kifelé megy az áram, abban az irányban, amerre a generátor feszültsége pozitív, tehát az áram nyíl felfelé kell mutasson (generátoron az áram és a fesz nyilak mindig ellentétes irányban állnak.) Az ellenállásokon mint passzív elemen az áramfolyás hatására esik a feszültség, szóval amerre folyik az áram rajta, arra esik a feszültség is, a nyilak az ellenálláson egy irányba mutatnak. A csomóponti tv. csak annyit jelent, hogy amennyi áram folyik a csomópontba befelé, ugyanannyi folyik kifelé is. I2 után az Ij-t számolhatod, ami persze a sorbakapcsolás miatt megegyezik az I3=I4-el. Utána jöhet az U3 meg az U4. U1 értékét honnan vetted? A papíron nem számoltad (fejben elvégzett lépéseket még ne csinálj, mert elronthatod, utána meg nehezebb megtalálni hogy hol. Idővel, majd lehet, ha kisujjból megy..). Addig is a hurok és csomóponti törvényeket gyakorold! A hozzászólás módosítva: Nov 16, 2017
Szia
Köszönöm a segítséget,küzdök vele egyszer csak megértem ezt. Nagyon köszönöm még egyszer.
Sziasztok!
Tudna nekem valaki segíteni az alábbi feladat megoldásában? Köszönöm előre is!
Sziasztok!
Segítséget kérek az alábbi feladathoz: 8 tolókapcsoló, 7-szegmenses kijelzőn ki kell jelezni a kapcsolókon beállított 1-esek db számát (azt kell kijelezni, hogy hány darab tolókapcsoló van felkapcsolva – 0…8 a lehetséges érték). Ezt a változatot szekvenciális áramkörrel kell megoldani! Környezet:Xilinx ise webpack, Digilent Spartan 3E cp132
Sziasztok. A kövekező két kérdést kaptam:
-Milyen hatással van a jel/zaj viszony csökkenése az alkalmazható kódolásra, a moduláció megválasztására és a vevő egység felépítésére? -Az egyre hatékonyabb kódolási eljárások, modulációk milyen kritériumot támasztanak az adó bizonyos részegységeivel szemben? Tudna ehhez valaki támpontokat adni? Nem terjedelmes magyarázatot várok, inkább csak címszavakat, az alapján már utána tudok nézni. Köszönöm! |
Bejelentkezés
Hirdetés |






Lehet, késő van, de majd belátod.



