Fórum témák

» Több friss téma
Fórum » RIAA korrektor
 
Témaindító: Ghost Rider, idő: Aug 25, 2006
Témakörök:
Lapozás: OK   110 / 151
(#) scooby_ válasza farkasgabor7403 hozzászólására (») Dec 8, 2017 /
 
Szia.
Egyik jó tanács: Helyesírásra figyelj oda. A moderátorok harapnak érte. És mások is.

Második: Nem egy nagy költségű elektronika. Én azt javaslom: próbáld ki, hallgasd meg. Ezt így senki nem fogja tudni neked megmondani, hogy a Te ismeretlen NE5532-vel felépített korrektorodnál jobb-e a HFM-1. De ha ismernénk is a korrektorodat, lehet, hogy én azt mondom, igen, persze, nagyon pöpec a HFM-1, más meg azt mondja, hogy húzd le a klotyón mind a kettőt. Nem lehet szubjektív megítélés alapján építkezni. Az audiótechnika sajnos ilyen. Olvasgass a fórumon, mert a HFM-1 átesett némi "ráncfelvarráson" Pioneer kolléga jóvoltából, hogy végre korrektornak lehessen nevezni azt az eszközt. (Két korrekciós tag is cserélődött benne, én személy szerint csak így békéltem meg vele.)
(#) Cinema válasza farkasgabor7403 hozzászólására (») Dec 9, 2017 /
 
Az NE5532N- IC bemenetein védődiódák vannak, nem mindig szerencsés, egy lemezjátszó előerősítőben, hogy ez így van. Más IC-vel esetleg jobb hangot kaphatsz, ha az IC optimális működtetési feltételeit betartod. (OPA2134)

Üdv!
(#) Garfieldcat hozzászólása Jan 15, 2018 /
 
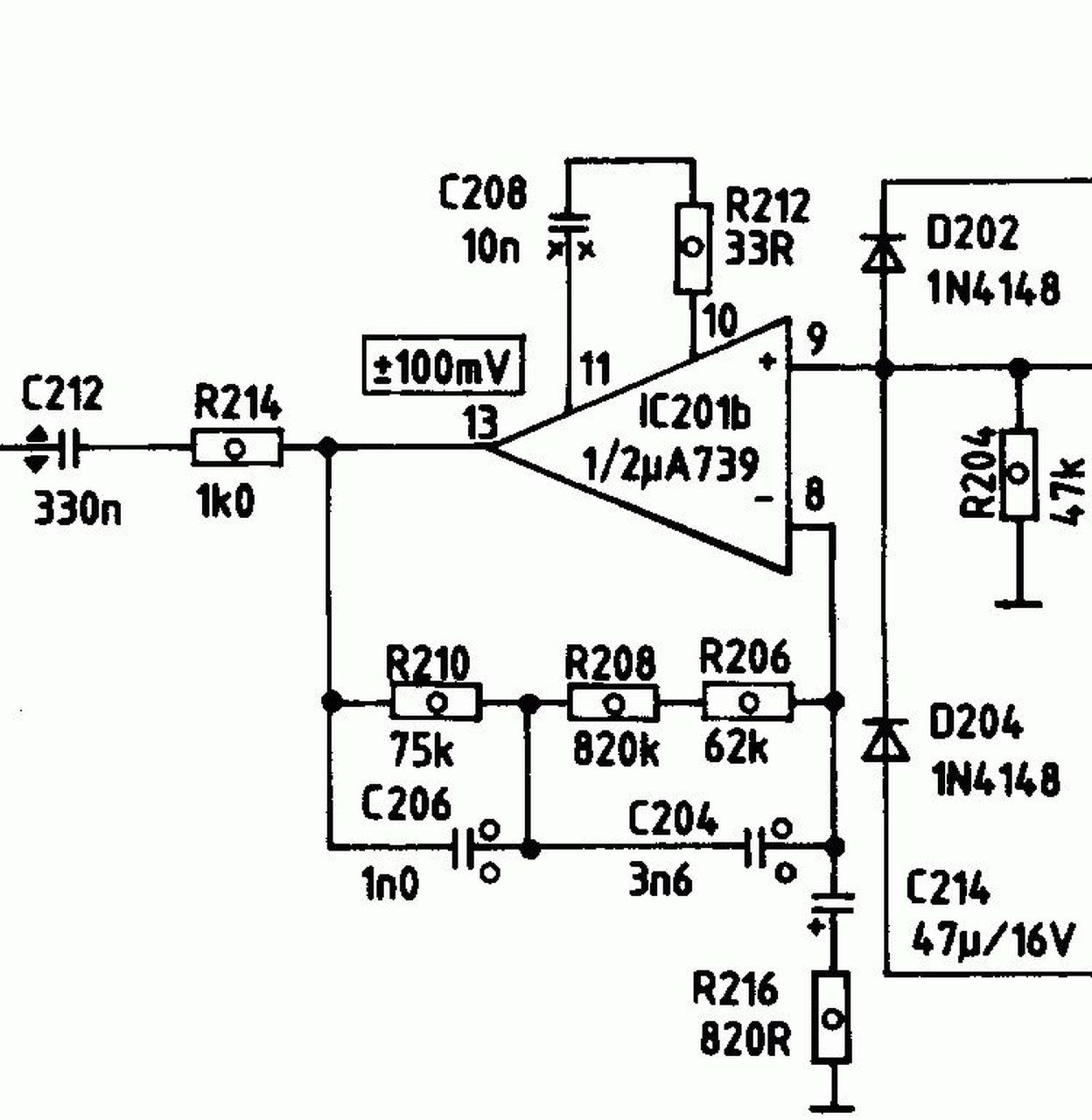
Vettem egy rendkívül kiváló Orion SE1025-ös erősítőt. A trafója zárlatos, az egyik végfok hiányzik. Így picit átépítettem. Építettem bele Hiraga le monstre végfokot, raktam bele másik trafót, picit növeltem a szűrőkondikat (a 2x 6800u helyett 2x47000u és 4x33000u került bele)

A RIAA korrektor átépítése jön most. A uA739-es IC ki fog esni, és megy bele helyette AD8066. Ámde a korrekciót a negatív visszacsatolásban hogy módosítsam?
Így néz ki most az erősítő:
(#) Garfieldcat válasza Garfieldcat hozzászólására (») Jan 15, 2018 /
 
Vagy milyen szimulációs programot használtok PC-re? Ahogy kiszámoltam a Moszkvai féle mod. Hiraga RIAA teljesen más frekvenciákon szűr. Az időállandók mások, Orionnál az RC kör 50Hz, MOd Hiraga meg 21Hz stb....
(#) CHZ válasza Garfieldcat hozzászólására (») Jan 15, 2018 /
 
TINA alkalmas és megbízható erre a célra is.

RIAA.JPG
    
(#) Garfieldcat válasza CHZ hozzászólására (») Jan 15, 2018 /
 
Köszi. Ha jól értelmezem, akkor az Orionban lévő korrektor korrekciós görbéje egész normális? Akkor csak az alkatrészeket cserélem ki pontos, jó minőségűre. Vagy ha 880k-t esetleg megnövelném 920-ra, akkor kicsit lejjebb menne az alsó frekvencia?
(#) CHZ válasza Garfieldcat hozzászólására (») Jan 15, 2018 /
 
Jól látod, eléggé pontos, használható, 0,5dB-en belül van.
Ha növeled, lesz pici mély emelése.
A hozzászólás módosítva: Jan 15, 2018
(#) Garfieldcat válasza CHZ hozzászólására (») Jan 15, 2018 /
 
Köszönöm. Már letöltöttem a tinát, de a kölcsönzői program elég vírusos...
(#) CHZ válasza Garfieldcat hozzászólására (») Jan 15, 2018 /
 
Szerintem a trial változata is jó, menteni nyomtatni nem enged.
(#) Garfieldcat válasza CHZ hozzászólására (») Jan 15, 2018 /
 
Ok, köszi
(#) scooby_ válasza CHZ hozzászólására (») Jan 15, 2018 /
 
Sose tetszett a hangja. A Videoton módosítva megalázza.
(#) FordPrefect válasza scooby_ hozzászólására (») Jan 16, 2018 / 1
 
Két alapfokú korrektorról beszélsz, és valószínűleg nem volt teljesen azonos minden körülmény az összehasonlításkor. Innentől nem ér a nevem, minden szubjektív..
(#) gordonfreemN hozzászólása Feb 4, 2018 /
 
Sziasztok.
Megépitettem a Le Pacific kapcsolást MM lemezjatszóhoz.
Első körben müködött de kicsit torzított. Valószinűleg a fetek Idss besorolása miatt (bl-eset tudtam venni).
Majd gondoltuk kipróbáljuk egy másik lejátszoval (és nem CD-vel! ) de nehezen ment a csatlakozója a próbapanelen lévö rca aljzatba. Végül persze belement de onnantól iszonyat búg.
Na már szinte az egészet átforrasztottam keresztcseréltem a feteket kicseréltem a csatolókondikat de továbbra is búg. Ha a 470nanót az első fet drain lábáról lekötöm akkor csend.
Tönkre tud igy menni a fet vagy ez inkább gerjedés?
Már épitettem be 33R-t a két fet source - gnd közé de semmi javulás. Kicsit tanácstalan vagyok nem tudom hogyan ellenörizzem a feteket.
(#) CHZ válasza gordonfreemN hozzászólására (») Feb 5, 2018 /
 
Szia!
Jó lenne látni a kivitelezését.
(#) gordonfreemN válasza CHZ hozzászólására (») Feb 5, 2018 /
 
Szia.
Húha, délután feltöltöm az alját, de nem fogok dícséretet kapni, próbapanelen dobtam össze.
(#) CHZ válasza gordonfreemN hozzászólására (») Feb 5, 2018 /
 
Nincs ezzel probléma, viszont árnyékolni kell, így minden zavart összeszed.
Idézet:
„nehezen ment a csatlakozója a próbapanelen lévö rca aljzatba. Végül persze belement de onnantól iszonyat búg.”

RCA aljzat földelési pontja sérülhetett, érdemes ellenőrizni, csatlakozó háza és a panel GND pontjai között.
A hozzászólás módosítva: Feb 5, 2018
(#) gordonfreemN válasza CHZ hozzászólására (») Feb 5, 2018 /
 
Azt észrevettem, ahogy a tenyerem elemelem felette még azt is érzi a fet. Mint eg kapacitív érzékelő

De az biztos, hogy a búgás nem egy külső zavar, egyértelműen brumm.
Előtte nem jelentkezett csak a csatlakozóba erőltetés után.
Már cseréltem csatlakozót is és LM317-et is.
Idézet:
„RCA aljzat földelési pontja sérülhetett, érdemes ellenőrizni, csatlakozó háza és a panel GND pontjai között.”

Átforrasztottam már az egész GND hálózatot újra.
Valami kiindulópont az lehetne, hogy ha a 470nanót lekötöm akkor a brumm megszűnik, tehát nem a kimeneti fet generálja. Ellenben volt már keresztcsere és úgy meg balhés a történet.
Bővebben: Link
A hozzászólás módosítva: Feb 5, 2018
(#) CHZ válasza gordonfreemN hozzászólására (») Feb 5, 2018 /
 
Idézet:
„470nanót lekötöm akkor a brumm megszűnik, tehát nem a kimeneti fet generálja. Ellenben volt már keresztcsere és úgy meg balhés a történet.”

Első fokozatot kiiktatod, erősítése lecsökken, érzéketlenebb lesz. Mérni kell, feszültségeket ellenőrizni.
(#) Epu2 válasza Garfieldcat hozzászólására (») Feb 5, 2018 /
 
Üdv! Még nem használtam, csak nézegettem. Legálisan töltöttem le. A regisztrációban érdekesség, hogy Magyarország nem szerepel benne. Csaltam. USA és hozzá tartozó irányítószám. De jó email cím.
Szerintetek ez trial?
A hozzászólás módosítva: Feb 5, 2018

Tina.JPG
    
(#) pont válasza Epu2 hozzászólására (») Feb 5, 2018 / 1
 
A TI verzió egy legális, de csökkentett funkciójú program. Időkorlát nélkül lehet használni menteni stb, de pl. online szimulátor nincs benn és az alkatrészekből is kevesebb van....
(#) Moderátor hozzászólása scooby_ hozzászólására (») Feb 11, 2018
 
Illegális dolgok reklámozása ezen az oldalon nem engedélyezett!
(#) CHZ hozzászólása Feb 25, 2018 / 4
 
Félvezetős RIAA, mérve meghallgatva is jól teljesít.
(#) Moszkvai válasza CHZ hozzászólására (») Feb 26, 2018 /
 
Szia! Szép lett! A PH3-hoz képest milyen?
Ez Fet-es vagy tranyós?
(#) CHZ válasza Moszkvai hozzászólására (») Feb 26, 2018 /
 
Megközelíti, de nem jobb. Tranzisztoros, kimeneti bufferben van FET, J FET.
(#) Moszkvai válasza CHZ hozzászólására (») Feb 26, 2018 /
 
Köszönöm!
(#) gordonfreemN válasza CHZ hozzászólására (») Feb 26, 2018 /
 
Szia. Szép lett. Azt elarulod, higy a szitazást milyen festékkel csinálod? Nekem csak fekete kell majd de olvastam hogy van akinek nem ragadt meg megfelelően a panelen.
(#) CHZ válasza gordonfreemN hozzászólására (») Feb 26, 2018 / 1
 
Lézernyomtatóval kinyomtatva, vasalva.
(#) CHZ hozzászólása Ápr 7, 2018 / 6
 
Csöves phono is készül, méréseim szerint átvitele jó, érdemes bedobozolni.
(#) Moszkvai válasza CHZ hozzászólására (») Ápr 7, 2018 /
 
Remek! Nálam ez az etelon még mindíg!
(#) CHZ válasza Moszkvai hozzászólására (») Ápr 7, 2018 /
 
Köszi, csövesben nekem is.
Következő: »»   110 / 151
Bejelentkezés

Belépés

Hirdetés
XDT.hu
Az oldalon sütiket használunk a helyes működéshez. Bővebb információt az adatvédelmi szabályzatban olvashatsz. Megértettem