Fórum témák

» Több friss téma
Fórum » Autóelektronika
 
Témaindító: sufni-tunning, idő: Ápr 19, 2008
Témakörök:
Lapozás: OK   258 / 348
(#) zandriis5 válasza proli007 hozzászólására (») Ápr 10, 2018 /
 
Arra én is gondoltam, hogy pufferkondival kiegészítem, viszont akkor elvesz 1-2 tized másodpercet ha jól értelmezem a második jelre történő relé behúzási időből, azaz 3 tized másodpere fog behúzni a relém 0,5 másodperc helyett. A relének a 2. impulzusjelre kellene 0,5 másodpercre behúznia és ezután ejtenie. Minden impulzusjel 0,5 másodperc hosszú, negatív. Passzív állapotban a negatív impulzusjel nem ad semmit. Ha nagyon muszáj oda tudom vinni a 4017 számlálónak a +12V-ot, ezen már nem múlik. A reset lábra teszek egy diódát, és a törlő pozitív jelet ami passzív állapotban negatív folyamatosan. Fet-tel nem fogyaszt? A 4017 ic alapesetben hány mA-t fogyaszt? A kiegészítő leírás alapján már össze lehet hozni a kapcsolását? Köszönöm a válaszod Proli007
(#) proli007 válasza zandriis5 hozzászólására (») Ápr 10, 2018 /
 
"Passzív állapotban a negatív impulzusjel nem ad semmit." Ennek lerajzolnád az idő diagramját? Mert nem értem időben hogy változik a feszültség, mert ha lefutó 0,5sec impulzusok vannak, akkor az azt feltételezi, hogy az impulzusok közötti időben állandó 12V van. Én ezt értem a "passzív idő" alatt.
A CMOS-nál ha nem változik a kimentek állapota gyorsan, szinte semmit nem fogyaszt. Fet a kimenetre csak akkor kell, ha kondiból táplálnánk az impulzusok kimaradása miatt a tápját. (Hogy a relé meghúzásához ne legyen szükség energiára.
(#) zandriis5 válasza proli007 hozzászólására (») Ápr 10, 2018 /
 
Lerajzoltam.
Az a gondom vele, hogy első gombnyomásra (R1 relétől) is egy pillanatra behúz az R2 relém.
A hozzászólás módosítva: Ápr 10, 2018

zár.png
    
(#) proli007 válasza zandriis5 hozzászólására (») Ápr 10, 2018 /
 
Inkább így..

Zár.png
    
(#) VIM válasza rascal hozzászólására (») Ápr 10, 2018 /
 
Ennek a sorozatnak, mármint a tűzősarus megoldású biztosítéktáblásokra gondolok, sok probléma okozója volt a megfelelő kontaktusok hiányából adódó meghibásodás, leállás. Ha EZT a rajzot veszed kiindulási pontnak a hibakereséshez, akkor jól kivehetőek a csatlakozók számozásai és azok hovatartozása a biztosíték tábla oldalában. A kérdéses, hibás áramkörhöz tartozó csatlakozóban szorosra kell venni a tűzősarukat és befújni az érintkező felületeket wd40-el. Talán mégsem gyk. betét hiba van a rejtélyes leállás vagy épp le nem állás mögött. A kesztyűtartó hátsó részében is vannak csatlakozások ... de azt így hirtelen nem tudom megmondani, hogy hová tartoznak az oda futó vezetékek.
(#) rascal válasza VIM hozzászólására (») Ápr 11, 2018 /
 
Megvan a linkelt rajz is és még egy-két másik is. A teljes biztosíték és relé tartó doboz már itt van a lakásban, hétvégén fogok nekiesni.
(#) szilva69 hozzászólása Ápr 12, 2018 /
 
Sziasztok ! Egy olyan kérdésem lenne : Ford Focus 1.6 benzin : van-e tudomásotok egy olyan egyszerű kapcsolású, házilag könnyen elkészíthető megoldásról : az autóstáskában lenne egy jeladó és ha elég közel megyek vele az autóhoz, (1 m, vagy kevesebb) akkor kinyitja a központi zárat az autóba beépített , szintén házilag készíthető jelvevő ? Amikor pedig a jeladó eltávolodik az autótól 1 m-nél messzebb, akkor meg bezárná a kocsit ? Végül is csak annyit kéne tudnia az "elektronikának" bent, hogy (többek között), jön ki belőle a gyári központi zár vezérléshez majd 2 kábel, ha aktív a cucc ( közel megyek) akkor az egyiken kiad egy negatívot 1 sec. ideig, ha meg eltávolodom a kocsitól a jeladóval, akkor meg a másik kábelen ad ki egy negatívot 1 sec. ideig és már meg is lennék...mert ugye a Focust kulccsal ajtót nyitni nem egy öröm, még akkor sem, ha a kulcs távirányítós, mert nekem sokszor csak a sokadik gombnyomogatásra nyit ajtót a kocsi...
A hozzászólás módosítva: Ápr 12, 2018
(#) bbalazs_ válasza szilva69 hozzászólására (») Ápr 12, 2018 / 1
 
Ezek az "egyszerű" kapcsolások mikroprocesszort tartalmaznak, amit programozni kell, innentől pedig borul a 'házilag könnyen elkészíthető' jelző.
A másik kérdés a tápellátás, hogy ugye ilyenkor be kell kapcsolva legyen legalabb a vevő folyamatosan.
(#) szilva69 válasza bbalazs_ hozzászólására (») Ápr 13, 2018 /
 
Köszi a gyors választ ! Másik ötletem Bal külső tükör. Ebbe beletennék egy reed relét és a kábeleket meg bevinném ott, ahol a gyári tükör fűtőszálak bemennek a kaszniba. Ötlet : egy nálam lévő mágnes segítségével kapcsolnám a tükörben a reed relét és akkor a központi zár kinyitna. Ha megint megkapja a mágneses jelet a relé, akkor meg zárna a központi zár. Egyszer már készítettem 2 db 5 lábú reléből ilyen váltakozó (billenő) kapcsolást, csak már nem vágom pontosan a bekötést...Vagy ha ez nem jön össze, akkor esetleg arra lenne ötleted, hogy a csomagtér ajtót valami egyszerű módon ki tudjam nyitni anélkül, hogy magát az autót kinyitnám ? Tudom, hogy a riasztó elvileg rá van kötve a csomira is, de ennyit bekockáztatnék...mármint, hogy max. akkor az nem riasztana be, ha erőszakkal valaki kifeszegetné, úgysincs semmi nagy érték tárolva hátul. Egyébként a kocsiban (Sedan) van ugye a műszerfalon egy kapcsoló, ami nyitná a csomagteret. Na , ha azt megnyomom, csak annyit lehet hallani, hogy a kesztyűtartó alatt kattan egy relé, de persze nem nyílik ki a csomi. Gondolom, a csomagtérnyitó motor behalt, vagy szakad a vezetéke stb. De ha ezt már működésre bírom majd, akkor lenne jó megoldani a külső nyitást, a kocsi kinyitása nélkül. Tudom, h van olyan riasztó távirányító, ami tudja a csomi külön nyitását is, de az ami benne van ebben az autóban, szerintem nem tudja, Egyelőre nem tudom még a riasztó márkáját sem, (majd szétkapom a pedálok feletti műanyag takarókat, + a jobb oldaliakat is) viszont az tudom, hogy ilyen a távirányítója :
LINK
Az ablakokat felhúzza a riasztó, szóval ablakmodul van benne, de valami oknál fogva nem kötötték rá a riasztót a központi zárra....lehet aztán, hogy simán megtalálom a riasztón a 6 kábeles központi zár bekötést és akkor no para De a csomi ajtót nagyon jó lenne kulcs nélküli nyitással megoldani...erre (ezekre) lenne ötleted ? A Fordok gyári központi zárja egyébként negatívos, vagy pozitívos vezérlést igényel a riasztótól ?
A hozzászólás módosítva: Ápr 13, 2018
(#) VIM válasza szilva69 hozzászólására (») Ápr 13, 2018 /
 
Szia! Ha elfogadsz egy jó tanácsot, nem gondolkodsz a nem biztonságos megoldásokon, hanem tisztítsd ki a távirányítót és "olyan lesz mint régen". Bővebben: Link
(#) proli007 hozzászólása Ápr 13, 2018 / 2
 
Antikzsolt kérésére ide raktam a DRL rajzát. 13V felett bekapcsolja a lámpát, és a helyzetjelző bekapcsolására csökkenti a fényerőt, mely beállatható. Önfogyasztás 1,5..2mA körül van.
(#) antikzsolt válasza proli007 hozzászólására (») Ápr 13, 2018 /
 
Nagyon szépen köszönöm ez gyors volt
Napi szinten van használva a kocsi. Így talán nem jelent akkora gondot. Vagy ha igen Van napelemem és arról táplálom meg. Csak viccnek szántam Talán.
(#) szilva69 válasza VIM hozzászólására (») Ápr 13, 2018 /
 
Köszi, ránézek !
(#) boxy1123 hozzászólása Ápr 16, 2018 /
 
Sziasztok,
Olyan gondom van hogy van nekem egy 2000-évjaratú 1.6 sr vw borám.
Eddig automata volt de most át épitettük manuálisra, és sajnos nem müködik a kilométeróra.
Van esetleg valahol rajz vagy valamilyen ábra a vezetékekröl, vagy esetleg valami ötlet?
Köszönöm
(#) VIM válasza boxy1123 hozzászólására (») Ápr 17, 2018 /
 
Szia! Remélhetőleg a manuális sebváltóban jó a jeladó. Az automatáénak a csatlakozója kompatibilis vele? Az egyik hall szenzoros a másik mechanikus hajtású érzékelő. Ezt nem vágom. A lényeg, hogy a jeladóba az 1. lábra fekete-fehér szálon kap pozitív 12V-t az F7 biztosítékról. A 2. láb az zöld-lila vagy fehér-kék és a műszerfalhoz megy az óra elektronikájához a 3. láb a testre, barna színnel.
(#) zandriis5 hozzászólása Ápr 19, 2018 /
 
Sziasztok. Olyan késleltetőre lenne szükségem ami a következőképpen dolgozik: kap egy negatív impulzust, ad egy 1 másodperces negatív impulzust, majd 1 perc után amikor lejárt az időzítő, ismét ad egy 1 másodperces negatív impulzust. Hogy érthető legyen mit akarok, távirányítóval kinyitom az autót, felkapcsolja a helyzetjelzőt azaz a parkolóvilágítást. A parkolóvilágítás gombnyomással kapcsolható fel és le. A késleltető ezt vezérelné. Létezik egyszerű tranzisztoros kondenzátoros ellenállásos kapcsolás erre?
(#) pompidu válasza zandriis5 hozzászólására (») Ápr 19, 2018 /
 
Ezt egy 8 lábú kis pic-el lenne a legegyszerűbb megcsinálni szerintem
(#) zandriis5 válasza pompidu hozzászólására (») Ápr 19, 2018 /
 
Programot nem tudok írni, nem vagyok felkészülve ilyenre. Kb 30x100 mm univerzális nyákot tudok beszerezni és a kereskedelemben kapható alkatrészeket pl 555 ic-t, tranzisztort, ellenállásokat, kondikat tudok venni. Ezért is írtam egyszerűen kivitelezhető kapcsolást szeretnék lehetőleg minél egyszerűbb és kevesebb alkatrészből. Már az alkatrészek beszerzése is macerás, a kis öreg tv-rádió műszerész aki rendelni szokja ritkan elérhető mióta nyugdíjba ment, betegsége is rátesz erre. Elkészíteni pic-el kevés a valószínűsége hogy bárki elkészítené pénzért cserében.
(#) proli007 válasza zandriis5 hozzászólására (») Ápr 19, 2018 /
 
Hello! Megrajzoltam. A táp bekapcsolásakor is kiad egy impulzust. Ha ez gond, akkor még egy időzítő RC tag kell. De feltételezem, hogy állandóan tápfesz alatt lesz a dolog. Cserébe viszont szinte nincs fogyasztása..
(#) zandriis5 válasza proli007 hozzászólására (») Ápr 19, 2018 /
 
Köszönöm szépen. Ebből rögtön 2 db-ot is fogok építeni. Egyik a helyzetjelzőnek. Másikat a vészvillogóra hogy ha bezárom vagy kinyitom villogjanak az indexek. Impulzus ott is negatív és ugyanúgy negatív impulzusra kapcsol a vészvillogó és arra is kapcsol ki. Viszont nem kell villognia 1 percig. Elég csak 4 másodperc. Melyik ellenállás értékét változtassam annál a késleltető impulzusidőzítőnél?
(#) proli007 válasza zandriis5 hozzászólására (») Ápr 19, 2018 /
 
A C3-at lecseréled 10µF-ra, az R3-at pedig 390k-ra.
(#) jeneibalazs hozzászólása Ápr 19, 2018 /
 
Kedves Fórumozók!
Van egy vw polo classic 1.6 99-es évjárat.Az autónak olyan problémái vannak,hogy indításkor kialszanak a kontroll lámpák a műszerfalon,és kattogó hangja van a 167 relének.(relét cseréltem)
Ilyenkor az autó tekeri az önindítót, de nem indul.A 167 relé az üzemanyag szivattyú.Feltételezem,hogy a gyújtáshoz is köze van a problémának, mert ,ha a relét behúzom kézzel, akkor a szivattyú elindul,de az autó nem.(Természetesen a motor továbbra is teker.Benzin van de szikra nincs-gondolom)
Ha valaki találkozott már hasonló problémával, annak szívesen venném a tanácsát.Köszönöm!
(#) proli007 válasza proli007 hozzászólására (») Ápr 19, 2018 /
 
Cseppet változtattam a kapcsoláson, mert ha az egy perc késleltetési időn belül még egyszer megnyomod a gombot kimegy egy impulzus. Ez helytelen eredményhez vezethet.
A hozzászólás módosítva: Ápr 19, 2018
(#) zandriis5 válasza proli007 hozzászólására (») Ápr 19, 2018 /
 
Nagyon szépen köszönöm. A hétvégén meg is építem ha találok 4093 ic-t. Esetleg arra van lehetőség, hogy egy teljesen független másik negatív impulzussal töröljem a megkezdett késleltetőt lezáráskor, vagy ajtó kinyitásakor? Bár ha ráadom a gyújtást azzal autómatikusan kikapcsol a parkolófény, de eĺe lenne addig világítania amíg meg nem húzom a kilincset.
(#) proli007 válasza zandriis5 hozzászólására (») Ápr 19, 2018 /
 
Itt úgy lehet megoldani, ha a negatív impulzussal, feltöltöd a C3 kondit. (Pld. a maradék kapu és egy dióda felhasználásával. De ebben az esetben is ki fog adni egy impulzust az OUT kimeneten.)
(#) yamahatzr50 hozzászólása Ápr 20, 2018 /
 
Sziasztok!
Lehet "vótmá", meg ezernyi helyen megtalálnám, de nem találtam. Kerestem hasonló témakörű fórumot, sehol semmi, így végül hozzátok fordulnék.
Szóval, röviden. Van egy 2008-as Yamaha TZR 50-es motorom. Szeretnék építeni egy fordulatszám szabályzót a motorba. Óra szerint 12 ezerig le lehet forgatni én viszont 8-9 ezer körül szeretném ha tiltana. Amolyan "nagymotorosan"
Köszi mindenkinek a segítő hozzászólást, további szép estét!
(#) proli007 válasza zandriis5 hozzászólására (») Ápr 20, 2018 /
 
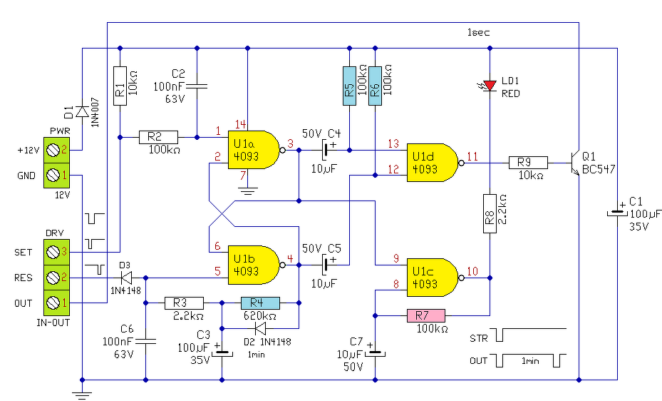
Megrajzoltam, pld. hogyan lehet megoldani. A Set-re elindul és a Res-re leáll, vagy ha az idő letelik. A maradék kapuval villogtatok egy Led-et, hogy látható legyen, amíg az 1 perc letelik.
A hozzászólás módosítva: Ápr 20, 2018
(#) proli007 válasza yamahatzr50 hozzászólására (») Ápr 20, 2018 /
 
Hello! Raktam már fel hasonló kapcsolást itt. Ha a C6- és C7 kondit 10nF-ra cseréled, elvileg 10000 fordulaton lesz meg a 4V feszültség. De hogy aztán ez alkalmazható-e, és hogyan házasítod össze a gyújtással, az már nem az én dolgom/bajom, hanem a Tied..
A hozzászólás módosítva: Ápr 20, 2018
(#) zandriis5 válasza proli007 hozzászólására (») Ápr 21, 2018 /
 
Nagyon szépen köszönöm.
(#) imrus79 válasza VIM hozzászólására (») Ápr 22, 2018 /
 
Hello! Ugyanezzel a problémával küszködtem,de a mai nap folyamán sikerült megjavítani a leírásod alapján.Nagyon szépen köszönöm!!!Szép napot!!!
Következő: »»   258 / 348
Bejelentkezés

Belépés

Hirdetés
XDT.hu
Az oldalon sütiket használunk a helyes működéshez. Bővebb információt az adatvédelmi szabályzatban olvashatsz. Megértettem