Fórum témák
» Több friss téma |
Fórum » Autóelektronika
Témaindító: sufni-tunning, idő: Ápr 19, 2008
Témakörök:
Arra én is gondoltam, hogy pufferkondival kiegészítem, viszont akkor elvesz 1-2 tized másodpercet ha jól értelmezem a második jelre történő relé behúzási időből, azaz 3 tized másodpere fog behúzni a relém 0,5 másodperc helyett. A relének a 2. impulzusjelre kellene 0,5 másodpercre behúznia és ezután ejtenie. Minden impulzusjel 0,5 másodperc hosszú, negatív. Passzív állapotban a negatív impulzusjel nem ad semmit. Ha nagyon muszáj oda tudom vinni a 4017 számlálónak a +12V-ot, ezen már nem múlik. A reset lábra teszek egy diódát, és a törlő pozitív jelet ami passzív állapotban negatív folyamatosan. Fet-tel nem fogyaszt? A 4017 ic alapesetben hány mA-t fogyaszt? A kiegészítő leírás alapján már össze lehet hozni a kapcsolását? Köszönöm a válaszod Proli007
"Passzív állapotban a negatív impulzusjel nem ad semmit." Ennek lerajzolnád az idő diagramját? Mert nem értem időben hogy változik a feszültség, mert ha lefutó 0,5sec impulzusok vannak, akkor az azt feltételezi, hogy az impulzusok közötti időben állandó 12V van. Én ezt értem a "passzív idő" alatt.
A CMOS-nál ha nem változik a kimentek állapota gyorsan, szinte semmit nem fogyaszt. Fet a kimenetre csak akkor kell, ha kondiból táplálnánk az impulzusok kimaradása miatt a tápját. (Hogy a relé meghúzásához ne legyen szükség energiára.
Lerajzoltam.
Az a gondom vele, hogy első gombnyomásra (R1 relétől) is egy pillanatra behúz az R2 relém. A hozzászólás módosítva: Ápr 10, 2018
Ennek a sorozatnak, mármint a tűzősarus megoldású biztosítéktáblásokra gondolok, sok probléma okozója volt a megfelelő kontaktusok hiányából adódó meghibásodás, leállás. Ha EZT a rajzot veszed kiindulási pontnak a hibakereséshez, akkor jól kivehetőek a csatlakozók számozásai és azok hovatartozása a biztosíték tábla oldalában. A kérdéses, hibás áramkörhöz tartozó csatlakozóban szorosra kell venni a tűzősarukat és befújni az érintkező felületeket wd40-el. Talán mégsem gyk. betét hiba van a rejtélyes leállás vagy épp le nem állás mögött. A kesztyűtartó hátsó részében is vannak csatlakozások ... de azt így hirtelen nem tudom megmondani, hogy hová tartoznak az oda futó vezetékek.
Megvan a linkelt rajz is és még egy-két másik is. A teljes biztosíték és relé tartó doboz már itt van a lakásban, hétvégén fogok nekiesni.
Sziasztok ! Egy olyan kérdésem lenne : Ford Focus 1.6 benzin : van-e tudomásotok egy olyan egyszerű kapcsolású, házilag könnyen elkészíthető megoldásról : az autóstáskában lenne egy jeladó és ha elég közel megyek vele az autóhoz, (1 m, vagy kevesebb) akkor kinyitja a központi zárat az autóba beépített , szintén házilag készíthető jelvevő ? Amikor pedig a jeladó eltávolodik az autótól 1 m-nél messzebb, akkor meg bezárná a kocsit ? Végül is csak annyit kéne tudnia az "elektronikának" bent, hogy (többek között), jön ki belőle a gyári központi zár vezérléshez majd 2 kábel, ha aktív a cucc ( közel megyek) akkor az egyiken kiad egy negatívot 1 sec. ideig, ha meg eltávolodom a kocsitól a jeladóval, akkor meg a másik kábelen ad ki egy negatívot 1 sec. ideig és már meg is lennék...mert ugye a Focust kulccsal ajtót nyitni nem egy öröm, még akkor sem, ha a kulcs távirányítós, mert nekem sokszor csak a sokadik gombnyomogatásra nyit ajtót a kocsi...
A hozzászólás módosítva: Ápr 12, 2018
Ezek az "egyszerű" kapcsolások mikroprocesszort tartalmaznak, amit programozni kell, innentől pedig borul a 'házilag könnyen elkészíthető' jelző.
A másik kérdés a tápellátás, hogy ugye ilyenkor be kell kapcsolva legyen legalabb a vevő folyamatosan.
Köszi a gyors választ ! Másik ötletem
Bal külső tükör. Ebbe beletennék egy reed relét és a kábeleket meg bevinném ott, ahol a gyári tükör fűtőszálak bemennek a kaszniba. Ötlet : egy nálam lévő mágnes segítségével kapcsolnám a tükörben a reed relét és akkor a központi zár kinyitna. Ha megint megkapja a mágneses jelet a relé, akkor meg zárna a központi zár. Egyszer már készítettem 2 db 5 lábú reléből ilyen váltakozó (billenő) kapcsolást, csak már nem vágom pontosan a bekötést...Vagy ha ez nem jön össze, akkor esetleg arra lenne ötleted, hogy a csomagtér ajtót valami egyszerű módon ki tudjam nyitni anélkül, hogy magát az autót kinyitnám ? Tudom, hogy a riasztó elvileg rá van kötve a csomira is, de ennyit bekockáztatnék...mármint, hogy max. akkor az nem riasztana be, ha erőszakkal valaki kifeszegetné, úgysincs semmi nagy érték tárolva hátul. Egyébként a kocsiban (Sedan) van ugye a műszerfalon egy kapcsoló, ami nyitná a csomagteret. Na , ha azt megnyomom, csak annyit lehet hallani, hogy a kesztyűtartó alatt kattan egy relé, de persze nem nyílik ki a csomi. Gondolom, a csomagtérnyitó motor behalt, vagy szakad a vezetéke stb. De ha ezt már működésre bírom majd, akkor lenne jó megoldani a külső nyitást, a kocsi kinyitása nélkül. Tudom, h van olyan riasztó távirányító, ami tudja a csomi külön nyitását is, de az ami benne van ebben az autóban, szerintem nem tudja, Egyelőre nem tudom még a riasztó márkáját sem, (majd szétkapom a pedálok feletti műanyag takarókat, + a jobb oldaliakat is) viszont az tudom, hogy ilyen a távirányítója :LINK Az ablakokat felhúzza a riasztó, szóval ablakmodul van benne, de valami oknál fogva nem kötötték rá a riasztót a központi zárra....lehet aztán, hogy simán megtalálom a riasztón a 6 kábeles központi zár bekötést és akkor no para De a csomi ajtót nagyon jó lenne kulcs nélküli nyitással megoldani...erre (ezekre) lenne ötleted ? A Fordok gyári központi zárja egyébként negatívos, vagy pozitívos vezérlést igényel a riasztótól ? A hozzászólás módosítva: Ápr 13, 2018
Szia! Ha elfogadsz egy jó tanácsot, nem gondolkodsz a nem biztonságos megoldásokon, hanem tisztítsd ki a távirányítót és "olyan lesz mint régen". Bővebben: Link
Antikzsolt kérésére ide raktam a DRL rajzát. 13V felett bekapcsolja a lámpát, és a helyzetjelző bekapcsolására csökkenti a fényerőt, mely beállatható. Önfogyasztás 1,5..2mA körül van.
Nagyon szépen köszönöm ez gyors volt
Napi szinten van használva a kocsi. Így talán nem jelent akkora gondot. Vagy ha igen Van napelemem és arról táplálom meg. Csak viccnek szántam Talán.
Sziasztok,
Olyan gondom van hogy van nekem egy 2000-évjaratú 1.6 sr vw borám. Eddig automata volt de most át épitettük manuálisra, és sajnos nem müködik a kilométeróra. Van esetleg valahol rajz vagy valamilyen ábra a vezetékekröl, vagy esetleg valami ötlet? Köszönöm
Szia! Remélhetőleg a manuális sebváltóban jó a jeladó. Az automatáénak a csatlakozója kompatibilis vele? Az egyik hall szenzoros a másik mechanikus hajtású érzékelő. Ezt nem vágom. A lényeg, hogy a jeladóba az 1. lábra fekete-fehér szálon kap pozitív 12V-t az F7 biztosítékról. A 2. láb az zöld-lila vagy fehér-kék és a műszerfalhoz megy az óra elektronikájához a 3. láb a testre, barna színnel.
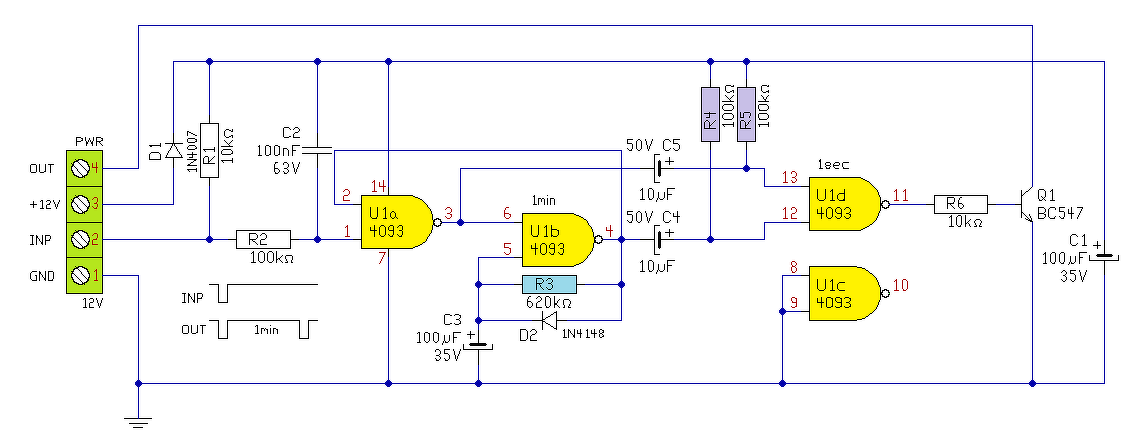
Sziasztok. Olyan késleltetőre lenne szükségem ami a következőképpen dolgozik: kap egy negatív impulzust, ad egy 1 másodperces negatív impulzust, majd 1 perc után amikor lejárt az időzítő, ismét ad egy 1 másodperces negatív impulzust. Hogy érthető legyen mit akarok, távirányítóval kinyitom az autót, felkapcsolja a helyzetjelzőt azaz a parkolóvilágítást. A parkolóvilágítás gombnyomással kapcsolható fel és le. A késleltető ezt vezérelné. Létezik egyszerű tranzisztoros kondenzátoros ellenállásos kapcsolás erre?
Ezt egy 8 lábú kis pic-el lenne a legegyszerűbb megcsinálni szerintem
Programot nem tudok írni, nem vagyok felkészülve ilyenre. Kb 30x100 mm univerzális nyákot tudok beszerezni és a kereskedelemben kapható alkatrészeket pl 555 ic-t, tranzisztort, ellenállásokat, kondikat tudok venni. Ezért is írtam egyszerűen kivitelezhető kapcsolást szeretnék lehetőleg minél egyszerűbb és kevesebb alkatrészből. Már az alkatrészek beszerzése is macerás, a kis öreg tv-rádió műszerész aki rendelni szokja ritkan elérhető mióta nyugdíjba ment, betegsége is rátesz erre. Elkészíteni pic-el kevés a valószínűsége hogy bárki elkészítené pénzért cserében.
Hello! Megrajzoltam. A táp bekapcsolásakor is kiad egy impulzust. Ha ez gond, akkor még egy időzítő RC tag kell. De feltételezem, hogy állandóan tápfesz alatt lesz a dolog. Cserébe viszont szinte nincs fogyasztása..
Köszönöm szépen. Ebből rögtön 2 db-ot is fogok építeni. Egyik a helyzetjelzőnek. Másikat a vészvillogóra hogy ha bezárom vagy kinyitom villogjanak az indexek. Impulzus ott is negatív és ugyanúgy negatív impulzusra kapcsol a vészvillogó és arra is kapcsol ki. Viszont nem kell villognia 1 percig. Elég csak 4 másodperc. Melyik ellenállás értékét változtassam annál a késleltető impulzusidőzítőnél?
A C3-at lecseréled 10µF-ra, az R3-at pedig 390k-ra.
Kedves Fórumozók!
Van egy vw polo classic 1.6 99-es évjárat.Az autónak olyan problémái vannak,hogy indításkor kialszanak a kontroll lámpák a műszerfalon,és kattogó hangja van a 167 relének.(relét cseréltem) Ilyenkor az autó tekeri az önindítót, de nem indul.A 167 relé az üzemanyag szivattyú.Feltételezem,hogy a gyújtáshoz is köze van a problémának, mert ,ha a relét behúzom kézzel, akkor a szivattyú elindul,de az autó nem.(Természetesen a motor továbbra is teker.Benzin van de szikra nincs-gondolom) Ha valaki találkozott már hasonló problémával, annak szívesen venném a tanácsát.Köszönöm!
Cseppet változtattam a kapcsoláson, mert ha az egy perc késleltetési időn belül még egyszer megnyomod a gombot kimegy egy impulzus. Ez helytelen eredményhez vezethet.
A hozzászólás módosítva: Ápr 19, 2018
Nagyon szépen köszönöm. A hétvégén meg is építem ha találok 4093 ic-t. Esetleg arra van lehetőség, hogy egy teljesen független másik negatív impulzussal töröljem a megkezdett késleltetőt lezáráskor, vagy ajtó kinyitásakor? Bár ha ráadom a gyújtást azzal autómatikusan kikapcsol a parkolófény, de eĺe lenne addig világítania amíg meg nem húzom a kilincset.
Itt úgy lehet megoldani, ha a negatív impulzussal, feltöltöd a C3 kondit. (Pld. a maradék kapu és egy dióda felhasználásával. De ebben az esetben is ki fog adni egy impulzust az OUT kimeneten.)
Sziasztok!
Lehet "vótmá", meg ezernyi helyen megtalálnám, de nem találtam. Kerestem hasonló témakörű fórumot, sehol semmi, így végül hozzátok fordulnék. Szóval, röviden. Van egy 2008-as Yamaha TZR 50-es motorom. Szeretnék építeni egy fordulatszám szabályzót a motorba. Óra szerint 12 ezerig le lehet forgatni én viszont 8-9 ezer körül szeretném ha tiltana. Amolyan "nagymotorosan" ![]() Köszi mindenkinek a segítő hozzászólást, további szép estét!
Megrajzoltam, pld. hogyan lehet megoldani. A Set-re elindul és a Res-re leáll, vagy ha az idő letelik. A maradék kapuval villogtatok egy Led-et, hogy látható legyen, amíg az 1 perc letelik.
A hozzászólás módosítva: Ápr 20, 2018
Hello! Raktam már fel hasonló kapcsolást itt. Ha a C6- és C7 kondit 10nF-ra cseréled, elvileg 10000 fordulaton lesz meg a 4V feszültség. De hogy aztán ez alkalmazható-e, és hogyan házasítod össze a gyújtással, az már nem az én dolgom/bajom, hanem a Tied..
A hozzászólás módosítva: Ápr 20, 2018
|
Bejelentkezés
Hirdetés |






Bal külső tükör. Ebbe beletennék egy reed relét és a kábeleket meg bevinném ott, ahol a gyári tükör fűtőszálak bemennek a kaszniba. Ötlet : egy nálam lévő mágnes segítségével kapcsolnám a tükörben a reed relét és akkor a központi zár kinyitna. Ha megint megkapja a mágneses jelet a relé, akkor meg zárna a központi zár. Egyszer már készítettem 2 db 5 lábú reléből ilyen váltakozó (billenő) kapcsolást, csak már nem vágom pontosan a bekötést...Vagy ha ez nem jön össze, akkor esetleg arra lenne ötleted, hogy a csomagtér ajtót valami egyszerű módon ki tudjam nyitni anélkül, hogy magát az autót kinyitnám ? Tudom, hogy a riasztó elvileg rá van kötve a csomira is, de ennyit bekockáztatnék...mármint, hogy max. akkor az nem riasztana be, ha erőszakkal valaki kifeszegetné, úgysincs semmi nagy érték tárolva hátul. Egyébként a kocsiban (Sedan) van ugye a műszerfalon egy kapcsoló, ami nyitná a csomagteret. Na , ha azt megnyomom, csak annyit lehet hallani, hogy a kesztyűtartó alatt kattan egy relé, de persze nem nyílik ki a csomi. Gondolom, a csomagtérnyitó motor behalt, vagy szakad a vezetéke stb. De ha ezt már működésre bírom majd, akkor lenne jó megoldani a külső nyitást, a kocsi kinyitása nélkül. Tudom, h van olyan riasztó távirányító, ami tudja a csomi külön nyitását is, de az ami benne van ebben az autóban, szerintem nem tudja, Egyelőre nem tudom még a riasztó márkáját sem, (majd szétkapom a pedálok feletti műanyag takarókat, + a jobb oldaliakat is) viszont az tudom, hogy ilyen a távirányítója :








