Fórum témák
» Több friss téma |
Fórum » Csöves erősítő készítése
Ne feledd betartani a fórum viselkedési szabályait, és a topik megmaradásának feltételeit. [link]
A téma átmenetileg fagyasztva lett, hozzászólni nem tudsz!
Igen váltó 6.3-ról. Fűtés közepelés kimaradt. Azt én inkább a RIAA-ba tenném csak. Így sincs egy deka brumm se. Ja és átfogó visszacsatolást alkalmaztam.
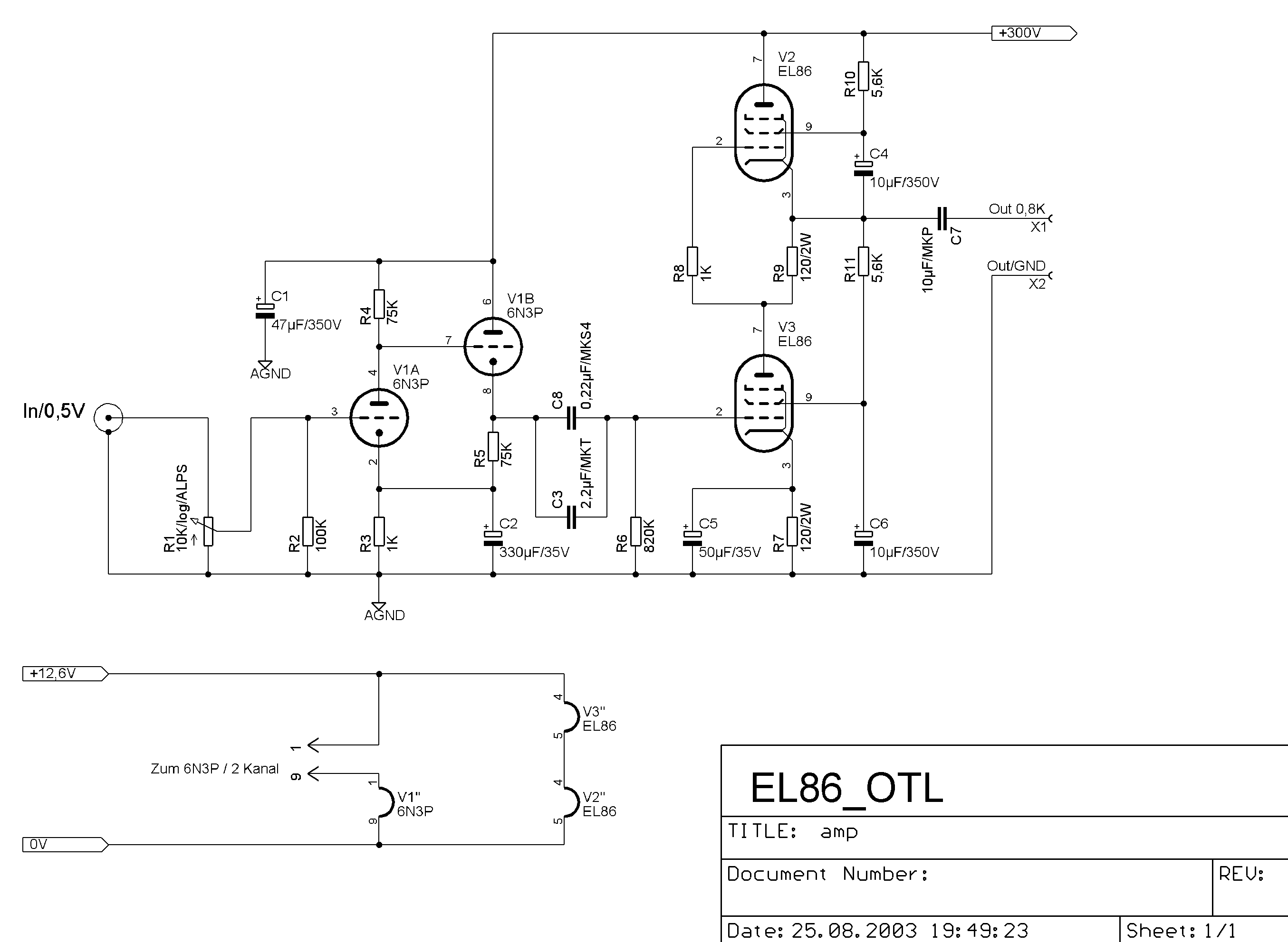
Összeraktam az áramkört. ezt de valamit nagyon elnézhettem vagy elköthettem. ECL 85-öt tettem bele, az adatlap szerinti lábkiosztással. De bekapcsolás után a kimenet magas szintre kerül. A csövön folyamatosan folyik az áram. Próbáltam elkülöniteni a hibás részt. Ha a pentoda 8-as lábát letestelem tehát nem kéne nyisson a cső(ha használhatom ezt a kifejezést) akkor a kimeneti 1K8-as ellenálláson folyik az áram keményen. Valakinek ötlete?
Nem igazán értem a problémádat. Ez egy A osztályú végfok, ezen "jelentős" nyugalmi áram folyik. A PCL85 8-as lába a katód (ha jól látom az adatlapon), ha azt testre kötöd, akkor még nagyobb áram folyik rajta, mint amikor a katódellenállás bent van. Ha a PCL86-os 8-as lábára gondolsz, ami a G1, akkor az eleve testen van, tehát attól, hogy testre kötöd (egyenáramúlag) nem fog semmi változni. Mi is tulajdonképpen a probléma?
Hi!
ok értem, köszi! Ámbár tényleg nem egy költségtakarékos megoldás :no: Azt egyébkén tudod, hogy miért alkalmaztak ilyen megoldást, vagy mi ennek a lényege (50+50uF) Miért nem raktak be egy 100-ast vagy ilyesmi? Azé belinkelem a kapcsrajzot, amiben 3 ilyen van...
Ez a kapcsolás alkalmatlan 750 Ohm -os hangszóró direkt meghajtására .Esetleg ha nagyon pici teljesítmény az igényed , fejhallgatóhoz elegendő lenne.
Zoli javaslata nem jó , föleg úgy ahogy levezette , ha a katódból csatolod ki , néhány mW jöhet össze , anódból kicsatolva sem lenne több , jelentős torzítással , mivel illesztettlen lesz ..... 750 Ohm hangszóró meghajtható ezzel a csővel is , más topológiával ..., de nem így és nem elegendő 1db. cső .
Csak azért reagáltam , nehogy elvegyük a csövezéssel ismerkedők kedvét a biztos kudarcal járó megoldásokkal ...
Régi RT -ben találsz több kapcsolást is , 1 példa ez lehet .
Szép sorjában, az anódfesz egyenirányításnál semmi különösebb értelme szerintem nem volt csak talán az, hogy megvett a cég hárommillió darabot az 50+50-ből ezért tette azt bele. Szerintem simán tehetsz bele egyszer 100-at ha találsz 500 voltosat (ha nem találsz akkor a sorba kapcsolgatós megoldás). Én mindíg abból indulok ki hogy ami elég volt kapacitásban régen az elég mont is pláne hogy gondolom valami komoly cucc ezért jól kellett működnie. Bár a mostani elkók biztos hamarabb kiszáradnak ezáltal veszítenek kapacitásukból, szóval mégiscsak ajánlott egy kicsivel nagyobbat betenni. Az anódkörben már más a helyzet a másik két elkó párnál mert ott RC szűrőt alakítottak ki belőle tehát ott egy kompaktabb megoldás volt az egy házban két elkó dolog. Mellesleg a 450V-ossal szerencséd van mert olyat fogsz kapni. Asszem ennyi de javítsatok ha nagy a hülyeség amit összehordtam.
Sziasztok csövesek! jelenleg egy single-end erősítő készítésén munkálkodom.sajnos a szombati "találkára"bizti nem lesz kész.két db-ot raktam össze eddig ebből a kapcs-ból haveroknak,de a sajátom-naná
-még mindig deszkamodell szinten leledzik.e kapcsolás több szempontból is kuriózum.ecc-88/85meghajtással,el(pl)500/509véggel műkszik.a konstruktőr"enhanced trióde mode-nak"nevezi az áramkört (fokozott trióda üzemmód,avagy hogyan csináljunk fából vaskarikát).érdeklődés esetén teszek fel rajzot./esetleg valaki ismeri??/ha valamit,hát ezt érdemes megépíteni :yes: single-end létére nem 2-3 v.4,de 13W-nyi power vehető ki belőle,ami minden tisztességes hangsugárzóhoz több,mint elegendő.ezt valóban tudja,az egyik példányon 14,6W-ot mértem.ehhez sajnos 500V-nyi tápot kér,de 330V-nál már kiválóan "ketyeg",ekkor 4-5W-nál mem számíthatunk többre.(ezzel a kim.teljesítménnyel is döbbenetesen nagyot szól).ezt az erőlködőt már nehezebben lehet kinőni...
szia
Én is építettem ECC85+triódába kötött PL500-zal erősítőt,de az PP volt. engem érdekel a rajza,tedd fel légyszíves. kösz
Annak idején bárhova mentünk apámmal, mindenhol megcsodáltuk a körfűrészeket. Megfigyeltük a megoldásokat, volt ami tetszett, volt, amin (titokban) mosolyogtunk, de mindegyiknek volt valamilyen tanulsága. Szerintem, így van ez a kapcsolási rajzokkal is. Sok mindent láttunk már, de közel sem mindent. Ezért senki ne kérdezze, hogy feltegye-e a rajzot, hanem alapból tegye fel. Előre is köszönjük.
Amit összeraktál, az egy síma hangfrekis erősítő, mondhatni klasszikus. Az ECL85-nek más a bekötése, és más a munkapontja. Nem azonos rendeltetésű csövek esetén nem elég, ha a lábait átkötjük, a munkapontokat újra be kell állítani. Mi az, hogy a kimenet magas szintre kerül. Ez nem logikai áramkör. A csövön - mint ahogy Szilva is írta - kell is, hogy legyen áram. A cső akkor nyit, ha a vezérlőrács negatív feszültsége csökken a katódhoz képest.
Bizony, bizony, szeretnem latni... Otthon fetreng par PL500, de eddig csak PP-t lattam, a trafotekerestol meg hatborsot kapok, igy lemondtam rola....
koszonjuk
Kicsit lejebb vettem a tápfeszültséget, így jobb lett. Egy gond van vele. Gerjed.
Egy hangerő felett, ami nem túl magass elkezd kattogni mint egy harkály. Van egy képkimenőm. Esetleg ráköthetem egy próba erejéig? Körülményeket tekintve lehet elhalasztom a csöves projektet.
A pótméter viccelt meg. Középúton nem érintkezik
Rátettem a képkimenöt soros ellenelállással, 8-ohmos próbahangszóróval. A cső hangja :kalap:
Ez a kapcsolás akár ECL86 -tal is összedobható 750 -Ohm-ra
Sziasztok!
Már megvan az összes alkatrés a Piccolo -hoz, a kimenő is viszont ezel van egy kis gond. Olyan tv-k ből lettek bontva, amikben PCL86 cső volt a hangban. Szóval szerintem jók vagy nem? Lemértem minden kivezetés ellenállását, oda is írtam a képre. Mindegyik tekercs különálló, nincsennek kapcsolatban egymással. Azt az eggyet tudom mindössze, hova megy majd a hangszóró. A kérdés az lenne, hova jön majd a cső? gondolom a 270 -esre nem? Egyébként 1-2 ohm eltérés lehet az értékekben. köszi
Szia Zoli! Írtam neked privátba! Azóta találtam egy ech81-et és működik a cucc teljesen. Tök jó hangja van. Hiába a nagy méretű hangszóró és a fadoboz megteszi a hatását
Tehát a 270 megy az anódra.
a 8 ohm? nem ez a hangszóróé? vcs? nem tudok kínaiul ( mi ez?)
Ott fent külön van a 8 ohm, ez a leg vastagabb.
Alatta egymáson van a 270 az 1 és a 10. A 270 egy fokkal vékonyabb mint a 8, az 1 és a 10 pedig a leg vékonyabb.
Lehet hogy átalakítom az el84 se-t. A két kimenő sapka közé elfér egy ez81-es cső és jól is nézne ki és akkor már full csöves lenne. Nem lenne benne szilicium
itt valami gubanc van
![]() 270 - anódra 10 - vcs 8 - fülesé, hadjam szabadon 1 - vcs Akkor hova kössem a hangszórót? Egyébként nincs benne semmilyen visszacsatolás. Bővebben: Link
Az a vastagabb a tetején a 8 ohm. Igen, csak 1 van.
Itt egy kép róla! Remélem egyszer majd az enyém is így fog kinézni.
OFF
Neked vannak képeid a rádióidról? Ha igen hol? ON
nagyából,
270 anód 8 hangszóró? vagy még mindíg nem értem?
Nem tudom, de nekem az a véleményem, hogy ezekből az ellenállásokból csak saccolni lehet. Jobb lenne talán megmérni az áttételeket, nem?
Mondjuk a legvastagabb vezetékből készült tekercsre pár V váltót kötni, és a többi tekercsen megmérni az indukált feszültségeket. Az is nagy segítség lenne, ha tudnánk, hogy milyen készülékből lettek bontva a trafók, akkor talán kapcsolási rajzot is lehetne keresni hozzá.
Köszönöm!
Majd írok ha van valami fejlemény.
kérésetek parancs...csak kis türelmet,még nincs saját net-em
Micsoda szerencse ért ma! Bátyám barátjától kaptam egy orosz színestévé "bélt"! Már ki is kaptam belőle elég sok mindent, de egyelőre egy ládába került, majd valamikor szétbontom, jó kis csőfoglalatok vannak benne, és az is tetszik, hogy csatlakozó gyanánt vagy 6 oktál foglalat van benne
)) Viszont!!! Beleszerettem a 6P45Sz-be!! Gyönyörű ez a cső! Hangját nem ösmerem , de külsejével, és súlyával(!) egyből levett a lábamról Sok ilyet akarok, és erősítőt kell építenem belőle!! Ez a sorsom Mellesleg elég durva a hálózati hiperszil !!!! Ebből is elviselnék jó pár darabot ) De a hab a tortán: Ha már ott voltam kaptam egy rádiót is! EAW 7695 E Unidine! Német gyármányú (?) luxusszuper lehet. CCIR URH sávval 4 db(!) hangszóróval, egy 20 centi körüli mély, oldalt két kis ovál magas, és elől még egy elektrosztatikus (?) hangszóró, El84 a vége, és rohadt nagy kimenője van!!! Nyáron , ha a vizsgáknak vége felélesztem, nagyon kíváncsi vagyok a hangjára! Sajnos a káva megsínylette, hogy egy falak nélküli színben töltötte az utóbbi pár évet, de a belseje teljesnek tűnik, törés nincs, skálaüveg ép, még a hangszóróselyem is az, a lakkozás pereg sajnos. De ha ez mind nem lenne elég. a belsejében csak úgy be volt téve vagy 8 darab kosaras cső : Az1-ek, Af7-ek( színüveg, egy Phillips, és egy TFK ), és amin nagyon meglepődtem egy EBL 1-es cső! Szóval ma jó napom volt |
Bejelentkezés
Hirdetés |


-még mindig deszkamodell szinten leledzik.e kapcsolás több szempontból is kuriózum.ecc-88/85meghajtással,el(pl)500/509véggel műkszik.a konstruktőr"enhanced trióde mode-nak"nevezi az áramkört (fokozott trióda üzemmód,avagy hogyan csináljunk fából vaskarikát).érdeklődés esetén teszek fel rajzot./esetleg valaki ismeri??/ha valamit,hát ezt érdemes megépíteni :yes: single-end létére nem 2-3 v.4,de 13W-nyi power vehető ki belőle,ami minden tisztességes hangsugárzóhoz több,mint elegendő.ezt valóban tudja,az egyik példányon 14,6W-ot mértem.ehhez sajnos 500V-nyi tápot kér,de 330V-nál már kiválóan "ketyeg",ekkor 4-5W-nál mem számíthatunk többre.(ezzel a kim.teljesítménnyel is döbbenetesen nagyot szól).ezt az erőlködőt már nehezebben lehet kinőni...
Egy hangerő felett, ami nem túl magass elkezd kattogni mint egy harkály. Van egy képkimenőm. Esetleg ráköthetem egy próba erejéig?
Rátettem a képkimenöt soros ellenelállással, 8-ohmos próbahangszóróval. A cső hangja :kalap: 

( mi ez?) 
