Fórum témák

» Több friss téma
Fórum » MOSFET-ek
 
Témaindító: Dzót, idő: Okt 1, 2005
Lapozás: OK   34 / 39
(#) tothbela válasza Epu2 hozzászólására (») Okt 19, 2018 /
 
Szia! Figyeld meg amit Ge Lee küldött és a rajzod közti különbséget. Ha nem rezeg be a multivibrátor (ez be- kikapcsolás, vagy akármi esetén néhány pillanat erejéig fennál), akkor milyen statikus állapotban lesznek a fetek? Ha lezárva lesznek, akkor egy rövid idejű kihagyás után az első zavar impulzusra beindul és működik az áramkör. Ha viszont nyitásban maradnak, akkor jön a füst. Úgy kell megtervezni az invertert, hogy ha az oszcilláció bármely ok miatt nem indul el, a teljesítmény félvezetőkön ne alakulhasson ki hosszú idejű magas disszipáció. Ilyen például a trafós gate meghajtás. Ott ha nincs oszcilláció, a fetek zárva maradnak. Ez alól nem kivétel a fél W- os inverter sem.
(#) tothbela válasza Epu2 hozzászólására (») Okt 19, 2018 / 1
 
Bővebben: Link

Ez egy ilyesmi kapcsolás. Bár inkább a DC-DC konverteres témában van a helye.
A hozzászólás módosítva: Okt 19, 2018
(#) Epu2 válasza tothbela hozzászólására (») Okt 19, 2018 /
 
Üdv! Ez az! Köszi! Ha a jelen kísérletem megbukik.
(#) sevenhill hozzászólása Nov 10, 2018 /
 
Kedves Fórumtársak! MOSFET-ek adatlapjait tanulmányozva egy elvi kérdést szeretnék tisztázni. A SOA (Safety Operating Area -- Biztonságos Működési Terület). A MOSFET-eknél (a bipoláris tranzisztoroktól eltérően) ez az érték a kisebb feszültségesés tartományában egy háromszöggel csökkentett. "Operation in this area limited by Rds(on)" EZ azt jelentené , hogy minél kisebb Uds feszültségesésnél kisebb a megengedhető áram. Ez a logikával mintha ellentétes lenne, hiszen nyilvánvalóan minél kisebb a feszültségesés, annál kisebb a disszipáció. Miért is kell(ene) az áramot a kisebb feszültségesés irányába egyre jobban limitálni? Tud valaki erre épkézláb magyarázatot?

SOA.png
    
(#) cimopata válasza sevenhill hozzászólására (») Nov 11, 2018 /
 
Azért mert a csatornaellenállás miatt gyakorlatilag annyi lesz a DS maradékfeszúltsége.
(#) sevenhill válasza cimopata hozzászólására (») Nov 11, 2018 /
 
Akkor ez azt jelentené, hogy fix csatornaellenállást feltételezve az ohm törvény érvényes, ami lineáris (arányos) összefüggés (az a rész is egyenes, emelkedő), tehát abba a tartományba fizikailag nem is tud kerülni?
A hozzászólás módosítva: Nov 11, 2018
(#) sevenhill hozzászólása Dec 17, 2018 /
 
Köszönöm cimopata fórumtárs múltkori lényegre törő magyarázatát a MOSFETek SOAval kapcsolatban. Most is felvetnék egy kérdést a MOSFET-ek meghajtásával kapcsolatban. Különösen kapcsolóüzemű tápoknál megfigyelhető néhány tíz ohmos ellenállás használata. (Itt nem több tranzisztor párhuzamos kapcsolásáról van szó.) Mi ennek a jelentősége?
Láttam már olyant is, hogy a lábakra ferritgyöngyöt húznak , de nem vagyok biztos , hogy a gate-re ,lehet, hogy a source-re? Talán gerjedésgátlás vagy szimmetriára törekvés bekapcsoláskor?
A másik: érdemes-e úgy általában a gate-t (Ugs max 20V) túlfeszültség ellen védeni, (Dupla zener vagy bidir suppressor?) . Szélsőséges esetben kaphat-e a drain felől túlfeszültséget?
(#) Bakman válasza sevenhill hozzászólására (») Dec 17, 2018 /
 
A Gate meghajtót védik a túlterheléstől az ellenállással, annak is vannak határadatai. 100 - 200 Hz esetén nincs sok jelentősége de kHz-es tartományban már van. A gyakori töltés - kisütés miatt túlmelegedhet a Gate meghajtó Totem Pole kimenete.

Drain felöl akkor kaphat túlfeszültséget, ha a megengedettnél nagyobb feszültséggel és/vagy árammal van terhelve a FET, akkor viszont már mindegy, hogy az Ugs mennyi. Gate védelemnek akkor van jelentősége, ha számítasz arra, hogy az odakerülő feszültség túllépheti a megengedettet.
(#) cimopata válasza sevenhill hozzászólására (») Dec 17, 2018 /
 
Gate ellenállásnak több haszna is van. Túlterheléstől védeni a meghajtót talán a legkevesebb. Mivel a kissebb meghajtóknak önmagában akkora a belső ellenállásuk, hogy nagyobb mint a gate ellenállás. Sokkal több értelmét látom akkor sok a párhuzamos fet nagyok a távok és a vezetékek induktivitásai miatt jobb ha ott az előtét így a létrejövő belengések kissebbek továbbá nagyon fontos hogy adott meghajtónál beállítsuk a maximális gate áramot ami majd meghatározza a dU/dt-t a feten. Másik ha pl sok fet össze van kötve a gate-en keresztül akkor tranziens diódával bevédve a meghajtó lábakon ha 1db fet GD láb bezárlatosodik akkor nagyobb eséllyel csak a annak a fetnek a gate ellenállása megy el a többi fet épen maradhat, de ez sem mindig jön be.

Elméletben lehetséges olyan helyzet hogy megemelkedik a gate feszültség különösen nagyobb gate ellenállással. Pl akkor amikor lezárt DS állapotban a DS feszültség nagy dU/dt val emelkedik. Ilyenkor a GD kapacitáson keresztül kapacitív áram folyik amit bár a gate ellenállás a meghajtón keresztül rövidre zár, de ha az előtét túl nagy és a feszültségemelkedés nagyon gyors a drain lábon akkor előfordulhat hogy megemelje a gate-feszültséget akár nyitásig.

Hogy érdemes e egyéb kiegészítő tenni a fetekhez az attól függ milyen a nyák milyenek a sebességek áramok stb.
(#) mineral hozzászólása Ápr 26, 2019 /
 
Sziasztok! ULN2803A (nyitott kollektoros kimenet) szeretnék IRF520N Mosfetet vezérelni.
Nagyon ritkán használok FET-et. így nem tudom, hogy milyen bekötést alkalmazzak. Pl mekkora Gate ellenállás kell. A UDS az csak 10V viszont az ULN kimenetén 12V jelenik meg. Segítségek kérnék tőletek, hogy hogyan lehetne megoldani.
Bővebben: Link
A hozzászólás módosítva: Ápr 26, 2019
(#) mineral válasza mineral hozzászólására (») Ápr 26, 2019 /
 
Uds is 12Volt. Majd csak a Fet után lesz egy Buck Down konverter...
(#) proli007 válasza mineral hozzászólására (») Ápr 26, 2019 /
 
Hello! Az ULN nem a legjobb választás N-MOS vezérléséhez. Mert a tokban darlington tranyók vannak, melyek maradék feszültsége meghaladja az 1V feszültséget. Az pedig közel van a GS küszöbfeszültséghez. Vagy is nyitva maradhat a Fet. A Fet maximális GS feszültsége egyébként +-20V. A vezérlés sebessége sem mindegy, ha gyors PWM, akkor sem a legjobb, mert kis felhúzó kollektor ellenállásra lesz szükség a meghajtáshoz.
(#) mineral válasza proli007 hozzászólására (») Ápr 26, 2019 /
 
Adott egy eszköz. Bővebben: Link Ebben már benne van az ULN. Viszont a kapcsolni kívánt áram az meghaladja az
500mA-t. A Fet ki-be kapcsolóként működne. Van még a fiókban IRF740 és IRF840 is. Ha ezek megfelelőbbek lennének.
A hozzászólás módosítva: Ápr 26, 2019
(#) mineral válasza mineral hozzászólására (») Ápr 26, 2019 /
 
Van 4N25 optóm is. Az már lehet jó lehet illesztéshez?!
(#) Bakman válasza mineral hozzászólására (») Ápr 26, 2019 /
 
Milyen sűrű ki- és bekapcsolásra lehet számítani? Pontosabban a kimenet normál kapcsoló kimenet vagy PWM?
(#) mineral válasza Bakman hozzászólására (») Ápr 26, 2019 /
 
Napi 5 perc be. 1435 perc ki. Normál kapcsoló kimenet. Tudom a legegyszerűbb egy 12V-os relé lenne...
A hozzászólás módosítva: Ápr 26, 2019
(#) proli007 válasza mineral hozzászólására (») Ápr 26, 2019 /
 
Talán célszerűbb lenne egy P-FET alkalmazása, mert az jobban illeszthető. Valamint az N-Fet megfordítja a működést is.
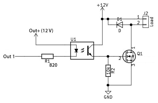
(#) Bakman válasza mineral hozzászólására (») Ápr 26, 2019 /
 
Lásd melléklet.

Opto_FET.jpg
    
(#) Olits hozzászólása Júl 8, 2019 /
 
Sziasztok.Egy bldc motorvezérlőben a mosfetek száma, párhuzamos vagy soros kötése miben befolyásolja a vezérlő teljesítményét?
(#) Bakman válasza Olits hozzászólására (») Júl 8, 2019 /
 
Soros kötésnek nem sok értelme van. Párhuzamosan kötve, szerencsés esetben egyenlően oszlik el a terhelőáram, duplázni lehet a teljesítményt.
(#) Olits válasza Bakman hozzászólására (») Júl 8, 2019 /
 
Köszi szépen.Még az lenne a kérdésem, hogy a 9 fet-es ebike vezérlőben a fetek ,hogy vannak bekötve fázisonként?Egy fázisra 3?De hogyan?
(#) Bakman válasza Olits hozzászólására (») Júl 8, 2019 /
 
Gondolom hármasával párhuzamosan. Ezt a kapcsolási rajzból vagy a panel visszarajzolásából lehet tudni. Talán.
(#) Olits válasza Bakman hozzászólására (») Júl 8, 2019 /
 
Még úton van a vezérlő.Ezt nem értem.Mert ugye fázisonként van egy bemeneti fet és egy kijövő.Akkor 2 fet van párhuzamosan a bemenő részen és egy a kijövőn?
(#) Bakman válasza Olits hozzászólására (») Júl 8, 2019 /
 
Milyen vezérlő?
(#) Olits válasza Bakman hozzászólására (») Júl 8, 2019 /
 
Elektromos bicikli.
(#) Bakman válasza Olits hozzászólására (») Júl 8, 2019 /
 
Pontos típus?
(#) Olits válasza Bakman hozzászólására (») Júl 8, 2019 /
 
Mert úgy-e így vannak bekötve a vezérlőben, ha 6 db fet van.De ha 9?

https://www.allaboutcircuits.com/uploads/articles/BLDC_DC_Motor_Sen...-1.jpg
(#) mhatalyak hozzászólása Jan 30, 2020 /
 
Üdv!

Kezembe akadt egy webasto állófűtés vezérlése, van is benne egy elpukkant FET, egy tranyó, meg egy ellenállás. Na most a FET típusa BTS114, aminek ITT AZ ADATLAPJA. Mit jelent az, hogy tempfet? Sosem találkoztam még ilyennel, illetve helyettesíthető-e valami mezei (pl.irfz44) alkatrésszel? Egyébként van még 2db félvezető elég távol ettől, viszont egy "L" alakú vékony aluprofilon van az összes egyben, lehet köze a típusának hozzá, hogy egy hűtőfelületen vannak? A hiba oka megvan, szegecselve volt a hűtéshez és megszaladt a hőfoka, emiatt zárlatba ment. Ha nem szükséges egy hűtőfelület nekik, akkor tennék rá egyesével nagyobb bordákat.

A képeken már szétbarmoltam, sajna egy kicsit erősebben megfogom a lemezt már hajlik is, de így van megoldva.
(#) Ronin válasza mhatalyak hozzászólására (») Jan 30, 2020 /
 
Temperature Protected MOS-FET (TEMPFET), és PROTECTED MOSFET (PROFET);
a SIEMENS hőmérséklet-, illetve hő, és túlfeszültség védelemmel egybeintegrált teljesítmény-FET gyártmányainak megnevezése.
A hozzászólás módosítva: Jan 30, 2020
Következő: »»   34 / 39
Bejelentkezés

Belépés

Hirdetés
XDT.hu
Az oldalon sütiket használunk a helyes működéshez. Bővebb információt az adatvédelmi szabályzatban olvashatsz. Megértettem