Fórum témák
» Több friss téma |
Fórum » HEED canopus, obelisk /HTA-30/
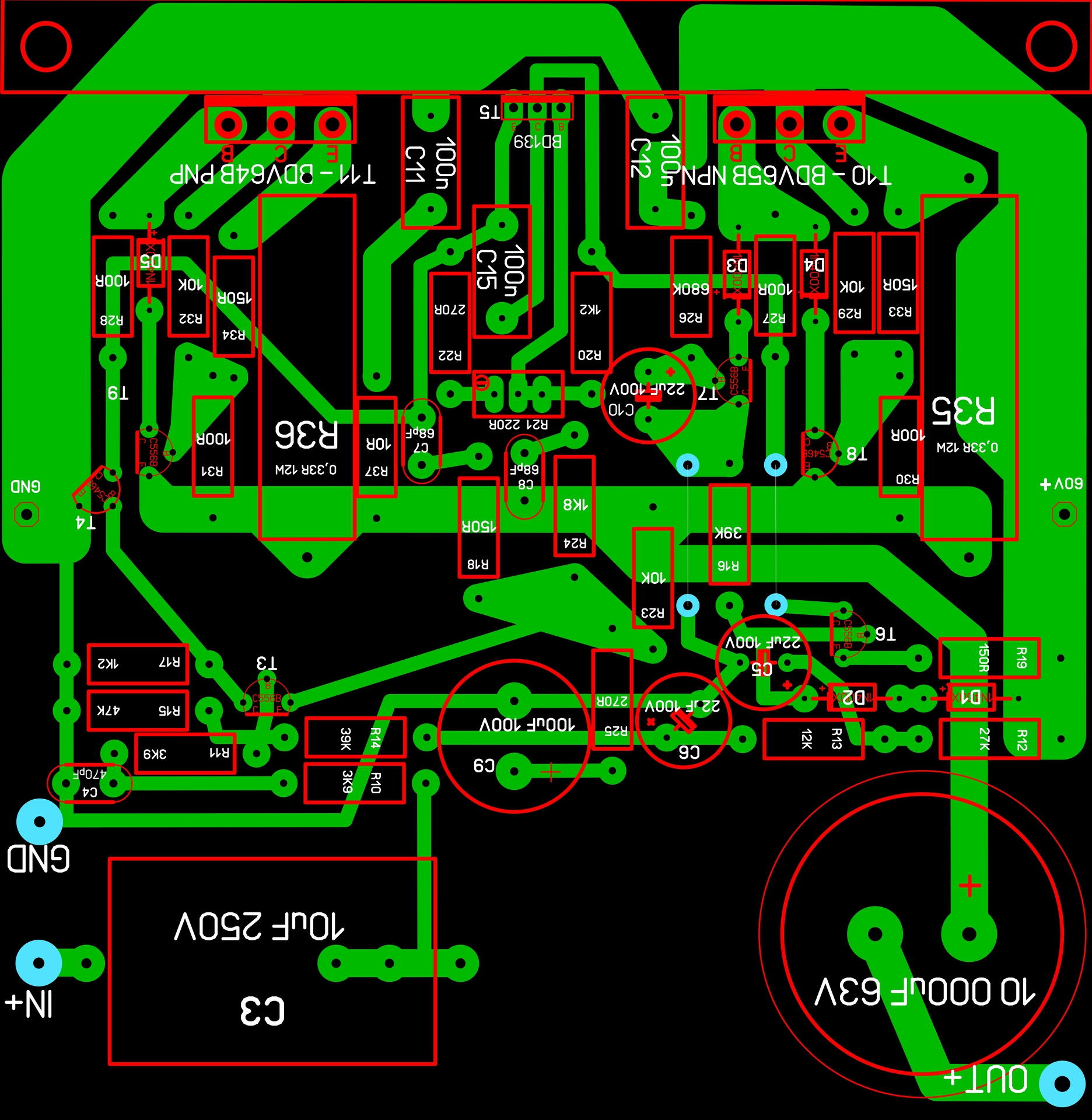
Alakul... de C15-öt pl. át lehet forgatni vízszintesbe így egy felesleges vonal elmaradhat. Kerüld az "éles sarkokat" a huzalozásban és mindig a legrövidebb utat válaszd két alkatrész között. A kékkel bekarikázott részben lévő ellenállásokat és a bemeneti kondit megpróbálnám függőlegesbe állítani, hogy vajon így hogy férnek el... talán közelebb kerülhetne egymáshoz minden, de ez nem biztos, de mintha... Annak a C12-es szűrőkondinak nem tudom mi a szerepe - lehet, hogy több kárt csinál, mint hasznot - de mindjárt leszimulálom...
Valami ilyesmitől tartok. A tápvezetékek induktivitásával egy nagy jósági tényezőjű rezgőkört fogsz kialakítani több száz kHz-en, amit a kimeneti áram folyamatosan gerjeszt. Legrosszabb esetben az egész erősítőt begerjesztheti, "jobb" esetben csak a hangképet fogja rontani. Ha nem fér el ott legalább 470-1000 uF, akkor inkább elhagynám.
A HTA30 mono tervvel végeztem, el is küldtem gyártásra, viszont vele párhuzamosan készül valami más.
Találós kérdés minek a klónja ez? :
Hidalt HTA 120 beépített földhurokkal?
Ez egy földfüggetlen mono végfok, a HTA-hoz marginális köze van
A hozzászólás módosítva: Márc 19, 2019
Segítségül az eredeti:
Mod: Kérésre a melléklet eltávolítva. A hozzászólás módosítva: Dec 15, 2019
Moderátor által szerkesztve
Mi a probléma a földhurokkal?
A csillagpont hiánya.
Nem írtam oda sajnos, de kicsit kimerítőbb választ szerettem volna. Miért baj az hogy körben van egy hurok? Mi ez a csillagpont dolog? A belinkelt kép alapján az eredeti design is tartalmaz egy hurkot, felteszem csillagpontot viszont nem. Bár én nem értek hozzá.
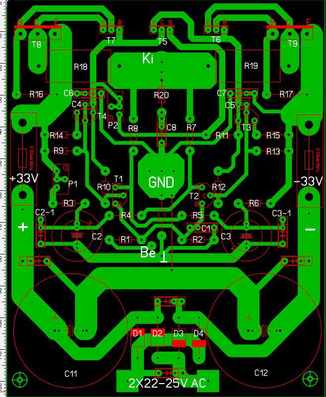
Szia! Ha valóban érdekel a dolog, tekints a csatolt ábrára!
A végtranzisztorok áramát (ide értve a nyugalmit is) I1 és I2-vel jelöltem. Ezek az áramok feszültséget ejtenek a vezetősávon. A sárga nyíl által mutatott testpontokra a további vezetősávok által leosztva kerül ebből feszültségből. Ez búgást, gerjedést. torzítást okozhat - teljesen feleslegesen. Ha a test bekötési pontból külön vezetősávon indul a nagyáramú- és a jelföld, akkor zavarmentesen működne az erősítő. Tettem a rajzra két piros nyilat is. A szerény információ alapján is felmerül bennem a gyanú, hogy ott a bemenő és a kimenő jel keresztezi egymást, ami súlyos tervezési hibának számít. Még egy gyanús elemre lettem figyelmes, olyan mintha a bemenet tájékán nagytestű axiál kondik lennének. Az is más dimenzióba helyezi az egészet, mellyel külön topic foglalkozik.
Az a három nagytestű kondenzátor jó minőségű fólia.
Az erősítő egyébként csodálatosan szólt nem véletlen műve az utánépítés.
Képzeld milyet szólna helyesen megépítve
![]() Tréfál félre téve, ha örömödet leled benne akkor abszolút sikeres a munkád. Csupán a feltett kérdés okán tettem pár észrevételt.
Az ok hogy ide bigyesztetted de ennek mi köze a HTA hoz?
Sziasztok,
itt az ideje, hogy kicsit újra építsem a 2010-óta szolgáló A30-at. Sokat fórumoztam és olvasgattam, de nem igazán kaptam tudok eldönteni pár kérdést. ("Alkotós"-első generációs referencia dizájn, referencia alkatrészekkel) Az erősítő egy konkrét DAC-al van megtáplálva, más bemenete nincsen, a DAC közos házba van szerelve. az erősítő oldalanként külön trafóval 120VA/db üzemel, vastag aludobozban, dobozhoz rögzítet és köpasztázott hűtéssel. 1. Az első kondenzátor a jelútban egy 10µF elekrolit. Ez jelenleg egy akámilyen, amit akkor találtam, cserélném valamire. Tegyek/tehetek bele másfajtát is, vagy maradjak érték és típus szempontjából ennél? ( ha marad, akkor nichicon fg fér el). 2.Kicsatoló kondenzáror 4x2200 Yageo 18mm széles, ezeket cserélném valami jobb megoldásra. A nyákon ha marad az elektrolit (maradnia kell?), akkor 18mm a legszélesebb ami elfér. Kérdésem, hogy cserélhetem e 4x1000µF nichikon fg vagy kz-ra, vagy a kapacítást tartanom kell, illetve másfajta kondenzátor is szóba jöhet? 3.Nyugalmi áramot a 0.33-on 20mV-ra állitva is csak 35 fokig melegszik a hűtés. Kérdésem, hogy ezt minek alapján kell beállítani, meddig emelhetem. Eredetileg 10mV amit tudok , hogy kéne, de ahogy emelem egyre szebben szól, csak ne mtudom, hogy mi a "sweet-spot"... hogy tudom meg mi az? Köszönöm előre is.
Erre a végfokra ugyanúgy igaz az, hogy nem létezik olyan hogy jó hangú meg rossz hangú alkatrész, bár ez egy kicsit sarkos megfogalmazás volt, de erősen közelíti az igazságot. Hogy a végeredmény (eredő hangkép) milyen lesz, azt az alkatrészek összessége fogja meghatározni, és nem egyetlen alkatrészé. Hogy érthetőbb legyen, mondok példát. Lehet hogy a jelútban egy 70Ft-os kondenzátorral szebbnek fogod hallani a hangját mint egy 2000Ft-os kondenzátorral. Sajnos ez egy ilyen játék, ki kell tökölni hogy mi hogy lesz jó neked.
A nyugalmi áramot illetően, én nem vettem észre a hangzásban javulást, ha 40mA-ről indulva elkezdtem feljebb tekerni a végtranyók áramát. A szimulátor észreveszi, mert kb. a felére csökken a THD emlékeim szerint, ha 40-ről 100mA-ra emelem. Az enyém olyan 40-45mA-rel üzemel évek óta. A félvezetőkkel is lehet variálni, de azokból mindenképpen valamelyik nevesebb gyártó eredeti termékét kell megvenni, nem az ilyen ötöd-tized árakon árult ebay-es selejteket meg utánzatokat, mert akkor a végeredmény is olyan lesz. Plusz a kérdésedre azért sem létezik konkrét válasz, mert ami nálam az én rendszeremben passzol, az nem biztos hogy a tiédben is fog és fordítva. Meg az sem mindegy milyen zenét hallgatsz rajta.
Sziasztok!Az lenne a kérdésem, hogy Alkotó féle HTA-30 erősítőbe, milyen keresztmetszetű vezetéket érdemes használni?Itt a kimenetre gondolok.Elég a sima 0,75mm2-es hangszóróvezeték?
A bemenetre mindenképpen árnyékolt vezeték lesz. Köszönöm előre is ha valaki válaszol. Szép estét
A készüléken belül akarsz huzalozni, vagy a hangszóróhoz menő kábel milyenségét keresed?
A készüléken belül.Ezt valóban nem írtam oda a kérdésben.Elnézést.
Javaslom a tömör, villanyszerelésben használatos 1,5mm2 keresztmetszetű vezetéket használni. Ha kényelmetlen a merev vezeték, akkor ugyanez a méret létezik több-eresben is. Én nem hallom ezek közt a különbözőséget, de van akinek jobb a füle, és Ők a merev vezetéket hallják jobbnak.
Köszönöm a választ.Lenne még egy kérdésem.
A bemeneti jelhez használt árnyékolt vezetékek közül melyik a jobban bevált megoldás?Amikor 2 eres közös árnyékolásu, vagy külön-külön árnyékolt a két oldal? Szép estét
Ha külön. Ha egyben van árnyékolva azzal növeled a két csatorna áthallását mert a 2 szál meleg ér némileg csatolásban van egymással. Az áthallást meg tudod nézni, az egyik oldalról lekötöd a hangszórót a másikról pedig a bemenő jelet, majd elkezded feltekerni a hangerőt. Ideális esetben (ha nem lenne áthallás) semmit nem kellene hallanod, de fogsz.
Köszi szépen.Még azt kérdezném, hogy a hűtőborda le van testelve?Ahogy nézem a rajzot a csavarok a testen keresztül rögzítik a panelhoz.
Szép estét
Sziasztok, megépítettem az alábbi kapcsolást. Sajnos első indításnál elégett R16 és utána R14 is.
Mi lehet a probléma, mit ronthattam el? Előre is köszönöm a segítséget.
Leirnád az első i ditás folyamatát ,
Szia! Ha jó a T8-as végtranzisztor, a akkor bázis és emitter között egy diódát kéne észlelned multiméter segítségével. Ennek hiányában a nyugalmi és a kimenő áram az R16-on keresztül talált magának utat. Az R16 elégése után következett az R14.
Kedves Mindenki,
remélem még valaki nézi ezt a szálat... Van egy eredeti ION Obelisk 1-em, ami kissé féloldalas lett 20 év után - magyarul szükségem van 2 (vagy tartaléknak 4) készlet tranzisztorra a végfokhoz. Várom együttérző fórumtársak eredménnyel kecsegtető megoldási javaslatai - mit, honnan, hogyan találok, főleg válogatva. Ha valaki rendelkezik elfekvő készlettel, ne tagadja meg tőlem! Köszönöm!
Milyen tranzisztorok vannak enne ,gondolom darlington az is .
Azt válogatni nem tudod , meg fölösleges is. Mit jelent az hogy féloldalas ? A hozzászólás módosítva: Márc 16, 2021
Miből gondolod hogy végranyó problémája van? Egyébként nem háklis rá, bármilyen darlingtont beletehetsz, pl. BDW-t fillérekért kapsz bármelyik webáruházban, és ezeket válogatni sem kell, nem is szokták.
Ahogy nézegettem, az Obelisk-1 végfok kapcsolási rajzát tekintve gyakorlatilag HTA-30. Ezen a fórumon már jól ki lett vesézve a végtranzisztorok kérdése. A BTA-k itt emlegetett utódjának az utódja sem kapható megbízható eladótól (illetve: én nem találtam a javasolt típusokat).
Meglehetős régen foglalkoztam elektronikával, de valami emlékem még van, forrasztani még nem felejtettem el + szakértőm is akad a javításhoz. Én vagyok a háklis erre az erősítőre (30 éve az enyém, 20 év pihenés után bekapcsolva egyik végfok rövid torzítás után szó szerint megfüstölt - de pl elkók még használhatók, bár cserések lesznek). A nyákon nem szeretnék alakítani, csak a szükséges alkatrészeket cserélni, van még más is a végtranzisztorokon kívül. A célom az eredeti hangzás minél jobb megközelítése. Ezért lenne jó bevált, beszerezhető vagy valakinél elfekvő és válogatott tranzisztorpár - hogy szép hangon működjön, meg jól, azaz ne fusson meg megint. Ha valakinek akad "féloldalas" gyári Obelisk 1/2/3 az alkatrészbányában, érdekel az is, vadászok is rá, de nagyon vad az áruk, ráadásul a brexit betette a vámot és az áfát... Köszönöm! |
Bejelentkezés
Hirdetés |







minek a klónja ez? : 






