Fórum témák
» Több friss téma |
Fórum » Csöves erősítő készítése
Ne feledd betartani a fórum viselkedési szabályait, és a topik megmaradásának feltételeit. [link]
A téma átmenetileg fagyasztva lett, hozzászólni nem tudsz!
Szia!
Reméljük, velünk is megosztod tapasztalataidat OTL ügyben. A magam részéről még soha nem hallottam OTL-t, egyedül Nagygyeviz fórumtársunk mondta el róla, hogy "olyan, mint egy tranzisztoros". Neki nem tetszett. Egyébként, nem tudom, miért is ne nyithatnánk róla vitát. Abszolút beleillene a fórum témájába. Nem értem egészen az írásod lényegét. Az írod lényegében (ha jól értelmezem): Nem értesz egyet azzal, hogy ne legyen kimenő, de ezzel együtt mégis ilyet építesz. Hm. Mindenesetre tényleg hasznos - főleg nekünk - a tapasztalatod, mivel - amennyiben nem váltja be a hozzáfűzött reményeket - akkor mi nem szenvedünk vele.
Sziasztok!
Pont egy hónapja írtam először a fórumba, egy Orion TV-hangkimenővel kapcsolatban. Azóta építettem egy SE-t PCL86-tal amolyan deszkamodell szinten. Egész szépen szól, csak a négyszögjel-átvitelének elég nagy kilengései, vadrezgései vannak. Mit lehet ez ellen tenni? Este tudok rajzot feltenni a kapcsolásról. Gondolom volt már erről többször is szó a fórumon, elég ha támpontot kapnék arról, hogy nagyjából hol tudok utánnanézni hogy ne kelljen végignézni mind az 5000 hozzászólást. Előre is köszi a segítséget.
Köszi a választ.Akkor megmarad hálózatinak a két trafó.
üdv.
Az én lemezeim nem hogy nem recsegnek hajlításkor,hanem egyenesen olyan mintha rugóacélt hajlítgatnék.
akár csomót is köthetnék az "I" lemezre.Technic:várjuk kíváncsian az OTL meghallgatás eredményét.Remélem megosztod velünk.
Régen úgy csökkentették a csöves erősítők torzítását, hogy a kimenő primerrel párhuzamosan kötöttek egy viszonylag kis értékű kondit. Ez a kondi a magasabb frekik felé egyre inkább söntölte a primert, ezáltal a kimenettől távol (próbálta) tartotta a magasabb felharmónikusokat. Ezáltal csökkent a torzítás (meg a magas átvitel, de az már a forrásban sem volt, és nem okozott problémát), elképzelhető, hogy ennek a cuccnak milyen lehetett a négyszögátvitele....Tehát, inkább hallgasd, ne nézegesd.
Egyébként a csöves erősítő is ismeri a fizikát, sokmindent lehet tenni a négyszögátvitel javításáért, de közel sem olyan fontos a precizítás ebben a vonatkozásban, mint egy tranyósnál (Ha egy tranyós lengedezik, akkor ki tudja valós - tehát nem Ohmos - terhelésnél mit fog csinálni, és ez milyen befolyással lesz a hangminőségre. Egy csöves ettől még szólhat elfogadhatóan, mint ahogy tapasztaltad is.).
Nekem nincs szkópom.Fogalmam sincs milyen az erősítőim négyszög meg mindenféle átvitele.Nem is nagyon érdekel.
Viszont van két fülem,és azoknak nagyon tetszik amit hallanak,és ez a lényeg. üdv.
Alapvetően én is ezt mondom. Azonban a csöves építőknek van egy kis előnye. Ezeknél a műszaki paraméterek nagyjából fedésben vannak a hallható végeredménnyel. Sajnos, tranyós erősítőknél ez nincs így. Ott hiába jó az 1 jeles vizsgálat, nem igazán garantál semmit. Az intermodulációs torzítás már valamivel jobban jellemezte a végeredményt, de ez sem bizonyult mindenhatónak. A négyszögjeles vizsgálat már jobban lehet mérvadó, mert ott hirtelen változik minden, ráadásul, a változás alatt elég széles felharmonikus tartalom jelenik meg, aminek a kezelése igen komplikált (egy ellenállásosztó sem tudja valós körülmények között kezelni).
Az igaz, hogy a fülünk elég jól érzékeli a nem odavaló hangokat, de arra azért vigyázzunk, hogy a csövek ebben a vonatkozásban egy kicsit csalnak. Ugyanis a csövek által előállított torzítási sprektum kellemesebb fülünknek, mintha ezt egy tranzisztor tenné. Tehát, ugyanakkora torzítású csöves hangot jobbnak hallunk. Ezért is fogadjuk el a csöves, legalább 1 nagyságrenddel nagyobb torzítását gond nélkül. Amennyiben mégis van műszerezettség, akkor láthatjuk, hogy hamiskártyázik csövesünk.
Lehet ám,hogy csak meg akarom magyarázni magamnak hogy miért nem vásároltam eddig szkópot...
Köszi szépen a válaszokat.
Tegnap sajnos nem tudtam feltenni a kapcsolási rajzot, elég későn értem haza Most meg megint dolgozom...Ma azért feltenném, pillantsatok rá mert lehet hogy egyből találtok valami turpisságot. Ha esetleg tundátok ajánlani egy weblapot vagy egyéb anyagot ami alapoktól foglalkozik a csöves erősítők számításaival, azt nagyon megköszönném. Nem szakmám a téma de nagyon érdekel, elektronikával meg régóta foglalkozom hobbi szinten.
Volt aki meg azt mondta, hogy a tranyós zene a "valódi" zene, mert a tranzisztoros erősítő nem ad hozzá mindenféle harmonikus torzítást a hanghoz, ráadásul a kimenője sem csinál semmilyen fázistolást, meg mindenféle tranziens jelenséget... Kinek mi tetszik
![]() Van aki az mondja, hogy csövesből, ha már muszáj, akkor OTL ... Nekem van szkópom.. A PCL 86 nak szörnyű a négyszög átvitele, de aszínusz is "szőrös" rendeen! Mégis szépen szól, ráadásul már hangosabbra is "bírom" venni, mert "szoktam" a torzítását ... Lehet ha kész lesz az EL84 nem si fog tetszeni, mert "túl tiszta" lesz ? ![]() A PP-re vagyok még kíváncsi, azt még csak hangszererősítőben hallottam, de van 10 használt PL500-am, a nyáron összehozok valamit
Nekem van PL500PP-m.Egyszer JZoli-nál megmértük az átvitelét szkóppal műterheléssel de csak szinusszal,az szép volt.
A PCL86SE viszont sokkal szebben szól. Az EL84SE-nek is hasonlóan a PCL86-hoz nagyon szép hangja van.
Az én PCL86 SE-m egyenáramú fűtéssel megy, meg eléggé agyonszűrt anódfesszel.
A szinusz átvitele szkóppal nézve (csak 10MHz-es) elég símának tűnik, egyáltalán nem szőrös. Csak az a francos négyszögjel. De nyugodt vagyok, mert a hangja tényleg nagyon tetszik. Tranyós erősítőm van egy 2x80W-os Onkyo meg egy 2x100-as AKAI AM-39. A kis PCL86-nak ezekhez képest is nagyon kellemes hangja van.
Sziasztok! Valakinek nincsen 6P45C-hez kapcsolása? Neten csak adatlapot találtam, meg két erősítőt vele, de azok "nem tetszettek"
Ha jól vettem ki az adatlap karaktereit, akkor ez egy sugártetróda. Vagy más felhasználási terület, ami nem rádiózás és tesla tekercs? Mert ezekkel kapcsolatban láttam még felhasználva.
Pedig csövest is érdemes megnézni szkóppal .
Négyszög jelalakja a kimenő gyengeségeit nagyon kimutatja . Jobb kimenő szebb négyszögátvitelt produkál . SE általában rosszabbul vizsgázik négyszöges mérések során . Gu50 SE -én ezeket mértem műterhelésen . UL bekötés hatása is jól látszik , a pentódás mérések rosszabbak ...
Szia!
Azt mondja a fáma, hogy ez a cső azonos az EL509-cel. Talán több kapcsolást lehet találni.
EL509 néven nem is kerestem! Köszi a tippet! :yes:
Elég érdekes egy vezérlési mód az ott a végcsőnél. Tudsz erről valamit, mi az előnye/hátránya, vagy csak a kuriózum miatt alkották meg így?
Üdv!
Itt lenne a rajz, amit megépítettem, meg egy 440Hz-es színusz és 1kHz-es négyszögjel átvitel. Na meg egy fotó a cuccról
Hm. Ha visszacsatolás, akkor a kimenő szekunderéről. Szerintem.
Akkor is beleng, ha a varázsszem vezetékét lekötöd az anódról?
A varázsszem nincs beépítve
Szerintem elsősorban a DC csatolás miatt "alkottak". Tény, hogy nem gyakori kapcsolástechnika.
Azt én nem tudhatom, a rajzon rajta van. Az embernek mindig vannak ötletei, hogy egy kapcsolást miként alakítson 'a saját szájíze szerint". Én kitermelném az R7 47k-t, és ez miatt kicserélném nagyobbra az R11-et. A kimenő szekunderének egyik felét földelném, a másik felét az R11, és a cső közötti pontra vezetném egy párhuzamos R-C körön keresztül. R értéke 15k, C értéke a lehető legkisebb. Az R17 helyére egy fojtó jól jöhetne.
Várd meg, míg többen is reflektálnak rá, ez csak az én ötletem lenne.
Az Általad leírt átalakításokkal majdnem hajszálpontosan az alakulna ki, mint amit én itt építgetek magamnak
A trióda katódjában 1k van nálam, a kimenetről visszacsatolás egy 33k, amin van egy kis "mélyhang-rásegítés" egy 33k és egy 68n személyében. Gyakorlatilag 70Hz felett 16.5k a visszacsatolás a kimenetről.Még csak egy csatorna van kész panelen, de a tápegység is képlékeny még, szóval attól még sajna nagyon távol áll, hogy "elkészüljön". A hangját úgy tudnám jellemezni, hogy én nagyon nyíltnak, részletezőnek hallom, és a mélytartománya testesen, puhán erőteljes, nem kopogósan, tolakodóan. Egyszóval nagyon kellemes hallgatni.
Köszi!
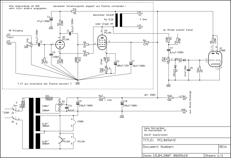
Igazából a rajzon szaggatott vonallal keretezett rész van megépítve, bocs hogy nem mondtam Az anódtáp 243V, a fűtés 13.9V Az anódtáp panel a képen látható, fojtótekercses, a fojtó előtt és mögött 220µF van, plusz a diódahíd minden diódáján 15n, plusz a még látható kondik A fűtés lm317-tel stabilizált, lassú felfutású, és az anódot kb. 55sec után kapcsolja be a vezérlés (síma timer 555-tel)
Pentóda!!!
És még az EL519-nél is izmosabb! 509:35w, 519: 40w, 6P45SZ:45w-os anóddisszipáció...
A Colorstar trafó gyári tekercseléssel is tutti csöveshez, merthát csöveshez volt gyárilag is használva...
Itt visszább valaki belinkelte az adatlapját, abból meg lehet tudni a szekunder feszkókat, és azok árambírását is. De egy biztos, több 6,3 v van rajta, nem kis áramokkal. és kb 200v szimm. kb 1A-el.
Imi bá!
Bár te sem építettél még, ezért eszmét futtatnék veled.: Veszek 6db GU 50-et. /elő/ Triódába kötöm őket 3-3-at párhuzamba. Összelökök, egy 2x150v-os tápot. És egy szép ellenütemű OTL kapcsolást alakítok ki velük így mint a mellékletben a 6AS7-el... Szerinted érdemes a próba erejéig is belekezdeni????
Imi javaslatai alapján átalakítanám , ha nem hoz javulást , akkor , megpróbálnék + kb. 680K -1M ellenállást bekötni a két cső anódjai közé .
Ha ez sem javított akkor a kimenő primer tekercsével párhuzamosan bekötnék 1 soros R/C tagot , kb . 4,7nf /15K . 10KHz négyszöggel vizsgálva az említett kompenzáló taggal beállítani a legkissebb túllövést , esetleg az ellenállás helyett 22K trimmert bekötni és megkeresni az optimális értékét , ha nem jön össze a kondi értékének változtatásával is érdemes kísérletezni , csökkenteni a kimenő rezonanciáját . Négyszög jelalakja világosan kimutatja , hogy gerjedékeny és erős kiemelést produkál a frekimenetben .
Szerintem igen. Legfeljebb csuklani fogok. De mindenképpen gazdagabbak leszünk egy tapasztalattal.
|
Bejelentkezés
Hirdetés |


akár csomót is köthetnék az "I" lemezre.
Ha jól vettem ki az adatlap karaktereit, akkor ez egy sugártetróda. Vagy más felhasználási terület, ami nem rádiózás és tesla tekercs? Mert ezekkel kapcsolatban láttam még felhasználva. 













