Fórum témák
» Több friss téma |
Mielőtt kérdezel, a következő két dolgot ellenőrizd!
I. A helyes tápfeszültségek megléte.
II. A kimeneten van-e egyenfeszültség.
Élesztés.
Na valami eredmény végre.Nem tudom van e két műszered , mert akkor az ehhez tartozó kimeneten kellene mérni , hogy nincs e dc kint .Ha nincs esetleg mehet rá egy hangszoró , és az ujjaddal egy bemeneti pontot megérintel a hangfalnak búgnia kell.
Szkóp meg jelgenerátor gondolom megfelel. Mindjárt rálesek.
Meghajtó ic 1 es lábán -0,2Volt ez most némításban lehet?
Nem nagyon megy át semmi a rendszeren. A hozzászólás módosítva: Dec 28, 2019
Korábban kérdeztem ezen ic nek is a feszültség értékeit .Azt írtad , hogy minden érték pontosan megegyezik.Igen lehet , hogy némítás van jelen igen.
Ha az R+ , vagy az R- pontok valamelyikét megérinted , akkor kellene változásnak lenni a kimeneten.Mert az az ic után van már .
Nincs reakció. Próbáltam ráadni jelet e pontokra és ráült a tápfesz a meghajtó kimeneteire. Mára ennyi.
ok szerintem is .Egyéb iránt még annyi , ha némítás van azt a processzor 45 ös lába teszi.
A hozzászólás módosítva: Dec 28, 2019
Dióhéjban a Sony rádiós-erősítő védelmi áramkörének működése.
Induláskor a leállás alkalmával eltárolt relé vezérlő vonal magas szintre kerül. Forrása a processzor 58, 59, 60 lábainak egyike. A vonalak rajz, illetve csatlakozó jelei HP-HEADPHONE, SPB-SPEAKER B ás SPA-SPEAKER A. A logikai magas szint alatt itt +4,6-5 V értendő. Ez a feszültség két soros 4k7 ellenálláson keresztül vezérli a relét működtető tranzisztort. Amennyiben végerősítők kimenetén egyenfeszültség jelenik meg, vagy azok túlterhelése érzékelhető, a Q784, Q785, Q786 tranzisztorokból álló áramkör a Q785 kollektorán mérve 0 vagy -0,7 V feszültségre áll be. (Pozitív DC-hez tartozik a 0 V, többi esetben -0,7 V). A hibát ily módon érzékelve, a D786, vagy D787 az aktuális relé vezérlő feszültséget alacsony szintre húzza, ezáltal a relé leold. A hibajelet a D789 továbbítja a processzor felé a PROTECT SIGNAL vonalon keresztül. A proci alaphelyzetben magas szintre állított PROTECTOR bemenete (16-os láb) a hiba észlelése után alacsony szintre kerül. Amíg ez az állapot fennáll, addig a processzor nem küld feszültséget a relévezérlő vonalakra és a display-n jelzi a leállás okát, mégha tévesen is, de a bejövő információból ennek a következtetésnek a levonására kényszerül. Mlaci989 méréséből tudjuk, hogy PROTECTOR port testzárlatos a processzorban ezért el sem várhatjuk, hogy javuljon a helyzet.
Ez meg is állja a helyét , mert több pont mérései , és úgymond direktbe vezérelve egyes részeket működő képessé lehetne tenni .Persze nekem még kérdéses a bekapcsolás pillanata , és az az idő egység amíg a protect megjelenik a kijelzőn.Egyébként nekem még gyanús a processzor port 12 es része is .Hogy a két kimenet szinte azonos , de a HP kimenete totál 0.Szóval kérdés , hogy megéri e a processzor cserét avagy sem.
A hozzászólás módosítva: Dec 29, 2019
Majdnem tökéletes a leírás. Csak egy megjegyzésem lenne:Az 58,59,60-as lábak néhány mp-el a bekapcsolás után kerülnek magas szintre. Ez a bekapcsolási koppanások elkerülése miatt szükséges.
Ez is majdnem tökéletes annyi pici ténnyel , hogy a szóban forgó kimenetek sosem kerülnek magas szintre .Ezeket méréssel már kiderítettük .Sőt úgy is , hogy nem e máshonnan viszi valami ezeket a pontokat , tehát függetlenítve lett a processzor ezen pontja , és úgy is lett mérve, de semmilyen állapot változás nem következik be a bekapcsolás pillanata , és az azt követő protect feliratig sem.
Nyilván nem kerülnek magas szintre a kimenetek, hiszen már a késleltetési idő közben alacsony szinten van a "PROTECT" bemenet, tehát a processzor meg sem próbálja aktiválni a hangszórókat, hiszen hiba esetén miért is tenné ki veszélynek azokat?
Hát ja.És mint kiderült nem a gép más hibás részéből adódóan van a processzor már eleve tiltásba , hanem az ő saját belső hibája miatt.Kérdés , hogy ér e annyit ezen gép , hogy egy processzor cserét megkapjon.De ezt majd biztos eldönti a gazdája.Jó kis tréning volt egyébként.
Nekem ez annyiból nyilvánvaló volt, hogy ha az erősítő DC védelme aktiválódik, akkor a proci 16. lábán 0,6V kéne legyen, ha pedig a túlterhelés védelem aktiválódik valamiért, akkor a 4 dióda közös katódján -0,6V kéne legyen.
Végfokként kis módosítással még használható a cucc, ha nem zavaró a PROTECT felirat villogása
Közben alakulnaka dolgok. Annyi a kérdésem mert most mertem csak teljes áramkorlát nélküli tápot ráadni erre a végfokozatra de azt is pár mp ig 10 mp kb, ez alatt 3-4 mV dc állt be a kijáraton az első pár 2sc 5200 2sa 1943 mas meghajtókon mérhető legkisebb nyugalmi beállítás 0.5V. a 10 ohmokon. Zero bias a végfok, elvileg maradhat így vagy adjak azért neki valamennyi nyugalmit még? Tehát eza legkisebb állás a trimmereken. Majdnem hogy maradhat is így...?
A hozzászólás módosítva: Dec 29, 2019
Nem kis módosítás kell mivel még a volume , és egyéb kezelő szervek sem fognak rajta működni.
Azért írtam, hogy végfokként. Abban nincsen hangerőszabályzás. Csak teljesítményerősítő.
Úgy esetleg , de akkor már inkább a processzor csere egyszerűbb megoldás lenne , és úgy legalább teljes értékű lenne.
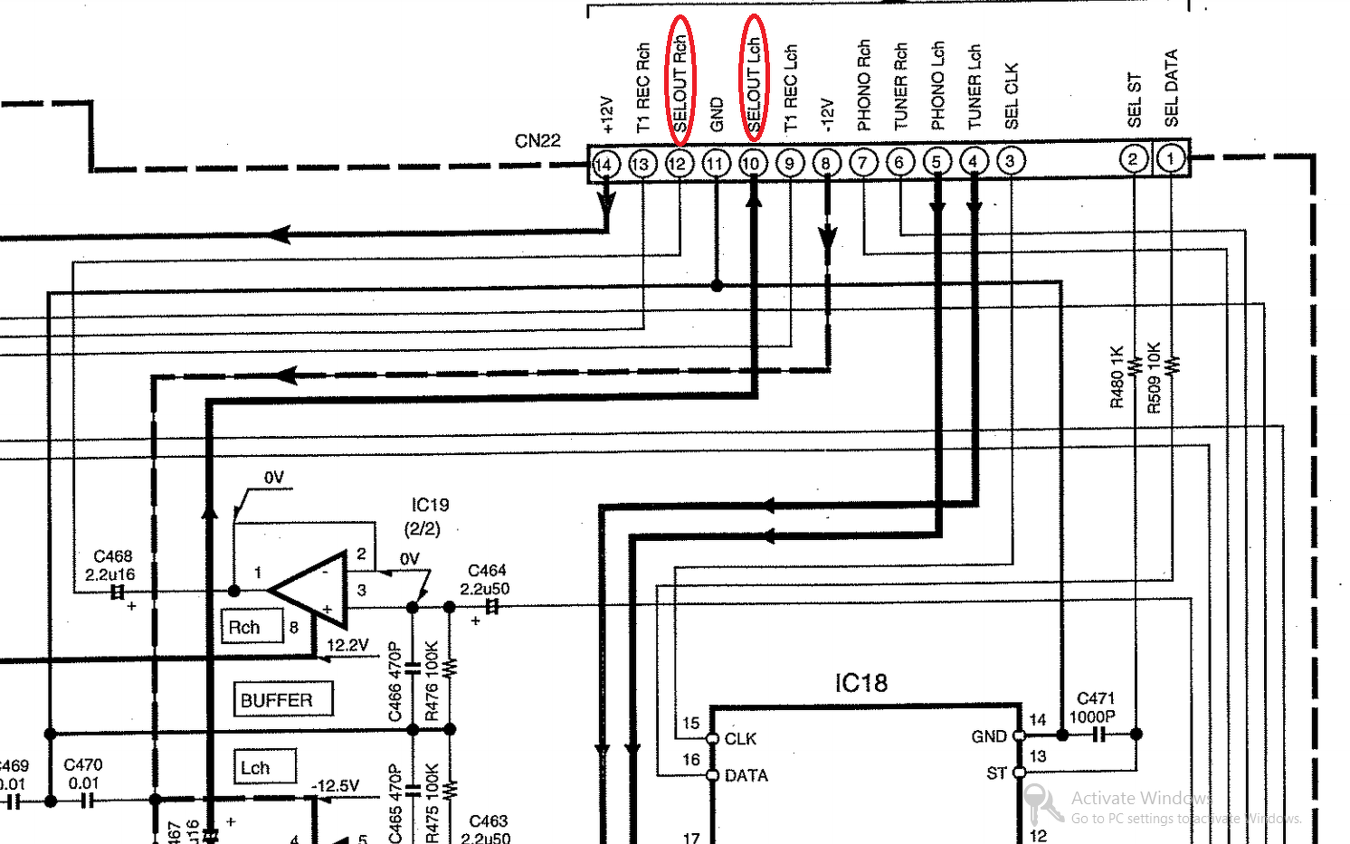
Tisztelt fórumtársak. Tulajdonomban van egy kenwood K-RV6090 tipusú készülék. A problémám, hogy szeretnék LINE out kimenetet a készülékre. Stereo módban szeretném a két első csatorna jelét továbfűzni másik erősítőre. Ha valaki ránézne a gyári kapcsolásra az szuper lenne. Köszönöm.
Ha a KR-V6090 és a KR-V5090 hasonlítanak belülről akkor az 5090 kapcsolási rajza szerint a pirossal jelölt csatlakozó pontokról meg lehetne próbálni kivezetni a jelet.
Köszönöm a gyors választ! Sajnos nem találom a cn22 csatlakozót, ami lehet hogy csak az én figyelmetlenségem. Biztonság kedvéért feltöltöm a service manual-t. Több ponton is láttam L-R gnd kimenetet de nem vagyok benne biztos, hogy az jó nekem.
Mégiscsak megtaláltam a cn22-t. Délután megmérem és teszek egy próbát. Köszönöm
BÚÉK! Köszi Tóth Bélának, Reloopnak a segítségeket és akit kihagytam annak is! Sikerült összehoznom.
Már lehet vele durrogtatni +-70v (próbatáp).Tesztvideó 1
Sziasztok!
Van egy Bose Sounddock dokkolóm, eddig szépen ment, de az utóbbi időben ha akar, működik, ha nem, akkor meg se pisszen. Szervizkönyvet hiába találtam, alig ér fel egy használatival, rajz egy sincs benne. +-18 voltról megy, feszek rendben, +18,5 és -17,7. Az erősítő melegszik, mint a bolond, az IC egy TDA8922BTH. Normális, hogy melegszik? Ráadom a tápot és pár másodperc múlva már nem bírom az ujjamat rajta tartani az IC hűtőfelületén. Hang bezzeg semmi. Tud valaki segíteni? Ja, és BUÉK!
Áramfelvételt tudsz mérni ? Kimeneteken van DC ?
Szia!
A TAPE2/Monitor REC OUT kimeneten nem jön ki a hang? Mert az lenne a legegyszerűbb.
Szia! Nekem is ez a gondom sajnos azokon csak szereó módban jön ki hang, de 5.1-ben nem adja ki az első két csatornát.
Előző kérdésemre meg a válasz nem jó a csillagpontot földelésre kötni, legalább is nekem akkor belezúg a ventillátor.
Először is Boldog Új Esztendőt az itt fórumozó Társaknak!
Az ünnepek alatt rokon fiúcskának megnémult a mélynyomó hangszórója. Ez egy JBL ES250PW/230 típus. Gondoltam én mint teljesen amatőr "farigcsáló", megnézem hátha nem nagy a baj. Nos a biztosítéka el volt pukkanva, tettem bele egy új 250V, 2,5 amperest, de a bekapcsolás pillanatában az is jobb létre szenderült. Gondoltam kikapom a belsejét és szemre vételezem. Nem tudom mi lehet, se égésnyom, se púpos kondi, semmilyen szemmel látható elváltozás nem tapasztalható sehol. Csak önmagában indítva a tápegységet ugyanaz a hiba, kiüti a biztosítékot. Lefotóztam a tápegységét, hátha találkozott valaki már ilyesmi problémával. Valószínű komplett tápot nem lehet hozzá venni, de azt sem tudom hol kezdhetném a hibakeresést. Mit kellene tenni? Segítségeteket, javaslataitokat előre is nagyon köszönöm. |
Bejelentkezés
Hirdetés |










