Fórum témák
» Több friss téma |
Fórum » Csöves erősítő készítése
Ne feledd betartani a fórum viselkedési szabályait, és a topik megmaradásának feltételeit. [link]
A téma átmenetileg fagyasztva lett, hozzászólni nem tudsz!
Nem tudom hogy csináltam...
Talán így jó6J1 előerősítő
Általában a csöves hangzás pozitív hatása a végfok és a kimenőtrafó által teljesedik ki. Nem tudom van e értelme a törpefeszültségről járatott előfokoknak, de szerény tudásom szerint nem sok, max annyi, hogy hű csöves....
A hozzászólás módosítva: Márc 6, 2020
Én még nem találkoztam olyannal, hogy bármilyen, a forrás és a végfok közé rakott dolog javított volna a hangzáson, épp ellenkezőleg, már egy kapcsoló érintkező vagy egy poti is inkább rontani szokott, persze bármi lehetséges.
Idézet: „Melyik alkatrészeket kellene benne kicserélni, hogy picit jobb hangja legyen?” Ha figyelted az eseményeket akkor maga a téma borzalmas vitákat váltott ki az elmúlt hetekben ezért maradnék a kísérletezésnél.
Sajna 2150 oldaltól kezdtem az olvasást.
Sajnos nem így működik! Próbálkoztam egyszerű, bonyolultabb fenti megoldással. "Korszerű" megoldásokkal. A régi gyári csővoltmérők pont azt tudják, amire a gyakorlatban szükség van.
Idézet: Például? „A régi gyári csőmérők ezeket egyáltalán nem tudják, sőt, a legtöbbel csőparamétert eleve nem is lehet mérni.” A hozzászólás módosítva: Márc 6, 2020
Idézet: „Általában a csöves hangzás pozitív hatása a végfok és a kimenőtrafó által teljesedik ki.” Biztosan??
Békéscsabán amikor a hangfalakat cseréltük akkor nem volt egyforma a hangzás. Olyat is hallottam ahol nekem legalábbis nem tetszett a hangja.
Sajnos vagy nem sajnos, de igen, így működik!
Vagy nem értem mire gondolsz, arra hogy a csőmérőm nem működik? Lapozz vissza 4 oldalt, tettem fel gyári rajzot, a közkézen forgó gyári csőmérők kb. 90%-a ilyen. Mégis mit tudsz azzal mérni? 1. Azt, hogy zárlatos-e a cső. 2. Rácsáramot. És ezzel ki is fújt, a csövek anódja be sincs kötve méréskor. Vajon hogyan hasonlítasz össze azzal 2 vagy több db csövet? Sehogy. Vajon hogyan méred meg, hogy az adatlapi paraméterektől mennyiben tér el, hogy mérsz meredekséget vele? Sehogy.Mondjuk hazánkban nem tudom mi a helyzet, mivel nagyon kevesen rendelkeznek bármilyen csővizsgálóval, ilyen 60 éves gyárit sem sokat láttam itthon, ellenben a 2019 januári adatok szerint pl. a uTracerből 16db-nak lennie kell az országban a táblázat alapján.
Biztosan! Pl egy gitárerősítőnél kell a hangzáshoz akár a kimenőtrafó telítésközeli állapota mint egy Marshall Plexi-nél. Hiába a Plathkovics féle gitárerősítő cikkek ismétlése minden évkönyvben, sosem lesz jó hangzású cucc, mert a szerző lehet elektromérnök, de egy Marshall meg Marshall...
A hozzászólás módosítva: Márc 7, 2020
Idézet: „Mondjuk hazánkban nem tudom mi a helyzet, mivel nagyon kevesen rendelkeznek bármilyen csővizsgálóval, ilyen 60 éves gyárit sem sokat láttam itthon” Nekem van egy orosz L3-3 csőmérőm. Nem tudom hány db leledzik ebből kis országunkban, de azért szerintem 10-nél nem sokkal több. Építettem hozzá egy adaptert, így azzal 1,4V - 55V ig bármilyen csövet le tudok vele mérni. Ia, Ig1, Ig2, S, {fűtés-katód, katód -g1, g1-g2 zárlat} A hozzászólás módosítva: Márc 7, 2020
Az már egy más kategória, árban is, főleg ha még a kártyák is megvannak hozzá és nem utólag kell legyártani. Látom nemrég alkudtál rá.
Te milyen szabályzást használsz? Én a rajz szerintit. Légyszives oszd már meg a rajzot, ha állítható áramkorlátos a tiéd.
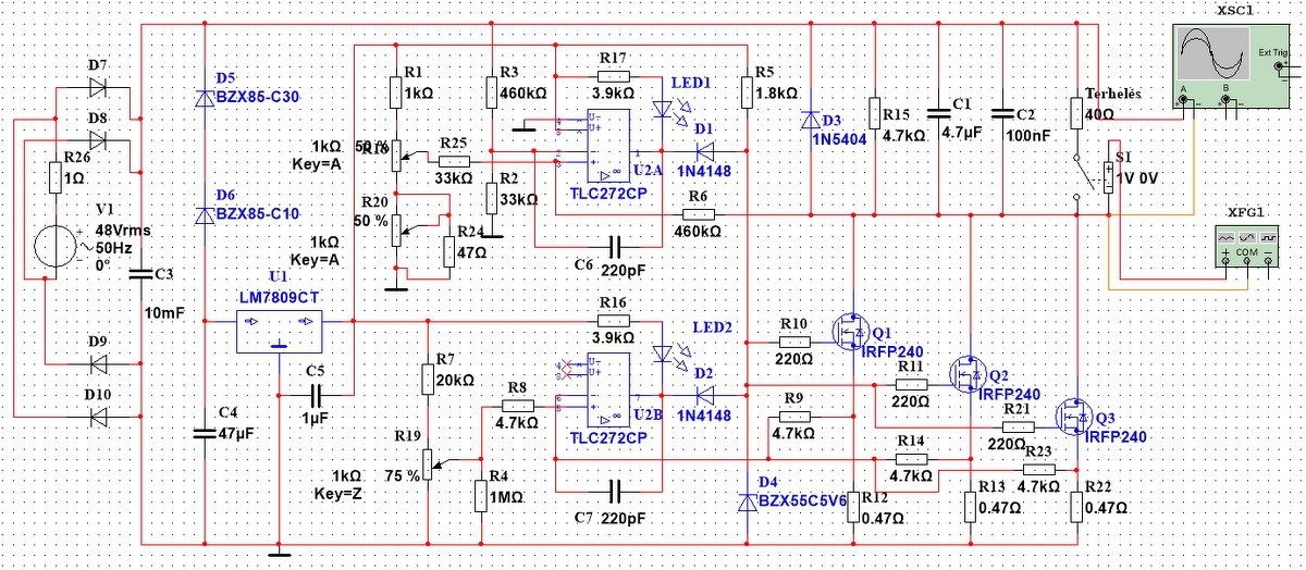
Mint írtam az enyém labortáp, TLC272 (LM358 is jó) 2 fele végzi a fesz és az áramszabályozást, a fesz kb. 4V és 340V között bárhova állítható, van finomszabályozó poti külön a pontosabb beállíthatóság érdekében, az áramkorlátra nem emlékszem, de kb. 8mA és 600mA közt állítható a potival. Az áteresztőelem 3db 500V/20A-es FET párhuzamosan, ami a disszipáció miatt kell. A rajzot EM-1 névvel megtalálod a labortápos topikban.
Azért ez, mert azok az egyszerű stabilizátorok amilyet rajzoltál is nem állítható áramúak, nem is kellően stabilak, meg én ezt mint labortápot, egyéb más célokra is használom. A kb. 200W-ot (345V x 0,6A) még éppen hogy el tudja fűteni a 3db FET ha arról van szó, egy nagy proci cooler segítségével. Beépített digitális műszer csak 1 van ami az anódfeszt méri, mert csak itt elégedtem meg a 0,5V-os pontossággal, a rácsfeszt és az anódáramot külső, pontosabb műszerekkel mérem illetve állítom be. A hozzászólás módosítva: Márc 7, 2020
Idézet: „Mondjuk hazánkban nem tudom mi a helyzet, mivel nagyon kevesen rendelkeznek bármilyen csővizsgálóval” Nem tudom, de egy szabályozható -Ug1, és anódáram Ia méréssel egy cső állapotáról elég jelentős képet lehet kapni és a meredekség is mérhető, ami szintén egy lényeges adat. A "2 pontos emissziómérés", az alacsonyfeszültségű méréseket, és a jó-nem jó műszerek azok olyan parapszichológia számomra, van de semmi értelme. Sokszor a hirdetéseket nézve látható, hogy "szép állapotú, fűtésre tesztelt", magyarán vagy jó vagy nem jó zsákbamacska használt csövekért is adnak olykor pénzt, de vannak korrekt, anódáram, meredekség feltüntetésével is eladók. Általánosságban azt tudom mondani, hogy a "szól"(mert egy 10%-os cső is szól még), vagy a "fűtésre tesztelt", és "szép állapotú" használt csövet csak fillérekért vegyen bárki! A hangmesteren Mákoss úr, aki profi erősítők építésével foglalkozik, elvihetőre felajánlott egy láda végcsövet, ha valakinek kell, ingyen. Mindegyik működik, csak 60-70%-al. Egy EL84 pár 9000ft újonnan, de láttam "2db fűtésre teszteltet" JJ csövet eladva 8000ft-ért
Ne haragudj, de nem találtam EM-1-et. Légyszives egy linkkel segíts már ki! Köszi
Csatolom, talán nem feddnek meg érte. Rajzot csak a szimulátorost találtam, ennek mások az értékei mert 60V-ra készült nem 340V-ra, meg mások a sönt értékek és az áram osztó, mert nagyobb áramra, ezeket át kell írni. A 3db sönt 1Ω/2W, R3 és R6 értékét növelni kell, és több db-ból vannak összerakva, a nyák fotóján látszik, illetve a kimenetről jövő kis 0,25W-os ellenállás is annak a része. Meg nem a fő tápfeszből veszi le zénerekkel leosztva a stab IC-nek a feszt, hanem van egy külön 12V-os kis nyáktrafó a vezérlésnek. Mindhárom poti értéke 1k, de a finompoti nem lin hanem log. A stab IC kis elkóját leszámítva a többi elkó értelem szerűen 400V-os, ahogy a kis fóliakondi is.
Köszönom szépen! Hát igen, ez egy komoly rajz, amit én linkeltem is stabilizált elméletileg, de a szabályzása nem ilyen átfogó, mondjuk én fix 250v-ra használtam. Köszönöm szépen Gee Lee és CIROKL!
A hozzászólás módosítva: Márc 7, 2020
Ebből kettőt építettél a segédrács végett?
Igazad van. Ha a csőhöz szükséges paraméterek beállíthatók és mérhetők, minden fontos paraméter tudható. Sajnos ezek a gyári műszerek tényleg ritkák, drágák.
A használt csövek eladása, hirdetése egy vicc kategória. Mo-on, és sajnos már világszerte. Gyöngyszem: 6P.. fűtési áramra tesztelve.. No comment Amatőr szinten is lehet próbálkozni, most építem át sokadszor és utoljára a "műszert". Diszkrét elemekből építve jól működött a mérések 90%-ban. De a gond a 10%-al van. Mondjuk gerjedés deszkamodell szinten, hála a "korszerű" alkatrészeknek, félvetetőknek. A hozzászólás módosítva: Márc 7, 2020
Nem, én kizárólag triódát használok, mérek, venni pedig csak újat veszek, használtat elvből sem.
Idézet: Azért ezen még sokat kell dolgoznod, nem irigyellek. „most építem át sokadszor és utoljára a "műszert".” Idézet: Ennek persze az ellekezője is igaz és van valami szépsége annak is, ha kifogunk egy-két ritka daradot.„Általánosságban azt tudom mondani, hogy a "szól"(mert egy 10%-os cső is szól még), vagy a "fűtésre tesztelt", és "szép állapotú" használt csövet csak fillérekért vegyen bárki!” Hogy milyen is egy 10%-os arról nem találtam méréseket, de egy 26/33% -ost be is tudok mutatni, (ez sem különb) én is úgy vettem, hogy "meghallgattam, és szól" vagyis "tutti" csőről van szó. Ha megnézed a grafikonját (a kék a mért, fehér a referencia) mintha nem is ugyanazon a csőtípusról készült volna a kettő grafikon. Itt már közel sem a %-os állapot a mérvadó, ezért is tudok egyetérteni ha valaki a 60-70% -os csöveit kiselejtezi, mint ahogy leírtad.
Szeretném megépíteni az általad tervezett kapcsolást. Nagyon klassz a panelterv is. Ami nem tiszta az R3, R6 értéket mire módosítsam, hogy 300V-os legyen az áramkör?
Gondolom profi zenész körökben nem vacakolnak, hogy végstádiumig kínozzanak egy csövet, hanem mikor slamposodni érzik a hangzást mars ki a kukába, és új szettet kap az erősítő.
Nem is kritizálni akartam az aukciós portálok eladóit, de egy méretlen cső sajnos zsákbamacska akármilyen szép és "fűtésre tesztelt", és az árakat is ehhez kellene méretezni. Tapasztalataim szerint a végcsövekre ez fokozottan igaz. Profik az ábrák és a mérések! Mivel készült? |
Bejelentkezés
Hirdetés |



Vagy nem értem mire gondolsz, arra hogy a csőmérőm nem működik? Lapozz vissza 4 oldalt, tettem fel gyári rajzot, a közkézen forgó gyári csőmérők kb. 90%-a ilyen. Mégis mit tudsz azzal mérni? 1. Azt, hogy zárlatos-e a cső. 2. Rácsáramot. És ezzel ki is fújt, a csövek anódja be sincs kötve méréskor. Vajon hogyan hasonlítasz össze azzal 2 vagy több db csövet? Sehogy. Vajon hogyan méred meg, hogy az adatlapi paraméterektől mennyiben tér el, hogy mérsz meredekséget vele? Sehogy.
Ia, Ig1, Ig2, S, {fűtés-katód, katód -g1, g1-g2 zárlat}












