Fórum témák
» Több friss téma |
Fórum » Csöves erősítő készítése
Ne feledd betartani a fórum viselkedési szabályait, és a topik megmaradásának feltételeit. [link]
A téma átmenetileg fagyasztva lett, hozzászólni nem tudsz!
Az impregnálásról is nagyon megoszlanak a vélemények. Egy gigantikus frekvenciaátvitelű hifi kimenőnél lehet beleszól az impregnálás a frekvenciaátvitelbe, de egy gitárerősítőnél nem valószínű, hogy osztana szorozna bármit is, max ha szeded szét, ne tudd megszámolni.
Mit gondolsz ez honnan van?
A nagyon-t azért én idézőjelbe tenném mert láttam én már ennél jobbat is, de kétségkívül ez az egyetlen ami a környéken értelmes árban beszerezhető, valamint jobb, és nem is nagyon drágább mint régi vacakokat megvenni és bontogatni.Szigetelőanyag meg van öntapadósban poliészter, poliimid, teflon, üvegszövet, de még papír is, ami eleve feleslegessé teszi az impregnálást. A rajtuk lévő ragasztó tökéletesen megtartja a meneteket, némelyiknél ráadásul hőre még keményedik.
(Nem mondod. Szerinted nem onnan vannak a trafóim?) Jaj dehogynem.
Jó ez nekem. Próbáld ki, biztosan nem fogod megbánni, és sokkal jobb lesz a trafód, mint más attól gyengébb magokkal amihez itt-ott bontásból hozzáférhet az ember. Na megyek dobozolni a 300b-st. Te milyen végfokot építel? A hozzászólás módosítva: Márc 14, 2020
Sok vizet szerintem sem zavar ,mivel egy egész napos bekapcsolt állapot után nagy része kiolvadt .
Eleve kellőképpen odavaló volt az impregnálóanyag, és az illető is cefetül értett hozzá, ez tisztán látszik.
Ennyiből megmártogathatta volna fáradt olajban is. Az impregnálásnak épp az lenne a célja (nem a kimenőnél, azt nem kell), hogy a meneteket csontkeményen rögzítse a helyükön (megelőzve ezzel egy esetleges menetzárlatot), száműzze onnan teljesen a levegőt szinte az utolsó apró légbuborékig (azért kell a vákuum), meg megakadályozza idegen anyag bejutását, azaz akár vízbe mártva is üzemképes maradjon a trafó bármeddig.
Nekem is 0,35-ös lemezek vannak az EI84 trafókban. Videoton hálózati trafókból vannak 1981 körüli időkből. Szerintem nem magyar lemez ez sem. Ilyen matt szürke bevonatú lemezek.
Egy közismert emberről van szó ,de hogy ezt az ötletet honnan vette azt nem tudom .
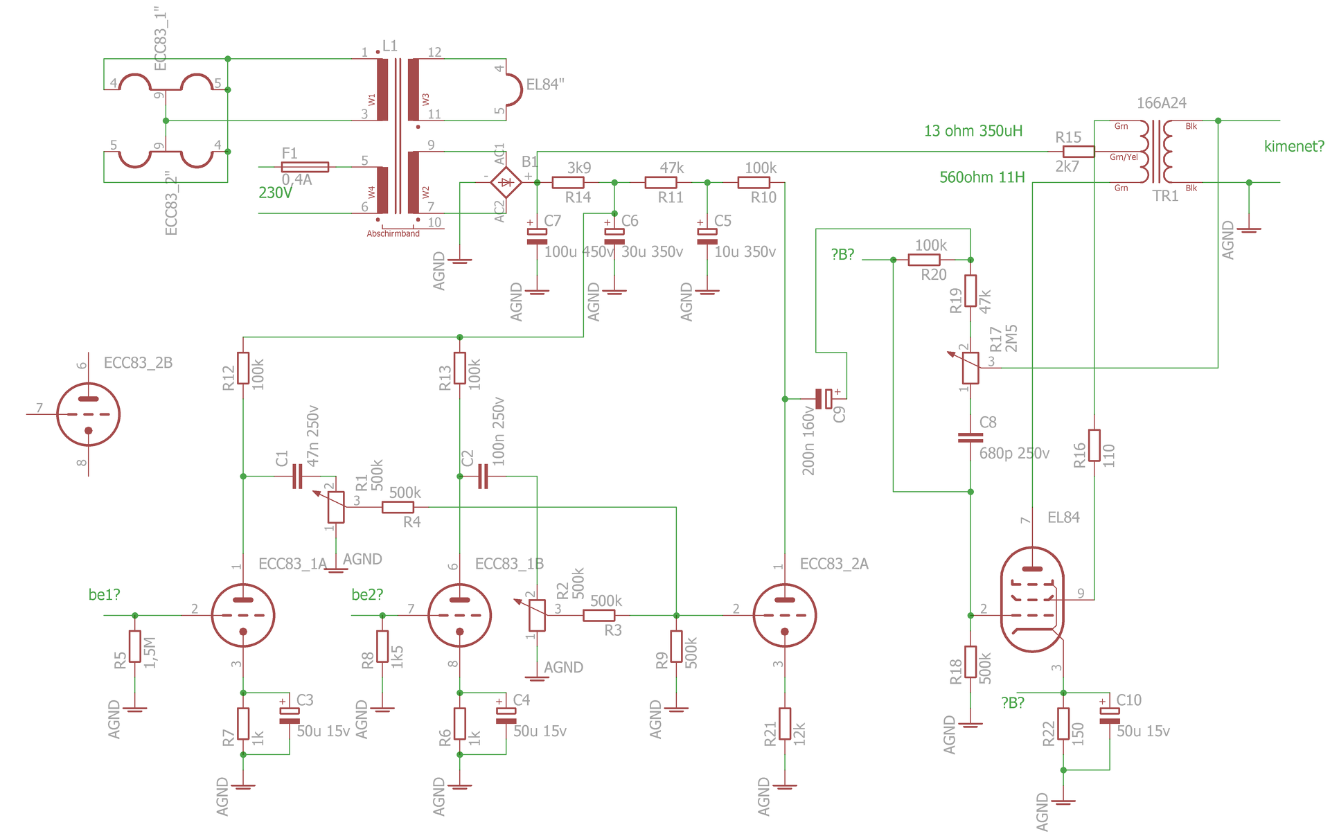
Köszönöm az eddigi segítségeket! Kipofoztam egy kicsit a rajz első verzióját és megpróbáltam utánanézni a dolgoknak, de az EL84 rácsánál a visszacsatolással sehogy nem tudok dűlőre jutni. Ki tudnátok segíteni, hogy mire gondolhatott a költő/hol csesztem el a visszarajzolást?
Ha valaki manapság hangszer/PA csöves kimenőt impregnál paraffinnal, az gáz szerintem. OLVADÓS..Szerintem gitárerősítőknél tök mindegy, mivel impregnálunk (vagy nem impregnálunk). Másodlagos. Elsődleges a torzítás és karaktere.
Audiofil alkalmazások esetében már kissé más a helyzet. Itt a hívők véleménye számít. 50-50 %-ban, hogy kell vagy nem. A BEAG TK-157 gyári adatlapjára pl. oda van írva, hogy nem szabad impregnálni. Sok gyártó meg impregnál, pl. méhviasszal. spéci nagyfrekvenciás anyaggal. Meg vákummal bonyolítva . Szabad a pálya. A hozzászólás módosítva: Márc 14, 2020
Idézet: Mi az hogy hívők? „Itt a hívők véleménye számít.” Hogy lehet tényekben, vagy hallásban hinni vagy nem hinni? Nem hiszi el valaki, hogy az impregnálóanyagnak más fizikai paraméterei vannak mint a levegőnek? Netán nem hiszi el amit hall? Esetleg elhisz olyat amit nem is hall? Mondjuk utóbbira láttam már én is néhány példát... ![]() Az egyébként megvan, hogy a méhviasz 62 fokon már olvadni kezd?
Akkor adott a következő feladat az elektronikai találkozókon: méréseket végezni azonos felépítésű de más anyagot tartalmazó trafókkal. Nem kötelező kimenőnek lennie.
A méhviasz nem igazán jó audiofil célokra, és ahogy írtad is, alacsony az olvadáspontja. Ezért erősen hűteni kell az ilyen trafókat.
A karnaubaviasz hangtulajdoságai sokkal jobbak, ráadásul az olvadási hőmérséklete is magasabb, ha jól emlékszem kb. 80 fok. Gazdaságosabb, kisebb teljesítményű hűtés kell.
Üdv!
Csöves gitárerősítőmben bemelegedésig - kb 2-3 perc - a csövek sziszegnek, pattognak. Ez normális? Tudom, hogy a hő miatt anyagtágulás van, de lehet-e ez valami összeszerelési baki miatt? Nem gyári csövek vannak benne, használtan vettem. Kikapcsoláskor pedig nyikkan egy jó nagyot, pedig a master volume le van tekerve. Nehéz elhinnem, hogy nincs benne hangszóróvédelem, mert újonnan több mint 450K az erősítő ára. Mi lehet a baja? Idézet: „Te milyen végfokot építel?” Régebben építettem néhány hangszererősítő replikát gyári rajz alapján, a kimenőt többnyire tekertettem hozzáértővel, de volt, hogy vásároltam Hammond kimenőt bele készen. Idézet: „Nehéz elhinnem, hogy nincs benne hangszóróvédelem” Külön, hangszóróvédelmet azért nem alkalmaznak, mert egyenáramú komponens ami tönkretehetné a hangszórót nem tud kikerülni a kimenetre a trafón keresztül.
Hűtésnek elég az olvadó jég, esetleg folyékony nitrogén kell, vagy csak egy hűtőborda kell a kimenőre, ugyanúgy mint a csövekre?
![]() Nem tudom mi az a karnauakármi viasz, de ezzel azt szeretted volna közölni, hogy attól szebben szól mint nélküle? Nekem eddig 2 fajta kimenőt sikerült meghallgatnom (egyik sem saját) simán és impregnálva, de mindkét esetben az impregnált szólt rondábban, szerintem és a készítője szerint is. Ha már impregnálás, annak nem 80 fokot, de 200-at is bírni illene, a műgyanta 400-450 fokon kezd lágyulni. Tehát nem folyni, mert azt nem fog, csak enyhén meglágyul, 450 foknál már bele lehet nyomni egy csavarhúzó hegyét.
Csak lesek ide-oda és szívom magamba a tudást
Csőhűtés? Méhviasz? Ez utóbbit korabeli nagyfrekvenciás méhsejt tekercsnél láttam alkalmazni, az oroszok meg szibériában a -60 fokban inkább fűtik valami kohóval a csöveket szerintem, hogy elérje a működéshez kivánt hőfokot. Van aki hűti a csöveket?
Biztos van az a szint ahol a 200kW-os klisztronokat és a radar magnetronokat hűtik, de az átlagfelhasználású zenekari és hifi cuccokról nem olvastam, hogy jót tenne neki lehűteni, mikor a fűtőszál azért küzd benne, hogy meleg legyen....(persze ez magánvélemény és lehet én vagyok alulinformált)
A hozzászólás módosítva: Márc 15, 2020
Emlékszem gyerekkoromba a nagyanyám favorit tévéjére mikor ott voltunk nyaralni, csattogás, szinkronhiba minden volt a "tarzankor", kihívta a szerelőt aki egy 138 éves bácsi képében megjelent biciklivel. 2 deci pálinka után kicserélte a nagyfesz tekercset, egy 56nf-os kondenzátort, és kivette a pl500-as sovégcsövet amire úgy rá volt száradva az üvegbúra, mintha egy fonnyadt savanyúuborka lett volna és azt mondta: 1 év után ezt is cserélni kell. Mindezt azért tudom ilyen pontosan mert nagymama elrakta az alkatrészeket, amit 30 évvel később megtaláltam és már sikerült megfejteni mi micsoda. Az öreg nem sokat tévedett, 1 év 6 hónapig húzta még az a fonnyadt végcső.
Nem használ a csőnek ha kicsit is hidegebb a fűtött katód a kelleténél, mert idő előtt tönkremegy. A többit amit még írtam inkább kitöröltem...
Idézet: „A méhviasz nem igazán jó audiofil célokra, és ahogy írtad is, alacsony az olvadáspontja. Ezért erősen hűteni kell az ilyen trafókat. A karnaubaviasz hangtulajdoságai sokkal jobbak, ráadásul az olvadási hőmérséklete is magasabb, ha jól emlékszem kb. 80 fok. Gazdaságosabb, kisebb teljesítményű hűtés kell.” Itt valami zavar van az erőben. Nem jó, de hűteni kell. Erősen. Mit kell hűteni? Hány fokos egy kimenőtrafó üzemi hőmérséklete?? Áttehető a kimenőtrafós oldalra. A hozzászólás módosítva: Márc 15, 2020
Ha nagyfrekvencián megfelelt, talán hangfrekvencián is jó lehet. Pl. AN kimenők.
Én csak saját tapasztalatról tudok írni. Egy 100W-os csöves gitárerősítő, műterheléssel terhelve színuszgenerátorról táplálva, kézzel tapintható melegségű mind a hálózati, mind a kimenőtrafó egy 5 órás üzem után. Ennek ellenére nem kenném le viasszal a trafókat mert az feltehetőleg elolvadna.
Igazad van. De más egy 100W-os, gitárerősítőnek készített gitárerősítő, és más egy márkás audiofil erősítő, amit nem hangosításra terveztek. El is olvadt.
Hogy elmondjam neked, a gitárerősítők sem nagyon szoktak bömbölészni, jó ha negyed hangerőig fel vannak tekerve. A hangosítás nem szokta tűrni, hogy kiszóljon a szinpadról minden mást agyonütve bármely csöves gitárlágé. Arányokat szoktuk figyelni, nem azt hogy a csuda csöves mit bír szólónál. Aki meg túl tolja azt a közönség meg is bünteti általában.
![]() Úgyhogy annyit erről a csöves gityómotyóról, hogy sok helyt díszlet fele, meg kipakolom min van, had lássák. |
Bejelentkezés
Hirdetés |


A nagyon-t azért én idézőjelbe tenném mert láttam én már ennél jobbat is, de kétségkívül ez az egyetlen ami a környéken értelmes árban beszerezhető, valamint jobb, és nem is nagyon drágább mint régi vacakokat megvenni és bontogatni.
Ennyiből megmártogathatta volna fáradt olajban is.
Az impregnálásnak épp az lenne a célja (nem a kimenőnél, azt nem kell), hogy a meneteket csontkeményen rögzítse a helyükön (megelőzve ezzel egy esetleges menetzárlatot), száműzze onnan teljesen a levegőt szinte az utolsó apró légbuborékig (azért kell a vákuum), meg megakadályozza idegen anyag bejutását, azaz akár vízbe mártva is üzemképes maradjon a trafó bármeddig. 

Hogy lehet tényekben, vagy hallásban hinni vagy nem hinni? 

