Fórum témák
» Több friss téma |
Fórum » Csöves erősítő készítése
Ne feledd betartani a fórum viselkedési szabályait, és a topik megmaradásának feltételeit. [link]
A téma átmenetileg fagyasztva lett, hozzászólni nem tudsz!
Megtaláltam az előző hsz-t, ami az R-vasmagról szólt! Tetszenek róla a képek! De ha már a visszaolvasásnál járunk (és ezt nem neked címzem) erre a két kérdésemre még nem kaptam választ...
Igen lehet ez optimális illesztő ellenállás ennél a csőnél .
Az Ra vagy Raa a munkapontól , tápfesztől is függ , nagyobb táp esetén növekszik az értéke . 6P45C 400V esetén kb. Raa 2k...
Köszönöm szépen a választ. A transzformátor megtekerésében esetleg tudsz segíteni, vagy valami "használható" , egyértelmű módszert? (az a következő hsz-ben említettem)
Ott rengeteg trafó méretezéséről írnak .
Te mihez szeretnél kimenőt ? Milyen vasra ? Stb.....
Sulidban Kvalla úr is tudna Neked segíteni ebben a témában .....Ő nagyon vágja ezt
Van/lesz két darab 6P45C csövem ebből szeretnék erősítőt készíteni. Csak nem tudom, hogy sztereo SE-t, vagy egy PP-t készítsek. SE-hez találtam egy kapcsolást, PP-hez még nem. Nem tudom, valamelyik kapcsolásba megfelelne-e ez a cső?! A lemezből két vastagságú van itthon, a vékonyabból (mert azt olvastam, hogy az a jobb), kb 15-18cm2-re való van itthon, de ez két SE-re nem elég...
Ha döntesz és minden adatot közölsz , biztos tudunk segíteni .
A vas jó lesz , csak elegendő legyen. Az SE rajzodhoz ott a kimenő terve is . Légrés méretezése nem akkora gond , illetve egyszerűbb a működő végfokban , szkóppal figyelve beállítani
Szívesen kipróbálnám a PP-t a tejesítménye miatt...
De szkópom még nincsen, hogy a légrést beállítsam... A közlendő adatok alatt mit értesz, mi hiányzik még a segítség nyújtásához?
A PP -hez nem kell légrés , tehát ez megoldva .
A vas pontos méretei és kapcs . rajz . A képen pont hiányzik az a méret ami megadja milyen hosszú lehet 1 sor tekercs a csévén , ez pl. nem ártana.
Ezaz, hogy PP-hez még nem találtam 6P45C-vel rajzot, de nem tudom, hogy másik cső kapcsolásával mennyire működne?! Azt tudom, hogy a kivenni kívánt teljesítmény és alsó határfreki növeli a vaskerszetmetszetet, de mi az ésszerű határ a frekvenciában?
Ne csak 6p45c re keress hanem PL/EL 509re vagy 519re, mivel az orosz cso ezeknek a megfeleloje. En most keszulok egy APX100at atalakitani, ennek is pl509 vege van, a meghajtas pedig williamson lesz ecc82esekkel.
Van két 8cm2-es hiperszil magtrafóm. Akksi töltőben volt 150VA tudott ott. Szeretnék velük PP kimenőt csinálni mivel a 2 cséve miatt teljesen szimmetrikus tekercsket lehet csinálni velük. Az lenne a kérdésem hogy két EL84-el tudna-e 10-12w-ot jó minőségben?
Ha zenére akarod minőségi hallgatózásra akkor érdemes megcélozni a 20-30Hz -et , de akkor szteroban .
Teljesen megfelelő lesz , érdemes megcsinálni , viszonylag egyszerű kivitelben is jó eredményt fog produkálni .
Akkor nem keresek most egy ideig PP kapcsolást a csőhöz! Meglesz két SE... Valamikor...
Amúgy megépítéshez mit javasoltok? Légszerelés, vagy panel?
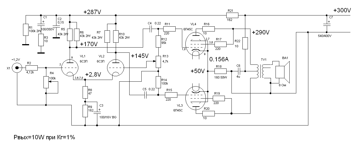
Itt pár rajz 6P45C pp-ről
Én egy ehhez hasonlót nem találtam... :no:
bár az első kapcsoláson az 50W-os ellenállás kicsit durva számomra!
Felismeri valaki erről a képről ezt a csövet? A felirat ugyanis lekopott róla, csak egy 8-as maradt meg, abból pedig én nem tudom azonosítani.
Hali! Tudna nekem valaki segíteni abban, hogy csővel szeretnék építeni egy RIAA korrektort. Több kapcsolást is átnéztem, de mindegyikkel volt valami probléma.Tudtok valami jó kapcsolást erre a témára nekem? A másik: úgy vettem ki az itteni hozzászólásokból, hogy a jobbik megoldás az ha jel útjában vannak a töréspontbeállító tagok, és nem a visszacsatolásban helyezkednek el. Miért van ez így? Az elektroncső.hu-n van ugyan fent egy ilyen kapcsolás, de nincs odaírva a tápfesz nagysága, tudná valaki, hogy mekkora "villany" kellene neki?
Ez lehet - ilyen hosszú trióda anóddal - akár (E)PCL82 is.
Linkeld ide a RIAA -t, és mi megsaccoljuk, mekkora delejre mozdulnak az elektronok...
Az RT-évkönyves kapcsolás is nagyon jó, tud 500v-ról 120w-ot! Nézd meg az "Ecopityu csöves multjában"
Ott képeket is találsz. Én annó azt még nyákra készítettem, mert kicsit bonyi, de így kisebb helyen elfért, mint forrléces légszerelt verzióban. Nameg az is igaz, hogy most nyáron, ha átépítem, könnyebb dolgom lesz, mert ki a panel, be a panel...
Az elektroncso.hu-s RIAA tápfeszültségét korábban már valaki kiszámolta itt a fórumon, én csak idézem. (Még jó hogy annó letöltöttem, mert ennyi hozzászólás közt már macerás lenne megtalálni!
)
Mind 2 lehet jó , az adott szitu szabja meg melyik előnyösebb és persze a lehetőségeid .
Én kipróbáltam a passzív és aktív RIAA korrektorokat is .Nekem az aktív sokkal jobban teljesített , nevezetesen az ARC SP 8 ami utánépítve leverte az előzőket .Ha visszakeresel fentebb már kitárgyaltuk ezt is .....
Igazad van ezzel aszámítási móddal, én is kiszámoltam, viszont ha a másik ellenállással számol az ember akkor teljesen más feszültség érték jön ki. Akkor most melyiket kell igaznak tekinteni. Igazából ez a probléma amiért megkérdeztem ezt a tápfesz értéket. Amúgy köszi, hogy foglalkoztál ezzel a problémával.
Melyik másik ellenállásra gondolsz? Az R11-re? Mert nekem azzal stimmel. 148V + 1.1mA x 120Kohm = 137V + 0.53mA x 270Kohm = 280V
|
Bejelentkezés
Hirdetés |








) 
