Fórum témák

» Több friss téma
Fórum » Rádióamatőrök topikja
Lapozás: OK   215 / 256
(#) sany válasza pucuka hozzászólására (») Okt 12, 2020 /
 
Csak egy kis viccnek szántam. Semmi elvi, gyakorlati állítás.
(#) Kera_Will válasza Gyantáscin hozzászólására (») Okt 12, 2020 / 1
 
Itt van egy hurok ami mukodik , veteli tapasztalatokkal egyutt.

elviraj Link

weboldal kozepe kb.l
(#) Kera_Will válasza Gyantáscin hozzászólására (») Okt 12, 2020 / 3
 
Idézet:
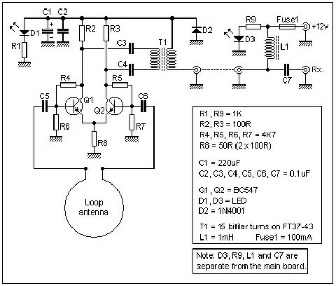
„2017 Február Még Januárban kísérleteztem egy olyan jót, hogy meg kell osszam veled! A kísérlet tárgya egy pici helyigényű vevő antenna az aktív loop volt. Csupán 1 méter átmérőjű kör kivitelű hurkot készítettem (lehetett volna sima négyszög keret is )hozzá a kis 2 tranzisztoros differenciál erősítőt a széles sávú trafós kimenettel és csodák csodájára igen szépen szólt már a lakásban is. Nem is akármilyen volt vele a vétel 1,8 MHz-től mondhatom 2 m-ig vesz. Az öntartó kivitel miatt egy 12mm-es pneumatika csőbe húztam be a 6mm2-es zöld-sárga réz huzalt. Nem bírtam a kíváncsiságommal éjjel 1/2 12-kor kimentem a kertbe és akkuról üzemelve nyakamban az FT-817 rádióval szórakoztam egy órahosszat 1,8 Megán is dübörögtek az állomások természetesen 3,5-ön és 7-en is sőt 7Mega távírón szép tisztán vettem a VK3-as állomást. Tehát megéri megépíteni ha nincs hely nagyobb antenna részére.



loop-radioval.jpg”


Gondoltam teszek fel kepet is nehogy elvesszen a masik oldalrol.
Gabi biztos nem.fog emiatt megorrolni Ram.
Neked is kedvezek mert itt van minden veteli tapasztalat is ...
(#) Kera_Will válasza Gyantáscin hozzászólására (») Okt 12, 2020 / 2
 
Antennaman társunk leporolta a loopjárol a port és az elozoekben linkelt eoldalanak a 2020 majusi bejegyzeseinel ujabbb tapasztalatait osztotta meg. ...


Idézet:
„2020 Május 15. Na megint jókat szórakoztunk a kis aktív looppal ! Ha esetleg kedvet kapsz egy hétvégi kísérletre amely nagyon tanulságos lehet, akkor ajánlom próbáld ki az aktív loop elnevezésű 1 méter körüli átmérőjű hurok alakú vevő antennát! Érdemes kipróbálni már csak azért is mert korunk rádiós betegsége vagy ellensége a zaj igen megkeseríti mindannyiunk hobbiját. Nagyon érdekes összehasonlítani a vételt egy nyitott huzal antennával, hogy mennyivel csendesebb a loop. Azért aktív mert egy pici drót hurok amúgy nem produkálna valami nagy vételi szintet. Ha a google keresőbe beírod, hogy active loop antenna akkor megtalálod ezt a kapcsolást leírásokkal rajzzal együtt itt csupán a kísérlet élményét szeretném veled megosztani. Még egy megjegyzés!! Ma ( Május 27.) kíváncsiságból forgattam és meglepően éles szögben tudtam zajt konstatálni vele kb. 45'. És ami számomra érdekes, hogy csak az egyik éle felől vesz ilyen erőteljesen a másik élévelc sendes marad holott szimmetrikusnak látszik a kapcsolás.

Van még egy nagy előnye :pici méret akár hordozható kivitel és alkalmas alsó sávos vételre !

Kivitel: Én a szokásos gyors megoldást választottam amikor Nyák gyanánt kifaragtam a fóliás lemezt.

előtt csüng . A tartó kereszt 16mm villanyszerelő bermann cső, a hurkot 12-es pneumatika csőbe fűztem, az elektronika pedig egy 80x80-as szerelődobozba került.Skicceltem neked róla egy kis rajzot egy használt borítékra

20200515_103014.jpg

Figyelem! A rajzon is látható, hogy a koax kimeneten a 12V is rajta van a távtáplálás végett. Ha viszont a kísérlet erejéig nem akarsz ezzel bajlódni akkor a trafó szekunder tekercsének a táp felőli végét egyszerűen kösd a testre mint én is tettem!
(#) Antennaman válasza Kera_Will hozzászólására (») Okt 17, 2020 /
 
Szia Vili,
Nagyon is jól tetted, hogy megemlítetted az érdeklődő rádiós fórumtársaknak ezt az aktív loopot és ehhez egy példaként az általam konstruált példány szolgált.
Be kell vallanom azért kicsit eltúloztam a kísérlet hevében, hogy a 2 méteres sávban is teljesen jól vesz. Alapállásként inkább maradjunk annyiban, hogy ez egy kis helyigényű aránylag csendes vevőantenna tud lenni az alsó sávokban! Már 14 MHz-n ezzel az összeállítással szinte annyit ér mint egy Dipól vagy annyit sem. Mondjuk ki lehetne próbálni pl. 2 db. BFY90 nagyfrekis tranzisztorral és mondjuk N10-es anyagú ( sárga petty) Kőporc TV balunnal 3-4 menettel tekerve mehetne akár a felső sávokon 2 méterig de akkor meg az alsó sávokon nem úgy viselkedne. Tény, hogy a kis mérete végett és egyszerű kivitele végett is érdemes elkészíteni ráadásul jó móka vele kísérletezni.
Üdv. HA8LKM
(#) Gyantáscin válasza Antennaman hozzászólására (») Okt 18, 2020 /
 
Köszönöm a jó ötleteket. A tranzisztoros dobozkámban találam néhány PNP 2N5583 tranzisztort. 40mA körüli munkaponti áramot gondoltam nekik és 5V tápfeszültséget. (Remélem, beérik ennyivel) A hurok egy 10mm átmérőjű lemzköpenyű koaxból készülne, és valahol a padlás legcsendesebb zugában lakna K-NY vételi iránnyal. A csendes zugot legújabb kedvencemmel a BELKA DSP ingzsebrádióval próbálom kikutatni.
(#) Kera_Will válasza Gyantáscin hozzászólására (») Okt 18, 2020 /
 
Idézet:
„A csendes zugot legújabb kedvencemmel a BELKA DSP ingzsebrádióval próbálom kikutatni.”

Erről jut eszembe ... múltkorában antenna oldali aktív zajölő (fázis/amplitudó) egységről is értekeztünk itt.
Próbálkoztál vele , igaz akkor biztos beszámoltál volna .
A hozzászólás módosítva: Okt 18, 2020
(#) Gyantáscin válasza Kera_Will hozzászólására (») Okt 18, 2020 /
 
Egyelőre ez a projekt pihen, mert úgy vélem, hogy a zaj nem helyi jellegű, szoros korrelációban van a terjedéssel, szerintem leginkább a mennyekből jön, amit, úgy vélem, hasznos jellel együtt tudnék kiütni. Persze a várhatóan hosszú karnténidőszak alatt bármi medtörténhet.
A hozzászólás módosítva: Okt 18, 2020
(#) szendi001 válasza ha4023 hozzászólására (») Okt 18, 2020 /
 
Esetleg ez a jószág nem eladó?
(#) ha4023 válasza szendi001 hozzászólására (») Okt 18, 2020 / 1
 
Szokott nálam ilyen lenni, írj mailt ha4023@gmail.com-ra.
(#) mineral válasza Kera_Will hozzászólására (») Okt 19, 2020 / 1
 
Sziasztok!

Szeretném megépíteni ezt az antennát. Van pár méter klíma rézcsövem. Mennyire számít itt a rézcső keresztmetszete? Módosítanom kell az átmérőt? Illetve, hogy a loop átmérője mennyire kritikus? A rajzot kicsit átszerkesztettem. Közvetlen megtáplálású lesz. A C7 kondenzátor így elhagyható vagy továbbra is szükséges?
A hozzászólás módosítva: Okt 19, 2020
(#) pucuka válasza mineral hozzászólására (») Okt 19, 2020 /
 
Az antenna anyagának átmérője az antenna sávszélességével van összefüggésben, minél vastagabb, annál nagyobb. Az anyaga is majdnem mindegy, hiszen a behatolási mélység (skin) 1,8 MHz -en csak 48,6 µm. Ezért szokás ezüst réteget galvanizálni az antenna anyagára.
Mivel a kapcsolás kimenete trafós, általános esetben célszerű a "rövidzárat" megszüntetni, de távtáplálásnál eleve jól jön.
Észrevétel, a kapcsolásban alkalmazott C3, C4, C5, C6 kondenzátoroknak érdemesebb a 100 nF helyett 10 nF, (max 22 nF) kondit választani, mert ezek még egyrétegűek, és a kerámia anyaga is jobb minőségű, mint a 100 nF társaiknak. A 10 nF 1 MHz -en még mindíg csak 9 Ω, így a néhány kΩ -os áramkörben nem sokat számít.
(#) Sanyesz5 hozzászólása Okt 19, 2020 /
 
Üdv!

Ez a toroid balun-nak felhasználva mekkora teljesítményig lehet jó?

Bővebben: Link
(#) ha4023 válasza Sanyesz5 hozzászólására (») Okt 19, 2020 /
 
Azt nem tudom, de ehhez mit szólsz ?
(#) Sanyesz5 válasza ha4023 hozzászólására (») Okt 19, 2020 /
 
Szóhoz sem jutok szokás szerint.....
(#) ha4023 válasza Sanyesz5 hozzászólására (») Okt 19, 2020 / 1
 
Az utolsó két képen a Te teljesítményedhez QRP az illesztő, ez viszont már nagyon nagy
(#) ha1drp válasza Sanyesz5 hozzászólására (») Okt 19, 2020 /
 
Sajnos erre egyszerű válasz nincs. A pontos válaszhoz tudni kellene az SWR értékét a teljes átviteli sávban, és a veszteséget. Tesztelni kellene. Mennyire melegszik, illetve ha felmelegszik visszahűlés után mennyiben változik annak permeabilitása. De a méretéből ítélve jó SWR mellett kW nagyságrendű is lehet. (A a -31 jelű anyagot impedanciatranszformációra nem javasolják, csak árambalunra)
(#) Sanyesz5 válasza ha1drp hozzászólására (») Okt 22, 2020 /
 
Köszi hogy időben szóltál, FT240-43 amit rendeltem helyette
(#) Sanyesz5 hozzászólása Okt 23, 2020 /
 
Üdv!

A nálam hozzáértőbbek segítségét kérném, még csak ismerkedem a rádióamatőr témával van mit tanulni (ne tessék szétszedni)

Adott egy long wire antenna, amihez tekertem egy 9:1-es balunt, van egy RigExpert AA-30.ZERO antenna analizátorom amivel szoktam mérni, elég jó swr értékeim lettek. Viszont van egy menü a RL, return loss db-ben megadva, ami zavar itt hogy csak pozitív érték van, tegnap óta azon agyalok ez most így nagyon jó, avagy nagyon rossz, csatolok pár képet illetve egy oldalt ahol ugyanezt tárgyalják.
Balun előtti értékeim, balun utáni, illetve a return loss grafikon, illetve az oldal ahol ugyanezzel a szoftverrel mérnek:

Bővebben: Link
(#) pucuka válasza Sanyesz5 hozzászólására (») Okt 23, 2020 / 1
 
Ez az SWR téma egy érdekes dolog. Az, hogy az SWR -ed "elég jó", csak annyit jelent, hogy az adód rendesen van lezárva. Az antennádról még ennél többet nem mond. Pl. a sugárzási nyereségéről/veszteségéről. Az SWR kizárólag az antenna talpponti impedanciájáról mond valamit, annak is csak az abszolút értékéről. Ha a lezárásod 50 Ω műterhelés, és erre hangolod az adó végfokozatot, kicsi lesz ugyan az SWR, de teljesítményt nem fog kisugározni.
Az ütközési csillapítás az SWR másik megjelenési formája, köztük szigorú arányosság van. Ez a csillapítás nem lehet negatív, mert az áramkör ezen részében nincs erősítő elem, a legideálísabb esetben az SWR (VSWR) 1 lenne, amikor nincs visszavert hullám. Bővebben: Link
Az is problémás ebben a mérési módszerben, hogy nagymértékű reflexió (magas állóhullám arány esetén) a mért érték függ a generátor (adó), és a mérőeszköz fizikai távolságától.
Ha biztos akarsz lenni az antennád mért SWR -jében, akkor két különböző hosszúságú tápvonallal is elvégzed az antenna mérést, ha nem térnek el túlságosan, akkor jó a mérésed.
(#) Sanyesz5 válasza pucuka hozzászólására (») Okt 23, 2020 /
 
Köszönöm a választ, amint lesz rá lehetőségem ki is próbálom!
(#) pucuka válasza pucuka hozzászólására (») Okt 23, 2020 /
 
Lemaradt
Nagymértékű reflexió illesztetlenség esetén láthatsz hullámzó görbét min, és max SWR értékek között, ez csak azt jelenti, hogy a mérőpontod (műszered) a frekvenciától (hullámhossztól) függő elektromos távolságra van a generátortól.
Nem tévesztendő össze, azzal, ha egymástól periódikusan rezonanciákat látsz, ez azzal van összefüggésben, hogy az antennák általában λ/4 egésszámú többszörösén rezonanciát mutatnak.
(#) sdrlab válasza pucuka hozzászólására (») Okt 23, 2020 / 1
 
Ezért ajánlatos többek között egy antennát talppontján mérni, kábel nélkül, vagy a lehető legrövidebbel, ha az nem megoldható!
(#) Sanyesz5 válasza sdrlab hozzászólására (») Okt 23, 2020 /
 
Holnap ezt meg is ejtem, van egy méteres kábelem azzal kimegyek a balun-ig, és újra mérek.
(#) pucuka válasza sdrlab hozzászólására (») Okt 23, 2020 /
 
Ráadásul a hosszú tápvonal csillapítása is javít az ütközési csillapításon, SWR en.
De ki a bánatnak van kedve egy novemberi esős, nedves, deres, ködös időben felmászni egy 30 m -es árbócra, hogy az antenna talpában mérhessünk. Szerencsére némi ügyeskedéssel, számolgatással megoldható a dolog.
(#) sdrlab válasza pucuka hozzászólására (») Okt 23, 2020 /
 
Annak, aki az antenna karakterisztikájára kíváncsi, nem pedig az antenna+tápvezeték transzformált/frekvenciafüggő értékeire!
(#) pucuka válasza Sanyesz5 hozzászólására (») Okt 23, 2020 /
 
Azért inkább vágd ketté a méteres kábeledet, legyen egy 33, és egy 67 cm -es mérőkábeled. Nem a méret a lényeg, hanem, hogy ne legyenek egyformák, és ne páros számú legyen az osztójuk.
A hozzászólás módosítva: Okt 23, 2020
(#) Sanyesz5 hozzászólása Okt 23, 2020 /
 
"De ki a bánatnak van kedve egy novemberi esős, nedves, deres, ködös időben felmászni egy 30 m -es árbócra, hogy az antenna talpában mérhessünk."

Kb 11 méter a tápvezeték, nincs messze az antenna, emeleten vagyok, 30 méter de jó is lenne...
(#) pucuka válasza sdrlab hozzászólására (») Okt 23, 2020 /
 
Ha valaki az antenna karakterisztikájára, nyereségére kíváncsi, abban az esetben az SWR lényegtelen, akkor szabad térben kell az antennát forgatni, (szabvány szerint) 30 m távolságból térmérő eszközzel (hitelesített mérővevő + hiteles referencia antenna) végezni a mérést a legkisebb kiértékelhető kisugárzott teljesítmény szinten, a reflexiók által okozott többutas terjedés minimalizálására.
El lehet végezni a vizsgálatot nem hiteles eszközzel is, akkor az eredmény is csak tájékoztató jellegű lesz.
(#) sdrlab válasza pucuka hozzászólására (») Okt 23, 2020 /
 
A hangsúly a HA-n van! Az antennaanalizátorral ezt nem fogod sehol sem lemérni, sem szabad térben, sem a világűrben! Az impedanciáját, frekvenciától függően viszont igen. Merthogy erre való...
Következő: »»   215 / 256
Bejelentkezés

Belépés

Hirdetés
XDT.hu
Az oldalon sütiket használunk a helyes működéshez. Bővebb információt az adatvédelmi szabályzatban olvashatsz. Megértettem