Fórum témák
» Több friss téma |
Igen, de már mindegy
megépült, és végső soron teszi a dolgát. Nem számoltam az alacsonyabb tápfeszültség adta problémákkal.Lementettem ezt a kapcsolást is, alkalom adtával tanulmányozom, megépítem, kipróbálom. Köszönöm a rám fordított időd! Üdv: O.T.
Üdv!
Keresgéltem egy egyszerű és a fiókban heverő alkatrészekből (olcsón) készíthető be/kikapcsoló áramkört. Egy régebbi szakkönyvben bogarászva örömmel találtam egyet. De megnézve, így, nem találom működőképesnek. Kollégák szerint, ezzel az alkatrész készlettel létezik stabil működésű megoldás?
Hello! Így nem, nagyon el van rajzolva. A két bemenet a csúszka és a nyomógomb közös pontjára kellene hogy menjen. Jellemző, hogy valamit leközölnek, és csak lemásolnak valamit..
Üdv!
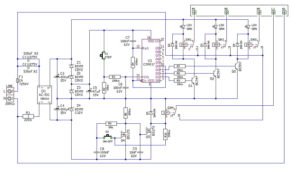
Új terv: Egy gombos be-kikapcsolás NEM-ÉS kapukkal és bistabil relével. A fenti egy kapus megoldást nem látom biztosnak - hogy mindig ugyanazzal az állapottal indul bekapcsolásnál. Vagy egyáltalán üzembiztos-e. Találtam jobbat. A kapcsolás azért aktuális számomra, mert véletlenül bistabil nyákreléket vásároltam közönséges helyett. Ezeket sajnos jószerint még soha nem kellett használnom, valamint egyébként is van már régről 12V-os kb. 20 db, szintén véletlenül lett véve... A jelenlegi relé 4.5V-os, 200 Ohm és képes 2 áramkörön váltóérintkezői segítségével AC 230V/2A-t is kapcsolni. Van egy valamikori erősítő dobozom, amin 1 nyomógomb is van, így itt az alkalom a relékből hasznosítani legalább 1-et... Az 1 gombnyomásos kapcsolás a neten találtatott, az általam hozzászült kiegészítő ellenfázisú logika a 4093-as maradék kapuiból lesz. A relén 2 tranzisztor impulzus szerű vezérléssel végzi a tekercs áramirányának cserélgetését. A csatoló kondenzátorok értéke a megvalósítás során "AS" szabvány szerint lesz beválogatva. ![]() A kapcsolást így gondolom, az R1-R2 a kapuk áramának a névlegesre korlátozásra lesz méretezve.
Üdv!
Megépítettem ezt a kapcsolást Bővebben: Link, egy kis 12v-os relét kapcsoltatnák vele. De sehogy sem akar működni. Már vagy 10-szer átnéztem a kapcsolást,de nem találom a hibát,minden úgy van kötve,ahogy a rajzon. Esetleg valami ötlet?
A kapcsolást proli007 tervezte, garantáltan működőképes. A rajz szerinti alkatrészeket építetted ba? Ha nem, akkor mit változtattál? Alkatrészeket tudod ellenőrizni? Az az eszköz is működépes, amit kapcsolni akarsz? Mi az az eszköz?
Tudom hogy amit ő tervez, az minden működik. Sok dolgot építettem már tőle. Minden alkatrész meg egyezik a rajzon lévőkkel,mégsem tudom működésre bírni. Annyit változtattam rajta,hogy a lámpa helyére egy 12v-os relét tettem, aminek az áram felvétele max 30mA. még védő diódát is tettem rá. Viszont azt vettem észre, hogy be teszem a jó BS170-et, első feszültség alá helyezés után a D-S között szinte rövidzárat mérek. A rajzot és az áramkört is már tucatszor átnéztem,minden jó,mégsem működik.
A hozzászólás módosítva: Máj 3, 2021
Teszteld le az áramkörön kívül a BS-t.. jó-e a bekötése.
Az is megvolt. Jól kötöttem be. De mára ennyi volt, 2db-om volt belőle,most már mindkettő kuka. Be kell szereznem új darabokat. De gondolom az nem okozhatja ezt hogy erről a kapcsolásról,vagyis ennek a kapcsolásnak a 12v-os kimenetéről vettem le neki a feszültséget? Persze ez egy külön nyomógombról indult volna. Nem 9v-os fesz.stabot tettem be.
A hozzászólás módosítva: Máj 3, 2021
Ezt én nem nézem, mikor és miért indul az a táp..
Adjál folyamatos tápot az áramkörnak és az a lényeg, hogy a 100 n-t hol kisütöd a nyomógombbal ( a nyitott BUZ-ról a nyomógombbal) ), hol "feltöltöd" ( ha a BUZ zárt ). A hozzászólás módosítva: Máj 3, 2021
Nem a táp indul külön nyomógombal, a táp az fix 12v , hanem a kapcsolás, függetlenül a másiktól. Egy gomb 3 relét léptet egymás után,ezek működnek is, a másik gomb meg csak ezt a kapcsolást kapcsolná ki-be,
Hello! Olvasgattam amiket írtál, de nem tudom jelenleg hol tartasz. Minden estre nem indokolt, hogy a BS170 megpusztuljon. Egy Fet akkor megy tönkre, ha feszültségben vagy áramban túlterheled. Normál esetben nem tudod árammal túlterhelni, mert mindössze egy 100k van a Drain-nél. De ha ne adj ég a Drain közvetlen a tápra van kötve (esetleg egy panelhiba vagy zárlat miatt) akkor a Fet kinyitásával tönkre megy. De ezt azért viszonylag egyszerűen tesztelheted, úgy hogy ha nincs az áramkörben a BS, áramot mérsz a D-S pontokat "rövidre zárva" az árammérővel.
Feszültség már problémát okozhat. Tekintve hogy a BS Gate 100k-val csatlakozik, így a Gate viszonylag magasimpedanciával van "lezárva". Tehát ennél a kapcsolásnál nem illik a nyomógombot messzire vezetni. Ha még is szükséges, akkor célszerű kéteres árnyékolt kábelt alkalmazni. Mert ha a készülék tele van 230Vac feszültséggel, akkor az ráülhet a Fet bementére. Annak pedig maximum +-20V-nál nem lehet több a feszültsége. De mondjuk a hibakeresést nem könnyítetted meg, mert nincs egy fotó, ami alapján valami kideríthető, csak az állításod hogy Te pontosan állítottad össze a kapcsolást. Egyébként pedig az az áramkör a 12V-os relével, két BS170-el is simán működik. Ahogy néztem, ez egy elszívó vezérlése lenne, ha jól értem, akkor a léptető a motort, ez pedig a lámpát kapcsolná be. Vagy tévedek? Amúgy a 24V miből származik? Vagy is az meglévő táp? És független a hálózati feszültségtől? (Már mint nincs galvanikus kapcsolatban azzal?) Mert a segítőidnek némi támpontot adhatnál, ha segítségre is vársz. A hozzászólás módosítva: Máj 4, 2021
Szia!
Közben meg lett a hiba. Volt 2db BS170-em, azokkal próbáltam. megnéztem a lábkiosztásukat is és a szerint is kötöttem be őket. De az első bekapcsolás után a D-S átment rövidzárba.Nem tudom miért. Most be tettem a helyére még egy BUZ11-et, mert a BS-ek holnap jönnek meg, és ezzel már rendesen működik.Mi lehetett a hiba? Igen, jól látod,ez egy pára elszívó vezérlés lenne, a betápot az eredetiről koppintottam,itt a rajz róla. A 3 relé a motor fokozatait kapcsolja,ez rendesen működik is,a másik áramkör pedig a lámpát kapcsolja ki-be. Most már ez is működik. Viszont együtt nem akarnak. Ha bekapcsolom a lámpát, akkor a másik három relét már nem bírja kapcsolni,mert a feszültség leesik 7-8v közé. Csak a visszajelző ledek világítanak. Ha ki kapcsolom a lámpát, akkor megint tudom a reléket léptetni.A lámpa reléje 12v-os 30mA, a fokozatkapcsolóké 24v-os.
De valószínű hogy a lámpa kapcsolását megoldom külön tápról.
Meg lehet azt táplálni így is, csak takarékoskodni kellene az árammal, nem pazarolni. Egyébként pedig áram az nincs a tápodban, de feszültség többlet, az viszont van. A 12V-os relének ktszerese az áramfelvétele, mint a 24V-osnak. De egyébként a Fet-es kapcsolás, megvalósítható 24V-al is, ha a C8-C9 kondival egy-egy 100kohm-ot párhuzamosan kötsz..
Szia!
Nagyon köszönöm ezt a rajzot is. Rajzolok hozzá nyáktervet és hétvégén össze rakom ezt is. Bár lehet hogy kis módosítással a mostanit is tudom használni. Még egyszer köszönöm.
Hello! Szívesen. Rosszul írtam ez előtt, ha a Fet-es áramkört 24V-ra alakításához, a C9-el párhuzamosan kell egy 100k, valamint a Q4 G-S közé kell egy 100k.
ezen a rajzon a kapcsolo első nyomásra bekapcsolva marad a második nyomásra kikapcsolt állapotba kerűl.
Hello! Ezt mondod, vagy kérdezed. Mert ha megnyomod a gombot elalszik a Led, Ha elengeded, akkor meg ismét világítani fog. Tehát információ tárolásról itt szó sincs.
A Tina-ban van olyan beállítás, hogy "beragadós" legyen a nyomógomb, mintha ezt írta volna, csak nem tudom miért ide, mert ahhoz nem kell tranzisztos stb...
A hozzászólás módosítva: Nov 28, 2021
Na igen lemaradt, kérdés oda tudod-e képzelni ahonnan lemaradt
kérdés itt a nyomogombott ki lehet -e vinni anegativ bemenetre.
Hello! Nem lehet, annak ott a helye. Ahova gondoltad annak egyébként értelme sem volna. De gondolom arra gondoltál, hogy a nyomógomb egyik pontja a GND-re kerülne. Van olyan kapcsolás is itt a topikban, de az 555-el megy. De elárulhattad volna már mi is a cél, amit megszeretnél valósítani, mert így csak találgatunk..
Egy 12V-os relét akarok vele kapcsolni úgy hogy a kapcsolo egy nyomásra be a második nyomásra meg ki kapcsoljon, a kapcsolo egyik vége GND-re lenne kötve.
|
Bejelentkezés
Hirdetés |




megépült, és végső soron teszi a dolgát. Nem számoltam az alacsonyabb tápfeszültség adta problémákkal.













