Fórum témák

» Több friss téma
Fórum » LED-es lámpa, meghajtó áramkör
Lapozás: OK   27 / 32
(#) Zoltan.ms válasza Bakman hozzászólására (») Feb 6, 2021 /
 
Szia, csak jövő héten tudom beszerezni az ellenállásokat.
Köszi az érdeklődést...üdv
(#) uniman válasza Zoltan.ms hozzászólására (») Feb 6, 2021 /
 
Izzókkal is meg lehetne oldani... Pl. 12...24V-os autóizzókból is össze lehet rakni.
(#) elektrorudi válasza Zoltan.ms hozzászólására (») Feb 6, 2021 /
 
Jó, de mit vársz eredményül? Ha a jó LED szalagokkal nem működik, akkor a műterhelés vajon mennyiben változtatja meg a dolgokat?
Ez egy olyan probléma, amit vagy elhagyni lehet, vagy megoldani. Megkerülni nem.
Esetleg nem lenne olcsóbb beszerezni másik elektronikát? Persze lehet, hogy nem lehet kapni.
Hozzám is hoztak kb. 20db lámpát javításra. Mindegyikben HILITE elektronikák vannak. Többségükben HL06WA-700. Sajnos égen-földön nem találok, csak a kínai gyártó honlapján van. Írtam levelet, hogy kellene 100 db, de rám se ba...góztak.
A hozzászólás módosítva: Feb 6, 2021
(#) Bakman válasza Zoltan.ms hozzászólására (») Feb 6, 2021 /
 
Azt hittem, ezt a tesztet azonnal meg tudod csinálni.
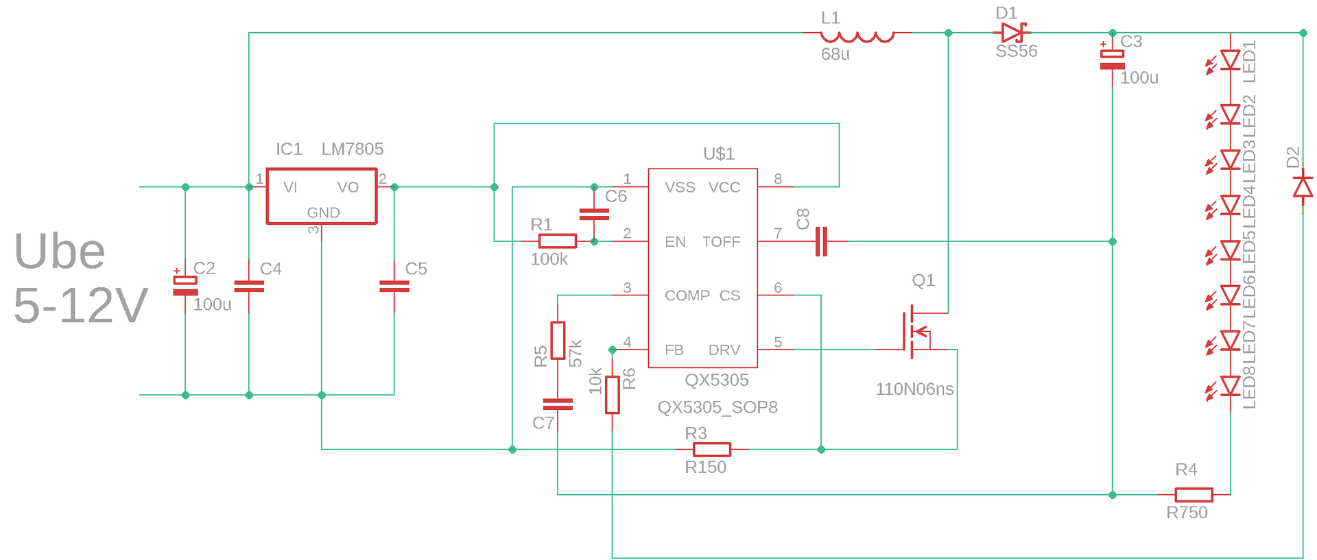
(#) noris hozzászólása Máj 31, 2021 /
 
Kedves Fórumtársak!
Kínából rendeltem az alábbi Step up (Boost) áramgenerátor ledmeghajtó áramkört.
(nem is volt olcsó...) 12V- ról nagyon szépen meghajtja a 8db 1W-os ledet.
A soros ledeknek kb 30 Volt szükségeltetik.
A 8 db ledet csak sorosan tudom kapcsolni, mert 4 fajta nyitófeszültségű van a sorban.
(Akit érdekel 4db UV, 2db kék, 1db hidegfehér, 1db zöld)
Szeretném, ha 5V (usb) ről is menne.
Elvileg szűken belefér a teljesítmény egy powerbankéba (8*1W ~ 5V * 2A).
Azonban 5 Voltnál csupán a schottky dióda (D1) forrósodik, és az áramkör kimenetén csupán 5V van.
Az áramkör adatlapján 5V-20V bemeneti feszültség van írva.
Az IC adatlapján pedig 2,5-6 Volt.
Az LM7805 5Voltról hajtva kb 3,6 Voltot ad az IC nek.
Mégsem indul az áramkör. Ötlet, hogy miért?
Esetleg olcsóbb(~2000HUF) feszültségnövelő áramgenerátoros kapcsolás, ami 5 Voltról is üzemelne? És még nem is túl nagy?
ui: Remélem pontosan rajzoltam fel az áramkört.... Ha még sem, akkor ott a fényképe
A hozzászólás módosítva: Máj 31, 2021
(#) pipi válasza noris hozzászólására (») Máj 31, 2021 /
 
Ha 5V-ról jársz, hagyd ki/kösd át a 7805-öt próbaképp
(#) erbe válasza noris hozzászólására (») Máj 31, 2021 /
 
5 V-nál túl kicsi a 100 µF puffer az elején. A powerbank nem képes akkora áramimpulzusok kiadására, amit ez a Boost konverter kér. Nagyobb puffer átsegíti. Ha van szkópod, megnézhetnéd a jelenlegi felállással a bemeneti oldalt.
(#) noris hozzászólása Jún 1, 2021 /
 
Köszönöm a javaslatokat!
A 7805-ös átkötése nem hozott eredményt.
Ha visszakapom a lapkát, akkor megpróbálom a pufferkondit "felhízlalni".

Pontosan kimérem, mekkora feszültség esik 350 mA esetén a 8db leden. (kb 28 Volt)
Akkor mennyire nyúlok mellé egy feszültséggenerátoros kapcsolással?
Pontosan beállítanám rajta a fesz értéket, és reménykednék.
Sokkal olcsóbbak és egyszerűbbek ezek.
Mellékletben egy példa.
Működhetne?

qxhelyett.jpg
    
(#) nedudgi válasza noris hozzászólására (») Jún 1, 2021 /
 
Mennyre? Nagyon.
Az áramot kell korlátozni. A külső hőmérséklet változása eltolhatja egy LED munkapontját is, hát még nyolcét.
A hozzászólás módosítva: Jún 1, 2021
(#) noris válasza nedudgi hozzászólására (») Jún 1, 2021 /
 
Köszönöm a választ!
Sajnos erre a válaszra számítottam.

Nehéz módosítani egy ilyen kapcsolást, hogy áramot figyeljen?
Mert Ohm barátunk szerint egy (precíz) ellenálláson állandó feszültségnél állandó áram folyik.
(állandó hőmérsékleten.)

Norbert
Például xl6009 step up IC
Bővebben: Link
A hozzászólás módosítva: Jún 1, 2021
(#) nedudgi válasza noris hozzászólására (») Jún 1, 2021 /
 
Mielőtt hosszabb lélegzetvételű választ írnék, jó lenne tudni, miért powerbankban gondolkodsz?
A kétszeres feszültségnövelés valószínűleg nagyobb veszteséggel jár.
(#) noris válasza nedudgi hozzászólására (») Jún 1, 2021 /
 
Szia!

Barátomnak készítek éjszakai lepkecsapdához lámpát.

Adok neki egy 12V-os akksit(erről jelenleg is üzemel a készülék),
de vásárolt hozzá egy drága power bankot még a megépítés előtt
(30.000mA tényleges kapacitás).
Szeretné ezzel használni.
(mint írtam az IC és a PCB leírásában szerepel, hogy 5V bemenettel is üzemel(ne)).
Úgyhogy van egy adott powerbank, amivel szeretné meghajtani a lámpát.
Ez alkalmanként 3-4 óra világítást jelent (össz 8 db 1W-os különféle leddel) az erdő közepén.
Utánépítettem egy NAGYON drága(+100.000 HUF !) ledlámpát.
Kb azt tudja, amit 6.000 Ft-ból építettem.
Illetve annyival tud többet, hogy elketyeg powerbankról is...

Sajnos nem tudom abban milyen meghajtó áramkör van (de a lámpa méretéből adódóan valami egyszerű).
(#) nedudgi válasza noris hozzászólására (») Jún 1, 2021 /
 
Az első gond, hogy a powerbank USB csatlakozóját nem ilyen terhelésre, körülményekre álmodták. Kültéri felhasználás: páratartalom, hőmérsékletingadozás, hogy a legkárosabb behatásokat említsem.
Első menetben megnézném, hogyan teljesít az adott meghajtó kisebb, mondjuk feleakkora terhelésnél. Ha megfelelő, akkor a LED panelt kell kettéosztani, két LED meghajtóval.
Második lehetőség a powerbank egyéb célú hasznosítása. A megadott 30Ah megalapozott gyanúm szerint ilyen formában már nem fogja produkálni a megadott kapacitást. Egészségesebb megoldás egy másik akkucsomag, nagyobb feszültséggel, a meghajtóhoz optimalizálva.
A legutolsó ötletem egy ólom munkaakkumulátor (plusz egy banyatank, ha a páciensnek túl nehéz). Gondolom, meghatározott időközönként mindenképpen fel kell keresni a csapdát, így túl nagy kapacitásra sincs szükség.
Ebben az eszmefuttatásban olcsóbb megoldásokat kerestem.
A hozzászólás módosítva: Jún 1, 2021
(#) erbe válasza noris hozzászólására (») Jún 1, 2021 / 1
 
Sajnos, ezekhez a mini boost konverterekhez nem mellékelnek adatlapot, csak határadatokat, ami szépen mutat. Ha lenne részletes adatlapja, látnád, hogy pl. 2 V-ból képes max. 5 V-ot előállítani, 12-ból talán már 28-at is, de 24-ből már biztosan. A korábbi boost konvertereddel is ez lehet a legfőbb probléma. Az induktivitás talán nem is képes akkora energiát tárolni, hogy 5 V bemenőből 28 V-ot előállítson. Amiket korábban javasoltunk, azzal meg lehet növelni a kapcsolt áramimpulzus csúcsértékét, akár úgy, hogy a 7805 elhagyásával magasabb feszültségről határozottabban kapcsol a FET, akár úgy, hogy a nagyobb puffer tartalékot biztosít az áram kialakulásához. De ha bármelyik határadatot túlléped - alámész, már nem úgy fog dolgozni.
A hozzászólás módosítva: Jún 1, 2021
(#) noris hozzászólása Jún 3, 2021 /
 
Üdvözlet!
Akkor már csak félve merem megkérdezni, hogy működne-e az alábbi kapcsolás?

Az MT3608 adatlapja szerint, az SW láb kapcsol, ha az FB lábon a feszültség 0.6 V alá esik(0,588V).
0,612 V felett zár.
Szeretném, ha a körben 0,33 A áram folyna.
Ha az R1 = 1,8 Ohm, akkor a kívánatos 0,33 A áram hatására az ellenálláson pontosan 0,6 V esik.
Így a kapcsolás áramgenerátor üzemmódban működne. Működne?

mt3608.png
    
(#) erbe válasza noris hozzászólására (») Jún 3, 2021 /
 
Nézted az adatlapját? Több feszültség - áram - hatásfok grafikon is van benne. 5 V bemenetnél, 12 V kimenetnél 200 mA-en van hatásfok maximum. Minél kisebb a feszültséglépcső, annál jobb a hatásfok, de a nagy áramokat nem szereti. 12 V-ról valószínűleg még feltornássza 28 V-ra és nem fog megsülni 350 mA kimenő áramtól. 5 V-ról esélytelen.
(#) noris válasza erbe hozzászólására (») Jún 4, 2021 /
 
Köszönöm a választ!

Marad az eredeti 12V - os felállás.
Az már most működik.
Úgy érzem nem volt felesleges futni néhány kört.
Sokat tanultam belőle.

Mindenkinek köszönöm a tanácsokat!
(#) noris válasza noris hozzászólására (») Jún 29, 2021 /
 
Kedves Fórumtársak!

Az anomália forrása a FET volt.
Először is sikerült kinyerni belőle a működtető füstöt , így kicseréltem egy másik hasonló tokozású darabra.
Ezután vígan üzemel 5V ról is.
A kimenetén (8 db lednél) 30V jelenik meg, ahogy illik.
Annyi a szépséghiba, hogy amíg 12V bemenetnél szépen hozza a 30 V 300mA -t, addig 5V bemenetnél 30V 200mA-t tud.
(#) Palmaster hozzászólása Júl 4, 2021 /
 
Kedves Fórumtársak!

Segítséget,ötleteket szeretnék kérni,hátha valaki tudna jó tanácsot mondani.
A probléma:
-adott 6 darab Meanwell LDD-350H LED vezérlő.
-4 darab LED et hajt mindegyik,a tápfeszültség 24V
-Egy gerinckábelre(kb.10m) vannak felfűzve. (pozitív,GND,PWM)

Néha tönkremegy valamelyik LED meghajtó modul,de olyan szinten,hogy szénné ég.
Van,hogy megy hónapokat,van,hogy 2 nap után elfüstöl újra.

Mi lehet a probléma?
( a modul 60V voltig elvileg működőképes)
Előre is köszönöm,ha valaki tudna segíteni...
(#) Bakman válasza Palmaster hozzászólására (») Júl 4, 2021 /
 
Milyen LED-et hajtanak meg? Milyen a PWM jel (amplitúdó, frekvencia)?
(#) Palmaster hozzászólása Júl 4, 2021 /
 
4 darab 1W os fehér led,sajnos nincs róla több info,de LED még sose ment tönkre.
A PWM (csak éjszaka) 5 Voltos ,és 1000 Hz.
(#) Bakman válasza Palmaster hozzászólására (») Júl 4, 2021 /
 
Eddig jónak tűnik. Rakj a 24 V tápfeszültség lábakra a konverterekhez közel 1000 µF és 100 nF körüli kondenzátor párost. Ha közös a PWM jel, szinkronban fogyasztanak a konverterek és lehetséges hogy közösen nagyon megrángatják a tápfeszültséget, zavart okozva az erőben.

szerk.:
Az 1 kHz-es PWM jel az adatlap szerint a felső határ. Ha tudod, csökkentsd 200 Hz-re, azt a villogást még bőven nem veszi észre az ember.
A hozzászólás módosítva: Júl 4, 2021
(#) Palmaster hozzászólása Júl 4, 2021 /
 
Köszönöm a tanácsot,ez lehet,hogy jó ötletnek tűnik.
(#) STEPHANVS hozzászólása Okt 5, 2021 /
 
Sziasztok. A képen látható LED driver egyik tulajdonsága, hogy gyors ki-bekapcsolás után világítási profilt vált. Sajnos megbolondult, áram alatt folyamatosan váltja a világítási módokat. Lebutítanám sima be/kikapcsolós üzemmódba. A SU1 helyről már kiiktattam az IR érzékelőt, de továbbra is bolondnak érzi magát. Mennyire lenne nehéz átalakítani?

Előre is köszönöm a segítséget.
(#) Hutty válasza STEPHANVS hozzászólására (») Okt 6, 2021 /
 
(#) Kovács Zoltán hozzászólása Okt 11, 2021 /
 
Sziasztok.

Hátha tudtok segíteni.

Került hozzám egy led reflektor aminél az alábbi Q2 alkatrész elfüstölt, ez vajon mi lehet és lehet -e cserélni?

Köszi

Zoli
(#) STEPHANVS válasza Hutty hozzászólására (») Okt 11, 2021 /
 
Köszi, én is megtaláltam... azaz, ez volt az egyetlen találat az interneten. Nem teljesen azonos, de ugyanaz a koncepció. Nekem már nem látszik a felirat az állítólagosan 33K-s ellenálláson, mérni viszont semmit nem mérek rajta, ami elvileg érvényteleníti az IC-t. Nekem működnek a LED-ek, csak hiperaktív a világítás profilváltás...
(#) uniman válasza Kovács Zoltán hozzászólására (») Okt 14, 2021 /
 
Úgy tűnik nem nagyon ismerik ezt a sárga műa. hűtőbordás "játékreflektort"...
Többféle LED-kapcsolgatós kínai "kütyümben" ilyen SOT-23 N-Channel MOSFET-ek vannak:
A09T... AO3400 30V 5.7A
A2SHB...SI2302 20V 2,3 A
Ehhez hasonlókkal is pótolható...
(#) uniman válasza uniman hozzászólására (») Okt 17, 2021 /
 
Az utóbbi SMD tranyók vannak ebben is:
A hozzászólás módosítva: Okt 17, 2021
(#) villanyipi hozzászólása Dec 30, 2021 /
 
Üdv mindenkinek
Volna egy kérdésem a penel a képen egy sok ledes 2 nyomógombos felakasztható lámpa panelja az ic tökéletes fényes felületű 2 bal felső kimeneten ellenállás majd tranzisztor és úgy a ledek kikerülve a áramköröket a ledek égnek de nagyon gyengén, ezért szükség volna az ic és tranzisztor típusokra vagy helyettesítő elemekre.
Bárkinek van tippje szívesen fogadom.
Következő: »»   27 / 32
Bejelentkezés

Belépés

Hirdetés
XDT.hu
Az oldalon sütiket használunk a helyes működéshez. Bővebb információt az adatvédelmi szabályzatban olvashatsz. Megértettem