Fórum témák
» Több friss téma |
Fórum » 2300W-os Sarokcsiszoló, fordulatszám Szabályozása
Témaindító: istdavid, idő: Aug 10, 2010
Témakörök:
Nem úgy néz ki mintha ott bármi lett volna.
Hátoldaláról is kellene kép. Hátha SMD ellenállással fixre kötötték.
A hozzászólás módosítva: Szept 27, 2020
Sziasztok! Nem teljesen idevágó kérdés, de megtudná valaki mondani, hogy egy 125-ös kis sarokcsiszoló motorja üresen mennyit forog /perc? Szóval nem az áttétellel együtt, csak a motor terhelés nélkül.
Köszönöm! A hozzászólás módosítva: Nov 15, 2020
Kb. 3:1 arányú osztással kell számolni. Egyértelmű választ csak a gép ismeretében lehet adni, mert ezek igen változó értékek, átlag 10 - 11 000 f/p üzeműek.
Az "üresen" dolgot óvatosan kell kezelni, mert a motor gyorsabban forog ha a nagy fogaskereket kiszereled és lassabban, ha nagy légellenállású korong van a gépre szerelve, pl. drótkorong.
Szia!
Az függ a típustól, és az alkalmazott áttételtől. Nekem az egyiken 10 000, a másikon 11 000 n/min van megadva a korong üresjárati fordulatszámának. Régen nem kellett szétszednem egyet sem, de az áttétel kb. 4-5-szörös lehet. Terhelés, áttétel nélkül szerintem nem kéne üzemeltetni a "csupasz" motort. A hozzászólás módosítva: Nov 15, 2020
Szét kell szedni és megszámolni a fogakat. Gyorsan két képről az eredmény:
36 : 11 (3.27) 37 : 9 (4.11) Magyarán van szórás bőven.
Sziasztok! Adott egy Parkside sarokcsiszoló, melyben van egy elektronika. A motor jó, de a vezérlésben az IC megadta magát. Az IC típusa le van törölve a tetejéről, az alján pedig sorozatszám van, valakinek valamilyen tippe lenne a típusát illetően? Képet csatoltam. 555 kilőve a kiosztás miatt (itt 2-es kimeneten vezérlik a TRIAK-ot)... Köszönöm!
Valószínűleg, hogy az IC egy mikrovezérlő, beégett szoftverrel. A triak esetleg nem lehet rossz?
U2008B lesz az, vagy társai.
Ez egy lágyinditós fáziskontrol ic
Nem semmi ez az IC.
![]() De mivel irva vagyon, hogy a 2-es lábon vezérli a triakot, ezért inkább "társai". Szerintem vissza kellene rajzolni a környezetet, és akkor valószinűleg bele lehetne "mókolni" valami hasonlót. Az is lehet, hogy találnánk lábkompatibis IC-t.
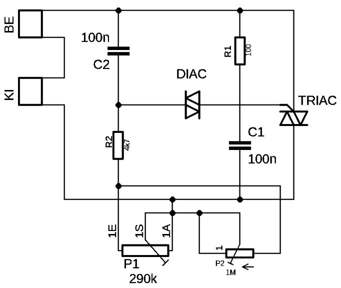
Sziasztok! Találtam ebben a videóban (egy percnél a kapcsolás ismertetése) egy kapcsolást aminek megépítéséhez már hozzáfogtam de szeretném ha valaki véleményezné, hogy megfelelően van e összeállítva. Én is hasonlóan nagy teljesítményű sarokcsiszolóhoz szeretném használni ha lehet. A triknak mintha nem lenne védelme, vagy nem is szükséges?
Szia!
Ez kb. ugyanaz, mint ami itt is megvan a képek között. Szabályzó. Ebben viszont ott van az ajánlott RC tag. BT139-800, vagy nagyobb áramú triakot használj, a videóban lévő BTA41 is jó, csak az ára eléggé húzós. A hozzászólás módosítva: Dec 16, 2021
Jó az a rajz csak a zavarszűrés hiányzik, ami egyébként is opcionális elem. Azt a változatot építsd meg, amelyikben négy dióda van, azok nélkül nagyon hektikus a teljesítményszabályzás.
A rákapcsolható maximális teljesítményt a triak, a vezetékek/vezetősávok/esetleges zavarszűrő határozzák meg. A triak akkor kapcsol ki, amikor a rajta átfolyó áram lecsökken kb. nullára, a fogyasztó nem "úg vissza" mint egy DC-vel/PWM-mwl hajtott tekercs esetén.
Szia! Köszönöm a tippet. Ehhez hasonló kapcsolás nálam be van építve az asztaba az egyik dugajzatba. Ott T15N400T a tirisztor és a régi orosz 400W-os fúrógépet nagyon profin szabályozza és a legalacsonyabb fordulaton is van nyomaték. Ha megtalálom a kapcsolási rajzát, felrakom hátha valakinek hasznára lesz. A most készülőben lévő darabban BTA24 van kéznél, azt építem bele, nekem elég lesz.
A hozzászólás módosítva: Dec 16, 2021
Szia! Köszönöm a rajzot. Közben kiollóztam a videóból, meg ki is rajzoltam a kapcsolást. Talán akkor ez utóbbi kapcsolás mindkét oldalában jobb lenne ha lenne az az induktivitás és a triaknak a soros RC tag védelemnek?
Ennél a kapcsolásnál a soros 100nF-22Ohm-nak (Snubber) közvetlen a triakkal kellene párhuzamosan kapcsolódni, és ohmos terhelésnél (ha nincs a soros zavarszűrő induktivitás) tényleg elhagyható, meg vannak un. Snubberless triakok, amik ezt elvileg nem igénylik, de sima triak mellé induktív terhelés esetén vagy ha a soros zavarszűrő induktivitás ott van, akkor mindenképpen kell.
Ez hivatott arra, hogy a triak kikapcsoláskor a triakon fellépő gyors feszültségnövekedést korlátozza, és az ne okozzon visszanyitást / meghibásodását. A gyors feszültségnövekedést meg az főáramkörben lévő induktív tagban az áramkör megszakításakor keletkező indukált feszültség okozza, az mindig jelen lesz, ha van induktivitás a körben. A videóban lévő rajzban van egy 100nF kondi a triak gate-M1 között, azt nem kell. A C1 meg lenne a Snubber, de soros ellenállás nélkül nem jó, és a triakhoz minél közelebb kell elhelyezni. A hozzászólás módosítva: Dec 16, 2021
Azzal ugye tisztában vagy, hogy a fordulat csökkentésével a nyomaték szinte logaritmikusan csökken. Ez a gyakorlatban azt jelenti egy nagy sarokcsiszolónál, hogy egy 125mm átmérőjű 80-as csiszolóvászonnal ha nem nyomod oda, csak a gép súlya nehezedik, egy fenyődeszkát meglehet csiszolni. Vágókoronggal vágni vagy egyéb hasonló terhelés nem játszik mert megáll és egy idő után ki is végzed a gépet.
Ezek a szabályzások nem nyomaték tartók. Itt amit én használok.
Szia! Szabályzóm az van csak nem valami mobil, mert nagy dobozba sikerült annak idején beletennem. Az nagyon szuperül működik de a nagysága miatt szerettem volna egy sokkal kisebbet és könnyebben kezelhetőt csinálni amit pl. a konektorba dugva a rajta lévő újabb konektorból már a gépet táplálom meg. A dugvillának a villás része a kettős nyomógomb dobozának a hátuljára van fogatva, előre a falon kívüli konektor az előlapra szerelve, fölötte a potméter a dobozban az elektronika. Volt belőle kettő is csak elajándékoztam, mert azok kézi fúrógépekhez voltak "méretezve". Ez utóbbi meglepően jó nyomatéktartó kapcsolás. Nem veszik el az erő a motorból a legkisebb fordulatra tekerve a potmétert sem. Azóta már sokkal modernebb alkatrészekből is meg lehet építeni de a lényeg az a teljesítmény ellenállás (5.1kΩ/10W) és a huzal potméter (1kΩ/2W).
Ez két tirisztoros kapcsolás, közben triakról beszélsz.
Árnyalatnyi különbség van.
Ez utóbbi két kapcsolásnál nem is említettem ilyet, ahol pedig igen ott más kapcsolásról volt szó amin most dolgozom. Ha másról nem is de a rajzjelekről meg tudom különböztetni őket.
Amire válaszoltam ott triakról irsz.
Erre az irásomra válaszolsz tirisztorral. Erre gondoltam..
A feltett kérdésemre a választ már az előtted szólóktól megkaptam. Amit Tőled kaptam rajzot válaszként az már húsz zévvel ezelőtt sem volt jó ha valaki megépítette. Ne haragudj de ezt a kapcsolási összetételt már kipróbáltam és nem jött be, éppen amiatt amiről Te is írsz róla. Ha megfigyeled a két kapcsolást akkor az egyikben soros kört képez a szabályzás a motorral a másikban ez ettől független. Nem tudom, hogy hogyan is működik pontosan az "1848-as" (régi) de az biztos, hogy bárki megépíti az megelégedésére lesz. Lehet, hogy vannak korlátai is, mert csak kisebb teljesítményű (cca. 1000W alatt) univerzális motorokat lehet vele nyomatéktartóan szabályozni. Nálam T15N400T van benne kapcsoló elemnek. Ez utóbbi kapcsolás (konyhanyelven) a tirisztor gyújtásával csak "fél hullámokban működik ahogy működik", ezért gondoltam, hogy kipróbálok egy kicsi triakos kapcsolást amiben a triak mindkét irányban kapcsolgat. Az AC szaggatóban is "triakos" a kapcsolás csak abban két tirisztor van antipararel kapcsolva és ezek vannak gyújtóimpulzussal vezérelve és abban is a tápegység feszültsége nem függ a fogyasztó terhelésétől. Erre gondoltam ....
Ha ezeknél komolyabb áramkört szeretnél, akkor nézd meg az U2008B IC-t. De ezeknek a megoldásoknak egyike sem tartja a fordulatszámot, ahhoz valamilyen visszacsatolás (pl tacho generátor) kellene.
A Lóska Péteres könyvben lévő kapcsolás (fent a rózsaszínű kép) helyett két tirisztor vezérléséhez modernebb eszközökkel én ezt követtem el: Link. Ez is használható tiakkal is, de bonyolultabb mint a U2008, és visszacsatolás itt sincs. Én nagy trafó primer szabályozására használtam.
Igy van.
Egy szimpla fázishasitásra ha valaki masnit köt az akkor sem tart se nyomatékot se fordulatot, maximum tévhitet.
Van IGBT-vel készített szabályzó, hogy mennyire hatásos arról majd e téren tapasztaltabbak mondanak véleményt. Bővebben: Link
Szia! Nem, nem szeretnék a meglévőktől és a most épülőtől komolyabbat építeni. Erre azért nincs szükségem, mert nem a fordulat a lényeg hanem, hogy maradjon valamennyi nyomatéka a motornak ha kisebb fordulatot szeretnék beállítani. Nem fontos az a bizonyos fordulat. Az elektromos forgácsoló, csiszoló, vágó szerszámoknál már gyárilag be van építve ilyen szabályzó funkció és ott sem fontos a fordulat de nyomatéka az van a motornak. Ha van egy elektronika nélküli nagy gépe az embernek és szeretné szabályozhatóvá tenni a fordulatát hát épít hozzá valamilyen szabályzót és kész. Az nem lehet vita tárgya amiről írsz, mert teljes mértékben igazad van de én beérem kevesebbel is.
Szia! A TRIAC-os egyszerű szabályzók csak teljesítményt szabályozzák ahogy a kollégák is említik, de a fordulatot nem. Az az 1 THYRISZTOR-os kapcsolás nagyon hasonlít arra ami a ~1980-ban megjelent a RT-en. Anno megépítettem és nagyon jól tartotta az egészen alacson fordulatot is. (Emlékképeim szerint egy amerikai elektromérnök találta ki, és a motor árammentes állapotában generált feszültsége szabályoz.)
|
Bejelentkezés
Hirdetés |




















