Fórum témák
» Több friss téma |
Hogy a macska rúgja meg... Az AD4 fájlokat 0001-0510 ig kell elnevezni. Másképpen nem játsza le. (Csak ezt nem láttam leírásban sehol...)
Egész pontosan 0000-0511 ig. Nem olvastam elég figyelmesen.
A hozzászólás módosítva: Feb 26, 2016
Sziasztok.
Tud valaki olyan 8 lábas IC-t amire fel lehet tölteni pár másodperces hangot és aztán úgy működik mint a kínai játékokban. Adsz neki áramot és lejátsza a hangot. Láttam már hasonló kapucsengő vezérlőt is. A hozzászólás módosítva: Aug 5, 2016
Szia! Igaz nem 8 lábas,de könnyen kezelhető,kész modul ISD 1820
Sziasztok!
Szeretnék építeni egy EHHEZ HASONLÓ Hangrögzítő modult. Annyi lenne a különbség, hogy én nem mikrofonról, hanem jack-en keresztül szeretném felvenni a hangokat. A 20 mp-es felvételi limit még éppen határeset, igazából 30-40 s-nek jobban örülnék. A célom ezzel, hogy egy jelmezbe beépítve tudjak előcsalni "földönkívüli" hangokat. A hangerő nem baj ha minél nagyobb... ![]() Valaki esetleg tudna ehhez egy rajzot? Köszönöm
Üdv!
Vásároltam 2 db WTV020M01 V101 modult de egyik sem akar működni. Próbáltam többféle leírás alapján letöltött minta fájlokkal de semmi hang. A led folyamatosan világít, ha megnyomom valamelyik kapcsolót pislan egyet. Egyelőre gombokkal szerettem volna kipróbálni és utána mikrovezérlővel. A modul 3.3V ról megy, jumper beforrasztva. A kártsa 512MB és 1GB, FAT fájlrendszer. Tud esetleg valaki tuti működő mintafájlt hozzá?
Ez alapján formáztam a kártyát és konvertáltam a fájlokat és működik
.A Windowsos gyári formázás nem tetszett neki.
Hasonló kialakítású de sokkal ügyesebb és sokkal kevésbé kényes: DFPlayer mini. UART parancsokkal (is) lehet vezérelni.
Sziasztok!
Remélem használt már valaki ilyen modult valamilyen projektjéhez és tud segíteni. Szeretnék készíteni egy zenelejátszó fadobozt ajándékba. Vettem egy WTV020-as modult. Tettem bele egy 2Gb méretű micro SD kártyát ami FAT fáljrendszerűre van formázva és van rajta néhány .ad4 zenefájl. Mindenféle körítés nélkül csak simán nyomógombos verzióval próbáltam ki egy próbapanelen. Probléma az, hogy csak egy dalt játszik le aztán semmi. Ha lejátszás közben léptetem akkor összes dal elindul, de magától nem lép tovább. Ha a play/pause lábát állandó GND-re kötöm akkor áram alá helyezve rögtön elindul a lejátszás de akkor is egy dal után kilép. Egy orosz oldalon találtam egy kapcsolási rajzot amin meg van fejelve egy atmega8-al. Kipróbáltam, semmi se változott. Miként lehetne úgy megoldani, hogy automatice lejátsza az összes zenefájlt a kártyáról? Láttam arduino-s verziókat is de az nekem sajnos nincs. Előre is köszönöm a segítséget!
A DFplayer Mini modult be lehet állítani, akár gombokkal is, folyamatos lejátszásra. MP3 formátumú hangfájlt is kezel.
A hozzászólás módosítva: Márc 6, 2020
Sziasztok! A WTV020-SD-16P hanglejátszó modullal akadt egy kis problémám. A Leírás szerinti 8.7.LOOP PLAY AFTER POWER ON(EDGE TIRGGER PAUSE/PLAY) APPLICATION CIRCUIT(PWM OUTPUT) üzemmódot építettem össze 8 Ohm 0.5 W hangszóróval. A 3.3 V tápfeszültség rákapcsolása után a LED felvillan, majd folyamatosan világít, de hang nem hallható. Egy FAT fájlrendszerre formázott 128 MB-os SD kártya van benne, rajta egyetlen fájl (0000.wav) 11.025 kHz 16 bit.
Van tapasztalatotok ezzel a modullal? Mit ronthattam el? A hozzászólás módosítva: Márc 14, 2020
Kicsit kapkodtam a hozzászólással. Mindegy, hátha másnak segítség. Szóval eleve nem jó a 16 bites PCM WAV. 4 bit az elfogadott. Az innen letöltött az AD4 konverterrel előállítottam a megfelelő formátumot. A P07 (9. láb) GND-re kötésével indult a lejátszás. Nekem arra van szükségem, hogy a tápfeszültség rákapcsolása után induljon, és ismételje az egyetlen dalt az SD kártáyn, amíg áramot kap. Ha a 9. láb GND-re kötve marad, akkor megvalósul ez a működés.
Szép napot mindenkinek!!
Van egy hangmodulom ami megszünt működni. Van esetleg itt valaki aki tudna segíteni..ért hozzá? Egy Monacor 30w os 8ohmos hangszórót hajtott meg Köszönöm előre is! A hozzászólás módosítva: Márc 22, 2022
Hali!
NEM. z egyik mikrokontroller, program fut benne, és birizgálja a kimenetét. A másik egy hangrögzítő/visszajátszó, csak azt tudja visszajátszani amit saját maga felvett, nem tudsz maszek "beletölteni" semmit. Ha minden jó, akkor vissza kell rajzolni, és villany alatt méricskélni merre hány méter... Amúgy a 627-et vajon hogy mérte ki hogy jó? Ha tényleg jó esetleg megoldás lehet ha a 627ből előálló analóg kimenetet szinillesztés után összekötöd az isd bemenetével, és rögzíted a hangot. De ehhez ugye vissza kell rajzolni...
Nehéz ügy. Már mint a hozzászólásod olvasása.
Amire rájöttem: ... = mondatvégi pont , vessző, felkiáltó jel és a mondatot kezdő nagybetű. ... De ezt a részt most sem értem: Idézet: „...és megszünt létezni egy mozgóboltnak volt a hangjelzése...” ezen felül Idézet: a PIC16F627 -ben nem csak a hang van, hanem egy program. Ezt a paneled készítőjétől és/vagy a mikrovezérlőt felprogramozó személytől esetleg cégtől függ, hogy zárolta vagy sem a rajta lévő programot.„...pic 16f627esbic van a hang....” Ha nem akkor ha szerencséd van és nem vezérlő a hibás akkor kiolvasod és egy másik ugyan ilyenbe betöltöd. De működő vezérlő esetén ennek nem látom értelmét. Az általad megjelölt másik alkatrészt nem találtam.
Tamás ez így elég kevés információ.
Kéne a 3 IC típusa. Esetleg rajz róla.
A NYÁK-lap készítős topikban kezdte ugyan ezt...
Igaz ott még egy kép volt ezen kívül, amin eléggé elkorrodált átvezetések láthatóak, s nagy esély van rá, hogy maga a lap nem jó, mert menet közben megszakadnak a vezetősávok rajta. A hozzászólás módosítva: Márc 23, 2022
Köszi...már olvasom is: https://www.hobbielektronika.hu/forum/topic_post_2490044.html#2490044
Más kérdés, hogy egy pár napos tag még nem tudhatja, hogy ugyanazt két helyen nem kérdezzük meg!
Panelrajz alapján az IC PIC16F84A, VAGY PIC 16F628. A qartz és a reset lábra fektetett hangsúly miatt a 84A a valószínűbb. Egy PIC olvasóval ellenőrizni lehet.
Gyerekeknek autóba, vagy kismotorba, sziréna vagy játék hangok leadására jó. Az IC-nek két kimenete van. Valószínű ellenütemű, mert mindkettő egy előerősítés után megy a végfokokra. Először a 78L05 tápot ellenőrizném. Az ic megkapja e az 5 voltot? Aztán az PIC-et Tranzisztorokat egyenként le kell mérni zárlatosak e? Ritkán a quartz is tönkremehet. (eltörik a lába)
Úgy látom XV. kerületben laksz. Péntek délután megyek be Rákospalotára, ha odaadod, megnézem mit lehet vele kezdeni.
Szia!
Pénteken dolgozom de holnap esetleg bárhova eltudom vinni? Hálás köszönet előre is!! A hozzászólás módosítva: Márc 23, 2022
Szia!
Pic 16f637 es ic van rajta..egy mozgóboltnak volt az egyedi dallamjelzése..és sehogy nem tudom megszólaltani.. Hálás köszönet a segítségért!!
Köszönöm a választ!
Egy mozgóbolt hangjelzése ez de valamiért nem jön ki hang a torkán a szíréna jó áramot kap mégse Kaptam egy hangmodult sos ben amin egy isd 1420as ic van erre lehet analog hangot felvenni de sajnos teljesen más a hang A régiből szeretném valahogy kinyerni a hangot valahogy ha lehetséges köszi
A PIC nem talált
![]() Lényegen nem változtat. Ha a többi alkatrész rendben van és a táp is jó, akkor ő lesz a gyanús.
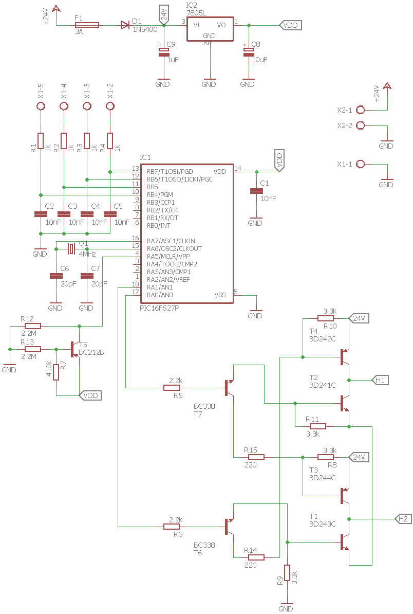
Nos a kütyü már nálam van. A panel rettenetes állapotban van, s a pic16f627 is eléggé meggyötört. Pár láb le van törve belőle, volt, ami csak simán alágyűrve, kihajtogatva - szerencsére a tört lábak nincsenek bekötve.
Viszont úgy tűnik sikerült kiolvasni a tartalmát, amit mellékelek is. Majd, ha még több időm+kedvem lesz hozzá, akkor megkeresem mi minden ment tönkre a panelon, mert az előző "javítómester" keze munkája sem tetszik. Néhány hibás érintkezést már találtam, majd meglátjuk milyen meglepetést tartogat még...
Nos a cucc egy remek rövidzárat tartogatott még, amihez viszont ki kell bontanom a végtranyókat, hogy kiderüljön melyik távozott az örök szilikonmezőkre...
A visszarajzolást megkezdtem, lehet egyszerűbb lenne egy új panelt tervezni és kínában legyártatni, aztán mostanában kapható alkatrészekkel összerakni, mint ezen megjavítani a vezetősávokat. Így, hogy a PIC tartalmát vissza lehetett olvasni és még értelmesnek is tűnik assemblyre visszafejtve, lehet is értelme a dolognak. Tomyka46 elmondása szerint több dallamot is tudott játszani a ketyere, meg ha valaki érez magában elszántságot, hogy visszanézze hol generálja a dallamokat, akkor van még hely a PICben ![]() Mondjuk érdekes, hogy 16A biztosíték van beletéve a 3A helyett, szóval a 3 amperes dióda előbb pukkanna ki benne, mint az elvileg a védelemért felelős biztosíték A hozzászólás módosítva: Márc 26, 2022
Nos elkészültem a rajzzal. Persze mind a négy végtranyó elszállt a modulból. Valaki meg tudja nekem magyarázni, miért jó, hogy BD241C-BD242C, BD243C-BD244C tranyók vannak benne és nem csak mondjuk BD243C-BD244C párosítás? Nem sok értelmét látom, hogy nem csak az egyik fajta párt rakták bele. Persze az RA5-re menő szösszenetet se értem teljesen, hogy mire jó...
|
Bejelentkezés
Hirdetés |
















