Fórum témák
» Több friss téma |
Ui.: Azt még hozzátenném, hogy ugyan létezik olyan áramkör, amelyíken ki lehet választani a cellaszámot, de ehhez vagy át kell forrasztani bizonyos átkötést, vagy ellenállást, vagy bármit.
Tehát olyan nincs, hogy csak ennyi vagy annyi cellát forrasztok be, ahogy tetszik és kész. Ha ezt megengedi az áramkör, akkor ott állítani is kell valamit. Tehát mindenekelőtt konkretizálni kell milyen áramköröd van.
Nagyon köszönöm a gyors választ,-igen értem az iróniát.Mindenesetre kár,hogy nem megy ilyen
"egyszerűen".Van néhány modulom(küldom a képet),amin vannak a jelölések:VH-VM-VL,-ha ezekről írnál pár szót,mert az angollal nem vagyok"beszélő viszonyban". Mégegyszer is köszönöm.
Ehhez nem kell angolul tudni, ott a rajz róla. Egyébkent voltagehigh -mid -low , vagyis feszültségmagas, -közép, -alacsony. Vigyázz, mert ugyanez a nyák használható akár 3S-hez is, és vásárolni is lehet olyat, ami 3S-t tud. De akkor az csak 3S-t tud! A módosításhoz meg át kell 2 SMD ellenállást forrasztani.
Kedvenc kérdésem, mikor anno irodalom órán verselemzés közben tanárnő megkérdi,
"mire gondolhatott a költő" (jelen esetben tervező)? Tudja az is.... senki nem volt ott, hogy megkérdezze. Persze csavaros eszű emberek úgy gondolják, hogy tudják, csak bizonyítani nem. ![]() A V betűre nincs tippem, az LMH -ról talán a Low Medium High -re tudnék asszociálni. ![]() De pl a VH érintkező feletti + jelölésnek se igazán van sok értelme. A hozzászólás módosítva: Jan 24, 2023
Köszönöm,neked is a segítséget.A neten néztem utána,hogy mit is kell tennem,találtam is hasonlót
de ott úgy volt, 4,7V. 8,4V. 11,11V.-Végül is ugyanaz,de nekem nagyon keservesen sikerült!Ezért vagyok kezdomotoros!!
Nekem szól a + jel,ugyanis,mind a három ponton pozitiv fesz van(volt)és csak a negativ polushoz
képest mérhető feszültség.Kipróbáltam és igaz.
Sziasztok,
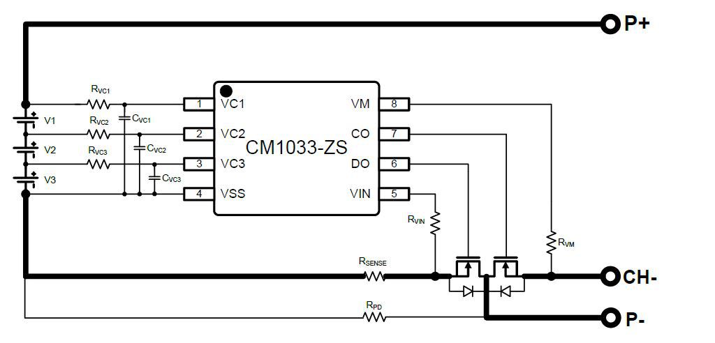
Segítség kellene. Modellezek és a rádiódóm (FrSky X12S) NiMh akkupakkját akarom kicserélni egy 3S LiPo csomagra. Eddíg nincs is baj, de az a terv, hogy a külső töltő marad (18V/500mA) és a dobozát se akarom szétfurkálni a balancer csatlakozója miatt, hanem azt is beleépítem az új töltő áramkörbe belűre. Találtam két elvileg remek IC-t a probléma felszámolásához egy töltőt és egy BMS IC-t de egy kicsit meg vagyok zavarodva. A töltő IC-vel (SY6912A - tud 1S, 2S, 3S csomagot tölteni) egyenlőre nincs problémám, mindent ki tudtam hámozni az adatlapjából és egy meglévő kapcsolásból, de a BMS-el bajban vagyok. Az IC amit kinéztem egy CM1033(GS, DS amit majd kapok) de a gond már ott kezdődik, hogy csak kínai adatlapját sikerült letölteni - égbe világba nem találni angol nyelvűt. A Goggle translator remekül fordítja a kínait, de sajna ami nekem kéne infó az nincs benne az adatlapba. Az alant elterülő első képen van egy Rsense ellenálás ami a töltő és a kisűtő áramot hivatott maximalizálni. Az adatlap csupán anyit ad meg, hogy "A tényleges túláramértéknek megfelelően állítandó be.". Ez ilyen nesze semmi fogd meg jól. Nekem kb.:400-800mA-re kéne korlátozni az átcsorgó áramot - az adó adatlaja szerint maximálisan 260mA-t vesz fel, ha megy az RF modul és a háttérvilágítás is (a 800mA a töltés esetén kell). Van valakinek tapasztalata ezzel az IC-vel, illetve valami képlet, vagy referencia feszültség érték a Vini lábhoz az IC-n, hogy az Rsense kiszámolható legyen ???
Ha egy adatlapot nézünk (nem tudom miért nekünk kell keresgetni), akkor a VEC1 és vagy VEC2 feszültségre kell számolni, ami előző táblázatokban van. Azaz 100, 200, 400 mV a küszöbszintek.
Tehát 100mV -ra kell számolni. Ha meghaladja, első fokozatú túláram lép fel. Ha 200mV -ot túllép, akkor második fokozatú túláramnak veszi. Ha 400mV -ot túllépi, akkor rövidzárlatként érzékeli. A hozzászólás módosítva: Márc 18, 2023
Bocsi, eéfelejtettem az adatlapot csatolni valóban.... most pótolom.
Ezt most akkor nem értem. Ha 3S egységet heasználok akkor 300mV/max áram, ha 2S-eset akkor 200mV/max áram értékű ellenálás kell betenni az 1S-nélé pedíg 100mV/áram? De mi van a 400mV-al az mikor lép be a képbe ? Vagy akkor most melyikkel a sokból kell számolni ? Valójában mik is ezek az értékkek és mit csinálnak, mert eddíg úgy gondoltam, hogy ez az a feszültség töblet (4,2V cella + 100mV) aminél a BMS ki shunt-öli a cellát, hogy megakadályozza a túltöltést. Ez az a cellafeszültség ahol a cella lekapcsolódik a töltőáramról és kilép a töltésből, míg a többiek békésen tovább töltődnek. Kisütésnél ez a feszültség miért is szól bele a kisütési áramba ?
Nem jól értelmezed, az Rs ellenállás a kisütés közbeni túláramot érzékeli. Nem fordítgattam le az egész adatlapot de a lényeg a következő. Mindegy hány soros cellát használsz, neked azt kell kiszámolni,
hogy a kívánt kisütőáramnál amit nem akarsz túllépni, 100mV feszültség essen az Rs ellenálláson. Tehát ismersz két adatot, U 100mV és az általad választott I legyen pl 2A. Tehát azt akarjuk, hogy 2A áramnál lépjen fel 100mV feszültségesés az Rs söntön. Ebből a két adatból számolható az R, itt még egy kalkulátort is adok neked. Példa: R=U/I azaz R=100mV/2A ha kiszámolod megkapod, hogy 0.05Ω. Tehát ha Rs értéke 0.05Ω, akkor 2A átfolyó áram hatására fogja elérni az ellenálláson eső feszültség a 100mV -ot, és ekkor lép életbe az első szintű túláram védelem. A második szintű túláram védelem értelemszerűen 200mV feszültségesésnél lép életbe, amihez kétszer annyi áramérték tartozik, azaz 4A. A rövidzárlati detektálás pedig 400mV feszültségesésnél fog életbe lépni, ami ugye 8A lesz a példánkban. Mint írtam, én nem fordítottam le az adatlapot, hogy a különböző szintű védelmek mit váltanak ki, remélem ezt már te is meg tudod keresni. A hozzászólás módosítva: Márc 19, 2023
Estét!
Meg e tudja mondani valaki, a képen látható PLCSL-756 (praktikeres) excentercsiszolóval melyik aliexpress -es akkudoboz kompatibilis? Vagy milyen néven kellene keresni? Ui.: Cella nélküli (az van "egy vagonnal"), tehát nem komplett akkut keresek. Köszi. A hozzászólás módosítva: Jún 9, 2023
Az "U.i"-t ugyan nem értem...meg az "egy vagonnal" akkukat is megmutathatnád.
Mindenesetre ez az akku jó hozzá...(ennyiért az üres házat+a cellákat sem kapod meg) Meg rögtön helyben bele is próbálhatod... A hozzászólás módosítva: Jún 10, 2023
Ezt tudom, hogy bele való, csak az a kérdés, ezt a dobozt hogyan kellene keresni.
Mint írtam, celláim vannak bele (nem akkuk), azt nem akarok venni. A villanybringához már tesztelt és összeválogatott cellák, hegesztéshez előkészítve. A fiókban van még vagy "nemtudomhány" bontásra és tesztelésre váró csomag, sőt a képen nem is szerepel még az összes versenyző. Ui = utóirat.
Lejjebb meg dobja a dupla vastag (10cellásat). én is vettem egy "praktiker" márkájú flexet, mikor akciós volt, ugyanígy gondoltam az akkuzást... illetve mivel a láncfűrészemhez van 2 akksi is (5s), (na ennek megtaláltam a márkáját, tök ilyen kivül belül) https://it.aliexpress.com/item/1005001700608590.html (lejjebb reklámban látni többfélét)
gondoltam nyomtatok "adaptert" hozzá, a thingiversen sokféle átalakító van, de ezt a márkát nem tudni mivel lenne kompatibilis, ha egyáltalán.... Aztán mikor néztem a flex-et, meg hogy flex 4 pucukát használ az akksi felé, amiket ki tudja mire használ, meg sem próbáltam kideríteni, rá egy hétre meg akciós lett a hozzávaló (10s) pakk, most is az https://www.praktiker.hu/muszaki-gep-szerszam/elektromos-eszkoz/akk...407802 (nem piros cimkés, mint a fotón van, alig találtam meg, eladót kérdeztem... kék, praktiker cimkés az akku, próbáltam eladót faggatni, mivel kifutó tipus, mivel lehet majd helyettesíteni, de nem tudta...) vagyis ezres a cella darabja, úgyhogy megvettem, majd ha meggurnyad, akkor próba cseresznye a bontott aksikkal, bár úgy gondolom a "gyári" cellák jobban bírhatják a nagy áramot, mint a noti akksik. Ha megnézed az alis linket, alul reklámban dob több féle házat+elektronikát. Ja töltőt persze nem vettem, ügyesen hüvelysoron kivezettem a cellákat, és így "akármilyen" töltővel tudom kívülről tölteni. Ha segít akkor melléklem milyen belül a praktiker akksi Ha kideríted mivel kompatibilis, légyszi írd meg, vagy ha bárki tudja, tegye közzé . Sok sikert A hozzászólás módosítva: Jún 10, 2023
Most akkor mondd már meg, mid van...
Ha cellákról beszélünk, akkor akkukról beszélünk. Ha nem akkuk, akkor elemek. De akkor nem cellák. Én úgy latom, akkuid vannak. Akkucellának is hívják, ha egy darabról beszélnek. Feltöltöd-lemeríted? Akku az. Szerintem te azért tagadod, hogy akku, mert azt hiszed, csak az az akku, ha több cellát sorbakapcsoltak ![]() Azt mondjuk akkumulátortelepnek hívják, csak a kutya sem mondja így végig ki. A hozzászólás módosítva: Jún 10, 2023
De igyekszem megérteni a kérésed. Tehát te az akkumulátoroknak keresel "házat", "doboz"-t, amibe belerakhatod az akkuid, és passzol az említett gépbe?
Ha igen, akkor nem kecsegtetlek. Körülbelül azt a dolgot keresed, ami egyrészt termékfüggő, másrészt a gyártónak is egy külső fröccsöntőcég szállítja.
Nos pont az a:
Idézet: aggaszt kissé.„...tök ilyen kivül belül...” Ha megnézem az ábrát, a kínai szerint 20mm az érintkező távolság. A csiszológépé 24mm. A talány, hogy most akkor a kínai nem tud mérni rendesen, vagy valóban más az érintkezőtávolság, és nem fog rámenni. Közel ötezret meg nem dobnék ki az ablakon, ha nem muszáj. A hozzászólás módosítva: Jún 10, 2023
Ha félreérthető vagyok, pardon. Azt hittem, a kép egyértelmű. Bontott 18650 -es akkucellákat akarok beletenni, egy fröccsöntött hozzávaló dobozba, így akkor világos.
De még az sem biztos, hogy 18650 -est teszek bele, mert vannak szögletes celláim is. Pardon, akkuim is. A fúrómban ilyen szögletesek vannak, tehát valószínűbb, hogy a csiszolóra is ilyen megy majd. Ui.: A képen szintén nem szerepel minden versenyző, több darab akku vár még bontásra és tesztelésre a szögletesekből is. A hozzászólás módosítva: Jún 10, 2023
Félreértettél a "tök ilyen" az a fűrészemhez adott akksipakkra vonatkozott, abban tök olyan az elektronika mint a linken és persze nem stimmel a "praktiker" márkájú cucchoz...
Na ez már csak ilyen, a félreértések éjszakája.
Sok a félereértés/ írás...
A utóirat rövidése egygyértelmű....nade amit utána írsz!: Ez a mondatod: Cella nélküli (az van "egy vagonnal") "üti" a köv.: tehát nem komplett akkut keresek Persze rendelhetsz, ami a képen olyannak tűnik...de 99%, hogy lesznek méretbeli eltérések...a reszelő/sniccer esetleg segíthet, vagy nem. Amíg nincs a kezedben és nem dugod be a helyére... A hozzászólás módosítva: Jún 11, 2023
Ennek az apróhirdetésben a helye!
A 14.4V megfelel 12 db NiCad cellának. 1 db NiCadmium cella teljesen feltöltve 1.52V. Tehát 12X 1.52V sokkal, sokkal több, mint a 16.8V. Nyugodtan beleteheted a 4 cellás Li akkut.
A fröccsöntött doboz könnyen kiváltható villanyszerelő kötődobozzal. Én minden elektronikámat abba szerelek be. Sokfèle van. Régebben mindig a doboz okozta a legnagyobb problémát nekem.
Én adaptert nem nyomtatnék, mert lassú, drága. Helyette PVC csőből készítenék kb 10 perc alatt. Ld You Tube
Azt írod, hogy 4 pucukát használ az akku. Hát, hogy az mi azt itt mondják el a Parkside akkuraBővebben: Linkhttps://youtu.be/CN0q4wZBnBo. Tehát használatkor a + és- mellé egy érintkező, töltéskor meg a másik érintkező dolgozik, de nagyon ám. Ha csak simán leveszed róla a tápfeszt, az akku tönkre megy. Legalábbis a Parkside ilyen. De erre is rájöttem a megoldásra, ha valakit érdekel, szívesen elmondom.
Bővebben: Linkhttps://youtu.be/z3Bfyq8amEEItt a link a PVC-cső adapterhezhttps://youtu.be/z3Bfyq8amEE
Ne haragudjatok, de sehogysem sikerül ezt a problémát megoldanom. A hozzászólás módosítva: Júl 11, 2023
Üdv mindenkinek!
Adott egy 3s5p pakk, bontott laptop akkukból. 40A bms-el. Szeretném azt megoldani, hogy tudjam róla tölteni a laptopom. Annak gyári töltője 19V 3,25A. Működhet a dolog ha egy ilyet utána kötök, és beállítom 19 voltra? DC-DC konverter Vagy van esetleg valakinek ötlete, bevállt projetje a feadat megoldására, ami az lenne, hogy nyaralás alatt áramtól távol is a laptopot tudjam tölteni? Köszönöm!
Bocsánat, nem 19V hanem 20V.
Keress egy kész power bank panelt, ami tud usbc PD-t és egy kábelt ami triggereli a 20V-ot. Bontott vegyes celláknál ha nulláról építed legalább egy passzív balancer illene, mert nem ugyanúgy fognak merülni. Illetve kapacitást be kell mérd minden cellánál, hogy legalább nagyjából azonosak legyenek a tagok.
De ez messze a legjobb, mindent tud, balanszol, tölt, feszt kijelez, hővédelem meg mindenféle töltés mód. Bővebben: Link USB C PD triggeres kábel meg filléres és kapható mindenféle dc jackkel is. A hozzászólás módosítva: Júl 27, 2023
Működni fog, amíg a kapocsfeszültség 10V alá nem esik.
Tehát elvileg egy cella 3.3V -ig fog merülni, ez után a konverter már nem biztos hogy menni fog. |
Bejelentkezés
Hirdetés |
















. Sok sikert 



Közel ötezret meg nem dobnék ki az ablakon, ha nem muszáj. 
