Fórum témák
» Több friss téma |
Fórum » Hiraga erősitő
Témaindító: pcmaster90, idő: Máj 27, 2013
Témakörök:
Jó alkatrészek vannak, csak ezekhez a régi kapcsolásokhoz fogytak el. Vagy válassz olyan kapcsolást ami a mai alkatrészekkel lett kitalálva, vagy légy merész és helyettesíts. Amúgy a bd139-140 ajánlott típus ide.
Milyen kell?
2SA872A-2SC1775A és a 2SA634-2SC1096 ezzel szerettem volna, de lehet csak megépítem a BD-BC tranyókkal, ha már így biztatsz.
Szia! Kedvtelésből berajzoltam hol lehetnek az Ebay-s panelen a vezető sávok.
Ha kell, akkor tudok adni KSC1845/KSA992-t, de van KSC3503/KSA1381-em is. Meghajtónak jó lehet még a Toshiba TTC004B/TTA004B, az is akad
Én ugyan nem építettem ilyet, de egy kolléga elmondása szerint kipróbálta 4 garnitúra tranyóval, nekem azt állította hogy valami 2SA/SC-vel volt a "legrosszabb", utána jött a BC546/556 aztán az 550/560 és neki legjobban a 2N5551/5401-el tetszett, de ez sok éve volt már, lehet hogy nem pontosan emlékszem.
Sziasztok!
Nekem több verzióban is van/volt Hiraga. Volt eredeti tranzisztor készlettel is... aztán meg mindenféle variációban. Pl 546/556-al.... de eredeti meghajtóval és pl MJ vagy MJL véggel. Ami most van készülőben, abban pl eredeti a meghajtó és MJ a vége... De bízvást állíthatom, hogy mai alkatrészekből is lehet nagyon betyár Hiragát építeni...
Szia Reloop. tényleg csak kedvtelésből.
![]() ![]() Vannak hibák és kimaradások a vonalvezetésben. De tudom te nagy mágus vagy az elektronikában. Míg én a felszínt majszolom, te barázdát szántasz. De ugye nem haragszol.
Köszi a kedvességed. Csak ez ugyebár sztereóban lenne jó. Végtranyóim vannak, SC-SA de akár MJL is van. Az a fránya 4db tranyó az elején, és a meghajtókkal vagyok bajban. Ha tudsz adni oldalanként 6-6 tranyót amivel biztosan működik, akkor megépítem.
Így jártam egy Apex9-es végfokkal is, annak is a meghajtó tranyóival és az IC-vel voltam gondban, de sikerült szereznem. De kiválóan működik.
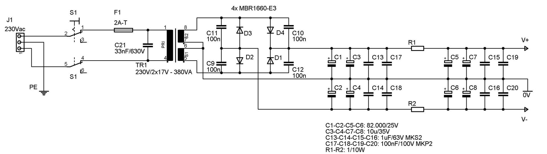
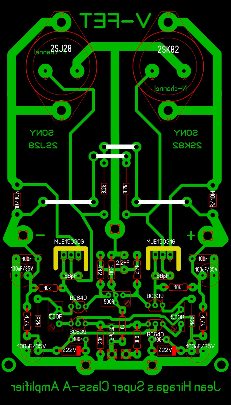
Szia! Nem értem miért ragaszkodsz a sztereó válozathoz. Sokkal bonyolultabb és ha még nem építettél monó kivitelű nyákokat ami rendben működik, addig én ezzel nem probbálkoznék. Ami még a sztereó ellen szól az a hőelvezetés. Mivel a tranzisztorok erősen egyhelyre koncentrált hőt termelnek ezért az elvezetéssel lehetnek gondok. Mivel egy megfelelő nagy méretű hűtőbordának idő kell mire elvezeti a hőt. És a képen látható bisztosítékok alapján 3A áram legálább fog folyni. Ami 210Watt körül fűt és a borda hőmérsékletet nem kéne engedni 50-55 fok fölé. Meghajtó Tranzisztornak ajánlom az MJE15030G és MJE15031G Esetleg ezt az álltalam készitette nyákot át tervezheted más végtranzisztorokra. Igen Közben átnéztem a képet amit betettél ez nem sztereó hanem dupla végtranyós A-osztály ez esetben a fenti mondatom vedd figyelmen kívül.
A hozzászólás módosítva: Feb 19, 2023
Szia!
Én két teljesen különálló panelban gondolkodom. Köszi a kedvességed. Megépíttetem az egyik ismerősömmel, ezt a fetes változatot. Ő is akar egy ilyet. Ehhez már barátibb félvezetők vannak a beszerezhetőséget illetően. Igaz én egy kissé ódzkodom a fetet illetően.
Ezt simán használhatod tranzisztor végekkel is mindenféle áramköri módosítás nélkül. Ezeket a Feteket sem lehet már kapni. Csak nagyon ritkán és nagyon drágán, ezek nem mos-fetek, V-fet teljesen más elven működik. Szóval transzisztor végekkel simán fog működni. Ez a rajza.
A hozzászólás módosítva: Feb 19, 2023
Nem örülnék, ha kritikának vennéd a következőket...
Ha komoly melegedés várható, azaz jó hőelvezetés kellene, mért gondoljátok, hogy nem lesz hőtorlódás a kalaptranyók alatt, hiszen a hőt csak az alattuk lévő szelvény élkeresztmetszete tudja továbbadni. Szerinted milyen a lapfelület, és az élfelület aránya?
Ezt lehet kiküszöbölni egy pár cm²-es rézlappal. Én most erre hajtok
Nem veszem kritikának. Ebben igazad is van. Az én esetemben is a tok kb 65 fokos volt míg a borda 50-55. Szóval ha lett volna olyan nagy méretű bordám aminek vannak kialakított TO3 tok rogzítésére helyek akkor én is azt alkalmaztam volna és vezetékeléses megoldással csatlakoztak volna a nyákhoz. De sajnos olyan nagy bordám nem volt így kényszermegoldásnak jó volt így is.
Csak elgondolkodtatónak... Dobozolt a masinád? Hány fok külső hőmérsékleten adódtak a mérési eredményeid?
Ezt nem értem... A pár cm²-es rézlapba van beépített ventilátor? És a vörösrézlap elég drága dolog....
Igen dobozolt. A hőmérsékletek 26 fokos szobahőmérsékleten mérődtek. Nyár volt.
Soknak találod? Vagy kevésnek? Hiraga 30W A hozzászólás módosítva: Feb 19, 2023
Először is elég undok helyzetbe hoztál. Fényességes készüléked egy mechanikai élmény. Látszik rajta a készítési lehetőségek eldorádója. Az meg más dolog, hogy én hogy csináltam volna meg technikailag e kapcsolás kivitelezését. Nem igazán szeretnék a munkád fényességén foltokat ejteni. A hangja még az adott lehetőségeken belül is kellemesnek hatott. Ezt azért említem meg, mert az EVAmp-ME saját es9038q2m DAC-jával, Xmos 208 USB egységen át, fülessel hallgattam meg, nem gagyi hangpanelen át. Szóval nem poénkodtam. A végtranyók minősége is magyarázza a hangzást. Ami a hőmérsékletet illeti ezzel a háttérrel, szerintem a kalaptranyókon lévő felső bordácska csillapítja ilyen "kicsire" az említett hőtorlódás miatti mérési különbségeket. Ami még persze a hőtanba belejönne, a készülék hallgatási pozíciójának fizikai helyzete a levegőáramlás okán. Esetedben úgy gondolom, hogy Te ezt nem "dugod" polcra, mert szereted látni a munkád egészét, aminek a készüléked hálás is a jobb szellőzés miatt. Gondolom elégedetten hallgatgatod...
Elnézve a tetejét, pont ilyen gondom van az új készülő hallgatóerősítőmmel, hogy kellene méretes szita a szellőzőnyílásaira, alul-felül. De ez az én bajom.
Örülök hogy tetszik a hangja. Sajnos csak a telefon mikrofonja tudta rögízeni a hangot, jó lett volna valami komoly mikrofon. Már nincs meg az erősítő rég eladtam. Ez a videó is már 8 éves. És igen mai fejjel én is másképp építettem volna. De akkoriban is rengeteg időm ment el rá és már nagyon vártam hogy készlegyen
Amúgy elmondhatod a saját észrevételed hogy te mit hogy csináltál volna, az építő kritika nem rosz dolog. Majd halgassad meg ezt is ha lesz időd. V-FET AMP Ezt a videót csak a hangfalak miatt tettem fel mert akkoriban ezeket árultam és el is vitték. Gondoltam egy jó videó + fotók elöbb elmegy. Az erősítőt azt viszont most is hallgatom. És örülök neki hogy ennyire igényes vagy hogy jó DAC-ot használsz. Én ezt használom. Q3 FH3 A hozzászólás módosítva: Feb 20, 2023
Az utóbbival gondom van az értékelést illetően. Nálam kicsit szétszakad a hangkép az előzőhöz képest. Az előzőnél lejön nálam nagyjából a cucc hangképe. Meg is akartam kérdezni, hogy milyen hangfal van rajta. A FET-es erősítő nálam nem annyira vonzó hangképre, mint a tranyós, így ahogy hallottam. Az is igaz, hogy a fejhallgató erősítő témában, pont ezért építek extrában egy canamp-ot, hogy így hallhassam meg a FET-es, és a tranzisztoros A osztályú végfok hangzáskülönbségét.
Sok bejáratási óra van mögöttem, így van tapasztalatom a hangképváltozásokról, és egy hallgató, és egy füles szimbiózisáról. És egy valamire való mikrofon is árulkodhat egy rendszer képességéről, persze, ha van a tarsolyban konvertálási tapasztalat. Az említett felvételi helyzethez persze nem árt a szerencse a helység akusztikája miatt. A második esetben sokkal fedettebbnek éreztem a felvételt. Üzleti oldalról nézve a volt építésed kínálja magát. Ha én megint TO3 tokozásra vetemednék, akkor még többe kerülne az építésem, mint eddig bármikor. Ugyanis én most már nem hagynám szabadon. Az pedig komoly gépmunkát eredményezne. És az egész elrendezést módosítanám. A trafók nem jelenthetnek zavart egy jól megépített erősítő esetében. Én duál-monóban szoktam építeni, azaz dupla földcsillagpont van. Faházba szeretek építeni a meleg hatása miatt. Impregnálva elég szigetelést biztosít, mivel kevésbé van a környezetének kiszolgáltatva. At említett független két csatorna miatt az alps potit nem szoktam földelni, hanem egy műanyagrúddal hozom az előlapra. De a poti a bemeneti RCA-k nyakán van, így nem kell árnyékolt kábel a bemenetre, ami bizony befolyásolja a hangképet. Ha megnézi az ember, hogy hogy praktikus a kezelőszerveket, csatlakozókat szerelni, akkor belátható, hogy a hálózati kapcsolón, és a hangerőszabályzón kívül elől más ne szükséges. A többire, meg hátul lesz igény. Nem tartom szerencsésnek a hűtőbordákat az oldalfalon, ha a készülék polcra kerül. De minek is kellene, hogy ott legyen. Ha én építenék egy e félét, olyan széles lenne a készülék, hogy elférjenek a bordák hátul. Hőtani oldal, A TO-3-ra azt mondják, hogy a nagyobb felülete miatt jobb a hőelvezetése. Már csak egy kérdés marad, hogy meddig? Hát az építések tömkelegében az első kanyarig. Amikor valahol hőtorlódás van a hűtésben az mindenképp megnöveli az üzemi hőfokot. Ezt megelőzendő nem árt közel ideálisan megépíteni a végfok hűtését, és mindjárt ás helyzet adódik. Hogy sokba kerül? No igen, de a jó tápnál azért kevesebbe. A hűtés egy ilyen Hiraga esetében nálam szendvicsszerkezetű lenne. Leghátul a bordák, innen visszafelé a hűtőtömbök, majd a hűtendő eszközök tömbre fogott szerelvényei. A tömbe lennének bemarva a TO-3-ak profilja a tok aljáig (szintbe) 1-1,5mm plusz méretezéssel. Ezeken lennének a leszorító alulapok úgy 5mm vastagok, a TO-3 tok szél, és hosszméretének legalább kétszeres méretűek. természetesen a 3 lábkivezetéssel, mivel a collektort szigetelten rögzíteném. Mielőtt a elzárnám a napvilágtól, a fészkét kitölteném Kheraterm KP-12-vel. Ami kinyomódna, az jó lenne a tömb, és a borda közé. Azt gondolom, hogy így mindjárt nem lehetne az eddig mért hőértéket mérni, mivel a TO-3 felületének közel 100% lenne használva. A hűtőtömbre kerülne nálam az a "szőrös" ellenállás is, és minden olyan alkatrész, ami hősugárzó természetű. Innentől már egyéni, én a lészerelést választanám, és a kötéseket az alkatrészek saját lábaira korlátoznám. Kérdezhetnéd, hogy ez hogy fog kinézni? Én inkább azt kérdezném, hogy fog így szólni? Az igaz az elvi rajz ez esetben "műfordítást" szenved. A tömörítés ezen formája tapasztalataim szerint előnyös a hangzásra. Struktúrálisan, hőtanilag, minden melegedő alkatrésznek a hűtőtömbön a helye. Földtanilag meg a földcsillagpontban a helye a minden földelendö lábnak. Kivétel a bemeneti földcsillagponti csokor. A kettőt pedig külön kötöm össze. Ami még nálam fontos dolog, a lehető legrövidebb huzalhosszok szereléskor. Az esetleges panel a hűtőtömbre van szerelve. Előtte a pufferpanel közvetlen. Ez nálam egy csatornára két egység. Szeretem a csillagpontba kötött kisebb értékeket, dekadikus osztótagokkal nanofarátig. És a közösítést a földcsillapontban szoktam összekötni, ami a hangszóró csatlakozón ideális. Tehát a hátfal, közepén van a poti a bemeneti RCA-kal, onnan két irányban a hűtőtömbön a panel, és a két szélén a kimeneti csatlakozó.
Köszönöm a kimerítő válaszokat. Látod ezért nem jó az építő kritikát magadban tartani. Főleg egy olyan helyen ahol ezt sokan elolvashatják, mert így nekik is jó kiindulási alapnak szolgál. Visszatérek az írásod elejéhez. A Sansui hangfalak hangja nem a leg jobb. Mondhatnám nekem nem tetszett semmi benne csak a kinézete. Igazából nálam kb 2 hónapot volt. Főként csak azért mert még ilyet nem láttam hallottam. De gyorsan el is adtam. A Hiragával egy saját építésű két utas zárt doboz szólt. Szóval amit a Sansuinál hallottál az a hang kép az a doboz és a hangszórók hibája. Megtévesztőek ezek a küllemre szépen megmunkált és rendkívül nehéz dobozok, de az akkori korban ez kb HS500 kategória volt. A komolyabb hang nem ezeknél kezdődött. A Hiraga ugyan ezekkel a Fetekkel szólt. Azért szolt úgy ahogy. Korábban tranzisztoros volt, meg sem közelítette ezt a hangot. Ha viszont úgy lett volna meg építve ahogy írtad, tuti jobb lett volna.
Mindenkinek vannak ilyen olyan emlékei a múltból. Azonban ez az egész igen összetett dolog. Szoktam mondani: rendszerfüggő dolog. Kezdődik a zenei anyagnál, és a vége az adott elvárás.
Szóval ezt kellene közös nevezőre hozni.... Erősítő és hangsugárzó, Nekem nincs Hiragás tapasztalatom. Ha legalább egy tizessel fiatalabb lennék, lehet, hogy az érthetőség kedvéért meg is csinálnám, amit írtam. De a Karesz utolsó erősítőjét is a magam módján kíváncsiságból. A valóság azonban más. Sajnos a minőségi hangzás elérése utáni hajszában annyi részlet van az építésben, hogy bele tudna gárgyulni az ember, ha válogatni akar az eljárásokban építéskor.
Sziasztok!
Nagyjából 2010 környékén találkoztam először Hiraga 20W-os erősítőjének a leírásával, az akkori fórumok topicjait olvasva elhatároztam, hogy megépítem ezt az erősítőt. Bele is kezdtem, de elég lassan haladt az építgetés, majd egyéb okok miatt évekre félre is tettem. Most jött el újra a pillanat, hogy elővegyem és befejezzem. Örülök neki, hogy közben sokan mások is megépítették és tapasztalataikat itt leírták, ezek számomra is hasznosak lesznek, illetve biztos lesznek kérdéseim is menet közben. Addig itt összefoglalom, hogy én hogyan gondoltam első körben, erről teszek is fel néhány képet. Kapcsolási rajzot a tápról és az én végfokom verziójáról, illetve arról ami idáig elkészült belőle . . . sajnos élesztve még nem lett, ez lesz a feladat a következő hetekben. A hozzászólás módosítva: Ápr 14, 2023
Haladt egy kicsit a projekt, kipofoztam a trafókat és a graetz-híd is rákerült
Kedves Fórumtársam! Hidd el nem az irigység, az okoskodás motivált a hozzászólásomban. Nem üdvös a szép munkádat nézni, és arra gondolni, hogy nem a legszerencsésebb a megvalósításod. Voltam egyszer egy csöves erősítő építőmesternél meghallgatáson. A beszélgetés során megemlítette, hogy van aki azért vásárol drágán tőle, mert egyedi, és így a villájába, mint szobadísz szerepet kapott. Arról is volt szó, hogy itt mindenkinek jogosultsága, és megmutathatja amit épített, vagyis az egyáltalán, hogy megszólal, aztán meg az igényesebben építők, és más elképzelés szerint tevékenykedők. Ezeket a dolgokat nem szerencséd minősíteni az eltérő háttér miatt. Nem tudnám megmondani, hogy a Te elképzelésed mi az építéseddel szemben. Ne foglalkozz velem, ha csak a külseje számít, mert az igen gusztusos! Ha viszont a jobb hangzás is számítana, felhívnám a figyelmedet, elsőre a táp hiányosságaira. Én 2005-ben olvastam először az akkoriban új csillagpontos földelési elvről. A mellékletben Király Tibor "tollából" olvashatsz erről.
Szép a megvalósítás! A tekercsen a fényes burkolat miből van?
Köszönöm. Nem tudom a pontos nevét, én egyszerűn "tükörfémnek" nevezem. Ilyet használnak többek között fénycső armatúrákban a cső mögött a fény visszaverésre. Aluminium, aminek az egyik felén fólia van, ezt lehúzva egy tükröződő felületet találunk.
A jelenlegi PCB-ket korábban én készítettem fotózással, de azokon a paneleken még megy a "köszörülés". Mire összeáll az egész biztosan nem lesz túl szép (meg egyébként sem olyan szép mint egy gyári, bármennyire is igyekezik az ember otthon a legjobbat kihozni).
Ezért legyártattam a JLCPCB-vel az újakat, amelyen már a végleges verzió lesz összerakva. Szerintem ennyi pénzért korrektül megcsinálják kis kínai barátaink. A hozzászólás módosítva: Aug 27, 2023
Húúúh, ez tényleg régi projekt, emlékszem a képeidre, én is akkor kezdtem a Hiraga projektem, de én csak a 8-12W-os csináltam meg. Pár éve tervben van az újradobozolása és 2db sztereó verzió építése (bi-amp/bi-wire átkapcsolással), amihez minden megvan már pár éve, de költözködések során mindig háttérbe került
|
Bejelentkezés
Hirdetés |






























