Fórum témák
» Több friss téma |
Jajaja
köszi a figyelmeztetést de átnéztem vagy 20x sz.tem jól tettem be az alkatrészeket.Majd kipróbálom25V-ról.Addig kicserélem a 22k-t hátha..THX
Hali .Na végre sikerült megcsinálnom tökéletesre a hidalt verziót is.Nekem elég jól szól bulizni két ilyen bőven elég.titi-nek mégegyszer köszike a segítséget.
Hali!
Örülök, hogy összejött! Azért áruld el, mi oldotta meg a dolgot, hátha más is tanul belőle! Üdv!
Sziasztok.Tehát aki amatőrszinten neki mer állni erősítőépítésnek az azért legyen tisztába náhány dologgal.Például a szimpla és dupla TÁP közti különbséggel.Ne akarjon senki szimpla táppal táplálni egy szimetrikusra tervezett erősítőt mert úgy jár,mint én. Kondik polaritásával stb.. és hogy 30V is tud rázni.Én csak azért szo*tam 2 napot mert ezt az istenverte szimetrikus tápot sehogysem akartam megérteni.Ám most már all right, én a saját hibámból tanultam de jó volt!Ja egyébként ajánlom minden kedves amatőrtársamnak ezt az erősítőt.Szerintem nagyon jó mind a szimpla és a hidalt verzió is.Meg olcsó(Nekem 1000Ft+TÁP a szimpla , persze az alkatrészeket panelekből szedtem ki) :yes:
Szia!
Nagyon jó doksit raktál fel ide! Erről esetleg lenne még egyéb infó? Esetleg weboldal? Köszi szépen!
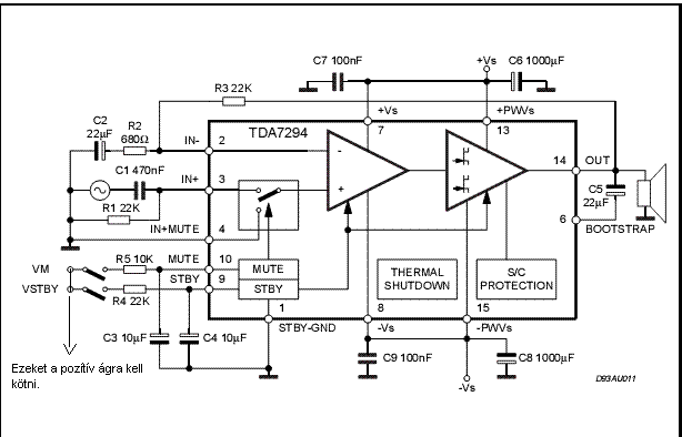
Hali. A kugliba megtalálod a kapcsolást(TDA7294) de ha ezt akarod megcsinálni akkor tök fölösleges hozzá.(mindent a rajz szerint -TESZTELVE-)Egyébként +-25V-ról megy(szimetrikus) én 19V-ról járatom nekem kb:100W-ot 8Ohm-on ad le.A hidalt verzió csak 8 Ohm-ot szereti.25V-on elméletileg170W de az gyanús.Annyi csalafintaság van ebben,hogy annak a rajznak az az oldala a maratási oldal amit látni és a másik oldalon(az inverzén) van a beültetés erre figyelni kell mert úgy jársz,mint én...A másik fontos dolog a STBY-MUTE funkció: készenlétre a pozitív, kikapcsra a negatív tápfeszre kell húzni a STBY kapcsot.Kimeneti rövidzárvédelem,koppanásgátló és hőmérségletszabályzó bele van integrálva úgyhogy azzal nem kell bajlódni.ha valamiben tudok még segíteni írj
Szia!
Köszi! Én csak azért kérdeztem, mert ezt így egymagában nem nagyon hiszem, hogy valahol tárolták, kellett mellette lenni esetleg további infónak, vagy képek a megépített panelról, vagy hasonlók. Én erre voltam kíváncsi (és persze arra, hogy ki volt a dokumentum készítője, ne legyen ilyen névtelenül másolt nyákterv!).
HALI.Megmondom őszintén nem tudom ki volt az az ügyes a ki készítette de az tuti, hogy itt a fórumban találtam.Talán a te gyártmányod?,hogy:
Idézet: így kérded? „(és persze arra, hogy ki volt a dokumentum készítője, ne legyen ilyen névtelenül másolt nyákterv!). ”
Nem, nem az enyém! Előző hsz-ben leírtam, hogy a jó munkát tisztelni kell, és még plusz infóhoz is juthatsz, ha meg van a forrás! Csak ennyi, semmi rossz indulat!
Bocsika akkor rosszul értelmeztem.Sajnos tényleg nem tudom pontosan honnan van, legközelebb körültekintőbb leszek mások munkáját illetően.
TDA7294 Ültetési rajz ehez keresek kapcsolási rajzot
Ezt én is megtaláltam csak melóba vagyok és nem mindent enged megnyitni a rendszer, ha feltudnád másképp tenni az jó lenne, előre is köszi.
Halihó!
Építettem 1 végfokot, 2db 7294-essel hídba. Az adatlapjában olvastam, ha hídban üzemelteted, akkor a tápfesz +-25V. Jól van ez így? Csak mert alig akar szólni, teszként ráakasztottunk egy 4W / 8ohm -os TV hangszórót, h az szálljon el ha gond van. Viszont előerősítő nélkül, mp3 lejátszón maxra tekerve a hangot is csak gyéren szól és ennél "max hangerőnél" kicsit recseg. A puffer 4db 4700-as, szóval sztem nem amiatt recseg, de nagyon gyatra a hangerő. Csak azért kérdezem, mert ha eleve nem elég neki a tápfesz, akkor nem kezdem el mikrszkóppal nézegetni a panelt.
Nézd meg a rajzot. Ha nem ez a gond akkor passz.
Hali.
Azért jó lenne tudni,hogy melyik kapcsolás alapján csináltad könnyebben tudnánk segíteni.Gondolom 2-2 Kondit párhuzamosan használsz úgy polaritásonként 9400µF annak jónak kell lennie és szimetrikus a TÁP ugye?Ha jó az IC és a kapcsolás akkor szerintem nézd át az értékeket és a kondik polaritását mert nekem is ezt csinálta mikor rosszul kötöttem be a kicsatoló kondikat.
Mute/standby funkció ki van kapcsolva? Mert ha nincs, akkor valami "átcsoroghat" az IC bemenetéről a kimenetére, de olyankor igaziból nem erősít, az nem normális állapota.
Jajaja, igen, meg prószáld ki,hogy külön-külön műxik-e ,mert master-slave üzemmódban vannak!Tehát ha eleve 60%THD jelet kap a főnök akkor.....
Jóestét
Deszkamodell jól nyomja, meglepően jól, kicsit "kopogós" a hangja, de őszinte, tiszta, meglepően tiszta. Be lesz dobozolva, de egy dolgot még mellétennék, mégpedig egy "loudness" -t ami gombnyomásra kapcsolható, erre keresek megoldást, ami kell csak "loudness" tehát egy fix fiziológiai bigyó, kevés alkatrésszel, ha külön táp kell neki nem baj. (esetleges mp3 lejátszókkal történő üzemre gondolok, akkor kell, meg ha halkan bulizunk ![]() erre kellene valami megoldás, segítséget köszi előre is ha off akkor bocs :S
Bocsi, nem volt eddig netem. Az adatlapban szereplő kapcsi alapján készült a hidalt változat. Ma délután ki is próbálom külön-külön, meg a mute/stdby-t is átnézem. De az adatlapban szereplő kapcsiban az meg van oldva nem? Az a 3 ellenállás, 2 elko meg egy dióda. Ennek meg "pozitív" táp kell ha jól tudom. Az egész végfok természetesen szimmetrikus tápon van, +-26V egyenáram, 4 db 4700-as pufferkondi, 2-2 párhuzamosan, polaritás szerint is jól bekötve.
Hali.
Én 19-25V-ról járatom ahogy sikerál.(Mert én tekerem a trafókat aztán esténként 1 -2 sör beficcen a matek meg már nem megy úgy...)nem tom sok lehet -e neki a 26 de val.sz.nű.hogy nem.Ha külön- külön műxik akkor nagyon gyanús.Valami elkötésre gyanakodnék.Mostanában elég sok ilyet csináltam a haverjaimnak de nem volt semmi ilyesmi gondom.Itt olvastam a fórumokban,hogy elég márkafüggő az IC.Előző h.sz-aimban találsz egy tökéletesen működő NYÁK rajzot alkatrészbeültetéssel.A mellékelt rajz alapján stereo-ban használva készítgetem el őket.Ha érdekel csináld meg ezek alapján szerintem megéri. De ha a tiedet akarod megcsinálni akkor valami fotót tehetnél fel a NYÁK-odról meg a beültetésről is úgy könnyebb lenne..
Sziasztok! Volna nekem egy olyan problémám hogy van egy TDA7294-es kapcsolásom és nem kell nekem a"Mute" ill. "Stand by" funkció! Noss, ha ezeket nem rajzolnám meg, és ezek nélkül csinálnám meg az erőlködőt akkor ugyanúgy működne?
Szia!
Igen, ugyanúgy működne akkor is ha ezek nincsenek bekötve, azaz elhagyásuk nincs hatással az áramkörre. Viszont emiatt tök fölösleges volt új témát nyitni, biztos hogy van már egy vagon TDA-s topik. Máskor használd előbb a keresőt!
Szia!
Csatoltam egy kapcsit leírással!persze ugyanúgy működik nem szükséges hozzá mute illetve standby üzemmód :yes: ezt az erősítőt megépítettem és én sem használtam ezeket az üzemmódokat.ezek csak extra szolgáltatások amiket nem szükséges felhasználni Üdv!
Én is építettem sokat, és ha nem kötöd be ezeket, és nem rakod rá a + táppra meg sem szólal.
Hali!
Amint dbase is írta, ezeket a lábakat BE kell kötni! A már más kérdés, hogy direktbe is lehet használni, vagyis nem muszály kapcsolót tenni rá. De ha nincs bekötve, vagyis felhúzva a + tápra, akkor nem fog megszólalni az erősítő!
köszönöm szépen
Mikor új témát nyitottam kihozott egy csomó TDA-s témát, de annyira nem használtam az eszem hogy itt tegyem fel a kérdést hogy az már nem emberi
Sziasztok!
Végre én is befejeztem a saját TDA7294-es erősÍtőm épÍtését. Nekem semmi problémám sincs ezzel az erősÍtővel, ezért mindenkinek csak ajánlani tudom! Mellesleg én a MUTE és a STAND BY lábakat nem kötöttem sehova se és Így is szól! Mindenkinek jó épÍtést kÍvánok hozzá, és sok szerencsét! Idézet: „Mellesleg én a MUTE és a STAND BY lábakat nem kötöttem sehova se és Így is szól!” Melyik rajz alapján csináltad? |
Bejelentkezés
Hirdetés |




köszi a figyelmeztetést de átnéztem vagy 20x sz.tem jól tettem be az alkatrészeket.Majd kipróbálom25V-ról.Addig kicserélem a 22k-t hátha..THX










