Fórum témák
» Több friss téma |
Mielőtt kérdezel, a következő két dolgot ellenőrizd!
I. A helyes tápfeszültségek megléte.
II. A kimeneten van-e egyenfeszültség.
Élesztés.
Nem igazán értem mit akartál közölni. Az uPC1237 az egyik diódát az AC feszültség figyelésére használja, a másik a kimenetet védi a relé tekercs feszültség-túllövésétől.
Sziasztok
Segítségre lenne szükségem, van nálam javítás alatt egy Sony TA-2650 erősítő, aminek a végtranzisztorai meghaltak, beszerezhetetlen típus, ezeket kellene cserélnem, a tulaj ragaszkodik, hogy régi bontott T03 tranzisztorok kerüljenek bele, van egy bontásra ítélt erősítő, aminek a végtranzisztorai MJ4032, és MJ4035-ök, feszültségben, kollektor áramban is erősebbek, mint a gyáriak, viszont ezek Darlington tranzisztorok, adatlap szerint 2000 Hfe-vel. A kérdésem az lenne, hogy szerintetek van-e rá mód, hogy ebbe a végfokba ezek kerüljenek be. Csatolom a végfok rajzát.
Szia! Tényleg elgondolkodtató érdemes-e megvenni arany-árban a bele való TO3 tranyókat egy ilyen színvonalú készülékbe.
Ha átépíted darlingtonosra, akkor ki kell venned a Q107-108 meghajtókat és bekötetlen marad az R182.
Üdv.
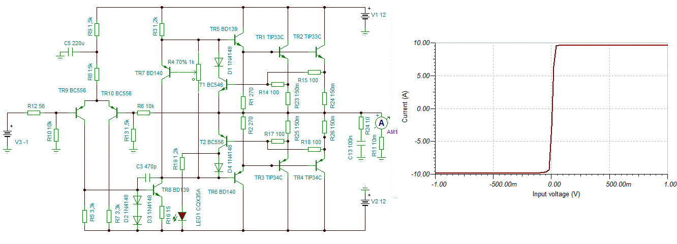
Egy nagy teljesítmény IGBT (3.5kA 1.7kV) meghajtó tervezésében szeretnék segítséget kérni. Ennek az aktív elemnek a nyitását (ellenállását) szeretném úgy szabályozni hogy ezzel sorba kapcsolt elemen a feszültség ez bizonyos beállított értéken maradjon - az áram fog nagyon gyorsan változni fog ebben az áramkörben. Ezt a szabályzást a mért feszültség alapján egy FPGAn belüli PID szabályzó fogja megoldani. Ennek a kimeneti szintje 0-10V közt változhat maximum 1mA terhelés mellett. Itt egy nagyon gyorsan lejátszódó folyamatról van szó, tehát szükség volna nagyságrendileg 10us időtartomány alatt teljesen kisütni illetve feltölteni az IGBT gate lábát ha szükséges. Szóval egy olyan meghajtó erősítő áramkörre lenne szükségem, ami az előbb említett 1mA kimenetet felerősíti 5-10A tartományba, a feszültségszint megfelelő. Viszont itt nem egy PWM jelalakra kell gondolni, ezét fontos volna ha az erősítő bemenetén beállított feszültség hasonló értéken megjelenne a kimeneten is ez azért szükséges, hogy működjön a PID szabályzás. Egyelőre összeraktam az alábbi áramkört, a szimuláció alapján nagyjából teszi is a dolgát és a megadott specifikációkat is teljesíti. Egyetlen problémám vele, hogy a fogyasztása a bemeneti jellel nagyjából arányosan nő és eléri 5-6Wot is. Ez elfogadható lenne, viszont szerintem lehet ide jobb megoldást is találni. Tudna valaki olyan erősítő áramkört javasolni ide, ami csak akkor fogyasztana számottevően, ha a kimeneti gate kapacitást fel kell tölteni illetve ki kell sütni? Köszönöm. Az szimulációban 25db MOSFET van párhuzamosan kötve egy nagy IGBT helyett, de ez ne zavarjon meg senkit. A hozzászólás módosítva: Máj 14, 2024
Szia! A-osztályú erősítő kapcsolást rajzoltál, a B-osztályú fele meg az igényednek.
Köszönöm szépen mwgszünt a brum teszi a dolgát már csak be kell állitanom a 0 szintet a kivezérlés jelzőnek.
Sziasztok!
Most tesztelem a hangszóró védő áramkört ha DC érzékel akkor le kapcsol ez jó jel tőle.
Nem adom fel
- TDA2052 továbbra is.Eszembe jutott valami, ami esetleg hibaforrás volt eddig. Én a kimenetet eddig terheletlenül mértem. Most csatoltam rá egy 4ohm hangfalat, és újra mértem így. Így már valamivel jobb a kép, nem a minusz tápfesz jön a kimeneten, ráadásul a hangfalban nagyon halkan hallható az mp3, ami megy a bemeneten! Viszont erősítő helyett inkább gyengítőnek nevezném egyelőre az alkalmazást, ugyanis a bemeneti jelszint kb 850mV és 1.7V közt mozog, míg a kimenet kb -54mV és 18mV csak. A mért eredmények: 1. láb: 0V (mV-ok ingadoznak) 2. láb: 13.1V 3. láb: 5V 4. láb: -13.1V 5. láb: 0V 6. láb: -5V 7. láb: -8V ellenállásokon eső fesz értékek abszolút értékben: R1 7.5V R2 0V R3 0V R4 5.1V R5 0V R6 7.8V R7 18.6V R8 0V R9 13.1V R10 13.3V Esetleg ez alapján lenne valami javaslat? ![]() Köszönöm előre is
Az adatlapból tudjuk, hogy a bementi áram, mely a 6-os és 7-es lábon folyik, maximális értéke 0,5 µA. Ez az áram a 22k értékű ellenálláson (R1, R4) 11 mV-ot ejthet, a mérésed szerint pedig 5 és 8 V. Javaslatként a kukát jelölném meg
Az R5-ön miért esik 0V? Ha a 3-as lábon 5V-t mérek, akkor kéne essen fesz az R5-ön nem?
Nekem az a gyanum, hogy ez mute v standby állásban van. R6/R7 feszosztó állítgatására (+/- tápfesz tartományban) nem történik semmi.
Az adatlap elég tág határok között specifikálja a 3-as láb áramát és azt is csak a készenléti állapot esetére (±10 µA). Ebből nem becsülhető az R5 feszültségejtése.
Mekkora áramot vesz fel a tápból a teljes kapcsolás?
Egy-egy sönt ellenálláson megmértem, a +táp oldalon 14,5mA, a -táp oldalon 16mA folyik.
(Az R5-öt megnéztem szkópon +/- 100mV ugrál rajta)
Most már tényleg elengedheted, a 14 mA egyik üzemállapotnak sem fele meg.
R9-en és R10-en folyik kb 10-10 mA alapból, stbyban vagy muteolva mennyit fogyasztana az IC?
A készenléti áram 1 mA körüli, az üzemi áram jel nélkül kb. 40 mA.
Ma meghozta a futár a 3. szett végfok IC-t, egy az egyben betettem a helyére, és egyből megszólalt! Tehát valóban az első kettő volt a hibás. Köszönöm a segítséget! Örülés van
Sziasztok!
Kérdéssel fordulnék hozzátok. Van pár épített végerősítőm s néha már idegesítően búg a toroid a dobozban. Láttam anno, hogy szokás toroid mellé rakni az AC be táp felől DC "kiszedő" kapcsolást. Az lenne a kérdésem hogy két erősítőnek elég egy pl.: elosztóba épített DC leválasztó kapcsolás, vagy ildomos mindegyikhez közvetlen berakni? Válaszokat előre is köszönöm.
Szia!
Egy egyszerű földi halandónak el tudnád magyarázni ezt a kapcsolást, mert DC leválasztóra sok szép kapcsolót dob a kereső. ![]() Egy toroidot én is szívesen csendesítenék ilyen módon egy végfokban külsőleg... A segítséget előre is köszönöm. Köszönettel
Amikor először kérdezted, tettem fel én is rajzot, nyáktervvel együtt...
Szia!
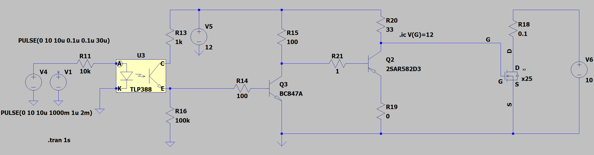
Ha még aktuális, IGBT meghajtó PWM-el.
Szia, szeretném a tapasztalatokat összegezni és beleépíteni az új áramkörbe: aktív túláramvédelem, áramköri elrendezés. Amivel még gond volt a GND-k szétválasztása. Az árammérő szenzor és az erősítő külön GND volt, és amikor a hiszterézist mértük, a hurok nem úgy nézett ki, mint kellett volna (némi offszet volt benne).
A szkóp GND-jét is valamely módon izolálnom kellene, mert szinte az összes szkóp közös GND-s (tudom tudom van olyan, aminek a két csatornája izolált, csak az elég drága (sőt, amik a laborban vannak, az én pénztárcámnak az is drága)). Bár ez lehet, már egy másik topic... Számíthatok a segítségedre? A hozzászólás módosítva: Máj 23, 2024
Végül is nem gond ha az életvédelmi föld kapcsolatba kerül az áramkörünkkel. Nálad külön szerencse, hogy az áramérzékelőd izolált. Ha építesz neki az erősítőtől galvanikusan leválasztott tápot, akkor olyan mérőegységet köthetsz rá amilyet csak szeretnél, a földhurok kockázata nélkül. Természetesen a szenzort követő aluláteresztő szűrőt is innen kell táplálnod. A műveleti erősítő kiválasztásával és táplálásával kapcsolatosan korábban leírtam a teendőket.
Az áramkorlátot már megrajzoltam. Ha a határolást indikáló LED jelez akkor a mérés nem fog reális értéket mutatni a jelalak torzulása miatt.
Csak azért írtam, hogy foganatosítsam a munka elkezdését.
Próbálom megérteni az áramkört, a módosításokat és az áramvédelmet is. Elvégre mindig tanul valamit az ember. Ltspice-s vagyok, ott pakoltam össze, amit Te TINA-ban. Megcsinálom Altiumban is. NYÁK-ot majd átnézzük?
Bármilyen kérdésed van nyugodtan tedd fel.
Lassan alakul, végülis úgy döntöttem hogy külön külön kapnak egy ilyen szűrést a deck-ek. Illetve az egész elé rakok egy szűrőt. Bár most az aljzatok ellendarabjainak a beszerzése miatt késik a próba.
Köszönöm a segítséget. |
Bejelentkezés
Hirdetés |






- TDA2052 továbbra is.









