Fórum témák
» Több friss téma |
Igen az egy szörnyü nyomtatási hiba.Föleg ha tényleg teljes amatör akarja bekötni leirás alapján.
Az hülyeség, az hangkimenet.
Sziasztok
Van a mellékelt képen látható kapcsolásom. Az lenne a kérdésem, hogy esetleg azt hogyan lehetne megoldani hogy erősítsen is? Mert most ami bemegy az ki jön. Nekem az lenne a cél, hogy 775mVrms ből, legyen 1,5Vrms. A panelon a poti az mit csinál? Mert hiába tekergetem nem változik semmi. Köszönöm! Üdv: Zoltán
Így erősít kétszeresen. A poti a kimeneti offset szintet állítja, azzal lehet kinullázni a kimeneti egyenfeszültséget.
Nagyon szépen köszönöm. Működik most már tökéletesen,.
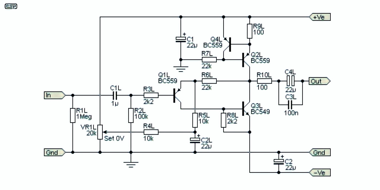
SzintillesztésSziasztok!Adott egy előerősítő, amivel több végfokot is meg tudok hajtani, illetve rendelkezik hangszínszabályzási lehetőséggel. A hangszínt ki lehet iktatni, de ebben az esetben ugyebár az egész egység erősítése is csökken. Hogy ez ne történjen meg arra gondoltam, hogy beiktatok egy kis illesztő fokozatot, kb.: 3x erősítéssel. A kérdésem az volna, hogy mely pontra tanácsosabb betenni: a „PIROS”, vagy a „ZÖLD” X-el jelzett helyre a jel/zaj viszonyok optimalizálása érdekében? Tehát a poti elé, vagy mögé? A beillesztendő fokozat a KÉK téglaalapban látható.
Szia!
A hangszínt más módszerrel iktatnám ki. Alább a vázlat, egy csatornára megrajzolva.
Köszönöm a válaszod!
Igen, ezen el kell gondolkozzam, hiszen a javaslatod sokkal elegánsabb megoldást kínál a problémámra, kevesebb alkatrész, és még a balansz is benne marad. Azonban a dobozon már ott a potméter, ami a by-pass vonalhoz tartozik. Tehát ha mégis az általam rajzolt gondolatmenet szerint kellene megoldani a dolgot akkor hová kerüljön a kék keretben lévő szintillesztő előerősítő? Köszönöm! A hozzászólás módosítva: Máj 20, 2025
Ha a te elgondolásod szerint kell megoldani, akkor én a potméter elé tenném, a piros (lila) X helyére. De ez csak az én véleményem, igazából megindokolni sem tudom. Talán azért, mert a másik (hangszínszabályzós) ág is ott van.
Ha mindenképpen ragaszkodsz hozzá, akkor a potenciométer elé (lila x), ugyan is minden további erősítő modul további zajt is visz a rendszerbe, és ha a potenciométer után kötöd, akkor, ha ezt teljesen lecsavarod, akkor a hasznos jel ugyan elnémul, de a zaj marad.
De.... Látok ott egy TL074-el kivitelezett erősítő modult is. Nem lenne egyszerűbb egy kapcsolóval ennek az erősítését megváltoztatni? (R9, R10) Így nem kellene a plusz modul..... A hozzászólás módosítva: Máj 21, 2025
Ha a poti után rakod az előerősítőt, akkor biztosan nem lesz túlvezérelve és a mikrofon keveréshez szerencsésebb az előerősítő alacsony kimeneti impedanciája.
... tehát a ZÖLD "X" helyére?
A hozzászólás módosítva: Máj 21, 2025
... azért még gondolkodom az első javaslatod szerinti módosításon (csak mit kezdjek az előlapon már felfúrt, elhelyezett potival).
A hozzászólás módosítva: Máj 21, 2025
A készülék megérdemelne egy fejhallgató kimenetet, ezekkel szabályozhatnád. Ez csak egy példa, a gyakorlat majd talál feladatot a számukra.
Úgy néz ki, hogy a javaslatod szerint fogok eljárni (viszonylag egyszerűen megoldható készüléken belül, és szebb megoldásnak látszik).
Egy kérdés: annak a 100 ohmos ellenállásnak, amit berajzoltál mi szerepe volna? Ha a jelutat végigkövetem egy 22K-s ellenállással van sorban. A hozzászólás módosítva: Máj 24, 2025
A műveleti erősítőt a stabilitása érdekében óvjuk a közvetlen kapacitív terheléstől. Ahol felmerül, hogy akár csak kábelt kell meghajtania, már célszerű alkalmaznunk a soros kimeneti ellenállást.
Erősítés csökkentés, munkapont beállításaHogyan lehet csökkenteni az első fokozat erősítését hogy a munkapontok is jók legyenek.Jelenleg csökkentettem az R547 értékét 47kohm -ról 4.7kohm-ra,csak nemtudom hogy így jó e a munkapont ha csak ezt az egy ellenállást csökkentem.Válaszokat előre is köszönöm..
Inkább az R541/5,6k ellenállást növeld, mert az nem szól bele a DC munkapontba.
10-15K ellenállással próbálkoznék.
Néhány perce írtam , nem jelent meg a válaszom, nem tudom ,miért,, még vissza is kérdeztél, akkor még olvahattad..? (Kérdéséd is eltünt!)
Lényeg, Te a visszacsatolás ellenállását csökkentetted, ami nagyobb visszacsatolást okoz, csökkenti az erősítést. Visszacsatolást nem csak így tudjuk növelni, a leosztás arányával is változtatható R541 növelésével is.., ahogy egy OPA, műveleti erősítő esetén is. A hozzászólás módosítva: Szept 13, 2025
Az egy másik témában történt, mert a kérdező több helyre is feltette ugyanazt.
Köszönöm, biztos igazad van, csak ebben a témában láttam!
Valóban ez történt, mégegyszer köszi! A hozzászólás módosítva: Szept 13, 2025
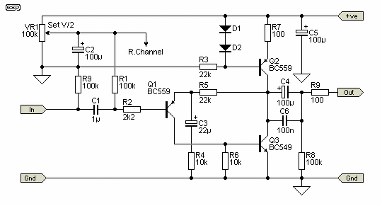
Előerősítő tápLenne mégegy kérdésem ,hogy az alábbi táp megfelelne az előerősítő/hangszínszabályozó meghajtására ha teljesen nesztelen előfokot szeretnék?Minden fokozat kapna ilyen tápot.A hozzászólás módosítva: Szept 13, 2025
Ez teljesen feleslegesen bonyolított áramkör. Nem hiszem, hogy aki rajzolta, annak előerősítő járt a fejében.
![]() Neked először azt kellene tisztáznod magad számára, hogy mekkora és milyen tápokat igényelnek az említett áramkörök. Valószínűleg nincs szükség külön tápra az előerősítő, és hangszínszabályozó részére. Csak + táp kell, vagy szimmetrikusan +/-? És mekkora feszültség? Ha ezek megvannak lehet keresgélni egyszerű stabilizátor megoldásokat. Nem valószínű, hogy szükség van finoman szabályozható feszültségre, fix stabilizátor bőven elég lesz. Ha egyáltalán szükséges a stabilizálás, és nem elég egy jól szűrt pufferelt táp.
A TL431 úgy szabályoz, hogy az R2 ellenálláson 2,5V legyen, majd az LM317 meg úgy hogy a kimenete és a COM között 1,25V legyen. Elvileg működhet, ha nem gerjed össze a két szabályozás együtt, de teljesen felesleges. Mindkét eszköz saját szabályozó köre bőven elég egy jól stabilizált feszültség előállításához.
Amúgy én dobtam össze gyorsan az áramkört,valami olyant szeretnék ami minimálisra csökkenti a tápból jövő hullámosságot és zajt.
Szia! Tapasztalatom szerint egy Zener-diódás, áteresztő tranzisztoros szűrés, vagy egy stabkocka untig elegendő a tápzaj kivédéséhez. A kisjelű fokozatok 50/100 Hz-es búgása többnyire árnyékolási, vagy test-vezetési hibára vezethető vissza.
Előerősítő áramgenerátorHarmadik és egyben utolsó kérdésem.Milyen paraméter javulna ha a kolektor ellenállásokat kiváltanám a következő kapcsolásokban szereplő valamelyik áramgenerátorral?Vagy ha van hátránya akkor arra is kíváncsi vagyok.A hozzászólás módosítva: Szept 13, 2025
Szia! Most építem ezt a kapcsolást electret mikrofonhoz, az áramgenerátor előnyei: jobb tápzaj elnyomás, kisebb torzítás és nagyobb kivezérelhetőség. Ha 25 V-os lesz a tápod és pár-száz millivoltos jelet küldesz át az előerősítőn, akkor nincs különösebb jelentősége. Nálam 5 V a táp és volt nagyságrendű jellel is meg kell birkóznia. Kipróbáltam ellenállással mert helyszűkében vagyok, de bele kellett préselnem a fentiek miatt az áramgenerátort.
Szerintem túlbonyolítod.
Próbáld meg először 470µF oldalanként, semmi extra. De tudod mit, próbálhatod úgy is mint Elek. Legyen 1000µF/100µF/10µF/1µF/100nF. (Nekem van a reloop féle hangszín/hangerő szabályzó 470µF és csend van.) Minél kevesebb alkatrész annál jobb. |
Bejelentkezés
Hirdetés |



















