Fórum témák
» Több friss téma |
Mielőtt kérdezel, a következő két dolgot ellenőrizd!
I. A helyes tápfeszültségek megléte.
II. A kimeneten van-e egyenfeszültség.
Élesztés.
Tökéletes lett az erősítő. Se búgás, se sistergés. Köszönöm a segítségedet.
Ügyes vagy! Sokat kellett faragnod a NYÁK-on?
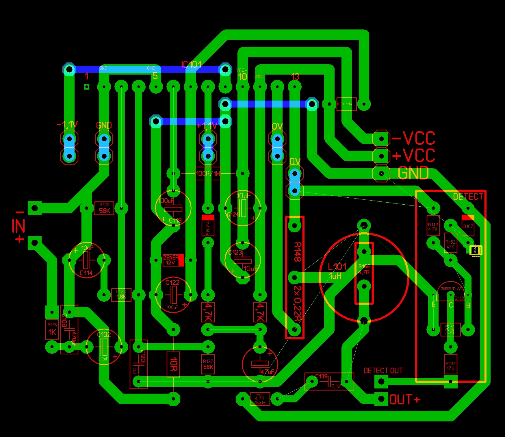
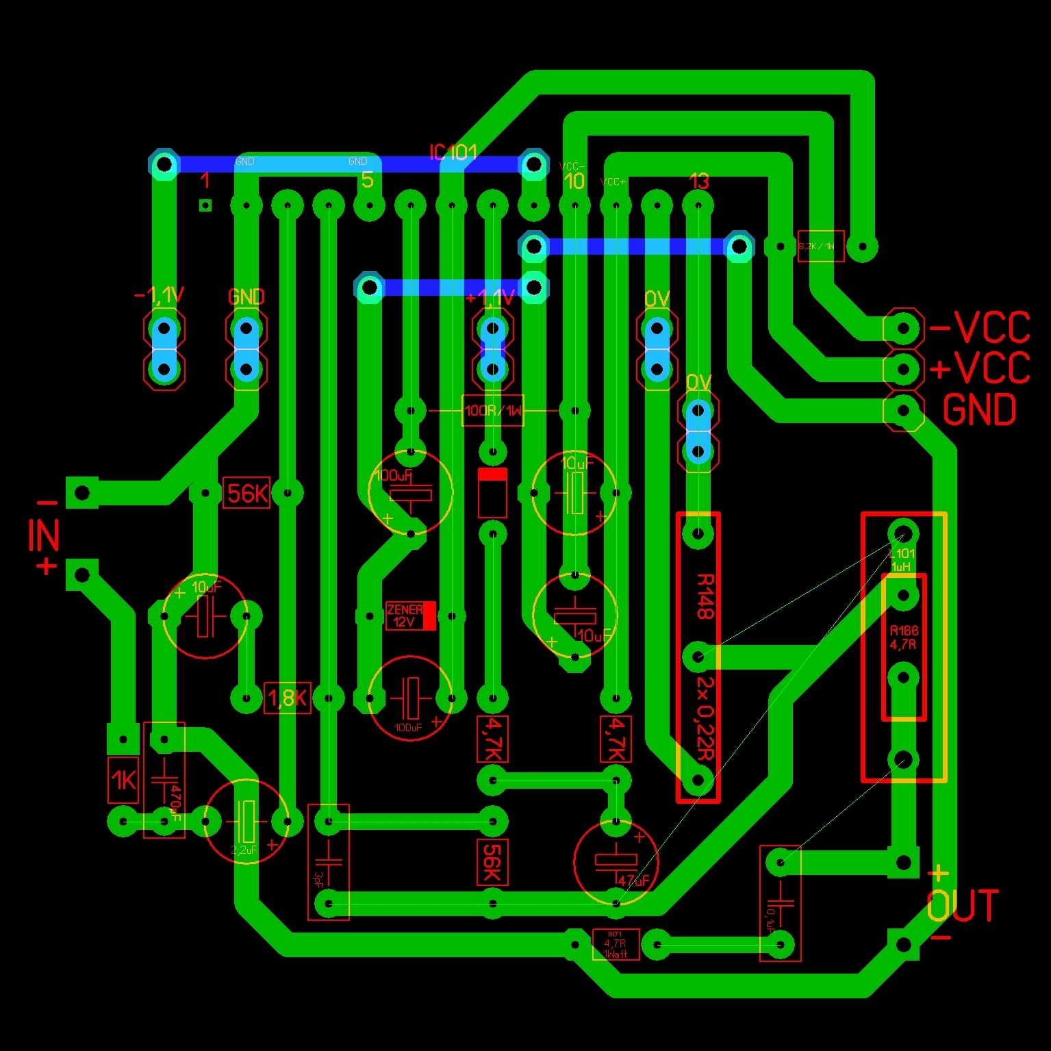
2 helyen vágtam el a vezetősávot. Fekete vonallal megjelöltem. A kondi negatív lábát összekötöttem a jel GND-vel. Az előfokról kapja a GND-t. Teljesen csendes lett.
Üdv ismét.
Megint ide tudtam ülni a gép elé, úgyhogy nekiláttam áthelyezni az alkatrészeket a panelterven. A 13-as láb mérőpontját lejjebb hoztam az R148 ellenállással együtt, bár nem igazán értem miért kellett, elvégre nem krokodil csipesszel mérek, hanem olyan mérőhoroggal mint a képen lévő a korábbi hozzászólásomban, azt pedig pont erre találták ki. A trafó megvan, viszont a Main 2-es táppanel nincs meg (nem tudom lehet-e belőle probléma). Holnap megpróbálok eljutni egy villamossági boltba és veszek izzó foglalatot, egy 60 Wattos izzó meg talán még van itthon valahol. Egyébként akitől kaptam elektroműszerész, nem adna szándékosan rosszat a kezembe, ezért bízom benne hogy működik, de próba cseresznye, hétvégén lesz időm kipróbálni. Nemrég átküldtek nekem egy PDF dokumentumot "STK404-000N Series Evaluation Board User's Manual" címmel, legalább lesz mivel összehasonlítani a paneltervemet, abból is lehet tanulni valamit.
A mérőpontok biztonságos távolságát kedved szerint választhatod meg.
A MAIN2 táp a rendszervezérlőt tartja áram alatt készenléti állapotban és a rajta található relé kapcsolja a nagy trafót a processzorból érkező jel hatására. Ami neked hiányozni fog róla az a hálózati biztosíték és a hálózati kapcsoló 10 nF-os ívoltó kondenzátora. Utóbbi a kapcsolás pattanó hangját hivatott csillapítani. Javaslom még a jelföld leválasztási lehetőségét a mellékelt ábrán lévő 10 Ω ellenállással. Figyeld meg, hogy a test a tápszűrő kondik felől, nem pedig a kimeneti test felől érkezik! Vagyok olyan optimista, lesz még ebből ötcsatornás erősítő és akkor elengedhetetlenül szükséges lesz ez az opció.
Még egy javaslat. A mellékelt ábrán a bekeretezett hat alkatrésznek érdemes lenne beültetési lehetőséget hagynod. Ezzel elérhető lenne, hogy a majdani hangsugárzó-védelem reléje oldjon, ha túlterhelés érné az erősítőt.
Másik lehetőség, rajzolhatok hozzá egy teljes értékű visszahajló-karakterisztikájú áramkorlátot. Az STK404-130 adatlapján szereplő elvi rajz alapján kivitelezhetőnek tartom. A Yamaha csak félperiódusban figyeli a túlterhelést.
Üdv.
Asszimiláltam a javaslatokat, továbbá a pozíció számokat visszahoztam (ami egyezett a Yamaha kapcsolási rajzával), mert kezdtem elveszni a kapcsolásban, valamint így hivatkozni lehet az egyes alkatrészekre (például C124 az IC101 11-es lábán). Az R164-hez egyenlőre nem társítottam kivezetést, mert nem látom át hova kéne csatlakoznia. Esetleg egy 2 pin-es JST csatlakozóval kell kivezetni a relé vezérléshez (1. pin ellenállás kimenete, 2. pin GND)? Vettem E27-es foglalatot, találtam itthon egy 60 Wattos izzót. Vettem továbbá olyan csatlakozókat amikkel a hálózati kábel és a trafó csatlakozott a Main 2-es panelre, ugyanis nem szeretném levágni a trafóról a csatlakozót ha nem muszáj. Egyébként abból lehet bármi baj hogy a hibás DSP feliratú panelt (31.-ik oldal) még korábban kiforrasztottam az alaplapról?
Az R164 vége a kimenettel párhuzamosan megy a hangsugárzó-védelem panelre, ahol az alább keretezett áramkör fogadja. A Q117 egyedül kezelte eddig is mind az öt csatornát. Az R176 küldte a processzorba a hibajelet. Az R176-on a túlterheléskor megjelenő áram pontosan elegendő lesz a DC figyelő aktiválásához. Ennyit talán érdemes beruházni az STK megóvásába.
A DSP panel nem érinti ezt a projektet. A hozzászólás módosítva: Okt 3, 2025
Köszönöm.
Áttanulmányozom hogy a Q117 hova és hogyan csatlakozik. Most jövök rá hogy elfelejtettem csatolni a módosításokat, pótlom is rögtön.
Bekarikáztam hol kéne megszakítanod a vezetősávot.
Köszönöm, javítottam.
Szeretném még megkérdezni hogy az IC 8-as lábára csatlakozó dióda milyen típusú? Gondolom az 1N4007 nem jó oda.
A dióda lehet 1N4148, bár nélküle is elmenne az erősítő.
Kici, Óccó, KínaiSziasztok!Véleményt kérnék egy készülő projekthez! Imígy-amúgy összegyűjtött alkatrészekből csinálnék egy aktív hangdoboz párt. Ami van: kicsi kínai erősítő, 12V 150W toroid és egy pár autós hangszóró. Ezeket szeretném egybe rendezni. A hangszórók névlegesen (talán) 50W-osak. Az erősítőcske elvileg 18V-on 38-47 W-ot ad le. Hogy a hangszórókhoz mekkora doboz kellene azt a "Hangsugárzó építés" témakörben már feltettem. Gondban vagyok azzal hogy a kicsike popóján van az USB aljzat, amit az előlapra szeretnék kihozni. (Az AUX is de ahhoz már van dugó-vezeték-aljzat). Lehet-e valahol 20-30cm-es USB toldót kapni aminek az egyik vége készülékbe szerelhető aljzat (nem "lengő") a másik pedig dugó? Másik kérdés az hogy erősítőcskéhez 2 db különböző bordázatú öntapadós hűtőbordát mellékeltek. Egyik magasabb ritkább, másik alacsonyabb sűrűbb bordázatú. Melyik adná a jobb hűtést az IC-nek? És ha már két bordát adtak, érdemes-e más alkatrészt is hűteni az erősítőben?
Ha mindkét hűtőbordát ugyanoda szánták, ami nem tudom, mennyire valószínű egy olcsó cucc esetében, akkor a ritkább általában léghűtéshez való, a sűrűbb pedig forszírozott, ventilátoros hűtéshez.
Szia!
Köszönöm! Én is arra gondoltam, hogy a ritkább bordák között szabadabban jár a levegő (gravitációsan). A hozzászólás módosítva: Okt 4, 2025
Sziasztok.Véleményt szeretnék kérni a mellékletben levö kapcsolásról hogy müködöképes e egyáltalán esetleg ha igen birná e a +/-60v-ot?
Úgy gondolom, hogy aki nem tud lerajzolni egy félvezetőt helyesen, az nem tud erősítőt sem tervezni.
Elméletileg a kapcsolás működőképes, ráadásul a használt félvezetőkkel akár +/-80V-ot is elbír, sok olyan részlet van benne, ami kritikus. A nyugalmi áram beállító trimmer egy bomba. Bizonytalan érintkezés esetén pillanatokon belül megszaladt az áram, és füst. Egy bemeneti impulzus az opamp kimenetét +/-13V-ra is kivezérelheti, ami miatt a Mosfetek GS feszültsége túllépheti az átütési határt és füst. A nyugalmi áram tápfeszültség függő, ami akár jó is lehet, mert megvédheti a feteket, de erős tápegység esetén a hálózati feszültség függvénye lesz a nyugalmi áram. Ez csak három volt a sokból.
Értem.Akkor felejtős a dolog csak kíváncsi voltam,hogy egyáltalán működőképes e mert nagyon egyszerűnek néz ki.
Oké feliratozom.
A Yamahát rákötöttem a 60 Wattos izzón keresztül a hálózatra, egy rövid időre felvillant és ki is aludt (nem teljesen, halványan izzott, gondolom a rajta folyó áram miatt). Ebből feltételezem hogy jó az alaplap, bár a reléket nem hallottam kattanni, gondolom azért mert a Func 4 segédtáp panel ki van kötve.
Feliratoztam a diódát és berajzoltam a Q117-es kört.
Ha jól látom az emitter az erősítő IC tápbemenetére csatlakozik, az R176 pedig a PRI leágazáson keresztül küldi a vezérlő jelet a HPRY-, MRYA-, MRYB- és a CSRY leágazásokon levő relé vezérlő áramköröknek.
Ha jól látom nekem a Q122 és az általa vezérelt relé kell, a kapcsolási rajzon az a relé áll közvetlen kapcsolatban az STK404-el.
De hogy mi az a +RY meg a -RY azt nem tudom.
Kicsit túlszaladtál.
"Az R164 vége a kimenettel párhuzamosan megy a hangsugárzó-védelem panelre, ahol az alább keretezett áramkör fogadja." Nem mondom, hogy nem lehet a Q117 a végerősítő mellett, de praktikusabb volna a hangsugárzó-védelem panelen elhelyezned, mert a csatornák számának növelésekor ide köthetők párhuzamosan az R164-nek megfelelő ellenállások. ... A Yamaha annak érdekében, hogy ne a testvezetőn folyjon a relé áram, ezáltal is elkerülve egy zavarforrást, a testhez képest szimmetrikus, stabilizált ±12V-ról veszi a relé működtetéséhez szükséges 24 V-ot. A +12 V-ra kötött 4,7 Ω leválasztó ellenállásról ered a +RY, a párja pedig a -12 V-ról. Mivel nem a processzor fogja működtetni a relét/reléket, kell építened egy teljes értékű hangsugárzó-védelem áramkört. Ebbe még ne kapjunk bele. Ahogy időm engedi készítek egy blokkvázlatot, hogyan nézne ki az Általad áhított biamplifikált sztereó erősítő, szub-csatornával kiegészítve, és ebből javaslatom szerint meddig érdemes első körben eljutnod. Ez egy átlagos amatőr építő képességeit jelentősen meghaladó projekt, de nem kivitelezhetetlen.
Köszönöm, akkor lementem makróba a Q117-es részt (egyébként tényleg ott figyel az STK404 mellett), és csak a Q112 marad a panelon.
Van sok hasonlóan egyszerű kapcsolás, ami biztonságosabb.
Egy erősítő építést meg kell előznie annak, hogy mit szeretnénk, mi van kéznél, mit tudunk áldozni. Tegyük fel, van dobozod, meg benne +/-60V-os tápegység. Ez legyen legalább 200-300VA terhelhetőségű. Nos, itt már érdemes gondolkodni erősítő építésen.
Azt még szeretném megkérdezni ,hogy az Out- kimenetet nem kell leválasztani a GND-ről egy 10 Ohm-os ellenállással, mint a bemenet esetében?
Vagy ott már nem lényeges?
Nem kell a bekarikázott leválasztás, mert a hangszóró negatívot nem kötjük a végerősítő panelre, hanem közvetlen a táp test csillagpontjára.
Mellékelem a blokkvázlatot, ennek járunk most a bal alsó fickában. A +24 V úgy áll elő, hogy az AC3-at és az AC4-et sorba kötjük. Arról mennek majd a relék. A hozzászólás módosítva: Okt 4, 2025
Rendben, nem állítom hogy teljesen értem a blokkvázlatot, de majd helyre rázódik minden.
Az erősítő kimenete mellől elvettem az Out- pontot, így most csak az Out+ és a Detect Out kivezetései vannak egymás mellett, amik a védelem panelére mennek, és ott lesz majd az Out- (már ha jól értem.)
A blokkvázlat majd jól jöhet később a hivatkozásoknál.
Olyan részletekbe mint a magassugárzó hangszóró elengedhetetlen túlfeszültségvédelme, már nem is mentem bele. Ami viszont eszembe jutott, kellene a kimenet és a tápágak közé egy-egy záró irányú dióda, mert a mélysugárzó hangszóró visszahatása tönkre teheti az STK végtranzisztorait. A mellékelt ábrarészleten bekarikáztam.
Míg nincs hangsugárzóvédőd, a DETECT OUT (katód) és a pozitív táp (anód)) közé beköthetsz egy érzékeny (pl. kék) LED-et, mely felvillan túlterhelésnél.
A diódát valahogy így kössem be?
A kék led anódját a pozitív tápra, mármint a VCC+ ágba? Oda kelleni fog egy előtét ellenállás is. |
Bejelentkezés
Hirdetés |


































