Fórum témák
» Több friss téma |
Mielőtt kérdezel, a következő két dolgot ellenőrizd!
I. A helyes tápfeszültségek megléte.
II. A kimeneten van-e egyenfeszültség.
Élesztés.
Ha mindenképp bontani akarod, én úgy nézem, a csavar végét kellene levágnod, ami kilóg az anyából, mert úgy látom a menet végére is jutott a műgyantából, az meg fog rendesen ám.
Bár ha rá tudnál normálisan fogni a toroidra, akár még ki is tekeredhet belőle, elvégre a végére csorgott gyantában is menet képződött, csak kissé ragaszkodik... A hozzászólás módosítva: Szept 29, 2025
Sikerült megbontani a fóliát felemelve alatta nincs semmilyen égésnyom hála az égnek.Képek a mellékletben.
Mostmár csak arra kéne rájönnöm,hogy a javított végfok miért szól úgy mindha lenne rajta egy felül áteresztő szűrő azaz alig van benne mélyhang és erőtlen is.
A műveleti erősítő mellett látok egy 47 µF kondit a visszacsatolásban, az például ilyet produkál, ha veszt a kapacitásából.
Holnap ránézek,esetleg a 2sa1962 nem okozhatja hogy nem nyit ki vagy hasonlók vagy az mást produkálna?
Darlington erősítő - ZajszűrésSziasztok!Korábban a segítségetekkel sikerült összeállítanom egy darlington páros erősítő kapcsolást. Kérdésem annyi lenne ezzel kapcsolatban , hogy miképp tudnám kiszűrni a jel ágon lévő alapzajt? Mivel sajnos szkópom nincs, annyit tudok róla mondani hogy sistergés Teljes GND-n nem hallani , de ha hangosítom a potmétert arányosan nő a zaj is. Mind ezt bekötött jelkábellel produkálja , ha azt kihúzom eldurvul. Szeretném ezt kijavítani a kapcsoláson és megcsinálni hozzá a paneleket. Köszi előre is! Bálint
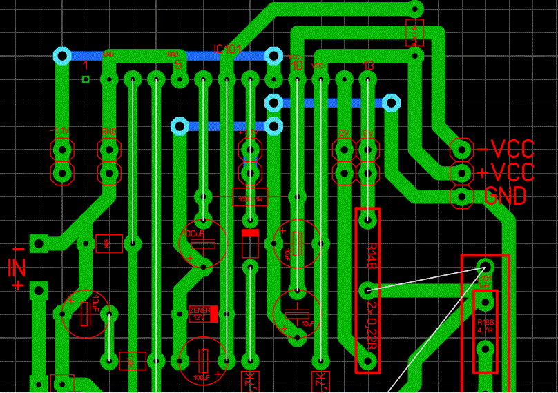
Ígértem hogy kijavítom a paneltervet, felteszem a LAY fájlt ezúttal JPG képekkel együtt.
A panelon még annyi változtatást eszközöltem hogy lejjebb tettem az alkatrészeket, és beterveztem néhány forr szemet, amibe mérőhurkokat lehet forrasztani (utolsó képen), így megkönnyítve a mérést, ettől eltekintve semmi nem változott. A panelterven vétettem valami hibát, olyat ami nem azonnal fejti ki a hatását? Arra gondolok hogy anno alkotó kapcsolási rajza alapján megterveztem egy LED-PWM panelt, de mivel a rajzon nem szerepelt hogy az IC táp bemenetére kell egy plusz kondenzátor, így azt nem építettem be az IC pedig relatíve rövid időn belül elfüstölt. Mivel ezek az erősítő IC-k "pótolhatatlanok", így nem szeretnék hasonló hibát elkövetni.
Pedig nem ártana hozzá egy szkóp, mert a rajz alapján esélyes hogy gerjed. Ez a kapcsolás darlingtonokkal ebben a formában nekem még 68pF-okkal is gerjedt. Mivel elég sok gyári erősítőben is megtalálható ez a kapcsolás, előbb azokat érdemes megnézni, hogyan van megoldva. Ott van például a HK AVR1500, abban darlingtonos a vége.
A szűrő kondenzátorok test csatlakozási pontjait áttenném a betáp GND-re. Nem szerencsés, ha a szűrőáramuk a jeltesten folyna, mert abból búgás származhat.
De mielőtt panelt gyártanál, meg kéne győződnöd a három STK üzemképességéről! Bekapcsol az erősítő? Kattannak a hangszóró relék?
Szia! Ha a végfok jelbemenetét testre zárod és nincs zaj, akkor nem abban van a hiba.
A végtranzisztor nincs hatással ezen hibára.
Ott szokott még ez előfordulni, ahol ventilátoros a hűtés és a por tönkre teszi a hangerőszabályzót.
Ebben a végfokban is van ventilátor mindkét oldalon.Mondjuk ha a potméter ment volna tönkre akkor sercegne tekeréskor meg ilyenek nem?
Erre nem tudok egyértelmű választ adni, csak magára jelenségre szerettem volna felhívni a figyelmedet.
Kiforrasztottam a helyéről a 47µF-os kondit rámérve a kapacitásra csak 1.45µF-ot mutatott a műszer.Cserélem és jelentkezem a fejleményekkel.
Kicseréltem mostmár mindkét oldal egyformán szól ?.Mostmár csak tesztelni kell és kész van Köszönöm mindenkinek a segítséget
Igen , valóban kellene. De mivel nem nagyüzemi szinten foglalkozok a témával drága holmi.
Vajon ez a temu-s kézi műszer alaklmas lenne ilyen mérésekre? https://www.temu.com/goods.html?_bg_fs=1&goods_id=6010995787124...=10037
Akkor merre kellene kezdeni keresni a hibát?
Ha a jel ilyen laza légszerelésben fut, akkor környezeti zajt szedhet össze és akár gerjedni is képes, ha megközelíti a kimenet kábelét.
Fém dobozban majd csendes lesz.
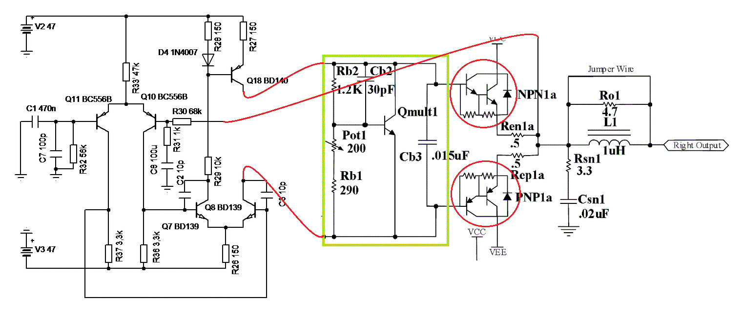
Pontosítanék pár módosítást a rajzal kapcsolatban :
R30-al párhuzamban van egy 10p kondi Q7 és Q8-nál lévő kondik 10p helyett 33p-k Cb2 30p helyett szintén 33p Rb2 1.2K helyett 1K Végtranyók mögött lévő wattos ellenállások 0.5 helyett 0.33 ohmosak A BD tranyók a normál helyett 139-16 , 140-16-osak A darlingtonok SK MN2488 P és SK MP1620 P Mellesleg b*szott nagyot szól , sosem hittem volna , hogy 2 tranzisztorból ennyit ki lehet hozni!
Azt mondod meg mejem csinálni a panelt hozzá? Csak ez miatt áll a dolog...
Tucatnyi erősítő használja ezt a topológiát, Neked miért ne sikerülne?
A NYÁK-tervet szívesen leellenőrzöm majd, mielőtt kimaratnád.
Igen , látom , sok kapcsolást néztem összehasonlításképp. Legtöbb igy volt megoldva , viszont láttam olyan verziót , ahol a kimenet vissza volt húzva - gondolom én - referencia értéknek.
Egy ic-s megoldásnál az alkotó szerint pedig ez alapján kompenzál az op. Amúgy ez a tranzisztoros vagy az ic-s megoldás volna jobb? Mi a különbség egyáltalán? Megcsináltam amúgy hozzá a loudness és eq kapcsolást +-12V-al , szépen működnek , bár a loudness még kicsit zajos , de szinte biztos hogy a lengőkábel miatt van mivel érintésre is már fokozódik a jelenség. Kapott egy hangszóró védő kört is ami DC-t figyel , késleltetve kapcsol be és elvileg kéne hogy AC-t is figyeljen , de ezt még nem sikerült belőnöm rajt. Ezt majd még egy körben. Kapott még DC szűrő panelt , de nem hallottam változást , most a 12V-on van perpill bár itt sem segített semmit. A kimenet egy hangváltóval szépen el van osztva 3 felé. Az 50K-s hangerőszabit is 100K-ra kellett cserélnem. Ez a kombó valami hatalmasat üt , akartam előerősítőt is bele de abszolút felesleges, már így is sokszorosan túlszárnyalta az elképzelésem! A KEF C35 elég betyáros középnek... Technics SU-V2X átépítésSziasztok.Van nálam egy Technics SU-V2X erősítő amibe sajnos elment a végfok IC. Mivel már nem igen lehet beszerezni, ezért az átépítésen döntöttem. Kapott is 2db végfok modult. +-40V a tápfesz. Az a probléma, hogy az eredeti hangszínre kötve van egy alap búgás, de a hangerő növeléssel nem növekszik a hangereje a búgásnak. Gondolom ez egy földhurok lehet, de nem tudom honnan. Ennek a kiderítésében kérnék segítséget. Köszönöm.
Szia! A beépített erősítő piros karikával jelzett testpontjait különítsd el és a gyári erősítő panel J6 csatlakozó 2-es lábáról adjál nekik testet.
Köszönöm, megpróbálom és jelzek hogyan alakult.
Sikerül , ebben biztos vagyok. Csak nem akarok utólag foltozgatni vagy újra marni pár kimaradt akatrészért. Stereoban készítem el ezúttal , inkább informálódok előtte.
Az elrendezésnél kell ügyelnem valamire, mi hová kerüljön a nyákon? Más kapcsolásokon láttam betápnál 100nF-os fóliakondikat gnd-re húzva. Ezeket esetleg még hozzátegyem? Meg a kiegészítő modulok (Loudness , EQ , védőkör) segédtápjához is az IC (mindegyik TL072CP-vel van szerelve) mellé? Illetve a segédtáp mekkora bufferkondikat kíván vajon? (+-12V)
Köszönöm, átkötöttem.
Közben észrevettem hogy az IC 11-es lábára közvetlenül csatlakozó 10µF kondenzátort, a kapcsolási rajzhoz képest fordítva rajzoltam be be, ezt is javítottam. Nem próbáltam bekapcsolni mivel az erősítő előlapja a kezelő szervekkel hiányzik, de bízom abban akitől kaptam. A hozzászólás módosítva: Szept 30, 2025
A jeltestet elhozhatod a hangszínszabályzótól is a vezeték árnyékolásán. Úgy látom már próbálkoztál ezzel. Sajnos a végerősítő paneleket ki kell szerelned, hogy elvághasd a fóliát.
Ha nem egyértelmű hol kell vágnod, készíts képet a panel alul és felülnézetéről!
Még egy tanács, a 12 és 13 lábak mérőpontja 2,54 mm-re vannak egymástól, azt nehéz csipeszelni, illetve könnyen összezárja a tapogatócsúcs. A 13-as lábét kihoznám az ellenállás mellé.
A bekapcsoláshoz nem kellenek a kezelőszervek. A nagytrafó egy relén keresztül kapja meg a hálózati feszültséget, az kell átkötnöd. Természetesen először csak izzón keresztül. Nem győzöm hangsúlyozni, hogy ezek az STK-k gyakorlatilag pótolhatatlanok. Akkor érdemes legyártanod a panelt, ha jó az STK és sikerült sérülésmentesen kiemelned.
A topicban Baji Fet-es néven emlegetett kapcsolásból meríthetsz ötletet.
A műveleti erősítőnek a táplábához a lehető legközelebbre tedd a 100 nF szűrőkondikat. A TL072 tápba elég pár száz µF-os kondenzátor. Az igényes megoldás a Zeneres-tranzisztoros stabilizátor. |
Bejelentkezés
Hirdetés |























