Fórum témák
» Több friss téma |
Fórum » Csöves erősítő készítése
Ne feledd betartani a fórum viselkedési szabályait, és a topik megmaradásának feltételeit. [link]
A téma átmenetileg fagyasztva lett, hozzászólni nem tudsz!
Szia Zoli,
de ismerősek azok a közepes hiperszilek
Megkezdtem a belső huzalozást , hál.trafó bekötve , jön a többi is
Az, hogy ohmikusan nem tökéletesen szimmetrikus, az gondolom SE kimenőnél kevésbé jár drasztikus következményekkel. Csak annyit akartam, hogy ne egyszerűen primer-szekunder-primer legyen az osztás, hanem kicsit "komplikáltabb". Tanuló első kimenő lesz...
SE kimenőnél nem lesz szimmetria probléma .
Az osztások számát nem érdemes túlzottan növelni , több hátránya lesz mint előnye . Érdemes arra törekedni , hogy a primerek /szekunderek térfogatbeli aránya kb . 1:1 legyen , jobb átvitel és hatásfok reményében .
A sor- ill. rétegszigeteléseknél a hostafánt (vagy bármi egyéb szigetelő anyagot) a csévék szélén kicsit felhajtjátok? Enélkül nekem úgy tűnik, hogy hiába rakok be sor- vagy rétegszigetelést, az a cséveszéleken nem akadályozza meg az átütést, mert az egymás alatti meneteket nem izolálja tökéletesen.
Barátom!
Félvezetőt látok az erősítődben! Muszály volt???
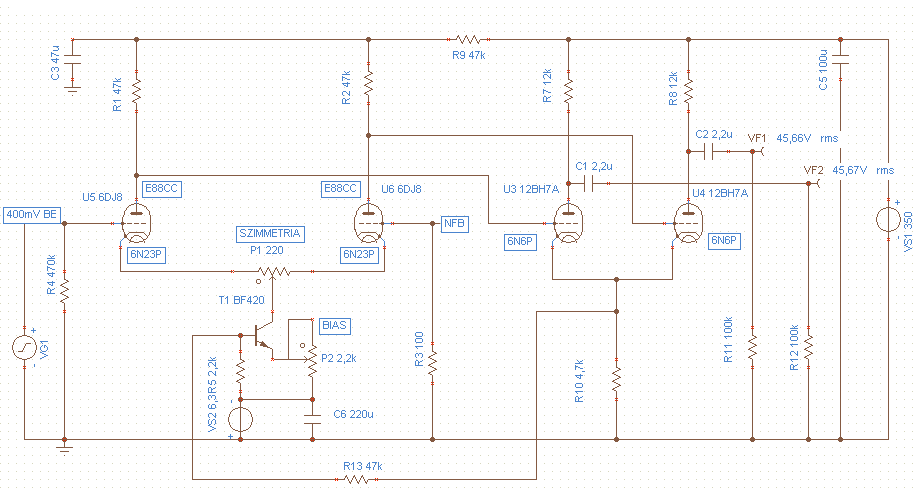
Igen muszáj volt , kipróbáltam tiszta csöves verzióval is , mérve nem volt jobb .Annyi csőnek nem találtam helyet így ez maradt .Itt láthatod a 2 variáció közötti külömbséget , félvezetős áramgenerátorral nagyon jól dolgozik ez a meghajtás.
Én nem vagyok annyira fanatikus csöves , hogy zavarna 1-2 félvezetető , főként ha a modernizálással jobb eredményt kaphatok . Erősítésben nem kap szerepet .Katodin vagy más régebbi PP meghajtások tiszta csövekkel sokkal gyengébbek Még IC is van ( 555) és stab.IC a fűtés áramkörében .
Az 5W-os, de inkább az utoljára betett verziót javaslom, ha meg akarod építeni. Végcsőnek jó bele a 6L6 családból a 6P3C, 6P7C, minden bizonnyal a 807 is, meg persze a 6L6 kezdetűek, triódának a 6N6P, 6N1P, ECC85 és az ezekhez közel álló, legalább 2,5 W disszipációjú csövek. A felsoroltakhoz valószínűleg nem kell alkatrészt sem módosítani.
Zoli, én régebben sem voltam ellene a direktcsatolásnak, csak nem vagyok ellene a kondenzátoros csatolásnak sem (pláne egy RIAA korrektor esetében), a helyzettől függően igyekszem mindig a legkevesebb alkatrésszel megoldani a dolgokat.
Így már értem és egyet is értünk .
DC csatolásnak sok előnye , de hátránya is van. Sabilabb tápot igényel , nehezebb kivitelezni , gondoskodni kell a munkapontok stabilitásáról . Erről jut eszembe , hogy a fentebb mutatott PP meghajtás félvezetős áramgenerátorral DC szempontból stabilabb mint csövessel .Tehát ezért is maradt a félvezető .. Az R 13 ellenállással a DC visszacsatolás stabilan tartja a beállított munkapontot,bizonyos határok között , csövek öregedésével létrejövő vátozások később okoznak munkapont eltolódást , ez nagyon fontos DC csat. esetén .
Én 6P3C-vel és 6N1P fogom kipróbálni .
6N6P erősítése nem kevés ide ? Szerintem így már CD -ről sem elegendő az erősítés .
Nem kevés (éppen elég), végülis az erősítési tényezője ugyanannyi, mint a 6N1P-nek, nagyobb a belső ellenállása, kisebb a meredeksége, éshát mű=S*Ri, vagy másképp az áthatás reciproka, ami minegyiknél 2,8 százalék (az erősítési tényezője mindegyiknek 35).
Én úgy tudom , hogy ..
6N1P mű=35 6N6P mű =20 http://www.tubes.ru/techinfo/HiFiAudio/6n1p.html http://www.ptsoundlab.com/tubes/preamplis/6n6pcj/6N6Pdata.pdf
Igazad van, elnéztem. A Magyari féle elktroncső atlaszból néztem a meredekséget és a belső ellenállást és ott hibás a bejegyzés (a töbi adat is 6N6P-nél).
Szia köbzoli,
felteszem a módosított rajzot, nem igazán tetszik de a cél érdekében hajlandó vagyok elnézni . Így leginkább egy háztartási eszközre emlékeztet Azon a kis felső "teraszon" lennének a csövik meg a kezelő szervek, a hálótrafó belűl-alúl a kimenő szintén belűl de felül a végcső közelében. Remélem meg leszel elégedve a doboz méreteivel.
Szia! Ahogy mondod, nemrég szereztem egyet (AE211). Igazi relikvia.(-: Nagyon patent állapotban, a jelzőlápája hiányzik csak. De rengeteg segítő lélek akadt az országban...lesz vagy 4 jelzőlámpám!(((-:
Köszönöm, egyébként tényleg szebb lett így, de gondolom téged inkább a hallható eredmények motiváltak. Meg így legalább tutira nem tudom elkészíteni házilag
Mindezek ellenére továbbra is mosógép utánérzésem van!
Sajnos az előzetes kísérletek alapján úgy tűnik,télleg'nem fog menni a 6P45C-el.nagyon más munkapontokat kíván(na).azért még van egy-két ötletem.
off.
Na most semmisültem meg, nem tudom hogy fogom feldolgozni azt a traumát, ha a képen látható rádiót (ami mellett magamba roskadva üldögélek) nem tudom megszerezni. Nem azért mert 1000 dolcsi körül lehet egy ilyenhez hozzájutni (nem is tudom mikor láttam ennyi pénzt együtt), hanem mert elkövettem azt a végzetes hibát, hogy bekötöttem a hangszóróit az erősítőmhöz, csak úgy földre helyezve a Freiburg 11 eredeti dobozában. A Preludium leugrott az álványáról és sírva menekült a szobából. Ennek a rádiónak a szélessávú hangszórói, amellett hogy sokkal érzékenyebbek a prelunál, minden egyes taktust hatalmas érzelemmel töltenek fel, elképesztő egyenletességgel viszik át a teljes hangfrekvenciás sávot, gyönyörű, élethű, erős mélyekkel, nagyon enyhén magashiányosan (amiről az ember azonnal elfeletkezik). Bele sem merek gondolni, hogy különálló méretezett dobozokban mit tudhatnak. on.
Pedig érdemes rá komoly figyelmet fordítani, a 6C41C triódás végfokom, ami egy igen jó erősítő, elbukott mellette (az utoljára betett kapcsolás élethű megvalósítása). Az elbukott persze költői tulzás.
A preludium vifa gyartmanyu hangszoroi is tudnak am meglepetest okozni, csak egy rendes doboz es hangvalto kell hozza. Ez a radio nagyon jo, mar csak azt az 1000 dollart kene megszerezni.
Találtam Neked Freiburg Saba készüléket olcsóbban:
Freiburg Saba
Ma nagyon jó idő volt a fotózásra , megcsináltam az előlap feliratát . Képen nem igazán látszik , nagyon tükröződik . Mellette látható papírról lett átmásolva , nem pauszról , csak sima géppapír , erre lehet megfelelően fedett feketét nyomtatni .
Csak azért mutattam , mert sokan kételkednek ebben a módszerben , pedig jól működik !
sziasztok!
Valahol a forumban láttam pár napja egy olyan képet ahol egy régi valamilyen rádió hangoló tekerőjének a bemadzagozása volt lerajzolva. Valamelyikőtök látta ezt a rajzot? Tudjátok hol található? Ja és aki tudja mutassa meg nekem is.
Köszi Zolikám , neveket nem említek , de az az elképzelésük , hogy papírt nem lehet átvilágítani .
Pedig lehet és paírra homogénebb feketét lehet nyomatni mint pauszra .
igen arra gondolok.
Orion 239A és Orion AR305
Köszi
Az nagyon jó ár, főleg ha még az eredeti alnico SABA szélessávú hangszórói vannak (ha jól tudom 97 dB-esek, 2db 25 cm-es 2db 20cm-es és 1db más, és tényleg el lehet vinni ennyiért). Javultak a bartel esélyeim ezzel a linkkel, és lehet, hogy ezzel is bepróbálkozom, ha sikerül egy huszast felszabadítanom (szerintem a két termetes EL 84 kimenő és a hálózati trafó is megérheti ennyiért, és azért van még benn egy-két használható dolog. Aki EL 84 SE-t akar csinálni csapjon le rá, meglesz mindene hangfalastól és nem útszéli minőségben.
Szia CHZ,
Ha a fűtés stabilizáláshoz használsz 78xx-es stab IC-t, akkor akasztasz a stabkocka kimenetére is valami komolyabb (néhány száz mikrós) elkót vagy oda elég a mondjuk 100 nano szűrés is? |
Bejelentkezés
Hirdetés |




. Így leginkább egy háztartási eszközre emlékeztet



