Fórum témák
» Több friss téma |
Fórum » RIAA korrektor
Témaindító: Ghost Rider, idő: Aug 25, 2006
Régebben csináltam teljesen zárt dobozban is csöves korrektort . Itt már védettek a csövek.
Ez jobb megoldás szerinted ?
jól néz ki! de mivel feliratozod a dobozaidat? mert nagyon jól néznek ki!
most olyan munkahelyem van ahol adva van a dobozkészítéshez minden, ezért néhány "kütyümet" újradobozolom. sajnos ami korrektorom van annak eltűnt a kapcsolási rajza, de ma nekiállok és a nyák után újra rajzolom, aztán közzé teszem itt! nagyon szeretem, már vagy 20 éve használom. kicsit a kondikkal játszani kellett, de megérte. semmi zaj, csak a zene! pink floyd-al hallgatva nagyon jó, de andreas wollenveider-el is tökéletes a szitár zenéről nem is szólva.... a lemezekről: a hungaroton lemezek elég tré vágásúak. nekem a jugoszláv lemezek jöttek be, azok megközelítik a nyugati minőséget. ritkán hozzá jutottam eredeti hanglemezekhez, példáúl a szitár zenéhez. sajnos néhány lemezem gallyra vágta a kristály hangszedő, mert dinamikus hangszedőn hallgatva nagyon sz....l szól, brutális torzítás, főleg a lemez vége felé. de most nekiállok a rajznak, ha készen van akkor egy szimulációt is lefuttatok. kíváncsi vagyok milyen karakterisztika jön ki a fülre hangolt korrektornál..
Mint a nyákot , úgy csinálom.
Sima géppapírra kinyomtatott szöveget +20 lakkal festett előlapra üveglappal rászorítva ... átvilágítva, majd előhívás és a kész felirat ráégetése , hogy tartós maradjon , így már oldószer sem veszi le .
Szerintem te erre gondolsz a másik Sipos könyvből, de ez is 30 V-os, 3 db 9V-os elem kell neki sorbakötve.
Köszi .
Érdemes kipróbálni , könnyen megcsinálható .
Szia!
Itt ugyan az a rajz, csak kicsit másképpen! A két kondi ami párhuzamosan van kötve (C1-C2), az azért van hogy ki lehessen játszani a pontos értéket, ami 3nF! A két kondi cserélgetésével az átviteli karakterisztikát be lehet lőni a pontos értékre! Remélem segítettem! Ha nyák rajz is kell akkor megoldható, bár egy ilyen passzív osztó nem nagy dolog!
Szia! Egyik sem az. Tegnap is és ma is leszedtem a nyákról a rajzot, de ami lejött az úgy nem működhet!!!!!!
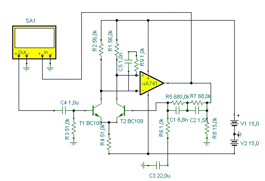
A TINAPro programmal teszteltem, az meg elküldött hogy hülye vagyok.... Fel sem merem rakni a rajzot mert nem tudom mit gondoljak róla..... De itt egy másik rajz amit teszteltem a TINA-val. Megcsináltam egy átviteli karakterisztikát is a frekvenci/erősítés függvényében. Ennél a kapcsolásnál látszik a RIAA lejátszási görbe, igaz nem a legszebb, de hát ki tökéletes? Felteszem Tina-ban is a rajzot ha valakinek van kedve akkor az alkatrészeken módosíthat, és elenőrizheti a frekiátvitelt.
Leszedtem a nyákról a rajzot! Remélem jól sikerült, vagy hatszor megcsináltam mindig ez jött ki!
A 890kOhmos ellenállás egy 330k és egy 560k-sból van összerakva. Lehet hogy oda eredetileg egy 910k-s kellett volna de valószínű hogy olyanom nem volt. Mint említettem a kapcsolási rajz, az eredeti, az elveszett. Nekem ez 20 éve szól, a 470p kondi az egyik oldalon 430p, mert így szól egyformán a két oldal. 9V-os elemről torzítás mentesen szól, hónapokig! Tinával próbáltam egy szimulációt de a program nem bírt megbírkózni ezzel az egyszerű rajzzal..... Nem tudom mi lehetett a hiba, lehet hogy én bénáztam valamit....A korrektorról csak annyit hogy a lemezhallgatásnál a bass gombot nem kell feltekerni, és lehetőleg csak finoman járkálni a szobában, mert jártam úgy hogy felvételkor a lépések szépen hallatszottak.
Kis módosítással ezt az átvitelt kaptam :
Ha IC-vel csinálod , akkor jobb lenne a passzív korrektorral próbálkozni , van nyáktervem is .
Ettől sokat nem várnék , elhiszem , hogy működik , de az igen kevés .
Ha már hagszín is kell hozzá az nekem nem lehet nyerő .
Nem kell hozzá hangszín, ez benne a jó! Néhány lemezzel brutális mélyhangokat produkál, főleg a Pink Floyd albummal (jugó vágás). Próbáltam feltenni ide olyan felvételt amit ezzel készítettem és átkonvertáltam mp3-ba de nem fért fel. Az hangszín nélkül készült, csak a'la natur!
Felteszem a datára és akkor onnét meg lehet hallgatni akit érdekel!Próbafelvétel
Óóóó a tranyós riaa
![]() Nekem is itt van az oristerböl kiszedet...de nem müxik
pff ez ez naggyon jó!
Milyen lemezjátszód van? Nekem a surround és a Pioneer PL-750-el nem ilyen jó!!!! Grat! Valamint még a nem karcos lemezek is eléggé recsegnek... Nincs benne gondolom normális szűrés. Amúgy basszus rendben van STK4121 II van benne,de nem tetszik a hangja akkor sem!!!!! Pirossal javítottam a helyesírási hibákat. Sürgősen tanulj meg helyesen írni! --vicsys
Nekem megy a szimulációja a TINA-ban .
Próbáld ki . Bemenetén a 100n kevés , a kimenete nem igazán terhelhető .
Nagyon jó lett! Ez a tranzisztoros kapcsolás? Végre egy nem hallhatóan digitális felvétel.
Módosított és az eredeti kapcsolást is szimuláltam .
Az eredeti közel 10dB belül , a módosított már jobb mint 3dB eltéréssel egyenes átvitelt mutat . Fázisátvitel még többet javult .
Szerintem ez
télleg nem lehet rossz,és a TL 047 is egész olcsó,csak nem tudom miért kell 4 csatornás műveleti ic??? Vagy csak azért,hogy egyet kelljen rá rakni? Akkor gazdaságosabb! Nyákrajzot ki tud küldeni,vagy adni???
Ez már egész jó korrektor .
Paszív RIAA , 2 müv. erősítő közé van helyezve a töréspontokat kialakító hálózat , jól terhelhető kimenettel . Nyák tartalmazza a tápot is , csak AC-t kell bekötni .
Szia!
Köszi a nyákot,ez is profi Gondolom te csináltad Amúgy Müszi is ezt a korrektort javasolta! Mondjuk tápot ahogy BGSF-töl hallottam nehéz lessz normálisat csinálni/adni neki... Mivel +/- 15V,ez nemfog elpötyörögni egy 9V-os elemmel De lehet nem lessz gond
Ha ennyire javaslod akkor bele is fogok!
Egyenlőre a műhejjel foglalkozom,aztán még műszerek is kellenek! Amúgy van hi-fim abban is van korrektor,véégül is jó az is,de elég torz meg stb... És nem is olyan jó a basszusa,úgyhogy erősítőt fogok építeni HI-FI erősítőt phono,rádio,tape,aux bemenettel! Abba lessz benne a riaa Amúgy én is dugasztápra gondoltam kapcsolóüzeműre...
Szia!
A kapcsolóüzemű tápot felejtsd el! Felesleges zajt viszel be a korrektorba és ráadásul magas frekvencián. Szerintem csak sima stabilizált tápot építs neki. Nekem most készül a lemezjátszómhoz az erősítő. Az említett korrektor és egy TDA IC-s végfok. A korrektor teljesen külön tápról lesz hajtva (kistrafó és stabkocka). Az erősítő 2X25W a hangdobozok két ruszki S-30 (70 centivel a padlótól függőlegesen és egy méterrel a faltól vízszintesen), a lemezjátszó LENCO L-300 dinamikus hangszedős. A tűnyomást még kísérletezni kell, hogy minnél jobban kövesse a barázdát, de kicsi legyen a torzítás. Hangszínszabályzó nem lesz benne. A nappali 25-30m2 akusztikailag egészen elfogadható elrendezésben. Szerintem teszteléshez megfelel. Az erősítöt már házimozihoz használtam, a korrektort meg egy másik erősítőhöz, kíváncsi vagyok a kettő mit produkál!
TDA IC-ket felejteném , esetleg LM1875 vagy LM3875, előző olcsóbb , de még használható kategória .
Báttyámnak LM3875-böl készült erősítője van,és naggyon tiszta a hangja!
Az jó választás lenne!!! Ki lehet belőle húzni a 2x50W-ot is...és szerintem van olyan hangja mint a csöves erősítőnek!
Van már ötleted miböl csinálod majd az erősítőt?
Én találtam egy alkalmas IC-t Ime az adatai: TDA7265-ST Integrált áramkör erősítő PWR 2x25W+Mute SQL11 | RoHS Szerinted?
Szerintetek a TDA7560-nak kell a kétoldalas nyák?
Vagy BGSF áll még az ajánlat hogy küldöd a nyákot??? :lookaround: (tda7560) megvannak az alkatrészeim hozzá,márcsak nyák kell |
Bejelentkezés
Hirdetés |


















