Fórum témák
» Több friss téma |
Fórum » Csöves erősítő készítése
Ne feledd betartani a fórum viselkedési szabályait, és a topik megmaradásának feltételeit. [link]
A téma átmenetileg fagyasztva lett, hozzászólni nem tudsz!
Lemértem: 0,4-es huzal, a menetszámot most valahogy nincs kedvem megszámolni
![]() Akkor ezek szerint 15-20H körüli, tehát tökéletes lesz az erősítőmbe. Szép nagy darab, de valamit valamiért. Köszi!
Na tessék. Már kezdtem örülni. Pedig 2-3-szor nagyobb a mérete mint a neoncső fojtónak. Ha jól tudom azt írják 5H körülinek, nem?
5-8 Hy között van szerintem (nem 15-20) 0,4-es huzalból, és tökéletes egy nagyobb áramú erősítőbe. Nekem is van egy ugyanekkora fojtóm, az induktivitásmérővel mérve 4 Hy, az Rdc-je 43 ohm.
Ha valakinek nincs induktivitásmérője akkor vissza lehet számolni az Xl=2*pi*f*L képletből is nem?
Akkor márcsak áramot kell mérni mondjuk 50Hz-en. Én így számoltam ki a fojtóm induktivitását, és 15H lett.2600 menet 0,35-ös huzalból SM65 vason.(kb 5cm2)
No belekerültek a csövek a "kenyérkosárba". Még csak mérnék, ahogyan Strubi írta, ezért a fűtés sincs kiközepelve. Halkan búg a próbahangszóró mint a galambok, meg a régi csöves rádiók
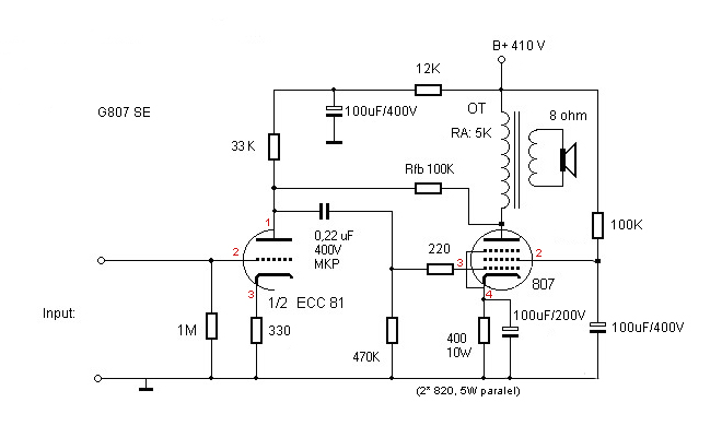
A rajzon látható értékekkel a segédrácson összejön a 240 V, de az anódáram mindössze 45mA, ez ha jól olvasom a katalógust édes kevés. Jól sejtem, hogy az anódellenállás értékét kellene csökkentenem, vagy?Az ECC81-nek most csak az egyik fele megy, a másikat nem is fűtöm, és a rács testen, az anódja is kerüljön oda? (Ugye írtam, hogy lesznek kérdéseim.) Előre is köszönöm.
Készítettem egy műhelyrajzot. Minden rendben van vele? elkezdhetem megtekerni?
Az áramérésnél a fázisviszonyokat hogyan vetted figyelembe. Jobban utána kellene nézni, nem teljesen ilyen egyszerű a dolog, amit egyszerűen megmérsz árammérővel az alighanem nem felel meg a számoláshoz, már olyan a fejem mint a vatta, de az átfolyó áram késleltetése a lényeges inkább azt hiszem. Gyakorlati képletet érdemesebb keresgélni talán. A hálózati fojtók 3-10 Hy között szoktak lenni (legtöbbször a kritikus érték duuplájáig).
A fojtó egy soros R-L kör. Áramméréssel ezek eredőjét tudjuk mérni. Az R mérése után az L értéke számítható.
Találtam ezt a mérési módot, amiből így számolhatjuk ki az eredő impedanciát.
Az a képlet hogy van, amiből az L számolható? Ha ez az "L" mérő elve, akkor van egy "L" mérőm ![]() Szerk: Vagy csak Z-ből kivonom az R-t és megkapom az L-t?
Szerintem közelítőleg jó módszer lehet, ha magasabb frekivel mérünk. Ilyenkor a az induktív ellenállás sokkal nagyobb, mint az R, így azt - akár - el is hanyagolhatjuk. Persze itt figyelni kell a műszer lehetőségeire.
Esetleg lehetne ismert kapacitással rezonanciát is mérni.
Hú de régen volt amikor ezeket tanultuk.Én a következőképpen jártam el:24V/50Hz-et kapcsoltam a fojtóra.Megmértem az áramot,ez lett 5mA körüli.Ebből Xl=4,8kOhm, amiből visszaszámolva L-t kaptam a 15H körüli értéket.(Xl = 2*pi*f*L, Xl = U/I, ebből L = Xl/2*pi*f)
A tekercs soros egyenáramú ellenállása 60 Ohm körüli. Ha a soros RL kör képletével számolom, akkor is majdnem ugyanaz jön ki induktivitásra.
Imi, Máté, köszi a segítséget. Én ezeket nem tanultam anno, de így már boldogulni fogok.
Szerintem 1,5mm vezeték csak akkor fér el egy sorban , ha az 1,5mm bruttó méret .
A primernek meg a 0,2mm kevés , vastagabb kellene . Minimum 0,3 mm átmérő ami jó lehet és ahhoz kiszámítani a sorokat , de mindig számolj a vezeték szigelése vastagságával is . Kevesebb menetszámmal próbálkozz , primernek 2500 elegendő , a szekunder ebben az arányban csökkennne . Párhuzamosan kötött szekundrekkel is kéne egy számítást csinálni , azok akkor lehetnének vékonyabb huzalból , szintén teljes sorra számítva .
Bekötöttem a kimenőt , 8,5V eff /8R 1KHz -en , ez kb. 9W .Ez még kisebb anódfesz mellet (280V) nem a saját tápjáról . Visszacsatolás nélkül nem igazán jó , 10K ellenállásal már jó , de kompenzálni kell 200pF az ellenállással párhuzamosan , ez látható is a négyszöges méréseken . Kimenő mély átvitele jó lett , a magas visszacsatolva az igazi , nem is a frekimenettel van baj NFB nélkül , már 10KHz szinuszon is látszik torzítás teljes kivezérlésnél , de a visszacsatolás ezt eltünteti .
Mérések teljes kivezérlésnél történtek , visszacsatolással .
Elég szépek ezek az oszcillogramok. Hallgasd meg azért kompenzálás nélkül is, van amikor az a kis belengés kifejezetten használ a hangképnek, és szinte biztos, hogy nem torzításnak hallani. A négyszög fel és lefutása lényegesen gyorsabb és az megérhet pár belengést a végelszámolásnál, de végülis ezt csak a fül tudja megmondani.
Egy 100 Hz-es négyszöget még megnéznék ha lehet, meg az nfb. nélküli oszcillogrammokat is.
Persze én is úgy gondolom , hogy kompenzálás nélkül is meghallgatom . A kért méréseket most végeztem , szerencsére még nem bontottam szét az összeállítást .
A meghajtás jóságát is látni vélem a szimmetrikusan vágott 1KHz szinuszon .
Mély átvitele mérések szerint nagyon jó , 10Hz amplitudója sem csökken igazán , csak torz mint láthattad . Ez köszönhető a vizsonylag magas menetszámnak .
Ami már nem fért be az a 100Hz négyszög , itt van :
Ebben a gubancban méregettem , csak akkor hallgatom meg ha már dobozba is kerül . Így nincs kekedvem meghallgatni , mérések szerint megérdemel egy dobozt ..
Aztán a dobozról képet kérünk ám :yes: !
Szerk.: EM34 rajzot keresek, tudnátok felrakni?
EL34PP-hez 400V körüli anódfesszel pentódás módban mekkora Raa érték passzol kábé?Adatlap alapján 3-4k de most szemezek egy 6k/8ohmos kimenővel.
köszi üdv
Jól saccolod , 3,4k már jó lehet , de nekem a 6k jött be .
Próbáltam a kisebbel is , a 6k az igazi .
köszi.De hogy lehet az hogy majdnem a duplájára van illesztve és úgy is jó?Amit megad az EL34 adatlapja Raa akkor az mi?Milyen különbség van a 3-4k illesztés és a 6k között hangzásban?Azt írod neked az jött be.
Az Raa értékének növeléslével csökken a teljesítmény picit , de a torzítás is lényegesen kisebb lesz .
Köszi,egyébként most nézegettem a neten, és 1,75k-15k-ig mindenféle Raa értékkel gyártanak hozzá trafót.
Akkor jó lesz nekem a 6k-s. üdv
Mint említettem nekem az vált be EL34 és 6L6GC-vel próbálva , 430V táp melett , kivehető teljesítmény sem csökkent igazán . Nagyobb tápfeszhez nagyobb Raa is társul ez is az oka a több értéknek , meg SE , PSE-hez , PP - hez is kapható trafó , mind más illesztést kiván ..
Megcsináltam a mérést, kiszámoltam, s valami nem stimmelt, bődületes nagy szám jött ki. aztán a Te adataidat is behelyettesítettem, s szerintem egy zárójel lemaradt. A jónak vélt képlet ilyen: L=Xl/(2*pi*f).
Ez alapján 9,55H a fojtóm.
Az eső miatt volt egy szusszanásnyi időm, ezért egy kis panelt építettem, ne kelljen a PL500-akkal a rajztáblát pörkölni. A meghajtó áramkör még várat magára, a 645Sz-hez is ugyanazt akarom használni.
Igen, valóban lemaradt a zárójel, a képlet úgy van ahogy írod.
üdv
-Hát ez a 100 Hz-es négyszög nagyon-nagyon jó, igencsak jó mélyeid lesznek, viszont szinte biztos vagyok benne, hogy kompenzálás nélküli visszacsatolással lesz igazán jó a közép és magas tartományod (szerintem nagyon jók azok a kissé belengett 10 K-s négyszögek, az utolsó erősítőmnél nem kevés energiát fektettem bele, hogy hasonló legyen), (majd csak figyeld a hegedűket "kupacban", vagy a zongorát egy kocsmai jazzban, az "élet fog nyomorogni" a kompenzációtól).
|
Bejelentkezés
Hirdetés |


















