Fórum témák
» Több friss téma |
de nem zavarja a 2 IC egymást ha össze van kötve a hűtőfelületük, és nekem most ez a lényeg
azért használlj szigetelést,mert különben öszeverekszik a két IC
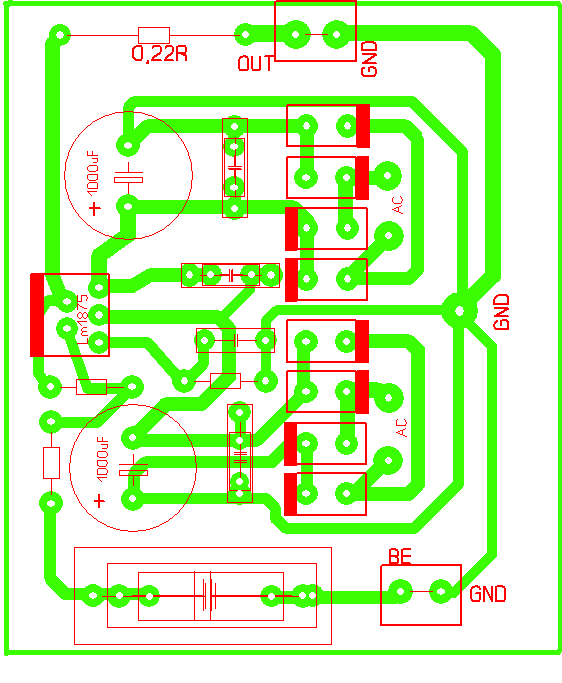
Megrajzoltam az ic adatlapjában lévő szimmetrikus tápos kapcsolást.
kondi és ellenállás értékek PDF-ek 1:1 ben nyomtathatóak. üdv
Na én is megrajzoltam
Köszönöm szépen a segítségeteket, ebből már biztos összehozom. Ha kész lesz felrakom a ki mit épített topikba a többi kütyümmel együtt.
Nos megvan a kapcsolás,
az Lm3875 és a LM 1875 kapcsolási sémája ugyan az, ha a több lábat nem számoljuk. Szóval:ez alapján az értékek szerint csináld Ajánlom a kapcsolában szereplö dupla Gratz hidat a jobb hang érdekében, a típusa SB560 legyen vagy 1n5822 vagy BYW29-200. DE maradj az elsö fajtánál, az a biztos. Isa
a GainClone jobban szol mint a Quad405-os ?
(foleg minosegre gondolok nem hangerore .)
Ezt nehéz kijelenteni általánosan, mert sok mindentöl függ. Én egyszer hallottam Qadot, nem jött be, Olyan tücc-tücc erösítönek kategorizáltam be. A másik tészta hogy körülményesebb megépíteni. Szal nekem a GC jobban bejön.
Nagyon élveztem összerakni. na meg hallgatni is
Nem tudjátok véletlen melyik láb van direktbe kötve a hűtőfelülettel?
Hi!
Az IC 3-as lába érdekel Téged! /A hűtőfelület negatív tápon van./
Na hi mindenki.
Igértem hogy lesznek kicsit jobb képek, most potolom: Isa
Na úgy döntöttem hogy 4 csatornásra bővítem a kis erősítőmet. Most 2 db 1875-ös muzsikál de szeretnék még kettőt munkába állítani emellé. Már kicsit kiokosodtam a visszacsatolás terén (elmúlt időben műveleti erősítőkkel foglalatoskodtam). Szerintem ha az R3 és R4 aránypárokat változtatom, annak függvényében változik az erősítés is (nameg a minőség), nem? Jól gondolom? Meg lehet így oldani némi teljesítménynövelést?
Én a régebben belinkelt kapcsolást ajánlom, ami az oldalamon is van.
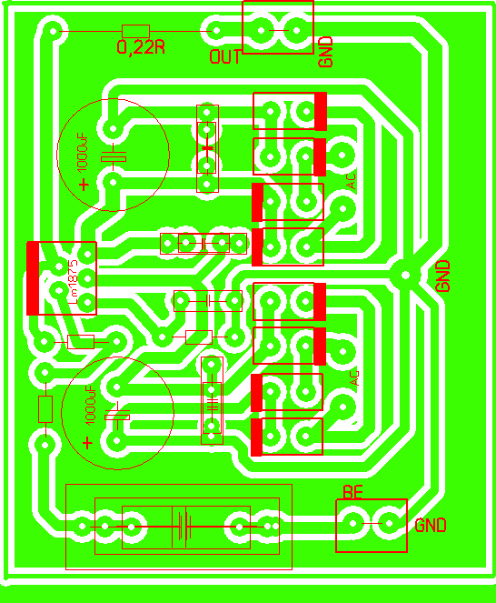
Szinte ugyan az lehet a LM1875-nek is. DE beraktam egy hozzávaló nyáktervet is. Ha növeled az erősítést akkor csak látszat teljesítményt fogsz kapni. Mert a torzítás viszont nöni fog. Szerintem max a feszültség emelése lenne a megoldása. Vagy pedig a híd kapcsolás. De akkor is nö a torzítás. Esetleg az LM3875 a megoldás. lényegesen nagyobb teljesítménye van és szebb hangja... Persze drágább is. A legolcsóbban aszem a RET-tő (1500Ft) lehet beszerezni vagy az Inkomptól... Isa
3875-öst nem akarok most használni mert már megvan a nyák készen kimarva. Alkatrészek berakva, már csak az ic-t kell beraknom (hétfőn kapom csak kézhez) és már bele van tervezve a dobozba az egész. Inkább tekerek egy kicsit még a trafóhoz. Most +-25 volton jár. Vajon elviseli a 31-32 voltot is az ic?
Én LM3875-ből készülök erősítőt építeni, de lenne egypár kérdésem.
Isamisa által linkelt kapcsolást építeném meg http://www.hobbielektronika.hu/forum/topic_hsz_21053.html?highlight=1#21053 az elsőt. Akérdéseim: -mekkora trafóra van szüksége az áramkörnek? Mert van itthon egy 60W 24VAC-t leadó trafóm... -mekkora fesz kell neki? -CD lejátszóról lhet hajtani? -Elbírja a 4 ohmot? -mennyire melegszik? van egy 20x20cm es alu bordám, jó vastag és nehéz, hogy jó lenne e? Köszi:Müszi
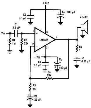
Azt a kapcsit csináld amit kitettem az oldalamra. A Kimenettel sorosan kell az 5Wattos ellenállás.
Minimum 100-120Wattos kell. - Szimetrikus táp kell neki. Max +-40V -Hajtható CD-ről. -Elbirja a 4Ohmot ha jól vállasztod meg a feszt. Max +-30V -Nem nagyon melegszik További kérdései előtt tanulmányozd át az adatlapját... Ezek is mind benne voltak. Pl power Dissipation vs Output Power. Vagy a a Hűtőborda ajánlott C/W értéke a tápfesz függvényében. Szinte minden-szinte mindenkinek http://www.datasheet4u.com/html/L/M/3/LM3875_NationalSemiconductor.pdf.html
Oda van írva, a kimenettel sorosan.
.22 Ohm Vagyis 0,22 Ohm /5Watt
Én is csináltam egy LM1875- ös erősítőt. Legelőször egy TDA 1554q végfokkal próbálkoztam de az nem vált be. Nem bírta a méjhangokat, nagyon torzított. Raktam fel pár képet! nézzétek meg!
Nem is csodálom hogy torzított szegény mert az a puskás trafó egy bikmakkot sem ér és kicsi is a teljesítménye ehhez az ic-hez sztereóba meg pláne.
Helló!
nagyon vagány lett a feliratozás.. De ezeket a képeket nem ide kéne tenned. hanem a ki mit építettbe. Mellesleg jó lenne ha lekicsinyitenéd éd nem ekkora óríási képet tennél fel. azon kívül hogy semmit sem látni kinagyítva, 1,3Mb-ot feltenni.... Méretezd át 1024x768-ba. Ha jól értettem a TDA torzított. De ennél is csodálkozok rajta hogy ez nem torzít. Az a trafó még egy IC-nek is kevés nem hogy kettőnek, koppanásvédővel, meg előfokkal, és kivezérlésjelzővel...
Igen, tényleg kicsit kicsi a trafó, de a feliratozás és minden más az remek!
Milyen teknikával csináltad a feliratokat??
Helló
Az lm1875-ben vannak védelmek (hőmegfutás, rövidzár, stb)? Mekkora biztik kellenek neki +-25Vról hajtva? A 20W teljesítményt 8ohm-on adja le? A válaszokat előre is köszönöm!
A kérdéseidre, mindenre választ kapsz az adatlapjában...
jó-jó még kezdő vagyok, az adatlapot már átnéztem, annyira nem értem. Nem véletlenül tettem fel a kérdést, mindig előbb körülnézek aztán kérdezek! Help
1 kérdés: LM1875-höz milyen előerősítőt használtok? Sch, és PCB is érdekelne.
Hi
Miért nem azt mondod, hogy nem tudsz angolul? Az első lapon le van írva minden. ( én már ezeket leírtam egyszer itt a topicban...)Futures: -Protection for AC and DC short circuit to ground (van benne rövizárvédelem) -Thermal protection with parole circuit (van benne hővédelem is, utolsó lapon: 175 foknál lekapcsol) -High curent capability: 4A (4Ampert be tud szipkázni akár) Output power VS Suply voltage: +-25 V-ról 8 Ohmon 25Watt 1% THD (torzítás nélküll csak 22Watt) Érdekes de 4 Ohmon is ugyan ennyit ad le. Viszont 8 Ohmosként ajánlatos használni. Lévén csak 19Wattot diszzipál el ezen a feszültségen, míg 4 Ohmon 32Wattot Nem beszélve aról ha 8 Ohmon használjuk akkor a torzítás 0,3% alatt marad (50Hz-től 10kHz-ig csak 0,02%) Mekkora biztit kell bele? Nem tudom, hogy van e értelme. attol is függ hány Ohmos terhelést akasztasz rá. Add össze a kivehetö teljesítmény és az eldisszipált teljesítményt. És egy egszerü I=P/U val kiszámolod... Természetesen mindkét ágba kell tenned ha szimetrikus tápot használsz... Érted? ViperNet: Nem kell hozzá elöerősítő. Ha érdekel a hangszín állítás akkor Lm1036 ( van topic) [off] hu de kéne nekem kapni ezekért ponttyokat....
Hi
Lm3875 24V ac-s trafoval szimmetrikus táppal /+-35 V/ Lead 8ohmra kb 65W-ot... Nos ez majdnem azonos a VF2 házi verziójával, mind táp mind teljesítmény szempontjából... Sub láda meghajtására mégis melyiket ajánlanátok? THX: ---ZoLee--- |
Bejelentkezés
Hirdetés |







na meg hallgatni is









( én már ezeket leírtam egyszer itt a topicban...)



