Fórum témák
» Több friss téma |
Üdv mindenkinek!
Ez a megépítés,beállítás nekem nembiztos hogy menne,de ez a tuner áthangolás ez tetszik. Tehát ha szerzek egy Orion tunert,olyat amiet ferzoo is áthangolt,és áthangoltatom akkor az jó lehet műholdas vételre?? Természetesen a hozzávaló antennával!!
Nos ez esetben szeretnem megkerdezni: mi a pontos metodusa egy ilyen athangolasnak? Kesz lett a nyakom, beletettem az alkatreszeket, szoval van egy hangolatlan tunerem. Elvileg ha fm vevo tunere van valakinek akkor hasonlo problemaval talalja magat szembe.
Szoval szerintem az athangolas kb igy tortenhet: 1. A KF rezgokor 10,7 megan van, tehat nem bantjuk, termeszetesen uj tunernel szignallal, vagy GDO-val behuzzuk 10,7 megara. Az enyem raadasul csatolt rezgokor, szoval hidegen 10.7 kore mindket tekercs, aztan melegen pontosra kell huzni. 2. Lokal oszcit be kell allitani, jelen esetben (134 tol 141)+-10,7 megahertzre, de gyari tunernel szerintem szelesebb tartomanyt at lehet fogni az eredeti kondival(diodaval). Ez tipp. Levennek egy menetet a tekercsrol. Ettol tuti alapbol feljebb maszik. Ra lehet futyulni (zajminimum ) az oszcival egy vevore (ha van), ha nincs akkor freki mero, ha az sincs abszorbcios GDO vagy high tech szkop.. analizator. Na nekem ez utobbiak nincsenek. 3. Bemenetre nevleges jel: sav aljan kozepen tetejen osszehuzni a rezgokoroket. Jelzem, hogy en meg nem hangolt
Nos ez esetben szeretnem megkerdezni: mi a pontos metodusa egy ilyen athangolasnak? Kesz lett a nyakom, beletettem az alkatreszeket, szoval van egy hangolatlan tunerem. Elvileg ha fm vevo tunere van valakinek akkor hasonlo problemaval talalja magat szembe.
Szoval szerintem az athangolas kb igy tortenhet: 1. A KF rezgokor 10,7 megan van, tehat nem bantjuk, termeszetesen uj tunernel szignallal, vagy GDO-val behuzzuk 10,7 megara. Az enyem raadasul csatolt rezgokor, szoval hidegen 10.7 kore mindket tekercs, aztan melegen pontosra kell huzni. 2. Lokal oszcit be kell allitani, jelen esetben (134 tol 141)+-10,7 megahertzre, de gyari tunernel szerintem szelesebb tartomanyt at lehet fogni az eredeti kondival(diodaval). Ez tipp. Levennek egy menetet a tekercsrol. Ettol tuti alapbol feljebb maszik. Ra lehet futyulni (zajminimum ) az oszcival egy vevore (ha van), ha nincs akkor freki mero, ha az sincs abszorbcios GDO vagy high tech szkop.. analizator. Na nekem ez utobbiak nincsenek. 3. Bemenetre nevleges jel: sav aljan kozepen tetejen osszehuzni a rezgokoroket. Jelzem, hogy en meg nem hangoltam tunert, valahogy igy csinalnam tobb rovidhullamu radio megepitese utan. Nos igen, barki segitsege jol jonne, aki valoban athangolt mar ilyen tunert... :yes: Koszi: Joe
Szia!
Valamilyen varikap hangolásút tunert ajánlok. A márka nem számít, viszont ha van hozzá kapcsolási rajz, az előny.
Nos az áthangolásnál kisrádiók,régi forgó kondis tunerek esetében az rf.rész modulátor tekercs 4T/3,5-4átmérőn,oszci tekercs 3T/3,5-4mm.átm.pl.fúrószárra tekerve.
Vasmag nem kell bele,mert nem fog felmenni a freki+rf.fokozat vadrezgéseket termel és begerjed.Tehát miután kivetted a forgókondinál levő járulékos kapacitásokat 20-22pf.szokott lenni,ezután jön a tekercs csere.Meneteket nem szabad összenyomni,kb.0,6mm re szét kell húzni,lásd laza csatolás. Az Orion tuner is forgókondis hangolású 2X12pf.jó minőségű japán/ezért nem alakítottam át varicaposra. Ami azt illeti nem olyan egyszerű érzékeny rádiót fabrikálni belőle,mert több sávszűrő is van benne.Ezeket ugyanabból az ezüst huzalból kell +tekerni mint ami gyárilag bent van.Bemeneti fokozatnál 1mm.Cu.-ag 4T/5mm.átm. Oszcilloszkóp nem szükséges,szignálgenerátor helyett 1már könnyedén áthangolt kinai frekimérős vevő oszcija adta a jelet. A frekvenciamérő csak 168MHz ig megy fel Orion tunerben ezt nem árt tudni,sőt amíg nincs teljesen jól áthangolva érdemes külső frekimérőt oszci leválasztó tranzisztorára kötni. A kf.erősítőt nem kell állítgatni,mert ez gyárilag be van lőve. Persze ha műholdhoz keskenysávú fm.vétel kell,akkor jöhet a Tda1576,1596 Kf.Ic.455KHz kerámia szűrővel. A vevő érzékenységét növeli ha pl.a kisebb sávátfogás pl.135-150MHz,ekkor is sávközépre kell hangolni a rezgőköröket,vagyis 142MHz környékére. Ez minden más fm.sávvevőre érvényes.
Az én vevőmnél még alumagokat is kellett a tekercsekbe tenni, mert még vasmag nélkül sem lehetett felhangolni. A műszer nélküli behangoláshoz nagy segítséget adnak a légi sáv nagy teljesítményű adásai.
Igen ez igy igaz,és még itt Szarvas környékén is jön a M1 kép vivője 161,8MHz,183,3MHz,és hangvivő 6,5MHz,kf-el,168,3MHz,=komádi,176,3MHz,=kékes,nagy térerővel.
A légi sáv adásain a repülőgépek rádióadásait értem. Persze ezek AM adások, de a vivőt jól lehet hallani(csend), vagy ha félre hangolunk, még a beszéd is érthetővé válik.
Én Tv-s és rádiós tunerből készítettem amolyan cigányszignált, csupán a VCO fokozataikat felhasználva. Modulálni a hangolófeszültségre szuperponált hangfrekivel lehet. A hangolófeszültségel csupán a rádiós tuner tápfeszültségéig, 9V-ig mentem, igy a frekvenciatartományok a következők lettek:
Rádió: 80.5-121.6MHz TV I.: 76-128MHz TV III: 176-369MHz TV UHF: 462-664MHz Adónak sem utolsó, 10cm es dróttal beszórja a két szomszédot...
Üdv!
Ne becsüld alá az "amolyan cigágyszignált". Vevők hangolásánál nélkülözhetetlen. Meg tudod mérni a pontos frekijét, ha ügyes vagy, még a kimenőszintet is állíthatod
Elindult tőle az agyam: két ilyenből és egy DBM-ből egy nagy átfogású szignált lehetne készíteni. Véleményed szerint ha az egyik oszcillátort egy TTL kvarcoszcillátor mudulból alakítom ki, pl 100MHz-en, míg a másikat egy tisztességes szinuszos alkotja (80-120MHz) , A DBM kimenetén mit kapnék? Meglenne a két freki különbsége, és a következő csúcs a spektrumban a kettő összegénél lenne csak?
(Ui.: a kimenőszintet egy MOSFET-tel lehetne, igy az AM moduláció is elérhető lenne...)
Ahogy mondod, a végére teszel egy "végfokot" (ezt lehet AM ben 'anód' modulálni, és ha terhelésként egy osztót teszel, a szintet is állítani lehet. (végül is a kimenőszint finom állítása egyen szintel történö 'AM' -et jelent)
A DBM -es keverés is jó, csak oda kell figyelni a frekvenciák egymáshoz való viszonyára. A kimenőjelből szűrővel tetszés szerint kiválaszthatod az összeg, és különbségi frekvenciákat is. Azt azért vedd figyelembe, hogy a kristályoszcillátor jele ne essen a kívánt frekvenciasávba, mert nem tudod rendesen szétválasztani az összag, és különbségi jelet. Mindjuk a 100 MHz -et kétszerezd meg, és ezt üttesd a modulált jelet előállító oszcival. (ki kellene pontosan számolni az optimumot)
Szia Medve,
Elvileg dobvaltos TV tunerbol egesz jo muszert lehetne epiten! Koszi az otletet. En szenvedtem kevereses szignallal. Addig, jo hogy kijon a keverobol a jel, de utan az amplitudot stabilizalni kell, ami nem szokott osszejonni, mondjuk a gyari hangeneratorom ilyen megoldasu. Jo poen a nullara uttetes, de az amplitudo 0 kornyezeteben random. Volt ilyen elvu wobbler is az RT ben, megepitettem, de a jel egyaltalan nem volt tiszta szinusz...,persze szeles savu wobblernak jo Aluminium magtol foljebb maszik a freki, mint uresen? Ezt jo tudni, kiprobalom. Teljesen kesz a masodik tuner, holnap megprobalom kihangolni, es kuldom a tapasztalatokat. Udv Joe
Szia Ferzoo,
Koszonom a leirast. Az lenne a kerdesem, hogy ilyen frekin hogyan lehet jol frekit merni? A PIC-es frekimerom 50 Megaig megy, tehat neznem kellene valamilyen osztot. SP8xxx tipusu IC erre fele sehol nincs, tehat marad a Lidles radio, vagy mas fajta oszto. Nem huzza el a frekimero bemenet az oszcit? Vagy tegyek par centire tole egy egy menetes hurkot? Udv: Joe
Talaltam meg ket vevo leirast SO42P vel. KF nek nem SO42 et hanem TBA120-at gondoltam. Elonye lehet a kevesebb egyutt futo kor: konyebb hangolas
A TBA120 és az S041 egy és ugyanaz.
A témához kapcsolodoan,nekem van használaton kivül Siemens SO42 P készült OIRT-CCIR konverterem.
Nem kell semmiféle osztó +előtét.Legegyszerűbb ha beszerzel 1frekimérős rádiót pl.használt Orion tuner vagy ahhoz hasonló cucc.Ha ez nincs,akkor marad a lidl-ben a kisrádió.
Jó megoldás lehet régi piaci autórádió,digitális led/kijelzős frekimérője 200MHz-ig pontosan mér. Ha vevő oszcit akarsz mérni vele kell az oszci kollektorára 1,5pf-en kicsatolva Bfr91 tranyóval leválasztó fokozat.9V/1mA.Kimenetére megy a frekimérő bemenete 470pf.kondival. Hogy a frekvenciamérő panel ne terhelje a kimenetet,és ne hangolja el. Amennyiben adót mérsz be,pl.milyen frekin ad,elegendő 1-2m.re közel tenni az adóhoz és máris kiírja az értéket. Ekkor csak 1db.40cm.drót szükséges a frekimérő bemenetére.
Annyiban hadd egészítselek ki, hogy az említett rádiókban található frekvenciamérő a 10,7 MHz-es KF értéket még beleveszi a mérésbe. Így ha adót akarsz vele bemérni, akkor a kijelzett értékhez hozzá kell adni 10,7 MHz-et, hogy megkapd a bemenetre jutó frekvenciát. Illetve ezekben a mérőpanelekben sokszor SC3610-es IC végzi el ezt a funkciót, melynek van egy lába, ahol ki lehet választani a KF értékét. Alapesetben ez ugye a 10,7 MHz-re van beállítva, de ha magas szintre húzod ezt a lábat, akkor 70 kHz-re áll át. A 100-150 MHz-es tartományban pedig az a -70 kHz-es érték nem fog megjelenni a kijelzett értékben, gyakorlatilag pontos lesz a frekvenciamérőd.
Az említett IC egyébként 10 MHztől egészen 200-220 MHz-ig használható (adatlap szerint csak 150-ig, de még fölötte is teljesen hibátlanul működik). Természetesen ha vevőoldalon az oszcillátor frekijére vagy kíváncsi (és nem a vételi frekvenciára), akkor ugyanígy érdemes átállítani a KF értéket, vagy fejben hozzáadogatni a 10,7-et a kiírt értékhez.
Sziasztok!
S041 ki nem talaltam volna. Igy legalabb ertheto, hogy egesz jo parositas, es tobb leiras is jelent meg, szoval mukodik.Sp8647 IC vel akartam osztot csinalni a meglevo freki meromhoz, de ebayen nincs ilyen ic..., de ha talalok egy Lidlos radiot, azonnal lecsapok ra. Koszonom a tanacsokat, holnap tobbet tudok mondani. Ezzel mertem meg a tunerem kf rezgokoreit, de GDO hoz kepest alacsonyabb frekit mutat, gondolom a jarulekos kapaciasok miatt. A rajzon PNP tranyot jeloltek, de a BF199 termeszetesen NPN, minden mas jo a nyil iranyat leszamitva. 20 volton nagyobb jel jon belole, a pic-es frekimerom jol latta. URH-n tuti nem jo. Udv Joe
Üdv!
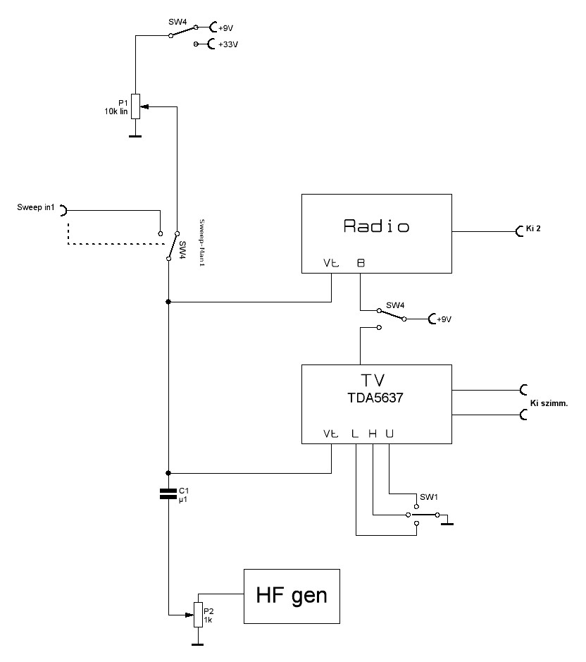
Azért az ilyen vevővel való frekvenciamérés elég gagyi megoldás, pláne ha az csak egy átbuherált vevővel történik. Ki mondta, hogy a középfrekvencia pontosan 10,7 MHz, ráadásul milyen pontosan, mekkora stabilitással, megmérte-e valaki egyszer is? Még mérővevővel is elég kunsztos frekvenciát mérni a levegőből. Nem igazán értem, miért nem jó egy rendes frekimérő, miért kell frekvenciakijelzőkkel imitálni a mérést. Vannak jó nagyfrekvenciás előosztók, csak át kell nézni a frekvenciamérős topikba, kaphatók is, nem is drágák. Aki RF technikával foglalkozik, annak alapműszer. Medve A szignál építéséhez lehet ötleteket meríteni Ferkógyerek által rajolt blokkvázlatból, amplitúdó stabilizálás, AM, FM. A vezéroszcillátort lehet egyszerűbben is, elég lehet akár egy varikapos oszcillátor, ha elég stabil, a kimenőfrekit meg lehet frekimérővel mérni.
Szendi! Gondoltál-e konverterre? Mármint a 137 megát a CCIR broadcast sávba lekeverni. Egy üres frekire. Ha jól emlékszem a '90-es RT évkönyv "Amatőr kapcsolások" rovatában volt egy ilyen konverter S042-vel. Holnap előkotrom a rajzot és a leírást.
Szia Pucuka,
Az igazsag az hogy ar teljesitmeny viszonyban a gagyi radio verhtetetlen. Ertem, hogy nagyon jo frekimerot lehet epiteni, meg is nezem a frekimeros topicot, de ha talalok egy radiot zsibin 2 euroert, valoszinu hasznositom a moduljat. A meres hibaja elhanyagolhato egy ilyen oszcillatornal, mivel ha melle teszek egy csavarhuzot maszik vagy 50 kHz-et. Masik problemam: ha ket muszerem van es mindkletto ugyanazt mutatja, akkor nagy valoszinuseggel nem kovetek tul nagy hibat. Nehany frekimero alacsony jelszintnel is mer, csak eppen a freki harmadat mutatja :yes: Tobben tobbfele megoldast alkalmaznak, a Lidles radio egy vola mukodo megoldasok kozul, szinte ingyen. Termeszetesen meres ismetles, minoseg, abszlut pontossag tekinteteben teljesen egyet ertek a velemenyeddel. Udv: Joe
Szia Kadarist, A konverter jo megoldas lehet ha van egy jo alapvevo. Tegyuk bele femdobozba es a konverter legyen a tuner resz? Vegulis ez egy ketszer transzportalt vevo lenne, 1. kf 100 Mhz
Nem zavarnak be az eros FM adok az alap frekin?
Egyesek mindig a bonyolult +oldásokat keresik,egyébként -5fokban odakint,az Orion tuner is elhangolódik ugyanúgy mint a Silvercrest kisrádió kb.100-200kHzet.
Nos ez nem a frekimérő miatt van hanem az alkatrészek,főként kondik hangolóelemek hőfoktényezője miatt mint tudjuk. Akinek precíz vevő kell munkához hobbyhoz,az vesz magának 1 Yaesut vagy Motorolát 25ez.ért és kész. Aki viszont otthonra szeretne fm.mikrofont,vagy jelátjátszót pl.beltérihez vagy máshoz,annak +felel 1Ic.be integrált lcd.kijelzős is +a kínai is. 50KHz pontosságot és ez elegendő 100-200MHz en. Egyébiránt mit már leírtam más topicban,a vevőim áthangoltak frekvenciamérő be van építve,tehát külsőre ritkán van szükségem. Az adópaneloknál mivel kvarcosak szintén nem kell,mert a vevőn látom a jelerősséget +frekit,mondjuk a 7/9-ik felharmonikuson. pl.20,480MHz kristállyal 163,8MHz,és 184,3MHz amit most fejeztem be 4 tranzisztorral állítható bemeneti erősítővel. A káros felharmonikusok kiszűrése jelentett eleinte gondot,mert 207MHz,Szentesi 10Ch-igencsak zavarta csíkozódott stb. Most már ez is ok.Bfr96ts vég tr.kimenetére 3db.tekercs,+3db.kondi került.Lásd pi szűrő.
Ez így van, teljesen egyetértek. Aki URH mikrofonokat és hasonló hobbi célú áramköröket épít, annak teljesen felesleges akármilyen komolyabb műszer, mint a kínai rádió frekimérője. Megveszed, 6 csavart kiveszel a helyéről, meg elvágsz X vezetéket, és a kezedben van a frekvenciamérő panel kompletten, ami 200 MHz-ig teljesen elfogadható eredményt ad.
Nekem vannak itthon repülőmodellezéshez távirányítóim, és saját készítésű FM adók is... 20 cm-es 'antennával' már egy méter távolságról korrektül veszi a jelet, és kijelzi a frekvenciát (mindegyik adó frekvenciáját az adott felbontás mellett hibátlanul kijelzi). A felbontás ugyan csak 100 kHz, de otthoni méricskélésre több mint elég. Ennél egyszerűbben és olcsóbban kizártnak tartom a frekimérő kivitelezését. Persze, sosem lesznek olyan paraméterei, mint egy erre a célra épített céláramkörnek, vagy műszernek. De a többség itt nem is forgalomba kerülő termékeket szeretne 1 Hz pontossággal bemérni és beállítani...
Megtaláltam az ominózus cikket. Csak lehet találni a CCIR vagy OIRT-sávban (vagy kicsit felette-alatta) üres részt, ahova lekeverhetjük zavartatás nélkül a 137 MHz-es sávot.
Megépítettem ezt a kapcsolást, ajánlhatom. 2m-en használtam, de jött rajta a rendőrség is...
|
Bejelentkezés
Hirdetés |




Természetesen a hozzávaló antennával!!
valahogy igy csinalnam tobb rovidhullamu radio megepitese utan. Nos igen, barki segitsege jol jonne, aki valoban athangolt mar ilyen tunert... :yes:

Ezt jo tudni, kiprobalom. Teljesen kesz a masodik tuner, holnap megprobalom kihangolni, es kuldom a tapasztalatokat. Udv Joe










