Fórum témák
» Több friss téma |
Travolta ha erre jársz jelentkezz nem akar működni a strobi.
Más: 30 perc után se fogjatok meg véletlenül se egy motorindító kondit, mert megrázó élményben lesz részetek. ![]()
Süsd ki, akkor tuti nem lesz
Hát már tanultam belőle, első dolgom midig a sütés.
Hello.
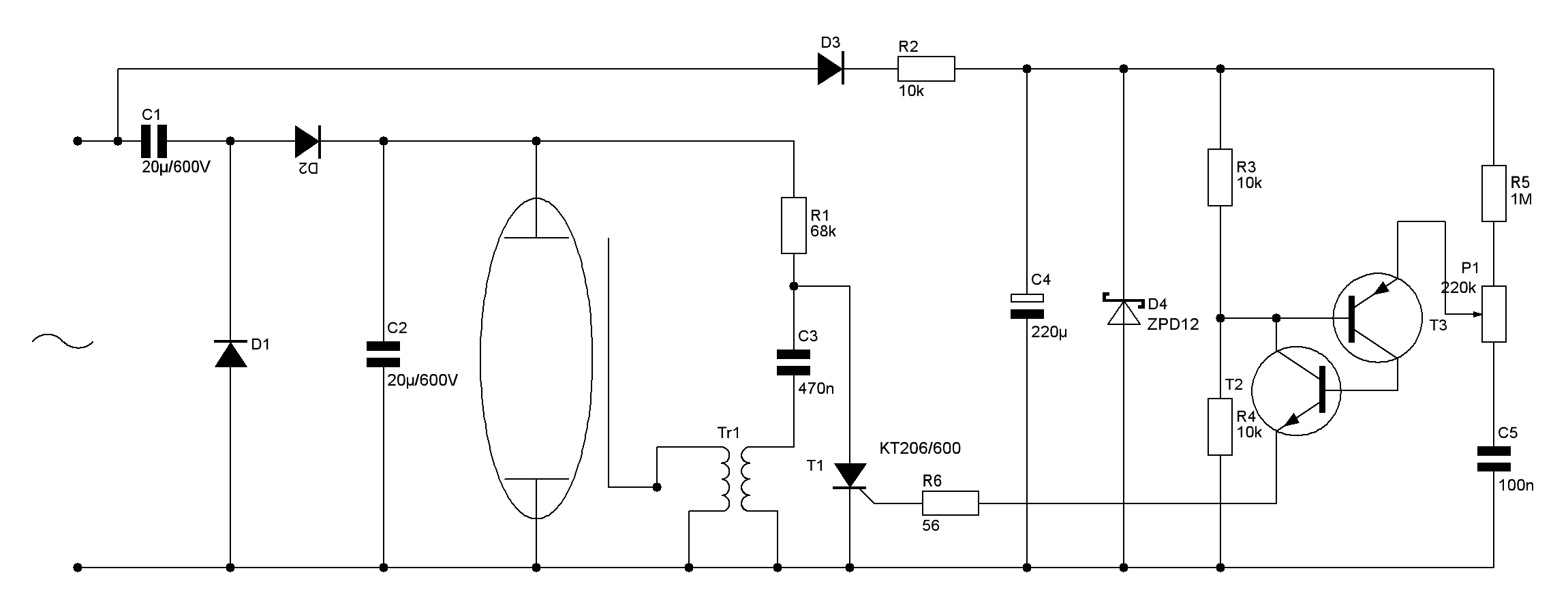
Megépítettem EZT a kapcsolást. És van egy AF-350-es stroboszkópom. Az lenne a kérdésem hogy ezt a strobit és az utóbbi áramkört egybe lehet valahogy építeni? (Tehát hogy a zene mélyebb hangjaira villanjon fel a stroboszkóp. Köszi
sziasztok segítséget szeretnék kérni
Van egy csövem de, kapcsolási rajzom nincs hozzá És a trafó is van de, nem tudom hogy jó hozzá
hát egy rajzal tudok szolgálni. egyszerü és bolondbiztos. a kondik utcai higanygöz lámpák fázisjavito kondija. a diodák minimum 1000V 3A-osak legyenek. ezeket egyszerüen forraszd a kondikra, azokat meg nemes egyszerüséggel "szögeld" a doboz falára. a poti müanyag házas és tekeröjü legyen. tirisztornak csak kt206/600 jo. szerncsére olcso. a panelt a poti tartja.
az pont jo hozzá. trafonak a nagyfesztekercsre gondolsz. ugye? ha begyujtja a csövet akkor biztos jo. más trafo (tápegység) nincs. a csövet rakd bele egy 1200-es zsiguli lámpába. azt minde méhtelepen lehet találni. ez a csö olyan kicsi hogy felesleges külsö vezérléssel, vagy láncolással foglalkozni. ha ilyet akarsz akkor egy fázishasitásost csinálj xop csövel.
Akkor meg építem, ezt remélem okés lesz minden
Ellenálok egyik sem nagy Wattosak?
azért az r2 (10K) nak rakjál be egy 2W-osat. vagy tizet csináltam már ebböl mind elsöre hibátlanul müködött. söt a nagyfesztrafokat is én tekertem. primer 60menet szekunder amig el nem fáradt a kezem. de it egy gyári.
érinésvédelemre figyelj oda!
Köszönöm a segítséget holnap neki is kezdek és írok hogy haladok vele
El feledtem a Tranzisztorok azok mik pl. BC182 vagy nem?
Sziasztok!
Szeretném a figyelmetekbe ajánlani a következő hírdetést:Bővebben: Link köszönöm, és üdv. Kocsgab002
Hello.Van egy fényképezőből kiszerelt vakum.Ebből szeretnék stroboszkópot csinálni.Van valakinek valami ötlete,
Hello.Én is szeretnék építeni valami ilyesmit.A trafó hány voltos ami benne van,
4 vagy 6kV-os a gyújtó trafó.
Helló.
Megépítettem az oldalon bemutatott "egyszerű 250w-os" stoboszkópot. Hát a ztr 200- as gyujtótrafóval nem gyújtott be, ezért vettem egy ztr 32 ezzel már oké, de a fénye mint valami ledvillogóé. Kísérleteztem kondival is de semmi. Aztán olvastam itt valami feszkétszerezőről. Gyaksziról hoztam 2db 400/15v os 1.5 VA-s transzformátort. Megcseréltem a két oldal bekötését és a szekuner oldalt sorba kötöttem és igy le lehet venni róra 650V-ot. Így már szépet villan, csak a kondikat vagy 3 mp-ig tölti, mert 1,5VA a két trafó. Nem tudna valaki segíteni hogyan lehet másképpen 6-700V-ot előállítani?
INFÓ:Ha valaki stroboszkópban gondolkozik akkor a vatera.hu-n van villanócső fillérekért.2is :awink:
Hol tudtál gyújtótrafót venni?
Sziasztok! Van egy astro AF350 -es strobim, a hátulján van nagy jack dugós vezérlő bemenet. Azt szeretném megtudni hogy ezen keresztül hogyan tudnám vezérelni a sebességét távolról? Esetleg még jó lenne plusszba az is hogy gombnyomásra is villanjon. Magyarul egy strobi vezérlőre lenne szükségem
Köszönöm előre is!
Tessék, kipróbált kapcsolás.
Nyákrajzod is lenne hozzá vagy beültetési?
Egyébként olvastam ebben a topicban hogy elég neki annyi is hogy erre a bemenetre rákötök valahány voltot és akkor is villog a feszültség nagyságával arányos sebességel. Ez igaz?
Elvileg ha adsz neki 8-12V DC-t akkor villan egyet, ha ezt ütemesen akkor az ütemmel arányos sebességgel.
http://www.elektrolight.hu/alkat/tekercs/t.html
itt lehet venni gyújtó trafót
Ok, köszi.
Ha 0-10v -os szabványú bemenete van akkor feszültséggel vezérelhető, de szerintem a tied nem az. Tehát timer ic-vel felépített vezérlő kell hozzá, ami a belinkelt rajzon van, tökéletes!
A bemenet Jack egy 4N35-re viszi a vezérlő jelet.
Akkor lehet megépítem ezt de egy beültetési meg egy nyákrajz nagyon sokat segítene.
|
Bejelentkezés
Hirdetés |










Köszönöm előre is! 
Egyébként olvastam ebben a topicban hogy elég neki annyi is hogy erre a bemenetre rákötök valahány voltot és akkor is villog a feszültség nagyságával arányos sebességel. Ez igaz?


