Fórum témák
» Több friss téma |
Fórum » JLT-02 analóg forrasztóállomás
Akkor nincs erősítés, vagy nincs mit erősíteni.
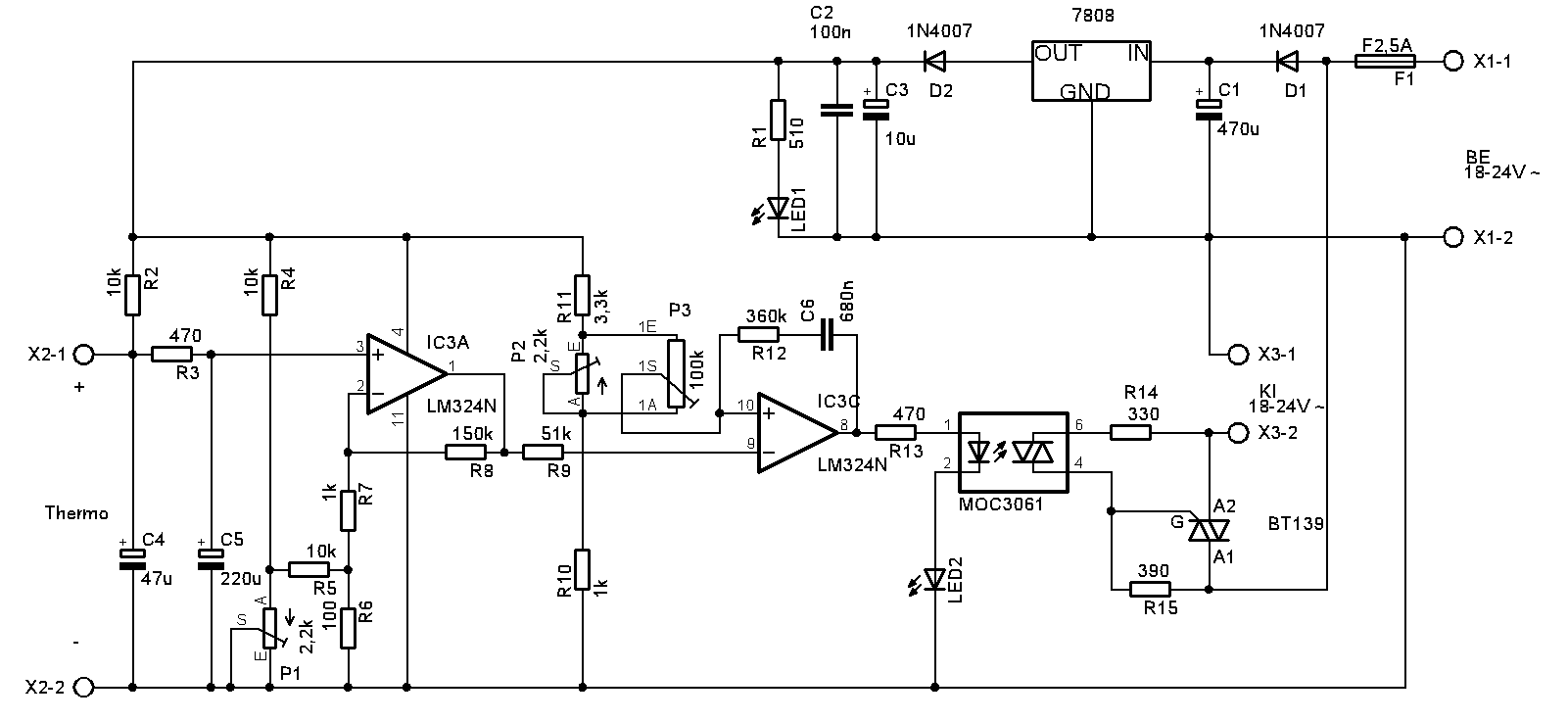
A test és a termoelem + bemenete között mérj feszültséget. Bekapcsoláskor itt 0mV van. Ahogy melegszik a páka elkezd emelkedni kb.: 20-25mV-ig Ugyanezt kell mérned az IC 3-as lábán is. Ha ez nem így lenne, akkor páka bekötés, vagy páka hiba. Ha jó, tehát van pár mV az IC 3-as lábán, akkor valamiért nem erősít az IC. Ez lehet IC hiba is, vagy forrasztási hiba is.
A páka szonda + láb 15-20mV
A 3 láb kb.3mV
Ha nem erősít, akkor miért kapcsol a MOC?
Ki cserélem az ICt akkor lehet hogy jó lesz?
Na mára ennyi elég lesz
Holnap javítom tovább
Szia
Hülye vagyok, mert nem vetem észre, hogy a kapcsolás és a nyákterv, amit letöltöttem és meg is csináltam nem egyezik, pedig a kapcsolást is a cikkből vetem Az új kapcsolás alapján van csinálva a nyákterv A cikkből szereplő kapcsolás és nyákterv nem egyezik az IC lábkiosztásoknál De viszont ki cseréltem az ICt de semmi változás
Ki próbáltam az IC az LM324 jó
Úgy próbáltam, hogy a műszerem szondáját rá kapcsoltam a páka szonda helyére, vagyis leforrasztódtam a pákának a szondáját és a műszernek a szondáját kötöttem oda De így se lett jobb a helyzet, mert hiába alítom a trimereket és potit nem, kapcsolja le a fűtést
Szia
Szerinted hol keresem a hibát Átforrasztom az egész nyákot és kötéseket, hátha fólia szakadás
Egy kicsit szedd össze magad! Mellékeld azt a rajzot, ami alapján panelt csináltál, hogy tudjunk segíteni. A hőelem mérésénél figyeltél az előjelre?
Szia
Igen a szondát rá raktam a műszere és nem negatívot mutatott Az helyesen van be kötve Ez a kapcsolási rajz és a nyákterv ami fent van Bővebben: Link
Ki cseréltem a szonda trimert 10k-ra
680nF-dot 470nF-ra Az utóbit nem is tudom, hogy miért nehogy meg kérdez
És miért cserélted ki a trimmert?
Miért 680nF-ot tettél be? Én is azt tudom mondani, mint már mondták előttem, hogy tegyél fel egy képet róla. Mérj az IC 1-es és 11-es lába közt feszültséget. A hőmérséklettel lineárisan kell nőnie ott a feszültségnek. Mérj a 11-es és 10-es láb közt is feszültséget, ahogy állítod a 100K-s trimmert úgy kell nőnie/csökkennie a feszültségnek. A P1-et maximum állásba kell tekerni, legalábbis nekem abba kellett, tehát helyettesíthető egy ellenállással.
Rendben készítek fotókat és mérek
A 100k poti alítására mérve a 10 lábon emelkedet és csökkent az értékek
De az 1-lábon mérve nincs sok változás 2V emelkedés, ha van Nem szalad fel, ahogy kellene
Sziasztok.Megépítettem ezt az állomást.Tökéletesen működik (csodálkoztam is mert annyira értek az elektronikához hogy oda rakom az alkatrészeket ahova rajzolva van aztán ennyi).Azt szeretném kérdezni hogy lehet e utólag valami kijelzőt építeni rá ami mutatja a hőmérsékletet?Ja és lehetőleg ne legyen benne sem PIC sem AVR mert ez nekem MÉG magas! A válaszokat előreis köszönöm!
Bővebben: Link
de ha visszaolvasol többet is találsz a tagok oldalain is, kisebb hw módosításokkal pl: http://pa-elektronika.hu/index.php?option=com_content&view=category...emid=2
Az első lábon úgy mértél, hogy felfűtötted a pákát?
Köszi szépen a gyors választ.Visszaolvasok hátha találok valamit.Mert nekem ezek még kicsit bonyolultak.Hátha van valami olyasmi ami teljesen független a forrasztó paneljétöl.Csak simán "2-3 drótot beforrasztok" a külön panelon külön áramforrással működő kijelző és a forrasztó közé.És már mér is.Mégegyszer köszönöm a segítséget!!
Szia
Próbáltam úgy is, hogy bekapcsolom és mérek És felmelegítve is mértem de az 1 lábon megközelítőleg ugyan azt mértem mindig
Építetem egy próba panelon LM324 ic-vel egy szondaerősítést mérni
De ha rákapcsolom az áramot az ic-re akkor fel, ugrik 1 lábon mérve 6,5V-ra Ha rá kapcsolom a füst a pákára, akkor se változik az érték De kikapcsolom az IC tápját és szondát mérve ott fel, szalad kb. 15mV-ig De viszont ha rá kapcsolom a tápot, akkor a szondán meg ugrik az érték 109mV-ra, és rá kapcsolom a fűtést akkor fel szalag 116mV-ig
Nem értem, mert van nekem a páka szondáján kívül még kettő és azokkal is kb. ezeket, az értékeket mértem
Most ki cseréltem az LM324-et mert azt hitem, hogy ki nyírtam de az új se hozott váltózást
És mindezt nem lehetett volna egy hozzászólásba beleírni?
Akkor mostmár tudod, hogy hol kell keresni a hibát. Az első műveletierősítőnél.
Bocsika a sokra darabolt hozzá szólásért
Na igen nem alkar erősíteni De volt 3 LM324 IC minddel ki próbáltam nem lett jobb a helyzet! Az első trimert alítgatom és mérek 1 lábon 0.012mV-tol 56.5mV-ig változik És kész vagyok, miért nem működik:rinya: Mindenkinek működik csak nekem nem
Így nem tudunk segíteni, ha nem is akarod.
Még mindig nem tettél fel tisztességes képet az áramkörről. Mint írtam a P1-et maximum állásba kell tekerni.
Na igen merre van a max állás
A GND fele tekerjem a csuszkát? És készítek akkor fotókat, még
Tudom, hogy nagy hülyeségeket írok de, most már nem tudom, hogy fiú vagyok, van lány
Lassan meg bolondulok Jók lesznek a fotók?
Nézd, ezt kapkodva nem lehet megoldani. Módszeresen kell haladni a jel útján. A legelső, hogy a hőelem jelét ellenőrizd először C4, majd C5 pozitív sarkán mV= állásban. Hideg pákánál itt kb 0-t kell mérned, ahogy a páka felfűt, fel kell mennie +15mV körülre. Mindkét kondenzátoron ezt kellene mérned, sőt, ha ezek jók, akkor a rajz szerint az LM324 3-as lábán is. Amíg ez nincs rendben, addig felesleges továbblépni.
A műszerrel NE hőfokmérésben mérj, mert ahhoz a szondát (Maxwelleknél tapasztalat szerint) fordított polaritással kell bedugni.
Szia
30C 47µF + lábán mértem 2mV 220µF + lábán 0mV 200C 47µF 3 lábán 10mV 220µF + lábán 0mV Akkor ez a gond lehet, hogy zárlat? És az IC lábán azért nem jut el jel? |
Bejelentkezés
Hirdetés |
















