Fórum témák
» Több friss téma |
Fórum » Inverteres hegesztőtrafó
és itt
meg itt is
Nagyon jó lett, gratulálok
Jó lenne, ha már én is itt tartanék. Méreteiről mit kell tudni?
Le vagyok nyűgözve,nagyon tetszetős és szép a gép,a munkád is,leld örömöd a használatában! Számomra külön öröm,ha egy fórumtársnak ilyen sikerélménye van,köszönöm a képeket.
cimopata! szerintem 10-11x18-20x28-30 cm lehet a mérete és olyan 6-7 kg ,csak saccoltam.
Gratulálok szép munka - kicsit irigy is vagyok-további sok hasonlót!
Üdv!
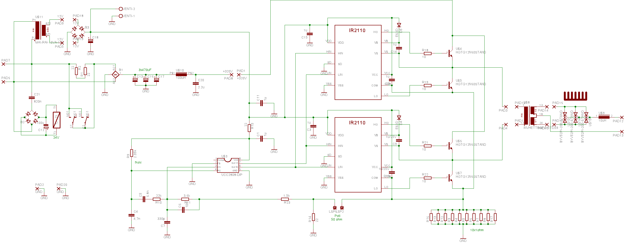
Pont most tettek fel egy rajzot Bővebben: Link Valami hegesztőnek szánhatták eredetileg. Egyébként IR2110 nagyon jó választás.
Nem csak szánták hanem az is. Erről koppintottam én is az enyémet, csak az IR helyett jobban bíztam a trafós meghajtásban. Meg is hálálta.
Azért van egy kis baj! Vagy a gép nagyon kicsi, vagy a fül túl nagy...
A tiéd biztosan szebb (lesz),de nekem ilyen volt a fiókba.
Jó lett, ha otthon leszek, megállok megnézni.
Majd egyszer... egyébként, csak viccnek szántam...
Végre megint egy jófajta épített inverter. Ha az enyém nem igazán akar mostanában kész lenni, legalább ti viszitek a prímet. Gratulálok, jó munka.
A linken lévő rajz egy 100A gép rajza,egy másik fórumról,Tab kolléga alkotása,az első példánya még egy cipős dobozban ketyegett kerítés hegesztés közben.
Gábor valamilyen rajz esetleg lenne?Megköszönném.Csak kiindulásnak,a PWM -et nem tudom kiolvasni hogy milyen.Nagyon tetszik,jól néz ki.
Akkor már csak azt nem értem, miért került a fojtó a pufferek mögé?
Egy rövid bekapcsolási szünet az IGBT-en és remek túlfeszt termel a fojtó rajtuk. Tényleg nem értem.
A folytó lehet előtte is a kép szerint ha egyről beszélünk ,azután pedig a pufferek.
Sziasztok.
Megpróbálkoznék építeni én is egy hegesztőt.Mert a gagyikból elegem van már,a minőségire meg nincs pénzem.IGBT-ket meg külföldről hoznának nekem olcsón. Kérdésem az lenne,hogy EZ a kapcsolás teljesen működőképes és megbízható? Magamnak szeretném nem ipari célra de azért használnám rendesen.
Amim van,mutatom,Tab kolléga is közzétette,talán nem fog megkövezni.A rajz az amit cimopata belinkelt a PWM IC típusa UCC2808,a frekit pontosan nem tudom,de olyan 60kHz lehet.
És még.
még mindig.
Ez is.
A fojtó villamos szemszögből nézve nem került a pufferek mögé.Tubi megépítette a gépet,szerinte (akkor ott mondta) inkább HGTG20N60 kellene bele 2-2 darab,egyébként a doboz hossza szinte kisebb mint az elektróda fogó mérete,sajna,nem találom a képet.Bocsáss meg,de kicsit csodálkozom a hozzászólásodon,olyan értelemben,hogy olvastam a neved azon a fórumon,azt hittem Te ismered a masinát.
Bővebben: Link Elnézést kérek,ha túl személyes voltam! Ajánlom másoknak is a linkelt fórumot is átolvasni.
Nagyon szépen köszönöm
:worship: Áttrágom az egészet és lehet hogy belefogok az építésbe.Ha meg nem jön be akkor marad a MACI,meg persze a szabadidő is befolyásolja.
Szoktam olvasni, de csak ritkábban.
Egyébként semmi gond, kisegítettél egy válasszal. A fojtón csak azért csodálkoztam, mert a híd eléggé meredek impulzusáramokkal szokta rángatni pufferek felől a tápot és a 2,2µF feszültségesés nélkül biztos hogy nem tudná kiszolgálni, a fojtó pedig korlátozná az áram meredekségét. Ettől függetlenül persze működhet. Amúgy profi munka
Most akkor hol van az a fojtó? A pufferkondik előtt, vagy után?
Azt hittem, csak el van rajzolva... de igazad van, nagyon furcsa dogokat csinálhat így az áramkör. Valaki megmagyarázhatná, hogy miért van a kondik után bekötve...
Akkor szoktak ilyen megoldást csinálni, ha nem akarják, hogy a pufferelkókat a kapcsolóüzemű rész nagyfrekis áramkomponens is terhelje. Ilyenkor a fojtó után további impulzustűrő fóliakondikat szoktak betenni, ami képes a tranziensek elnyelésére. Ha jól méretezik akkor az elkók élettartama valamivel hosszabb lehet. Szerintem amúgy itt nem sok értelme van, egyszerűbb kicsit túlméretezni az elkókat, hogy jobban bírják a strapát.
Szia Gyuri!
Valójában nekem nem illene válaszolnom a kérdésedre ,vártam,talán valaki más szól majd.Abból a gépből már nagyon sok megépült,nálam 3 másoknál sok,ezek működnek szépen,nem ipari masina,de használható.Írtam a 7. oldal (15-ös oldal felbontás) körül a gépekről,olvasd el s talán érdemes a T. fórumtársak hozzászólását is elolvasni,szánj rá egy kis időt,választ fogsz lelni,aztán segítünk,ha kell. |
Bejelentkezés
Hirdetés |





































