Fórum témák
» Több friss téma |
Fórum » Akkumulátor töltő
Sziasztok!
Már egy másik topicban felvetettem a kérdést, de illik ide is, így felteszem: Óriási kérdéssel fordulok Hozzátok, miszerint olyan kapcsoló érdekelne amellyel egy tápot tudok kapcsolni. A lényeg, hogy van egy trafóm ami elég nagy amperrel ~100A 16V-on működik, de nekem 12, és 14V között kell működjön úgy, hogy megmaradjon az áramerősség. Egyébként akkumulátort töltök vele, miközben hajtok egy izmos autóerősítőt. (Teljes végfokterhelésnél a táp 13+-0.8V körül mozog, ha nincs terhelés felmegy akár 16v-ig is) Minden megvan hozzá, csak a szabályzó nincs, és nem tesz jót a túl nagy áram az akksinak. Szóval a lényeg, hogy egy olyan kapcsoló kell, amely 12V alatt bekapcsolja, és 14V fölött lekapcsolja a tápot(230v-ot). Szerintem egy relével, és valami figyelő elektronikával meg lehetne oldani. A válaszokat előre is köszönöm! szia!100A-os trafo?nem durva egy kicsit.
nemnagyon számolgattam, tuti, hogy ezzel kapcs tévedek, de a lánc valahogy így néz ki: 1db trafó (220v 300w->110v ?w)+1db trafó (220v 630w->24v ?w) ami ugye ha 110v-ot kap elméletben 12v jön ki rajta, de gyakorlatilag 16. Nem számolgattam, ehhez annyira nem értek de biztos van benne pár amper
12V-on 12A-nál több áramra ne számíts, hisz az első trafó maximális teljesítménye (110V-on 150W) meghatározza a rendszerből kivehető maximális áramot.
Köszi, ennyivel is többet tudok. Viszont a kapcsoló kérdés még fennáll.
Neharagudj, de kicsit utánanéztem, és ezt találtam:
"Az energia-megmaradás a transzformátoroknál azt jelenti, hogy a primer és a szekunder tekercsekben az egyenlő idők alatt létrejött elektromos energiaváltozások egyenlők. Így a primer és a szekunder tekercsekben egyenlő az elektromos teljesítmény. Kísérlettel igazolható, hogy a transzformátor tekercsein mérhető feszültségek és a megfelelő áramerősségek fordítottan arányosak. Így a primer és a szekunder tekercsen mérhető feszültség és áramerősség szorzata a két tekercsre vonatkozóan egyenlő. Ez azt jelenti, hogy a két tekercsben a teljesítmény is egyenlő.,, Szóval ha 220v-on 300w, akkor 110v-on is 300w, csak az áramerősség arányosan nő de lehet, hogy rosszúl gondolom. Javítsatok ha tévedek! Viszont abban egyetértek, hogy első trafó határozza meg a maximumot, ami ugye a lánc végére 25A körül van 12v-on. Köszönöm!
Igazad van.
(És mi lenne ha 13.8-ra csinálnád az akkutöltőt, és akkor nem kell kapcsolgatni? )
Üdv!
Nekem egy olyan problémám lenne, hogy fényképező akksiját nem tudom tölteni, hiába van megfelelő tápegységem hozzá, nem tudom csatlakoztatni galvanikusan.. Krokodil csipesz lejön, vezeték ragasztásos szintén, ráforrasztani meg nem lehet... Valakinek valamilyen spéci ötlete, tippje, rajz, kép?? kössz
Szia!
Szerezz be egy elemfoglalatot: elemfoglalat. Ennek segítségével már könnyedén feltöltheted az akksidat.
Üdv, mindenkinek!
Szeretném megkérdezni hogy ez a kapcsolás: http://www.hobbielektronika.hu/forum/files/03/03607282d679bb7a3fd2e...5.jpgműködőképes-e? És ha igen akkor szeretném megkérdezni hogy a két fet-et mivel tudnám helyettesiteni? És még egy kérdés hogy ebből a kapcsolásból ki lehet hozni 10A-ert mert ha igen akkor hogyan? A segitséget előre is köszönöm.
Szia!
A BUZ11-es FET kapható: Bővebben: Link Ha ez nem jó neked, akkor keress hasonló paraméterekkel rendelkezőt. Helyettesítők .
A BUZ11 tényleg kapható csak nem azon az oldalon ahol én néztem, de sebaj lényeg hogy betudom szerezni.
Hello!
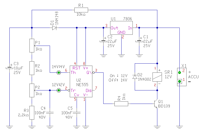
Megrajzoltam amit szeretnél.. Neked egy ablakkomparátorra van szükséged, amit egy NE555-ből alakítottam ki. Az áramkör táp és referencia feszültségét a stabilizátor adja. Így fontos, hogy 6V-os legyen. Az 555 kapcsolási küszöb értékei ekkor 4V és 2V lesz. Így a beállítása egyszerű, és a két érték, független egymástól. Egy labortáppal egyszerűen elvégezheted. - 14V-ot ráadva (az aksi helyett), a P1 potival, a mérőponton 4V feszültséget állítasz be. - Majd 12V feszültség mellett, a másik mérőponton P2 potival 2V feszültséget állítasz be. - Ez után, ha a tápot fel-le tekergeted, ellenőrizheted a kapcsolási pontokat. üdv! proli007
És ha megépitem ezt a kapcsolást: http://www.hobbielektronika.hu/forum/files/03/03607282d679bb7a3fd2e...c5.jpg
Akkor ott fent a P2 és P3 trimerekkel mit kell állitani? De ha valakinek van hozzá teljes leirás akkor azt nagyon megköszönném.
Szia!
Írtad, hogy a 24V általában már sok szokott lenni ahhoz az akku töltőhöz amit megépítettem. Viszont egy 24V 1kW-os toroidot szereztem. Mi történne ha mégis ezt betenném? Valamit kéne módosítanom? Vagy ekkora fesszel már járhatatlan ügy lesz? Egyébként pontosan 24,3V terheletlenül. Letekerni nem szeretnék belőle ha nem muszáj, mert valahogy nagyon érdekesen van tekerve. Ugyan nem ide tartozik konkrétan, de a trafó közepe ki volt öntve műgyantával, és ahogy kibarmoltam onnan a szekundert pár helyen megsértettem. Sőt volt 2-3 szál amit el is szaggattam. Ezeket kiemeltem a sorból, és a trafón kívül forrasztottam össze őket. A két jó vastag kimeneten ott a 24,3V de ha az egyik végére csíptetek, és méregetek az össze forrasztott vezetékek valamelyikén, akkor olyan feszültségeket mérek, hogy 150V! 100V! 50V! 40V! 120V!...valahogy nagyon fúrmányosan van tekerve ez a trafó, pedig gyári. Valami tippem van a tekerés módjára, de csak nagyon halovány tipp.
Hello!
Gondolkodtam a problémán, hogy hogyan lehetne ezt a gyors leállítást elkerülni, viszonylag kis vérveszteséggel. A lehetőség a következő. - A 14,2V-os komparátort, visszacsatolással át lehet alakítani úgy, hogy ne átbillenjen, hanem 13,5V..14,2V között, a kimenete 0..3,5V-ra menjen. A mőgőtte lévő CD4093 úgy is Schmitt bemenetű, az majd komparál a felső küszöb értéken és leállítja a töltést.. - Egy egyszerű feszültség vezérelt áramnyelőt készítünk egy tranzisztorral. Ez az áramszabályzó potira jutó referencia feszültséget, folyamatosan lecsökkenti az 1/3 részére. Így a beállított töltőáram, 13,5V-ig 100% lesz majd, de 13,5V..14,2V-ig az áram folyamatosan 30%-ra csökken. Ha ettől az áramtól tovább nő az aksi feszültsége (így a műveleti erősítő kimenete is), akkor a CD4093 bekomparál, és leállítja a töltést.. Sajnos a nyák lemezen kis átalakítást kellene végezni, vagy kis vendégpanelen kipróbálni az elmélet helyességét. Ha érdekel a dolog, közre adhatom a rajz kiegészítését. (5 ellenállás, egy kondi, egy tranyó, kis metélés a nyákon.) üdv! proli007
Érdekel a megoldás, meg is csinálom. És erről mi a véleményed? Bővebben: Link
Kedves proli007!
Nagyon szépen köszönöm a segítségét, el fogok szórakozni ezzel egy darabig! ![]() Csatoltam pár képet az egészről:
Hello!
Oké, de ha majd össze-vissza kapkod, akkor légy oly kedves, ne engem szidjál, hanem az aksi belsőellenállását, és a magas töltőáramot.. üdv! proli007
Hello!
Akkor itt a módosítás. Természetesen nem próbáltam ki semmit, csak kiszámítottam. Átalakítottam a sárga Led jelzését, remélem működni fog. Most a Led hibát jelez. A trafóról nem sok véleményem van, a toroid-al nem igen szimpatizálok.. Én eddig a tirisztoros töltőkhöz, egy univerzális 6-12-24-es trafót használtam eddig, ahol a 6V-ot lehagytam. Ezt a töltőt, egy ruszki trafóval házasítottam össze, ahol kb. 22V-volt a feszültség, ez már kicsit sok volt. A magas feszültség miatt, a gyújtásszög kisebb, nem igazán tetszik a trafónak. Hallani a hangján.. De rozsdát is kérdezd meg, mert ő, elég bika trafót alkalmazott. üdv! proli007
Megtaláltam a cikket töltőről.
Parancsolj:
Nagyon szépen köszönöm a segitséget mind a kettőtöknek!
Sokat segitetettek ezzel nekem! Üdv.: demcar
Ismeri-e valaki az EBC22A akkutöltőt?
6-12-24 voltos, sok átkapcsolási lehetőséggel. Indításrásegítés, lassú-gyorstöltés, teljes töltési szinten leválasztás. Van (volt) benne 2 FET, TO220 tokkal. Ami megmaradt belőle, IRF... Az első szám széle látszik, a másodikból is pici. Mindkettő ívelt, 3, 8? Még a 360-as közelít a kívánt értékekhez, de minden leírás mint TO-3-ast emlegeti. A 8...-asok meg nagyobb feszültség, kisebb áramra készültek. Van kéznél néhány IRFP044-esem, azt tenném bele, de gondoltam előbb megkérdezem, tud-e valaki pontos típust.
Az IRF 530 védhetőnek látszik, de bár nagyságrendileg jó helyen van, max. 14A -es drainárama nem biztos hogy túl komoly töltőt támogat. Kép esetleg?
Ezen a fórumon ugyanerről a készülékről van szó, és közelebb visz a megoldáshoz.
Időközben már találtam információt, de addigra már beépítettem a 2 db IRFP044-est.
A töltőben IRF3205 volt. 55V 110A !!! Csúcsban 390A. Az IRFP044 60V 57 A. Csúcs 230A. 2 db párhuzamosan még elfogadható, kis pótlólagos használati utasítással. "-Bár indításrásegítőnek használható, de nem illik a dízeltargoncát percekig tekertetni vele!" ![]() A FET-ek ugyanis kb 6*8 cm-es aludarabkán vannak.
Üdvözlet!
Egy 12 V / 7,2 Ah akksi töltésével kapcsolatban szeretnék alább egy-két dolgot megkérdezni. Ezeket látom rá felírva: Constant Voltage Charge (ha jól érem: állandó feszültségű töltés), alatta: Cycle Use (ciklikus használat): 14,4 - 15 V, alatta: Standby Use (készenléti használat): 13,5 - 13,8 V, alatta: Initial Current: less than (kezdő áram: kevesebb mint): 2,1 A. Ha én ehhez egy töltőt szeretnék csinálni, akkor, ha jól értem, választhatok, hogy melyik feszültségérték-résnek megfelelő feszültséget választom. A ciklikus, illetve a készenléti használat mire vonatkozik? - Az akksi használatára vagy a töltés módjára? Az akksi használata úgy történik, hogy amikor nagyritkán áramszünet van, akkor a vészvilágítás bekapcsolna, az menne róla, tehát nem ciklikus, hanem inkább készenléti használatról van szó. Vagy ha a töltésre értelmezzük a ciklikusságot, akkor, ha jól gondolom, töltöm egészen 15 V-ig és utána megállítom, majd amikor lemegy a feszültsége 14,4 V alá, újból feltöltöm? A Standby Use-ot, ha készenléti töltésre gondolunk, akkor folyamatosan lehet adni a megadott értékeken belül? - Melyik töltési mód a jobb, a kímélőbb? Persze, ilyesmire figyelnék, hogy a kezdő áram ne haladja meg a 2,1 A-t és a mélykisütés ellen is védeném, mondjuk használatkor 8 V alá nem mehetne, akkor lekapcsolna minden fogyasztót. Ha a töltőfeszültség pl. 16,5 V és a max. áramkorlátot pl. 0,5 A-re választom, valamint az akksi csont üres, akkor, számításaim szerint, ha beteszek eléje egy 47 ohm / 5 W ellenállást és a ciklikus töltést választom, akkor ez így jó lenne? Túltölteni nem tudja, mert 15 V- nál leáll és 14,4-nél pedig újra elindul a töltés. Mennyire nagy gond, hogy a töltőáram a soros ellenállás miatt nem marad állandó? (Lehet, hogy sok volt a kérdés, de aki tud segíteni, nagyon köszönöm.) Üdv.
Hello!
- Általában az aksiknál, a normál töltőáram, a kapacitás (C) tizedétől (C/10) a kapacitás ötödéig (C/5). A töltési idő, ilyenkor kb. 14/7 óra. De ettől el szoktak térni.. Általában ez az áramú és ciklikus töltési mód adja a leghosszabb élettartamot. De a töltési ciklusok száma sem közömbös.. - A ciklikus üzem, mint neve is mutatja, ciklikus feltöltést jelent 14,4..25V-ig, majd ezt követi a kisütés maximum 10,5V-ig (Nem 8V-ig!). Majd a lemerült aksit, újra töltjük.. - A készenléti használat, más néven pufferüzem, azt jelenti, hogy az aksi állandóan a töltőfeszültségen van. (Ilyenkor nem tölthetjük 14,4V-ig, mert ezen a feszültségen az aksi állandó jelleggel nem tartózkodhat.) Ez a feszültség, jellemzően 13,5..13,8V. Ha ezen az állandó feszültségen tartjuk az aksit, akkor még "nem károsodik". De azt tudni kell, hogy a névleges kapacitása ilyenkor nem vehető igénybe, csak annak mindössze 60%-a. (Hiszen nincs teljesen feltöltve. Valamint így nagyobb a szulfátosodási hajlama az aksinak. A szükséges töltőáram ilyenkor csak kicsivel nagyobb, mint az aksira rákapcsolt fogyasztók által felvett áram. (Hogy minden fogyasztó bekapcsolása esetén is töltődjön az aksi. De olyan fogyasztó, mint ami csak alkalom szerűen működik - mint egy sziréna vagy valami -, nem kell számításba venni, csak az állandó fogyasztókat. Tehát pld. a vészvilágítás fogyasztását nem kell figyelembe venni, csak a készenléti figyelő áramkörét..) - Sokféle töltési eljárás van, az egyik, az állandó feszültségű töltés (U). Tehát rákapcsoljuk az aksira a töltési végfeszültséget, aztán folyjon akkora áram amekkora tud. Ennek maximumát adja meg az adatlap, és azt állítja hogy lemerült aksi esetében sem lesz nagyobb a kezdeti töltőáram, mint 2,1A. Gyakorlatilag ezzel a módszerrel lehet leggyorsabban feltölteni az aksit. Kezdetben nagy a töltőáram, majd a töltés előrehaladtával csökken az áram. Majd ha az elér egy minimális értéket, a töltést megszakítjuk. Bár a ciklikus töltés aksi szempontból jobb, de számodra a pufferüzem lesz a megfelelő, mert a ciklikus töltés esetén, a ciklusvégén az aksi le van merülve, és ha ekkor van áramszünet.. Remélem ez alapján, már el tudsz igazodni. üdv! proli007 |
Bejelentkezés
Hirdetés |




szia!100A-os trafo?nem durva egy kicsit.
















