Fórum témák

» Több friss téma
Fórum » Meteorológiai műholdvevő (137Mhz)
 
Témaindító: banday, idő: Nov 28, 2009
Témakörök:
Lapozás: OK   37 / 97
(#) szendi001 válasza gtk hozzászólására (») Jún 9, 2010 /
 
Sziasztok, ahogy szamolgatok, realis telepitesnel 3 dB korul lesz a csillapitas, ami szerintem elfogadhato ertek. Elofordulhat, hogy tobbet bukunk tisztan a bemenet felreillesztesebol. Elkeszult a teljes arnyekolasa a bemeneti egysegemnek, benne van a kvarc, csak a FET nincs. Ennek oka, hogy fold fele a rajzomon nincs alkatresz a S labon. Sehitene valaki megerositeni a BF961 -es eloerosito kapcsolasi rajzat?
Koszi Joe
(#) gtk válasza szendi001 hozzászólására (») Jún 9, 2010 /
 
Szerintem a gyari bemenokor ki volt szamolva, vagyis az RT-s. De nem artana utanna szamolni.
(#) Novak válasza szendi001 hozzászólására (») Jún 9, 2010 /
 
Szia, még egy vagy két héttel ezelőtt elkészítettem egy külön kis panelre a BF961-es előerősítőt. Nekem nagyon bevált, azóta is használom műholdazáshoz, illetve repülők hallgatásához.
Csatolok róla minden információt, paneltervvel, fényképpel, kapcsolási rajzzal együtt.
Remélem segít.
(#) szendi001 válasza Novak hozzászólására (») Jún 9, 2010 /
 
Koszonom a valaszokat. Este lerajzolom a vegleges beultettet verziot hangolas elott, ugyanis az erosito kimeno kore egy kapacitassal csatlakozik a kevero bemeno korehez, ami elegge ossze veszhet. Persze azert megprobalom osszehangolni ugy tunik hetvegen jonnek az eles tesztek. Udv Joe
(#) gtk hozzászólása Jún 11, 2010 /
 
Sziasztok ! Sumida VZ15 tipusu tekercsekrol nincs valakinek veletlenul valami infoja? Koszi.
(#) szendi001 válasza gtk hozzászólására (») Jún 11, 2010 /
 
Szia GTK! Meg tudnad erositeni, hogy ez a tekercs nalad van, es ki akarod merni, vagy valamibe kell es keresel helyette valami masikat? Igazabol mindkettore lenne otletem, visszaterve az eredeti kerdesre sajnos nem volt meg vele dolgom. Ha valamibe kell akkor tedd fel a rajzot es talalunk valami megoldat Udv Joe
(#) gtk válasza szendi001 hozzászólására (») Jún 11, 2010 /
 
Szia ! Valamiben van, es a MC3362 IC-s vevobe kellene ket darab 455 KHz-es rezgokor (egy quad detector es egy a keramia szuro helyett). Kozben talaltam AM vevokben, kettot. (Kinyomoztam az ICk adatlapja alapjan.)
Azert ha valakinek van infoja ezekrol, mindig jol jon.
(#) szendi001 hozzászólása Jún 11, 2010 /
 
Sziasztok! Nezzetek meg ezt a linket, a koma athangolt egy radiot ket masodperc alatt (nem tul szakszeruen), bar ugy tudtam hogy a repulok inkabb AM adasmodot hasznalnak.

GTK, megkeresem neked a rezgokor berezgetom kapcsolasi rajzat, bontas nelkul ki tudod vele merni a rezonancia frekvenciat kb 20 Megaig. Ha a rezgokor felette ment, akkor ez nem lesz jo. Ettol fuggetlenul javaslom, hogy probalj meg az Rt szerkesztosegbol szerezni ilyen KF-et. Olcso nem eri meg a veszodest, kiveve ha szereted a kihivasokat.

Bővebben: Link
(#) Ferkógyerek válasza szendi001 hozzászólására (») Jún 11, 2010 /
 
Szia!
Jól tudod a repülők AM modulációt használnak. Ennek az egyszerű tranzisztoros vevőnek (az FM részének) az AM elnyomása elég csapnivaló, ám ez most pont kapóra jött.
(#) szendi001 válasza Ferkógyerek hozzászólására (») Jún 11, 2010 /
 
Tehat az a mit a koma vett az AM volt? Nem megy bele ilyen melyen az elbeszelesbe hogyan mukodik. Alig mozditotta meg a tekercset. Persze az is valoszinu, hogy a repter mellett kozvetlenul ott a nafta, tehat tavolabb mar nem olyan erzekeny. Mivel az elokevero elkeszult most allok neki a vevo vasalasanak amit mult heten terveztem, vegere lesz egy jo kis hetvegem. Inditgatom az elkeszult modulokat Udv Joe
(#) szendi001 válasza gtk hozzászólására (») Jún 11, 2010 /
 
Itt lenne a rezgokor teszter. Kicsit odebb jar teszt alatt mint a nevleges frekvencia, de kozelitesnek hideg hangolashoz tokeletes.

rezgeto.JPG
    
(#) gtk válasza szendi001 hozzászólására (») Jún 12, 2010 /
 
Koszi !
(#) szendi001 hozzászólása Jún 13, 2010 /
 
Osszeraktam a Novak fele radiot. Talaltam nehany tejfog hibat a rajzolatban utolag, de mar sokkal rendezettebb igy is mint a deszkamodell volt anno. Az egyik dolog a mi kimaradt az egy opcionalis tranzisztoros fokozat a kevero es a TBA120 kozott ami meghajtana a szurot. Nem biztos hogy szukseg van ra, de ki tudja, a masik problema a BF245-os elvalaszto fokozatok a pll es/vagy a frekimero reszere. Mivel szellos nyak lett, tervezek ket allo modult ra reggel, es igy minden opciot ki tudok tesztelni. Az egyetlen dolog amitol felek az a TBA120S helyett alkalmazott TBA120S3: kompatibilitast kell tesztelnem, es ezzel mar volt dolgom 3 honapja kemenyen... a T verzoval. . As SŁ mar mukodott, de nem ellenoriztem ossze hogy ugyanigy volt e bekotve a probanyakon. Hat, gondolom illene fenykepeznem, Pll, Vevo, koverter szinte kesz. Egyikre sem adtam meg tapfeszt
(#) szendi001 hozzászólása Jún 13, 2010 /
 
Az S athuzott L az TBA120S3 akart lenni. Elenzest mindenkitol.
(#) szendi001 hozzászólása Jún 16, 2010 /
 
Sziasztok! Nezzetek meg a csatolt kepeket, elkeszult a konverter, az fm radioval most jatszok. Az NE612 nem indul, de meg nem volt idom vegignezni. Mindenkeppen kell egy 10,7 megas kf hangolo oszci, de egyebkent a kf kivalonak tunik, minden funkcio elsore indult. A nyakban egy fold hiba maradt, de kijavitom amikor a vegere ertem a hangolaszasnak. Udv Joe
(#) gtk válasza szendi001 hozzászólására (») Jún 16, 2010 /
 
Szia ! Jol nez ki. Ez milyen konverter?

Kozben visszaepitettem az elozoleg tervezett radiomat. Ma kicsit jatszottam vele. Dupla elofokkal sem vesz tuljol, pedig be volt huzva woblerrel. Azt hiszem tul hosszu az antenna kabel, vagy elrontottam az antennat, mikor levagtam belole 2 cm-t. Kovetkezik a BFR eloerositos proba majd, es ha van remeny a vevoben, akkor kicsit attervezem.
(#) szendi001 válasza gtk hozzászólására (») Jún 16, 2010 /
 
Bővebben: Link
Ez alapjan keszult, megkapta az elejebe a BF981-et. Nincs meg behangolva, mert kellenek a jarulekos eszkozok hozza. 38.00053 kvarc van benne, ez keveri le a jelet a Hitachi tunerhez. Jon egy 40 Megas ko otthonrol, valahol repulhet eppen most.

Nem tudom melyik rajz alapjan epitesz, de kf-be tegyel bele egy bf199-et szuro ele, nagyon sokat szamitott a tesztjeim alapjan. Az eleje is szamit, de szerintem nem annyira, ha suket a vevod es vobblerrel be van love az eleje, akkor az az ami, tehat a kf erositest erdemes nezni kovetkezonek (szerintem). Udv Joe
(#) gtk válasza szendi001 hozzászólására (») Jún 16, 2010 /
 
A KF szuro elott erositesz?
A KF TBA120. A Novak fele KF, kicsit atalakitva.
(#) szendi001 válasza gtk hozzászólására (») Jún 16, 2010 /
 
Ennel a verzional kimaradt a tranyo... azert akarok egy pici szendvics modult bele tenni, van meg par apro hiba itt ott de mar egesz jo. Az NE 612 nem indul mert egy kondi kimaradt valoszinu.
Igen, kiprobaltam , es ha a tranyo a kf szuro elott van az nagyon sokat szamitott, valoszinu illeszto szerepe sem csekely. 4 szeres hangero jott kapasbol. A masik ami tud szivatni a hangolt kor a demodulatornal, ha mellette van akkor is szol csak rosszul...az utolso, ami feltunt az LM386 erositese ennel a verzional kevesnek tunt(nem bugott a csavarhuzotol elegge ) ezert kapott egy 10 mikrot az 1,8 lab koze, de ezek mind csak opciok a nyakon. Igazabol ezt musorvevonek epitem elobb, mert konyebb tesztelni a gyermek betegsegeket. Ha valami nem kell csak kihagyom a nyakrol, aztan meglatjuk hogyan szol a legjobban
(#) gtk válasza szendi001 hozzászólására (») Jún 16, 2010 /
 
Ki fogom probalni.

Az eddigi kiserleteim alapjan a LMX PLL fele a legjobb kicsatolas modszer az induktiv csatolas, vagy direkt a rezgokori tekercsbol valo kapacitiv kicsatolas.
FET nem jott be. Folyton begerjetd. Bipolaris tranyoval viszont nem gerjed, de alhangolodik. Emiatt a PLL behuz, de nem pontos frekire. Igaz egy regi tranyoval probaltam, lehet nem a leg idealisabb volt a BF214.

Az emlitett tranyot emitterkoveto modban hasznaltad, vagy feszultsegerositonek ?
(#) szendi001 válasza gtk hozzászólására (») Jún 17, 2010 /
 
Lerajzolom ma az osszes modositassal egyutt, es akkor at tudjuk ragni a kicsatolas modokat is. Udv Joe
(#) gtk válasza szendi001 hozzászólására (») Jún 17, 2010 /
 
A prototipusra raepitettem a KF szuro ele egy egy-tranyos (BF 214) erositot, 330 ohm -mal a kollektorban, 47 K ohm -mal bazison, 1nF kicsatolassal az SA felol. Most ment el a NOAA19 es meg Norvegia hatarain tul is majdnem tokeletesen lehetett hallani. Igaz Afrika felol nem jeleskedett, kb. a fekete tengertol lehetett jol venni.
Es meg hatra van az antenna erosito.
Kerdes hogy mennyi zajt visz be a hasznos jelbe.
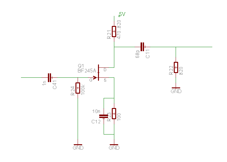
(#) gtk válasza szendi001 hozzászólására (») Jún 18, 2010 /
 
A BF214 KF erositom gerjedest okozott. Ma alkottam egy FET-es erositot BF245A - FETtel. Ezzel ugy tunik nincs gerjedes. Norvegia folott jol lehetett hallani egyszeru elofokkal a NOAA19, 18 holdakat.
Mukodik 9V-rol is a TBA120S.
(#) Ferkógyerek hozzászólása Jún 19, 2010 /
 
Sziasztok!
Végre elkészültem a helikális szűrőmmel.
A paraméterei:
Átviteli frekvencia:136,7-138,5MHz
ki és bemeneti impedancia: 50 ohm
SWR: 1:1,4
-3dB sávszélesség: 2,5MHz
-30dB sávszélesség: 5,5MHz
beiktatási csillapítás: <2dB
hullámosság az átviteli sávban: <1dB

A méretei nem kicsik, de hát valamit valamiért.
Most már csak a rádiót kellene befejezzem, ami úgy készül mint a Luca széke .>>
(#) pucuka válasza Ferkógyerek hozzászólására (») Jún 19, 2010 /
 
Kitűnő munka, a paraméterei is jók.
(#) Ferkógyerek válasza pucuka hozzászólására (») Jún 19, 2010 /
 
Köszi.
Ez a második verzió, az elsőt nem sikerült megszelidítenem. Úgy vettem észre kicsit mellé számol a program. 120MHz-re áttervezve (ami a valóságban 140MHz-en működik)és újra megépítve sikerült ez az eredmény.
(#) pucuka válasza Ferkógyerek hozzászólására (») Jún 19, 2010 /
 
Még annyit, ha megengedsz, a tekercseket jó lenne rögzíteni, hogy ne járj úgy mint mi annakidején, hogy a lehangolt BRG duplexszűrőt ölben kellett kiszállítani a toronyba. Pedig abban 2.5 ös ezüstözött huzal volt. Láttam valahol olyan kis kerámia rudacskát, aminek egyik éle recés, ilyen négyből lehetne összehozni a tartót.
(#) Ferkógyerek hozzászólása Jún 19, 2010 /
 
Gondoltam erre én is, egy darabka 16-os műanyag csövet ragasztanék a doboz aljához és ehhez szintén ragasztóval rögzíteném a tekercset néhány helyen. Nem tudom mennyit ronthat a Q-ján a PVC és a ragasztó.
(#) pucuka válasza Ferkógyerek hozzászólására (») Jún 19, 2010 /
 
Ha PVC lenne nem is lenne baj, de gondolom festék is van benne. (már ha szürke) jobb lenne 5/8" fehér PE cső.
(#) szendi001 válasza gtk hozzászólására (») Jún 19, 2010 /
 
En sima BF199-et tettem ele, megkeresem az eredeti rajzot. Vegre le kellene rajzolnom az egeszet csak most massal akadt dolgom. Nem volt zajos, 4 ellenallas, ket kondi egy RF tranyo. Elvalasztott es erositett par dB-t.
Következő: »»   37 / 97
Bejelentkezés

Belépés

Hirdetés
XDT.hu
Az oldalon sütiket használunk a helyes működéshez. Bővebb információt az adatvédelmi szabályzatban olvashatsz. Megértettem