Fórum témák
» Több friss téma |
Fórum » DCF77 óra Nixie-csövekkel
Eagle-t használok. A hibákat már kijavítottam, de szerintem még pm.-be lebeszélem Hp41C-vel és a fórumba a végleges rajzot teszem fel, de csak holnap, mert már álmos vagyok. :oooo:
Rendben, előre is köszönöm! Már nagyon várom a végleges rajzot. Aludj jól!
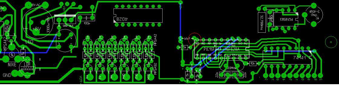
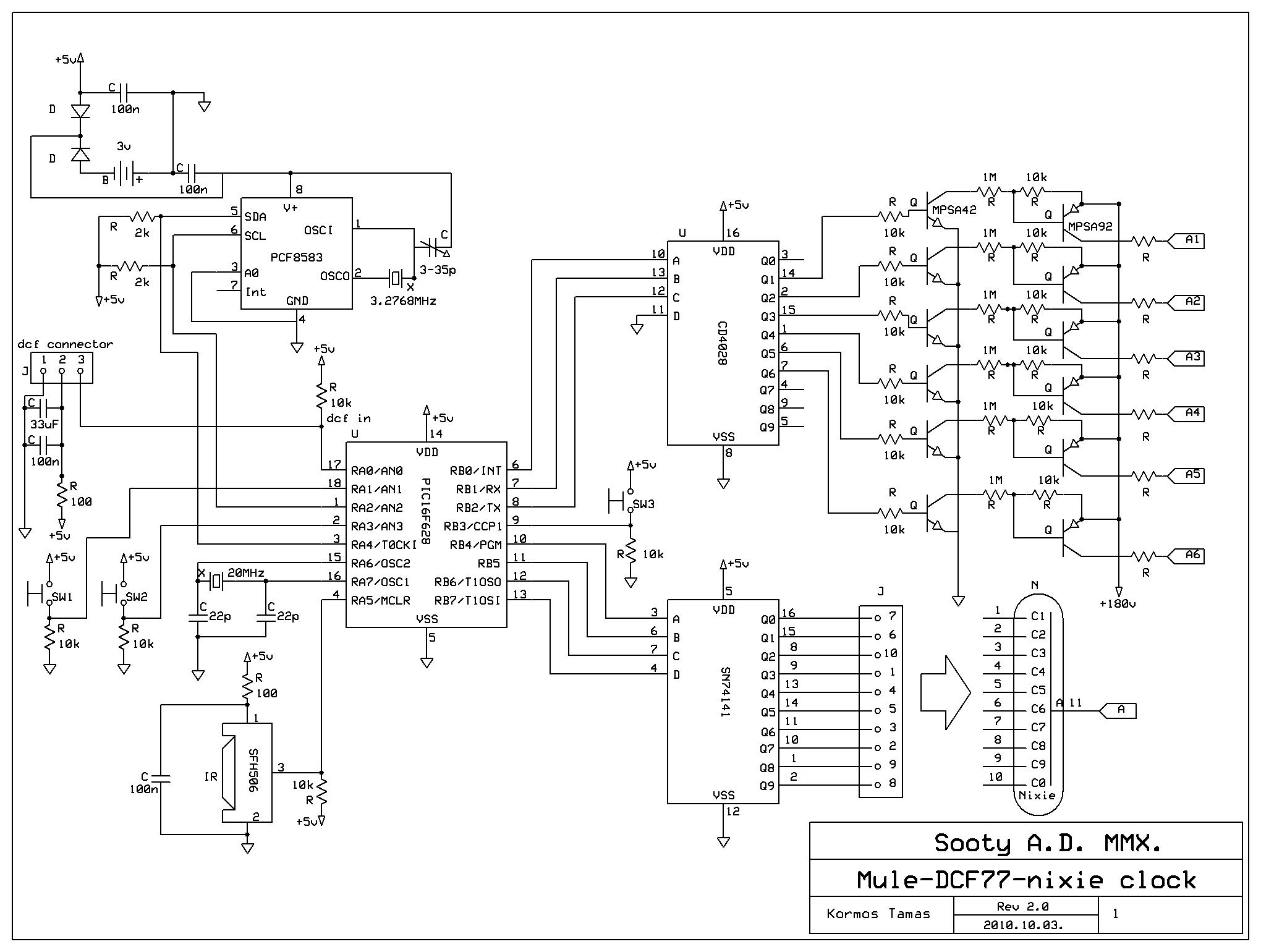
Üdv mindenkinek! Janocsi kezdeményezésére elkészítettem a Mule 2.0 elvi rajzát. Felteszem hátha valakinek lesz kedve nyákot tervezni hozzá és a szoftveréhez is elkélne a segítség az rtc-s és infrás résznél.
Nem, dehogy. Csak nálam a Mule órához van z566m-es, z560m, z573m (és egy vegyes z590m-mel, de az nem készült el) meg In-12b-s kijelzőpanel és az használható a Tom025 órához és a Mule-hoz is, de értelem szerűen csak a glimek, a ledek és a csövek vannak rajta. mert én így spóroltam annak idején.
Lásd itt
Szia!
Az adó minden percben elküldi a következő perc-hez tartozó dátumot és időt - valamint státus információkat. Minden másodpercben egy bitet adnak. A kódolás úgy történik, hogy a 0 bitnél a vivő amplitúdóját 100, 1 bitnél 200 ms -re lecsökkentik. A perc szinkron úgy történik, hogy az 59. bitidőben nincs modulálás. Adatformátum
Szia!
Csak nem rám gondoltatok... Ha megmondod, mit is csinál a három gomb és melyik kimenet (A1...A6) melyik digitet választja ki...
Üdv! De pont rád gondoltunk, mostmár ketten is.
Lásd régebben A gobok szabadon felhasználhatók a kijelző ki/be, a dátum ki/be és az idő beállítására. Most így működik Du. felteszem az utolsó verzió programját, bár nem tudom az rtc és az infra miatt hogyan kellene megváltoztatni az egészet. János ötlete volt, hogy egészítsük ki ezekkel az órát, hogy egy jobb, áramszünettűrő óra legyen belőle. Az A1-6 kimeneteken az anódokat kapcsolgatja egy 4028, a sorrendje tetszőleges, bár én az H10,H1:M10,M1:S10,S1 verziót támogatnám (Lenne még egy ötlet, hogy a 4028 maradék lábaival a kijelző multiplexelése között ledekkel infókat írjunk ki pl. DCF státusz, de ezt még nem jelöltem a rajzon, mert még nem teszteltem le.) Végezetül egy kép a János által utánépített óráról: Kép valamint működés közben az 1.3 verzió: Movie Előre is köszi a segítséget
Topinak volt egy leírása ilyesmi óráról: Itt volt sajnos nekem nincs kipróbát egyszerűbb összeállításom. Én a nixik, vfd-k és a ledek felé mentem el, bár van ilyen lcd-s kijelzőm is, de azt csak az lcdsmartieval használom
Szia!
Úgy a Wiki oldal felénél van egy táblázat, abban a másodperc és az indormáció összerendelése található meg.
Üdv! Nézd meg az Uwe Nagel féle pic-es dekódolást is, ami az én órámban is működik. Sajna a kommentek németül vannak benne. Bővebben: Link
Szia!
Ha már van infra vevő, akkor minek a három gomb és a menürendszer ? Lehetne másra is felhasználni. A távirányítóval a kijelzés is váltható, azon is meg lehet jeleníteni a DCF vételről valamit. A kijelzés lehetne: idő, dátum, hét napja, DCF szinkronok száma ebben az órában...
Üdv! A menürendszer nem lényeges, hogy menjen a gombokról (az a kezdeti elképzelés volt, amire janocsi javasolta, hogy legyen benne inkább infra) . A mostani működés kielégítő. Lehet, hogy a dátumkijelzés bekapcsológombját is el lehetne hagyni. Az on/off és a beállítógomb szerepét azonban meghagynám a folytonosság miatt, meg praktikus is ha az ember elgórta a távirányítót. A panel méreteit és arányait, kivezetések helyét meg szertném tartani és azt, hogy a 4-5 IC-nél (pic, rtc,74141,4028 (555)) ne legyen benne több. Nagyobb pic-kel is el lehetne készíteni, de az már nem ez a Mule lenne, ha úgy gondolod, hogy a programozás célszerűsége szempontjából nem ezzel a párosítással kellene megvalósítani, akkor valami többlábú olcsó pic jöhetne számításba.
Megérkezett Ámerikából a nixi tápegység, amit ki szeretnék próbálni a mini órámban (zm1120). Elég kicsi, kíváncsi vagyok, hogy fog szuperálni:Datasheet
Szia!
A megépített Mule 1.3 Nixie óra valóban nagyon jól működik, de nálam is az a baj, hogy kapcsolós a konnektor, vagy kevés a hely. Itt szerintem elegendő az alap f628, vagy f648 kontroller, (nincs szöveg megjelenítés, nincs analóg mód sem, stb.) . Az elgondolás onnan jött, a Wand és propeller programok itt is nagyon megfelelnének az RTC, ill. a távirányítás lehetőségével, a DCF77 szinkron már úgyis megvan. Természetesen jóval szerényebb tudással, talán ötvözhető lenne az emlitett órák programjaiból. Ez lehetne a ”nagy projekt” kistestvére, amelyet lényegesen egyszerűbb megépíteni, és éppen eleget tudna ahhoz, hogy korszerűbb Nixie csöves óránk legyen majd belőle. (Még néhány Z570M, ill. Z573M van a fiókomban erre a célra).
Szia!
Két apró elrajzolás: - Az RTC 32.768 kHz -es kvarcot igényel, - A 3V -os elem fordítva van.
Szia!
Egy DCF77 stimulus a 16F628A RA0 lábán alacsony aktív DCF bemenethez.
Köszi, javítottam. Csatolom a mostani progi forrását ( v2.0-val már nem fog menni) :
Szia!
- Az MpLab debuggerének van egy adatszimulálási lehetősége. A Debugger / Select tool menüben állítsd be az MPLAB SIM -et. A Debugger / Stimulus / Open workbook menüponttal nyisd meg a dcf77.sbs állományt. Ha megnyitotta, lapozz a Pin/Register Action fülre, ott láthatod, hogyan fog változni a RA0 bemenet. Nyomd meg az Apply gombot. Fordítsd újra a kódot. Tegyél alklamas helyre töréspontot, futtasd a töréspontig, de lehet lépésenként is futtatni. A lényeg, hogy egy jó dcf77 szinkron vétel jele fog beérkezni a RA0 lábon (2009-07... már nem emlékszem pontosan). - Ha nem jó a kontroller típusa vagy a kivezetés: Ne hidd el az állományban levő "## SCL Builder Setup File: Do not edit!!" szövegnek. Ha nincs megnyitva, a kontroller típusa és a kivezetés (nomeg az idő adatok és jelértékek is) átírhatók az állományban...
Sziasztok!
Gondolom ismeritek ezt a Nixie tápegységet, azt szeretném kérdezni, (azoktól az Uraktól, akik már megépítették) hogy mekkora áramot képes leadni ez a tápegység? Ha jól olvastam, akkor nem írja a szövegben, hogy mekkora áramot tud produkálni maximum. Kíváncsi volnék, meddig lehet terhelni. Gondolok itt a nagyobb csövek áramára is.
Sziasztok!
@ Janocsi, Sooty! Készül már az az áramkör ? A szimulátorban már megy az óra, a dcf szinkron, az infra vétel, stb. A nagyon sok beállítás miatt eltekintenék a nagyobb menürendszertől, az infrán minden állítható. A gombok a kijelző ki/be kapcsolását illetve a kijelzési módot állítaná...
Üdv! Igen most sakkozom az alkatrészekkel, hogy az eredeti kubatúrában elférjen. Ha maradt még láb a RB3 helyén az rtc-s ébresztést egy buzzerrel szeretném még rá tervezni. Az elemmel és az infrával még küzdök. (Én a beállító gombnak jobban örülnék, de ha kijelzés váltó lesz azzal is beérem
) Rákapcsolok...
dézsávű...overkill tápja is hasonló. Bepötyögtem *.lay-be ha valaki szeretné.
Valahol azt olvastam róla, hogy 50mA a max terhelés, de ez sokmindentől függ. Ráadásul ha túlterheled még el is kezd melegedni, tehát azt már nem lehet normál működésnek tekinteni. Nekem 6db. z566m megy róla multiplexben azt bírja. Nézd meg a mini táp adattábláját (néhány post-al ezelőtt) az nagyon korrekt, legalább annyit tudnia kéne. Itt is van egy belőle: Bővebben: Link
Sziasztok,
ebben a topikban teszem fel a kérdésem, mivel egy nixie órát fog védeni (remélem) a kérdéses olvadó biztosíték... Ha egy komplett kapcsolás mindenestül 400 akárhány- felkerekítve 500mA-t vesz fel 9V egyen fesz mellett, akkor tegyek be egy 5*20-as 250V / 800mA-es lomha olvadó biztosítékot? A 250V csak a kivezetéseknek szól vagy beleszólhat az "olvadási" áram erősségébe is? Köszönöm.
Szia!
A 250V a maximális feszültség, 9V-ra is jó lesz.
Köszi az infót! Biztos már kérdeztem, de nem emlékszem mit írtatok, ezt a *.LAY kiterjesztésű fájlt mivel tudom megnézni?
Néztem azt a mini tápot tényleg nagyon tutti kis darab...
|
Bejelentkezés
Hirdetés |





(Lenne még egy ötlet, hogy a 4028 maradék lábaival a kijelző multiplexelése között ledekkel infókat írjunk ki pl. DCF státusz, de ezt még nem jelöltem a rajzon, mert még nem teszteltem le.)




) Rákapcsolok...







