Fórum témák
» Több friss téma |
Ja értem már, a mute és st-by dolgokat. Igen érdekel, mert sokat összeraktam, de még egyikkel sem kísérleteztem nagyon, hogy mit bír, épp itt az ideje, hogy elkezdjem...
sajat hibajabol tanaul az ember!!
Meg ha ismered Murphy törvényét??! Idézet: „Ami el tud romlani,vagy el akar romlani el is fog!!!!”
Hi!
Eljutottam az erősítőépítésben odáig (szeptember óta ), hogy csinálok egy tápot neki. Viszont nincs földelt tápkábelem. Mennyire rizikós föld nélkül próbálgatni (ha nem nyúlok hozzá, amíg feszültség alatt van)?Földelt kábelnél a toroid primer földjét és a szekunder 0V-ot közösíteni kell?
Mi értesz földelés alatt? Ha arra gondolsz, hogy a primer tekercsed kettőből van (2db 110V-os tekercs) és azok összekötött pontját akarod a szekunder 0V-jával összekötni, akkor azt ne tedd!!!
Igen, valami ilyesmire gondoltam.
Köszi szépen!
Ezt semmiképpen sem szabad, mert akkor a szekunder tekercsed 0V-ján (igazából ez csak egyenirányítás után lesz 0V) váltó 110V-lesz, ami nem szép dolgokat művel!! Azt a primer oldali összekötést csak simán szigeteld le, és hagyd úgy, arra nem kell kötnöd semmit. Először multiméterrel mérd meg, hogy a trafó vasmagja, és a tekercsek kivezetései között szakadás legyen!! Ha nem mérsz ellenállást, akkor próbára nem muszály védőföldet bekötni, de azért ne cirógasd a trafót üzem közben! De ha valamelyik tekercs hozzáér a vasmaghoz, akkor meg kell szüntetni a zárlatot. (remélem, érthető, hogy mit akarok mondani)
Bocs, mégis félreértettük egymást...
Na még egyszer... Tehát a konnektor védőföldjét és a primer földet (azt, ami a szimm. tápnál középen van) össze kell kötni? Mert nem kötöttem semmit a szimmetrikus földre, és az erősített gitár kattog és ráz, amikor hozzáérek (ennek ellenére nem lehet sem egyen-, sem váltófeszültséget mérni a kéziműszerrel a húrok és a védőföld vagy a környezet fémtárgyai között). A "digitális" fázisceruzám jelez feszültséget (kb. a táp nagyságrendjében), a glimmlámpás fázisceruza nem csinál semmit. Hogy lehet megszüntetni a rázást? (Nyilván egy potenciálra kell hoznom magam a húrokkal, de hogyan?)
Sziasztok!
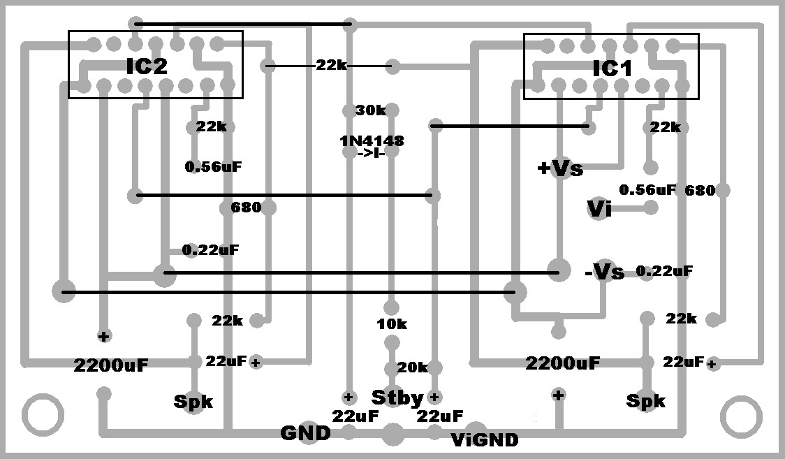
Régebb megterveztem egy nyákot a hidalt változatra, s most nézegetve a fórumot eszembe jutott, hogy töltsem fel, hátha valaki hasznát veszi. :vigyor2: Megépítettem, ment (egy kb. 30W-os tápocskával teszteltem), azóta ott ül a szekrényben s várja a kapcsolóüzemű tápot, amit most építek. A nyák mérete: 95x55mm. Minden jót!
Köszi a nyakot!
Milyen kapcsitapot csinalsz? milyen rajz alapjan?
http://www.hobbielektronika.hu/forum/topic_1819.html itt folyik a vita a tápokról, reméljük, hogy hamarosan egy kemény FET-est pontra teszünk.
Fényképet tudsz róla feltenni??? hogy hogy néz ki?!
Hali! Én egy sztereó változatot akarok most összerakni ezzel az Ic-vel (2x8 ohmra, +-38V táppal), és már szinte minden megvan hozzá, csak azt nem tudom hogy milyen (hány A-es) greatz-híd kellene hozzá (a táp szimmetrikus 2x26V váltó). Régebben egy subládában használtam, de akkor csak 1 csatorna ment, és ahhoz 6A-es volt a híd. Azon gondolkodom, hogy most is azt a 6A-eset használom fel csak teszek még rá egy hűtőbordát. A típusa KBU606. Elbírná vajon? Egy kit-es építési leírásban az volt írva hogy a max áramfelvétel kb. 2A (+-35V, 8ohm, 70W mellett). A trafóm egy volt mikro trafó, amit jól áttekercseltem és olyan 250W-osra sikeredett. Segítsetek légyszi!
min 10A - st használj inkább..
:pias:
Kicsit maszatos lett az alja a gyantától, de mondjuk az nem latszik a dobozban
. Gyanta+technikai szesz+golyóstoll paszta(színezék) festékkel volt készítve a nyák. Előnye, hogy gyorsan kész lesz és segíit a benne levő gyanta a forrasztásban.
Szia.
Szabinak igaza van, a 10A-es Graetz-híd a tuti :yes: . Én egy gitár erősítőbe tettem egy ilyen végfokot, csak egyet, tehát mono, de abba is beleraktam a 10A-es hidat, nem érdemes ezen spórolni :no: , plusz ha ilyet teszel, akkor spórolsz inkább :yes: , mert nem kell rá hűtés. Én fogtam, bekentem hőpasztával, és rácsavaroztam a ház aljára belülről, és ez bőven jó. Ha egy végfoktól még csak langyos sem lett, akkor gondolom a kettő sem hatja meg olyan nagyon.... :yes: TaTa
Babán néz ki!!! Szép lett!
Lehet hogy egyszer megcsinálom! Ez már akkor bömböl igaz?
Sziasztok! Bocsánat hogy belevágok a témába!
Én már készen lettem a 2x25v ac trafóval! 2x70w erősítőhöz csináltam. A végfokozat még nincsen meg! Én a graetz hidat egy 200w pc tápból szedtem ki! :yes: És nem tom hogy az hány A-ert bir el! Vagy még van itthon egy másik graetz hidam amire S5VB van ráirva és méretre is nagyobb! És az lenne a kérdésem hogy elég neki a pc-tápos egyenirányítás vagy inkább lecseréljem a nagyobbra? Köszi a segítséget
jah és a trafó +-36v ad le! ennyi is kell az erősítőnek! 2db 40v elkók vannak benne, amik egyenkét 2200µF-osak!
Idézet: „a graetz hidat egy 200w pc tápból szedtem ki” az csak 1-1.5 A-s, TEHÁT nem jó!!!!! 10A-st használj min. üdv
A tápfesz kb. +- 32-34V lesz. Nem seretném felrobbantani a kondikat, habár az elég szépen szól
Ez egy 2.1-es erölködőhoz készül: egy 360-400W-os kapcsitáp, 2x60W-os végfok(ugyancsak TDA7294-el), egy hidalt végfok, egy szép kis baxandall hangszínező, kimeneti védelmek, VU-méter és esetleg egy beépített fényorgona ami egy mondjuk kék égőt villogtat basszusra
a kapcsitápot milyen rajz alapján csinálod????
Szia!
Engem érdekelne az a nyákterv. Milyen formátuban van meg?
hello
én mélyládát építettem a TDA7294 ből, +- 25 V -ról megy két IC hídban. Mindmáig tökéletes. Érdemes belőle többet párhuzamosan kötni ill. hídban járatni, elég nagy teljesítményt össze lehet így hozni. A 7294S ill. 7293-nál a párhuzamos kapcsolás elég egyszerű, de sajnos így romlik a magasátvitel, de mélynek tökéletes. Vigyázni kell az SGS adatlapjaival, 7294 -hez pl. mindenképpen ajánlott a kimentere RC kompenzáció, ezt sokszor nem rajzolják be, vagy csak szaggatottan. A bementere és a visszacsatoló ágba is érdemes kialakítani felülvágó tagot. Előzetes tapasztalok alapján sok esetben elég gerjedékeny is tud lenni ez az IC. A beépített nagyimpedanciás csatolófokozat tápelllátását pl. én még külön induktivitásokkal is szűröm a nagyfrekis zavarok ellen. Érdekes pl. , hogy pont a hídkapcsolásnál maradt le a visszacsatoló ág a föld felé történő Dc leválasztása, így persze az IC -k a mégnagyobb offset-eltérésekkel (ha csak nem pont egyformák ) melegítik a hangszórót és egymást.Figyelni kell hogy ezek a kondik a helyén legyenek, ennek hiányában pedig ajánlott a DC -servo. (valami chopper-stabilizált, ultra kis offsetű műveleti erősítővel) én is ezt a megoldást használom most, mert több Ic párhuzamosan történő kapcsolásakor ezen kondenzátorok értékeinek szórása miatt, alacsony frekvencián felléphetnek olyan letörési asszimmetriák, amelyek következtében az Ic közt hurokáram fog folyni és ettől az IC persze megint csak melegszik, mintha mást sem tudna
ÜDV!
EZ nem müködne PC tápról igaz?(me van gnd +12 meg -12 csak utobbi gyenge de nemlehet vhogy megoldani)
Hi
Nem müködne. Felejsd el! A PC tápot is!
Sziasztok,most építettem meg az erősítőt,az a problémám hogy zenébe néhány ütemet mintha elhalkítana,nem adja ki szépen a mélyeket,nincs szép telt hangja.A táp átalakítás után+-38,4V,250W teljesítményű.2 diódával és 2kondival van megcsinálva a +- oldal.Annyi a probléma hogy a 2 kondi különböző kapacítású,az egyik 2200µF 45V,a másik 4700µF-os 40V-os.Arra gondoltam hogy ez lehet a baj,csak most még nem tudok szerezni még egyet valamelyikből,csak kedden,de idegesít hogy nem jó
Remélem csak ez a baj. A válaszokat előre is köszi!!!
Hello kiriadam!
A gond ott van hogy egyrészt ehhet a táphoz kicsi a kondik kapacitása! Minimum 10000µF vagy ettől nagyobb kellene. Azért lehetséges hogy úgy hallod mintha kihagyna egy ütemet mert nem tud gyorsan feltöltődni a kondi vagyis itt ha jól tudom minden második pillanatban töltődik (de ezt majd az okosok megmondják). Szerezz inkább egy ehhez való 3 kimenetes tápegységet. Ilyennel nem nagyon éri meg szenvedni. Ha szerzel egy 3 kimenetes (persze a szekunder oldalon) trafót az mindegy hogy milyen hogy lemezelt vagy hipersil vagy torroid (igaz a torrid jobb lenne) akkor azzal építsd meg a tápot és minimum a kondik legyenek 10000µF és 63V-os. Nekem két db 10000µF 63V kondi van benne ez úgy néz ki megfelel. Igaz nekem a szekunder oldalon 27V jön ki és a egyenirányítás és szűrés után van +-37,5V. Ami pont optimális. További jó napot mindenkinek! |
Bejelentkezés
Hirdetés |




), hogy csinálok egy tápot neki. Viszont nincs földelt tápkábelem. Mennyire rizikós föld nélkül próbálgatni (ha nem nyúlok hozzá, amíg feszültség alatt van)?








Én már készen lettem a 2x25v ac trafóval! 2x70w erősítőhöz csináltam. A végfokozat még nincsen meg! Én a graetz hidat egy 200w pc tápból szedtem ki! :yes: És nem tom hogy az hány A-ert bir el! Vagy még van itthon egy másik graetz hidam amire S5VB van ráirva és méretre is nagyobb! És az lenne a kérdésem hogy elég neki a pc-tápos egyenirányítás vagy inkább lecseréljem a nagyobbra?
Köszi a segítséget
) melegítik a hangszórót és egymást.
A válaszokat előre is köszi!!! 







