Fórum témák

» Több friss téma
Fórum » VF3 - 6 végerősítő
 
Témaindító: isamisa, idő: Nov 20, 2006
Lapozás: OK   45 / 74
(#) szamóca válasza nagy_david1 hozzászólására (») Feb 3, 2011 /
 
Gondolom ehhez meg kellett nézni az adatlapot. :yes:
Gondolom ha a topikot olvasná vissza, még megoldás is lenne a kérdésre, de olvasni manapság. Á minek.
(#) nagy_david1 válasza szamóca hozzászólására (») Feb 3, 2011 /
 
Hanem itt láttam a VF6-ot is azt hiszem valahol direkt ilyen problémákra.
(#) szamóca válasza nagy_david1 hozzászólására (») Feb 3, 2011 /
 
Köszönöm, ennyit akartam.
(#) Geri86 hozzászólása Márc 13, 2011 /
 
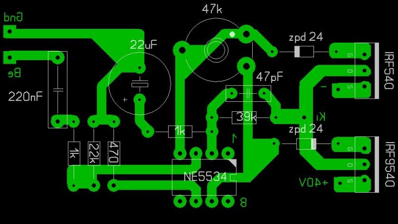
Helló mindenkinek csináltam a VF6-hoz egy nyákrajzot meglesnétek, hogy jó lett-e? Előre is köszi.

vf6.JPG
    
(#) punkkazy válasza Geri86 hozzászólására (») Márc 13, 2011 /
 
Üdv!
Szerintem vastagítsd meg a kimeneti és tápfeszültség vezetősávjait, hiszen így +-40V-al akár 100W is ki jöhet belőle 8ohmon. Illetve én helikális potenciométert alkalmaznék, mert egy simával elég nehéz lehet beállítani pontosan a nyugalmi áramot. És szerintem 22kohm-os is elég volna, a poti első felében tekergetve nem is változik a nyugalmi áramom.
(#) Geri86 válasza punkkazy hozzászólására (») Márc 13, 2011 /
 
Köszi akkor 22kohm-os lesz.
(#) punkkazy válasza Geri86 hozzászólására (») Márc 13, 2011 /
 
Ezt nem próbáltam ki, szóval még nincs teszt róla, de megpróbálhatod, elméletileg nem kéne neki gondot okoznia. Mondjuk lehet hogy a FET-jeim később nyitottak. Ki tudja, lehet nem baj az, hogy ott 47kohm van.
(#) Geri86 válasza punkkazy hozzászólására (») Márc 13, 2011 /
 
Na a biztonság kedvéért megvastagítottam mindet. A trimer értékét is változtattam, bár nem tudom, hogy a bemeneten elkót alkalmazzak-e.
(#) punkkazy válasza Geri86 hozzászólására (») Márc 13, 2011 /
 
Még azért nem árt, ha forrasztáskor a nagyáramú sávokat be vonod rendesen ónnal . Akkor már nem lehet baj. A bemeneten egy MKP kondi, vagy fóliakondi meghálálja hogy őt választod, nyilván egy kicsit drágábbak, viszont egy használt is megteszi (pc táp, régi csöves tv).
(#) Doncso válasza Geri86 hozzászólására (») Márc 13, 2011 /
 
Nem rossz, sőt jó. De ha elfogadsz egy jótanácsot, akkor a potit feljebb viszed, a 47pF és az ellenállást meg le, így elkerülheted az átkötést. A zenernél is el lehetne kerülni.
(#) Geri86 válasza punkkazy hozzászólására (») Márc 13, 2011 /
 
Igen én is gondoltam rá, hogy elkó helyet mkp kondit rakjak oda pc tápom van vagy 5 rossz hátha találok bele valót érték milyen legyen? Okés megpróbálom átrendezni. Ha kész mutatom.
(#) punkkazy válasza Geri86 hozzászólására (») Márc 13, 2011 /
 
Szerintem 470nF is jó lesz oda, olyan van a tápokban.
(#) Geri86 válasza Doncso hozzászólására (») Márc 13, 2011 /
 
Na megcsináltam így sikerült.

vf6_mod.JPG
    
(#) Doncso válasza Geri86 hozzászólására (») Márc 13, 2011 /
 
Most még klasszabb, egy picit lejjebb húzogatod a potit, meg a kondi ellenállást, és akkor egy vonalba lesz a végfettel a poti. Ha pedig helitrimmert használsz, mit punkkazy javasolt, az még kevesebb helyet foglal. Egyébként tök jó lett, az csak jó ha nincs átkötés.
(#) mark.budai válasza Geri86 hozzászólására (») Márc 13, 2011 /
 
Nem kötötted össze a visszacsatolást a kimenettel, nem igényel sok mod-ot, csupán egy kis vonal. Én is helitrimmert raknék, és ahogy Doncso leírta, egész kis nyák lesz belőle.
(#) Geri86 válasza mark.budai hozzászólására (») Márc 13, 2011 /
 
Ja igen köszi, az ki maradt.
(#) Geri86 válasza mark.budai hozzászólására (») Márc 13, 2011 /
 
50k-os helitrimmer jó lenne, mert a lomexnél van 46 ft-ért?
(#) punkkazy válasza Geri86 hozzászólására (») Márc 14, 2011 /
 
Nagyon jó! Nekem is 50k-s van benne.
(#) Geri86 válasza punkkazy hozzászólására (») Márc 16, 2011 /
 
Hali lefényképeztem milyen kondik vannak itthon. Szerinted ezek közül melyeket rakjam a két végfok bemenetéhez? Előre is köszi.

Kondik_1

Kondik_2
(#) Geri86 válasza (Felhasználó 13571) hozzászólására (») Márc 16, 2011 /
 
Köszi szépen, elsőnek én is 2 db 220n -ra gondoltam. Közben találtam még 3 kondit. Szerinted a ezekből a két 470n jó lenne? Ha nem maradok a 2db 220n-nál.

DSCF8140.jpg
    
(#) Geri86 válasza (Felhasználó 13571) hozzászólására (») Márc 16, 2011 /
 
Akkor le is mérem ezen lábak távolságát és így módosítom a nyákrajzom. Amúgy, hogy értetted ahol a jelölésük van?

fólia.JPG
    
(#) Geri86 válasza (Felhasználó 13571) hozzászólására (») Márc 16, 2011 /
 
Végül akkor így hagyom a rajzot, lehet, hogy nagy lesz de nem arra megyek, hogy minél kisebb legyen.

vf6.JPG
    
(#) PiperR hozzászólása Márc 17, 2011 /
 
Hali mindenkinek!
Megépítettem a vf6-ot. +-34-ról próbáltam, egy mp3-ast kötöttem a bemenetre. Bekapcsoltam előszőr nagyon torzan szólt, majd tekertem a trimmeren szépen kisimult, tiszta lett a hangja. Majd félperc múlva átment búgásba a hangszóró. Csak búg folyamatosan, bármit csinálok. De addig tisztán szólt, semmi alapzajt nemtapasztaltam. A tápot egyenírányítottam, buffereltem (4700-es kondikkal), meg rátettem még 100nF-os kondikat is. Az erősítő alkatrészei épek, nincs semmi elégve vagy hasonló. Rendes hűtőbordán volt a 2 Fet, persze szigetelve. Érdekes hogy amíg ment nem tapaszatltam semmi melegedést, érezhetően nem melegedett, mikor átment búgásba akkorsem. A földeket a táp földjére kötöttem 1 pontba. Csatoltam a rajzot ami alapján megépítettem. A 47p kondi alatt az ellenállás 33K! 15v-os zennereket tettem bele. Mi mehetett tönkre benne?

VF6.jpg
    
(#) PiperR hozzászólása Márc 17, 2011 /
 
Megnéztem a vf6-omat. Hagytam egy kicsit bekapcsolva, a trafó zúg a diódahíd erőteljesen melegszik (igaz csak 8 amperos), és a fetek is melegednek (a nagy borda miatt nem anniyra de melegednek), a kimeneten 0,5v-ot mérek.
(#) CIROKL válasza PiperR hozzászólására (») Márc 17, 2011 /
 
SziA !
Ne haragudj de volna egy apró de fontos kérdésem ?
Az irásaidból vélem felfedezni azt a szomorú tényt hogy szegény erősítőt csak ugy spontán beizzítottad !
Na szóval a kérdés MÉRNI szoktál néha valamit ?
(#) Geri86 válasza (Felhasználó 13571) hozzászólására (») Márc 17, 2011 /
 
Jah, bocs most már értem. Rosszul értelmeztem. Marad a fóliakondi.
(#) Geri86 válasza PiperR hozzászólására (») Márc 17, 2011 /
 
Hogyan élesztetted a végfokot? Egyáltalán volt élesztés, vagy egyből tápra kapcsoltad? Amúgy a nyákrajz amit linkeltél hiányos.
(#) punkkazy válasza PiperR hozzászólására (») Márc 17, 2011 /
 
Nos, CIROKL "felháborodása" jogos. Egy erősítőt nem úgy keltünk életre (élesztésnek hívják a folyamatot), hogy ráadjuk a kraftot aztán tekergetjük a potit, amíg nem hangzik jól. Nem.
A helyes élesztés le van írva a VF3 oldalon. Én is leírom nagy vonalakban.
A trafó primer tekercsével köss be SOROSAN egy 40W-osnál nem nagyobb izzót. Ezután a trimert a legnagyobb ellenállású helyzetbe tekered. A pozitív tápágba bekötsz szintén sorosan egy áramerősség mérőt. Beállítod a biztonság kedvéért 20A-es méréshatárra. Még egyszer leellenőrzöl mindent, ha minden rendben, akkor bekapcsolod a tápegységet. Ha világít, akkor valami gond van, teljes körül ellenőrzés kell. Ha nem világít, és az árammérő sem mutat semmi nagy értéket, akkor kikapcsolod a tápot, átállítod a méréshatárt 200mA-re. Újra bekapcsolod a tápot (persze közben a bemenet a GND-re van kötve!) és addig tekered a trimert, amíg a nyugalmi áramot nem kapod a multin (esetünkben kb. 80mA). Ezután kiveszed az izzót, bekötöd a tápot most már normálisan. Újra mérsz áramerősséget. Ha változik, állítsd vissza 80mA környékére. Az erősítő fel van élesztve.

Amikor fülre állítod könnyedén felszökhet a nyugalmi áram 1-2-3 amperre, ami meg is ölte a FET-jeidet! Szóval most cserélheted a FET párt. Lemérheted multival ellenállásmérésben, bármelyik két lába között 0 ohm körüli értéket fogsz mérni.

Szóval mérni jó, és kell is!
(#) PiperR válasza CIROKL hozzászólására (») Márc 17, 2011 /
 
A trafó primer körébe tettem egy 60W-os izzót, és úgy indítottam! Először megnéztem hogy a táp feszültségek megvannak-e, azok jók voltak (+-34v). Aztán rákötöttem az erősítőre (+ - GDN). Az izzó egy pillanatra felvillant, majd nagyon halványan világított. A + ába beiktattam a multimétert (persze az árammérőre kapcsolva), és beállítottam a nyugalmi áramot (ekkor az izzó már nemvolt bent) 100ma kb. de eléggé változott de aztán beállt szépen. Kimeneten nemértem feszültséget csak nagyon minimálisat. Majd ekkor kötöttem rá az mp3-ast, elején recsegett torzított majd tekertem egyet a trimmeren kisimult, fél perc aztán zárlat (búgott csak)
(#) PiperR válasza Geri86 hozzászólására (») Márc 17, 2011 /
 
Hiányos? Szerintem nem hiányzik róla semmi (kivéve a diódát meg az ellenállást ami sorosan van, de az a feten van!)
Következő: »»   45 / 74
Bejelentkezés

Belépés

Hirdetés
XDT.hu
Az oldalon sütiket használunk a helyes működéshez. Bővebb információt az adatvédelmi szabályzatban olvashatsz. Megértettem