Fórum témák
» Több friss téma |
Igen!
A magánüzenetben jövő kioktató, nagyképű szövegek nem jelennek meg itt a közös fórumban. (pont hatan szólítottak fel, hogy nem jó topikba írtam, azzal a tudattal, hogy előre bocsájtottam, hogy nem tudom melyiket kell használnom) De ha már így megszólítottál, megnéztem az oldaladat. Örültem neki, hogy autóhifi beszerelésre is adtad a fejed. Ha elkészül az új honlapom szívesen látlak téged is a látogatók között. Kb 2 hét mire közkincsé válik, de akkor szeretném ha az ottani autóhifis fórumban is tevékenykednél. Üdv: Kisplutó
Tisztelt Szakik!
A segítségeteket szeretném kérni. A problémám a következő: a rajzoz R4 egy olajnyomás jeladó, aminek az ellenállása 24-260 Ohm-ig változik. A rajta eső feszültség 1K-val 5V-ra felhúzva 120mV-1,08V-ig változik. Ezt a jelet kellene invertálva felerősíteni, hogy a kimeneten arányosan 0-5V legyen a feszültség. Mit szúrtam el, hogy nem úgy működik ahogy szeretném.
Emlékeim szerint egy tápfeszültséggel a 741 biztosan nem fog még csak nullához közeli kimenőjelet sem produkálni.
Próbáld ki pl. +/- 12 Voltról.
Közben mértem még párat és valóban nem 1,8 és 2,8V között szabályoz csak. Próbáltam TL071-el de nem sokkal jobb a helyzet. Érdekes mert ha a bemenetet lezárom földre akkor 4,5V a kimenet ami elfogatható lenne.
Egy 741-nek még talán a +/- 5 V is kevés lenne. Ha nulláról akarsz indulni, akkor mindenképpen kell a negatív táp is. Próbáld ki +/- 12 V-ról.
Nem tudom mert szűkös a hely max akkufeszről tudna menni.
Így nehéz lesz. Nem hiszem, hogy meg tudod kerülni a negatív tápot. Talán egy rail-to-rail, 5 Voltos IC-vel, ha a kimenetét lehúzod egy ellennálásal GND-re.
Még ekkor is kérdéses, hogy milyen pontosságot érsz el a 0...300 mV tartományban.
Esetlek a tápból csinálnék egy feszosztóval földet úgy talán működne?
Hali
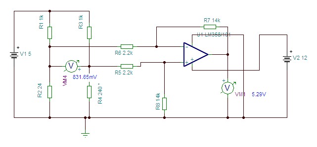
LM358 esetleg mukodne, de igy ahogy rajzoltad biztosan nem. A mellekelt rajz kb az amit elkepzelsz, de a muveleti erositot legalabb 9 voltrol kell jaratni, mert a maximalis kimenofesz a VCC-2 volt. A nulla felol van kb 50 mV kimeneti fesz. Lenyeges a R1-R4 hid stabil 5 voltrol jaratasa, mert maskepp nem lesz stabil a kimenofesz. Ebben a kapcsolasban a R4 az erzekelo. Termeszetesen 24 ohm erteknel a kimenet 0 volt korul lesz.
Szia!
Köszönöm a rajzot, ha hazaértem gyorsan összedobom. Az alsó értéknek az 50mV bőven elég és az 5,29V még talán sok is de majd kipróbálom.
Szia!
A magánüzenetek a nevükből adódóan ilyenek...ebből, mi többiek nem tudunk semmit, csak azt ami itt látszik. Abból elég érdekes volt a kiakadás... Köszönöm a meghívást, sajnos már nem foglalkozom ilyesmivel. Azok a beépítések 5-10 évvel ezelőttiek...öregszem! ![]() Sok sikert! Üdv Inhouse
Sziasztok!
A következő problémára keresek valami egyszerű és pontos megoldást. Van egy rezgés mérésre szolgáló szenzorom amelynek a jelfeldolgozása egy NI analóg mérő kártyával történik. A problémám az, hogy ezt a jelet szeretném egy microcontrollerrel is feldolgozni. A PIC 0-5 V -os jelszintel tud dolgozni, míg nekem +/-10V-os jelem van. Tehát erre kellene valami kis kapcsolás, hogy a +/-10 V-ból valahogy arányos 0-5V legyen. Segítségeteket előre is köszönöm!!!
Szia!
Levegőben összedobtam a kapcsolást, de kicsit változtattam rajta a 14KΩ helyett 10KΩ és a 2,2KΩ helyett 1,5KΩ lett. A 240Ω-ot is cseréltem 200Ω-ra mert sajnos 5V kimenet már sok volt. Így tökéletesen működik. Köszönöm még egyszer a segítséget.
Hello!
Ez a susztermatt. A 20V változásból kell 5V-ot készíteni, ez 1/4 osztás. és eltolni, 2,5V-ra. (A 3,333V eltolási értéket egy TL431-el meg lehet oldani.) üdv! proli007
Sziasztok!
Több napja szenvedek egy műveleti erősítős problémával 0...-1 V ból szeretnék 0...+1V-ot csinálni. Tehát egy sima inverterre lenne szükségem 1-es erősítéssel. Nem tudom mit rontok el. Az LM339 open kollektoros ugye, ezért a kimenetet felhúztam + tápra. Az Rv/Rs-et 1-re raktam. Invertálni invertál, de nem 1-et erősít. Mi lehet a baj? Nagyon megköszönném ha valaki ránézne a rajzomra.
Ez egy komparátor IC. Használj inkább rendes műveleti erősítőt.
Ha csak invertálni akarsz, akkor a kimenetet rövidzárral kösd vissza a negatív bemenetre. Azért figyelni kell a működési tartományra is
És még csak annyit, ahogy kadarist írta, ha lineárisan akarod megfordítani a szinteket akkor műveleti erősítőt, ha egy adott szintet akarod megfigyelni, akkor komparátort kell használni. Az áramkörök hasonlítanak egymásra, egymás helyett csak megkötéssekkel lehet használni
Hello!
"Ha csak invertálni akarsz, akkor a kimenetet rövidzárral kösd vissza a negatív bemenetre." Ez téves elméleten, vagy rossz fogalmazáson alapul. Met ekkor az erősítés nulla.. A mínusz-egyszeres erősítéshez két egyforma ellenállás kell, ahogy a rajzon is van, de nem komparátor IC, hanem műveleti erősítő. üdv! proli007
Az baja, hogy a + bemenet ellenállásal van földre húzva. Hagyd ki az ellenállást és mindjárt kösd földre a + bemenetet és jó lesz.
Hello!
Ezt miből gondoltad? Erős tévedés. A mottó, az, hogy a műveleti erősítő ha "kinéz " a két bemenetén, azonos impedanciát lásson. Tehát a neminvertáló láb és a GND közé, helyesen a visszacsatoló hálózat párhuzamos eredője a megfelelőm megoldás. De az ellenállás megléte, vagy hiánya, csak offset hibát okoz a kimeneten, működés képtelenséget nem.. Mert a differenciál erősítő bemeneti áramai feszültséget ejtenek a bemenettel soros ellenállásokon. És a differencia akkor lesz a legkisebb, ha a két feszültségesés azonos nagyságú. üdv! proli007
Sziasztok!
Van egy elméleti jellegű kérdésem: A feladat meghatározni a kapcsolás erősítését, ki és bemeneti impedanciáját. Csináltam valamit, de nem vagyok benne biztos, hogy jó. Bővebben: Link Valaki megerősítené/cáfolná nekem a leírtakat? Köszi!
Közben kaptam egy kis segítséget.
Már megvan a helyes megoldás. Ha valakit érdekel, akkor feltöltöm.
Üdv.
741-es műveleti erősítővel szeretnék 15-20x-es feszültség erősítést elérni, de 2 fölé nem sikerül összehozni. Tud valaki segíteni?
Hello!
Egy hevenyészett rajz nem ártott volna, mert még azt sem lehet tudni, egyen vagy váltófeszültség erősítéséről van-e szó.. üdv! ptoli007 |
Bejelentkezés
Hirdetés |








0...-1 V ból szeretnék 0...+1V-ot csinálni. Tehát egy sima inverterre lenne szükségem 1-es erősítéssel. Nem tudom mit rontok el. Az 



