Fórum témák

» Több friss téma
Fórum » Erősítő mindig és mindig
Mielőtt kérdezel, a következő két dolgot ellenőrizd! I. A helyes tápfeszültségek megléte. II. A kimeneten van-e egyenfeszültség. Élesztés.
Lapozás: OK   782 / 2564
(#) CoolZero válasza matyusz hozzászólására (») Márc 28, 2011 /
 
Igen szimetirukus a trafó+-41.6V. PC-ről adtam neki a bemenő jelet Egy 100K-s potira onan ment az elő erősitöre és onan a végfokra. Az előerősítő az amit nemrégibe beszéltünk, hogy nem jó hejen volt a - . A timer potméter nem 22K Az lenne a gond?
(#) matyusz válasza CoolZero hozzászólására (») Márc 28, 2011 /
 
Utalnál arra az oldalra? Mert én nem emlékszem erre. A hangerőpotit hogy kötötted? Első láb GND közös középső az erősítő bemenet a 3. jobb oldali pedig a jel amit ráviszel
(#) CoolZero válasza matyusz hozzászólására (») Márc 28, 2011 /
 
8.oldalon lévő. A hangerő potit a bemenetre kötem pc-hangerő poti(100K)
(#) matyusz válasza CoolZero hozzászólására (») Márc 28, 2011 /
 
Jó de hogy kötötted a bemenetre? A 3 lábat. Az előerősítő milyen? 0db erősségű jelet visz a kimenetén?
(#) Jaksi hozzászólása Márc 28, 2011 /
 
Köbzoli, amit itt ajánlottál kivezetést a vu meterhez:
http://www.hobbielektronika.hu/forum/topic_hsz_925773.html#925773
el tudnád magyarázni, hogy miért kellenek az ellenállások és miért nem jó azok nélkül? Csak szeretném érteni amit csinálok, mert jövő héten már dobozolni szeretném a PA300at ha megjön végre a rackdobozom.

kever.jpg
    
(#) Jaksi válasza (Felhasználó 13571) hozzászólására (») Márc 29, 2011 /
 
Ha már itt a ventilátor vezérlésnél tartunk ugy is akkor a kérdésem az lenne, hogy jelent az valamilyen hátrányt ha a ventillátor folyamatosan megy a hűtőbordánál vagy a tranzisztoroknak el kell érni valamilyen üzemi hőmérsékletet? Bocs ha hülyeséget kérdezek csak én is jövő héten fogom beépíteni a ventillátorokat és nem akarok ugy járni, mint a tranzisztorok szigetelésénél.
(#) ujfalusi válasza (Felhasználó 13571) hozzászólására (») Márc 29, 2011 /
 
Ezzel kapcsolatban az lenne a kérdésem hogy mi van akkor ha a ventilátor állandóan megy és nem engedi melegedni a tranzisztorokat. Köszi.
(#) ujfalusi válasza (Felhasználó 13571) hozzászólására (») Márc 29, 2011 /
 
Köszi.
(#) Directors hozzászólása Márc 29, 2011 /
 
Üdv!

Van nekem BD244 és BD243 párosom illetve TIP122,127 párosom.
Ezekhez tudnátok nekem mutatni egy-egy kapcsolást?
(#) CoolZero válasza matyusz hozzászólására (») Márc 29, 2011 /
 
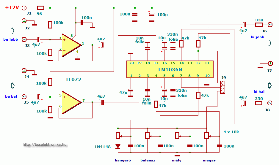
előerősitő nincs csak a hangszinező. Melékeltem a képet

potméter.jpg
    
(#) CoolZero válasza matyusz hozzászólására (») Márc 29, 2011 /
 
Most készülök előerősitőt épiteni szerintem az lehet a baj. Mit szolsz ehez? Jó lesz? Vagyis ha jól látom ez is csak egy hangszinező?

hangsz1.gif
    
(#) matyusz válasza CoolZero hozzászólására (») Márc 29, 2011 /
 
Üdv.
Ez már lehet, hogy ad akkora jelet, hogy kivezéreld a véget. De nem lesz olyan szép hangja ezzel mint amit én mutattam műveleti erősítővel a legjobb előfokot csinálni annak a legkisebb a torzítása. Meg amit építettem azzal nagyon szépen ki lehet emelni a magas és mély tartományt. A baj az, hogy én még lm 1036-tal nem készítettem előfokot(hangszínszabályzót) így csak amit megépítettem arról van véleményem. De a kérdésre válaszolva ez is megteszi van előtte egy műveleti erősítő IC is szóval kéne akkora jelet adnia. Amit írtál az magában nem elég amit megépítettél hangszínszabályzót annak szerintem 1x es lehet az erősítése. De ez ki fogja hajtani a végfokot, úgyhogy jó lesz ez is.
(#) CoolZero válasza matyusz hozzászólására (») Márc 29, 2011 /
 
Először is nagyon szépen köszönöm a segitséged. Még én sem épitetem evel az ic-vel de azt fogom megcsinálni ha azt mondod, hogy neked bevált amit te ajánlottál.
Mégegyszer kösz
(#) muabid hozzászólása Márc 29, 2011 /
 
hello

javitásra került hozzám egy kocsma Q'SOUND QSA 200 erösitöje. a problémám a következök lennének:
1: ELÖTTEM BELE NYULTAK RENDESEN
2: az egyik oldal hangosabb minta másik.
3: az ottani hangfalakon torzit az enyémen nem.

cseréltem benne a következöket:
1:toroid trafo
2:kondenzátor
3:egyen irányitó
4:végfok ic
5:potméter

segitség kellene hogy jo legyen mert én fel adom. ha kell még kép szoljatok
(#) CIROKL válasza Directors hozzászólására (») Márc 29, 2011 /
 
Így nehéz dolog amit kérsz de nem lehetetlen , én pont most ügyködöm egy olyan erősítőn amiben BD páros a lényeg .
Bővebben: Link
A TIP122-127 -re hirtelen nem tudok mondani kapcsolást de azzal is lehet találni .
(#) Directors válasza CIROKL hozzászólására (») Márc 29, 2011 /
 
Köszönöm a segítséged. Megnéztem a képeket és a kapcsolást. Hát nagyon frankó kis doboza lesz neki.
Az erősítő hány Wattos lesz?
Egyébként hogy érdemes szerinted keresgélni,ha tranyóhoz keresek kapcsolást?
(#) CIROKL válasza Directors hozzászólására (») Márc 30, 2011 /
 
A tranzisztorhoz nem szoktunk kapcsolást keresni , általában egy adott kapcsolást kinézve szoktunk hozzá alkatrészeket összeszedni , vásárolni.
Ez az erősítő csupán 2X25W / tudod nem a W a lényeg , az nálam csak másod , harmad rangú tényező csak !/
(#) didyman válasza muabid hozzászólására (») Márc 30, 2011 /
 
Trafót miért cserélted?
Ha a kocsmáan torz, otthon jó, akkor a kocsmában zárlatos lesz vagy a kábel, vagy a hangszóró csévéje/hozzávezetése szakadt, sérült. A belenyúlást amennyire lehet, ki kéne iktatni és megnézni a két végfok erősítését beállító ellenállásokat. A fotók között érdekes volna az alkatrész oldal is, meg az IC-k típusa, ezek nélkül nagyon nem lehet hozzászólni a témához..
(#) Directors hozzászólása Márc 30, 2011 /
 
Üdv!

A képen látható erősítőnek mekkora nyugalmi áramot állítsak be?
Illetve a két 500R-os (nekem 470R-os lesz) ezek 5W-ak legyenek?
Ha 4 ohmos hangfalak lesznek rajta mekkora biztosítékokat tegyek bele?
(#) Tetye válasza Directors hozzászólására (») Márc 30, 2011 /
 
Hol a kép?
(#) Directors válasza Tetye hozzászólására (») Márc 30, 2011 /
 
Jajj,elnézést.
(#) Directors válasza Tetye hozzászólására (») Márc 30, 2011 /
 
Azt nem írtam,hogy nekem MJE3055-MJE2955 páros és MJE340- MJE350 páros lesz benne.
Ezekkel üzemelhet +-35V-ról?
(#) Tetye válasza Directors hozzászólására (») Márc 30, 2011 /
 
Háát passzolom. Kisebb ellenállás nagyobb tápfesz nem hiszem hogy jó ötlet főleg így együtt, de nekem ez az egész kapcsi nem tetszik. De várd meg mások javaslatait.
Én ilyen ic-tranzisztoros végfokot inkább uPC1270 -el és 4 BD249C-BD250C párral csináltam, nekem bevált nagyon. 46-47V ról megy és ha hajtod 6,3A-t bekajol(nekem ki is lőtte a biztit egyszer a képen látható hiba miatt, de ekkor csak egyik oldalt használtam kb 80% hangerőn ) 250-300w-ot biztos tud, ha jól emlékszem az Ágota DS600 as végemet is lenyomta.

bug.JPG
    
(#) lamalas válasza (Felhasználó 13571) hozzászólására (») Márc 30, 2011 /
 
Akkor az mar nem B osztalyu lesz mert nyugalmi allapotban is folyni fog egy adott nagysagu aram a vegtranzisztorokon. Tehat AB osztalyu.
(#) lamalas válasza (Felhasználó 13571) hozzászólására (») Márc 30, 2011 /
 
A hiba nem hatalmas te is tudod, csak epp megteveszto lehet a kezdoknek. Ez nem szorszalhasogatas, felre ne erts ...
(#) lamalas válasza Directors hozzászólására (») Márc 30, 2011 /
 
Az 500ohmos ellenallasok nyugodtan lehetnek a szokasos 1/2 W-os tipusok, nem folyik rajtuk nagy aram.

Egyebkent ez a kapcsolas kicsit butabb valtozata a Texas kapcsolasnak. Inkabb a Texast epitsd meg, van sajat topikja ITT.
(#) Directors válasza (Felhasználó 13571) hozzászólására (») Márc 30, 2011 /
 
Rendben,köszi.
Lamalas: Akkor melyik legyen nagyobb teljesítményű?
Vagy egyiknek se kell nagynak lennie? Mind 0,6W lehet ?
(#) lamalas válasza Directors hozzászólására (») Márc 30, 2011 /
 
A csatolt rajzon egyik ellenallasnak sem kell nagyobb teljesitmenyunek lennie. De megegyszer javaslom, hogy ne ezt epitsd meg hanem a Texas-t ha nagyon ilyen erositot szeretnel epiteni.
(#) Directors válasza lamalas hozzászólására (») Márc 30, 2011 /
 
Az a baj,hogy már megrendeltem minden alkatrészt hozzá így marad ez szerintem.
(#) Directors válasza lamalas hozzászólására (») Márc 30, 2011 /
 
Nos úgy döntöttem a Texas lesz mert nincs túl nagy különbség.
A 6,8µF kondik lehetnek 10µF elektrolit kondik?
Következő: »»   782 / 2564
Bejelentkezés

Belépés

Hirdetés
XDT.hu
Az oldalon sütiket használunk a helyes működéshez. Bővebb információt az adatvédelmi szabályzatban olvashatsz. Megértettem