Fórum témák
» Több friss téma |
Bocsánat de megleltem a pdf. változatát is így kivehetőbb.
Sziasztok, mellékelek pár képet az épülő erősítőmről.
Nincs meg valakinek annak a koppanásgátló és hangszóróvédő áramkörnek a rajza, ami a hobbyelektronika folyóiratban volt, amit Urbánnál is lehetett kapni? Vagy esetleg tudtok ajánlani valami másik áramkört? Üdv,
Parancsolj csak a relé más.
Ez a típus van benne sajnos egyben nem tudtam a képeket feltenni.
Köszi, esetleg a kapcsolási rajz nincs meg? Újra akarom tervezni a nyákot.
Ez pedig az Urbán úr fajta.
Szerintem próbáld meg a Skori féle hangfalvédőt, eléggé bevált dolog, viszonylag egyszerű felépítésű, a védelem DC offsazet figyelő része nagyon gyors működésű, van benne koppannásgátló ill. bekapcsolási késleltetés, és tápfesz figyelés. QUAD-hoz szerintem ideális, de más erősítőhöz is használható.
Erre gondoltál: Bővebben: Link
Ezt már néztem én is, de szerintem ennél jobb a Hobbielektronikás. Itt hova kötöd a trafó graetz előtti szekunderét, hogy figyelje, van-e tápfesz?
Nem értem a felvetést. Ennek alapból is +-70V-ról kell mennie, tehát a 24V-os utalást furcsállom. Aztán nem látok itt belső védelmet, ezrét nem tudom kitalálni melyik tranyó helyett akarsz más típust betenni. Jobb lenne ha megadnád a pozíciószámát, akkor jobban lehetne blöffölgetni.
Kicsit szűkös ez a doboz, de végül is benne van minden. Kemény kis erősítő ez, nem biztos, hogy célszerű bezsúfolni.
Ha még nem választottál védelmet, nálam a KD-mester féle vált be a legjobban (meg a "cél IC"-vel készült), mert ennek abszolút jó az egyenfigyelési szintje. Egyéb védelmek kissé szabadon értelmezik ennek a feladatnak a megoldását. Persze teljese tápfeszültségre mind remek, de 3-4V körüli DC-re tudnak furán viselkedni. Az én tápom a védelemmel így néz ki., valamint utána kettővel láthatod készen is. Itt meg a védelem maga.
Erre, vagy a fetes változatra, kicsit lejjebb az oldalon.
A graetz előtti pontot nem kell rákötni, anélkül is megy, ugyanis a pufferelkó feszültségének csökkenését érzékeli, és ha a zener feszültsége alá megy akkor lekapcsol (még az erősítő stabil állapotában). Szerintem így egyszerübb. Egyébként ERRE gondoltál mint HE-s kapcsolás?
Még annyit fűznék hozzá, hogy ha pl. a DC offszet érzékelés kis időállandójú, dupla RC tagból álló aluláteresztő szűrővel megy (oldalanként külön), akkor a védelem sokal gyorsabban tud lekapcsolni hiba esetén, mint egyetlen nagy kapacitással megvalósított RC tag esetén. Egy végtranyó zárlat esetén a hangfal szempontjából minden msec számíthat a lekapcsolásig. Érdemes modellezni a működést, szerintem elég tanulságos... de még sorolhatnám, hogy melyiket miért....
Azu általad belinkelt védelem Dc érzékelő része is jobban (gyorsabban) működne ha a bemeneti aluláteresztő nem elkókból hanem dupla RC tagból állna.
Mivel a két végfokra ez közös, így csak az egyik hibája esetén, 2.5V körüli kell a lekapcsoláshoz , ha viszont oldalanként van érzékelő akkor 0,6V körüli is megoldható. Ez ott számít, hogy a kisebb feszültségre hamarabb töltődik fel a kondi, és így ettől is gyorsabb lehet a védelem. A dulpa RC tag szintén gyorsabbá tenné, mert azonos 20Hz-es csillapíás esetén kisebb időállandót ad. (20Hz-es max. kivezérlésre elvileg még nem oldhat le a védelem, da ha le kell kapcsolni akkor nem mindegy mennyi idő alatt történik meg)
Úgy érzem eltorzítod a dolgot
Tudós vizsgálja a bolhát. Felszólítja: ugorj bolha! és az ugrik. Aztán kitépi a lábait és újra felszólítja, de a bolha nem ugrik. Végül gondosan feljegyzi. Lábak nélkül a bolha megsüketül. Hasonlóan rossz következtetést látok ebben is. Abban teljesen igazad van, hogy lehetne csökkenteni a reakció időt, csak elég nagy hiba lenne. Pontosan attól jó egy védelem, mert éppen megfelelően érzékeny. Képes leoldani ha felmerülhet a hiba lehetősége, de még nem szól bele a normál zenébe. Pl. KD védelme gyakorlatilag azonnal, leold, ahogy megkapja az 5V-körüli DC-t (ezzel -is- teszteltem). Aztán lehet, hogy ez valójában 0,2 vagy 0,4 másodperc, de egészen biztosan a hangszóró meghibásodása előtt bőven. Sőt még az is felmerült bennem annak idején, miért ilyen gyors. Egy hangszórót biztosan nem tesz tönkre egy 1másodperces egyenszint, hiszen elemmel szokás az ismeretlen polaritást vizsgálni. Egyáltalán nem mondom az ajánlott kapcsolásodról, hogy bármi baj lenne vele, csak az okfejtéseddel nem értek egyet. Sokkal-sokkal fontosabb a sebességtől, az alacsony érzékenységi szint. (Van itt olyan védelem -Majki-, amihez több mint 10V kell valamelyik irányból, és az már tényleg kritikus. De az is igaz, ha baj van, akkor ott általában a teljes tápfesz megjelenik, amikor már úgyis mindegy.)
A QUAD elméletileg 50V-ról jár, egy tranyó zárlat esén közel 50V megy ki. Pont itt nem mindegy, hogy mennyi idő alatt reagál a védelem.
A zárlat pillanatától kezdve melegszik a lengőtekercs huzalja - a leoldás pillanatáig. Szerintem egyértelmű, hogy ha hamarabb tud lekapcsolni a védelem, akkor kisebb a kár... A dupla RC tag (nyilván) úgy van méretezve, hogy ugyanúgy nem szól bele a zenébe, viszont az időállandó kisebb. Egy végfok esetében pedig már 100mV feletti kimeneti DC sem túl egészséges dolog, tehát ha választani kell, hogy 600mV vagy 2500mV legyen a leoldási küszöb, akkor szerintem ebben is egyértelmű a választás. Szerintem ez még messze nem a dolgok kisarkítása, hiszen elsősorban csak egy méretezett egy RC tagról van szó, meg persze a hangszóró megvédéséről. A hasonlatod a bolháról amúgy teljesen rossz, mert itt számít az idő.. Idézet: „Pl. KD védelme gyakorlatilag azonnal, leold, ahogy megkapja az 5V-körüli DC-t (ezzel -is- teszteltem).” A "gyakorlatilag azonnal" nem egy specifikáció. Ha azt mopndod, hogy mondjuk 100msec alatt old le az mondana valamit. Egy félvezető a msec tört résza alatt tönkremehet, és adott esetben egy ellenállásnak sem kell 0,1 sec. Idézet: „csökkenteni a reakció időt, csak elég nagy hiba lenne.” Ez tévedés. Ha úgy tudom csökkenteni a reakcióidőt, hogy közben a normál zenére való érzékenység nem változik meg, akkor igenis jobbá tettem vele az áramkört, mert hatékonyabban védi meg a hangsugárzót! Ez akkor sarkos dolog ha egy hiba esetén a teljes tápfesz kimegy. Amúgy szimulátorban is elég jól modellezhető dolgok ezek - érdemes játszani vele egy kicsit. Szerintem kb úgy kellene méretezni (pl. 8ohm 100W-os verzió esetén), hogy 40V / 20Hz a kimneneten még semmiképpen se hozza működésbe a védelmet. Vagy ha valaki sok mennydörgést hallgat, és 20Hz alatt is átvisz a hangfala akkor méretezheti alacsonyabb frekire is. Ekkor a zernére való érzékenység adott. Ezután jön a reakcióidő kérdése....
Játszottam a szimulátorral kicsit, az adatok egyelőre különösebb komment nélkül (a tanulságot mindenki levonhatja magának):
Időtartamok összahasonlításképpen: 5V DC esetén a reakcióidők (ehez hozzájön még a relé működési ideje): 47k-47k-22k-50u : 397 msec 27k-2,2u-22k-2,2u : 35 msec 50V DC esetén a reakcióidők: 47k-47k-22k-50u : 29 msec 27k-2,2u-22k-2,2u : 5 msec 40V csúcsértékű szinusz esetén a leoldás kb. határfrekije: 47k-47k-22k-50u : < 5Hz 27k-2,2u-22k-2,2u : < 30Hz>>
Azért egy rövid komment: a dupla RC tag határfrekijét valóban lehetne alacsonyabbra venni. Ugyanakkor otthoni zenehallgatáshoz a jelenlegi beállítás is teljesen jó , nagy hangerő esetén is (tapasztalat).
Teljes tápnyi DC (pl. tranyó zárlat esetén) nem sok a nyerhető idő, de talán mégis ér valamit, és így nem kell elkót sem használni a szűrőben. Mindenesetre egyelőre nem fogom átalakítani az erősítőmben a védelmet
Szia, a védelmet csak az erősítő beültetési rajzán látod a 300W pdf, formátumon Q1,Q2,Q3,Q4,Q5, pozícióban az elméleti rajzon nem szerepel a védelem.
Üdv!
Mellékeltem a kapcsolást a védelemről, ami a nyákterven van. Remélem tudtam segíteni a problémán.
Azért én a helyedben nem használnék egy ilyet áramkorlát nélkül.
Köszönöm
Oké csak ez a nyák javítani van nálam úgy hogy,azt kell beletennem ami volt benne amúgy igazad van.
Maradtam az Urbán féle hangszóróvédőnél, mert az nekem bevált, jópár évig használtam régebben. Újraterveztem a nyákját, és már bent is van a Quadban. Lehet hogy kicsit szűkös lett a doboz, de végül minden bele fért.
Tetszik a hangja szépen szól, jobb mint a fetes végfokom. Majd lesz még egy ventillátor a hátuljára, egyik szív, másik fúj majd. A ventillátorok vezérlése van még hátra. Azt vettem észre, most, hogy +-50V-ról megy, sokminden melegszik benne: T2-höz ujjal alig lehet hozzáérni, T11, T12-is, meg az ellenállások amin a nyugalmi áram folyik, az is eléggé süt. Oda akár lehetne 3wattosat is tenni.
Sziasztok! Megépítettem a B. Ludwig mod-ot az Alkotós féle nyákra és remekül működik. Elsőre indult gond nélkül.
Építettem egy külön állítható szűrt tápot is az IC-nek. A bedobozolás még hátra van. Még több képMég több kép
Sziasztok,
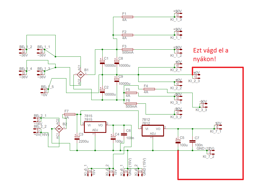
Egy kis segítséget szeretnék kérni. Van egy Urbán féle Quad405-ös végfok-om. Egyenlőre sima lemeztrafóm van hozzá 50V és 15V kimenettel. Terveztem hozzá egy táppanelt de valamit elbaltázhattam nagyon mert ha a 12V-os részre egy számítógépes ventilátort kapcsolok (ami majd a hűtést szolgálná) akkor gerjed mint állat. Csatolom az általam tervezett táppanel rajzát. Mi lehet a gond illetve hogyan tudnám kiküszöbölni? Köszi
Nem túl komplikált ez? Az én QUAD tápom ettől sokkal átláthatóbb, és kifogástalanul működik itt van róla fotó.
A quad405 GND-jét és a +15V GND-jét szedd szét és valószínűleg jó lesz.
Szerk:Csatoltam egy képet,aszerint járj el.
Ez jó ötlet,hogy a táp és a védelem egy nyákon!
Szia,
Köszi a választ de eleve így van a panel megcsinálva hogy nincs közösítve a GND. |
Bejelentkezés
Hirdetés |























