Fórum témák

» Több friss téma
Fórum » Crossfader építése
 
Témaindító: WaRL0, idő: Jan 19, 2009
Témakörök:
Lapozás: OK   4 / 4
(#) steelbird válasza bboy123 hozzászólására (») Aug 30, 2015 /
 
Igen.
(#) bboy123 válasza steelbird hozzászólására (») Szept 5, 2015 /
 
A bemeneten a 4.7µF kondi az fólia, vagy Elco kondi?
(#) wifi196 hozzászólása Jún 17, 2018 /
 
Sziasztok!
Én is szeretnék építeni egy crossfadert. Lényegében egy ilyet: Raiden Fader RXI-F1.
Szeretnék 2 bemenetet, a két oldalt és egy kimenetet. Fontos lenne, hogy a fader a (Pár oldalal előrébbről származó) képen látható, éles scratch módon vágjon, tehát ha egy kicsit is beljebb mozdítom a zene szóljon max hangerőn.
Másik topikban nem jártam szerencsével, ezért itt is próbát teszek hátha tud nekem valami segíteni ebben.
Előre is köszönöm!

c.f..jpg
    
(#) Peter65 válasza wifi196 hozzászólására (») Jún 17, 2018 /
 
Szia!
Nem vagyok crossfader-ben járatos, de végig futottam az egész fórumtémát. Ha több mint három oldalon nem tett fel senki olcsó és jó megoldást, az azt is jelentheti, hogy ilyen nem forog közkézen.
Viszont egy lehetséges elvet többen is megpendítettek; MCU+digitális potméterek.
Ha valamelyik mikróvezérlő programozásában valamennyire otthon vagy (az arduino is jó lehet), akkor biztosan össze tudod hozni. Az áramkör megtervezésében pedig szerintem kapsz itt is segítséget.
(#) tothbela válasza Peter65 hozzászólására (») Jún 17, 2018 /
 
Talán led+fotoellenállás kombinációal kivitelezhető. A lágy, vagy kemény átmenet a munkapont függvénye.
(#) Massawa válasza tothbela hozzászólására (») Jún 17, 2018 /
 
Ez attol joval bonyolultabb ügy.
Minimum 2 VCA meg legalább egy analog (digitális) görbe generátor kell ( envelop generator). Ha szimmetrikusok az igények akkor elég 1 és annak az (analog/digit) invertált kimenete.
Ha nem szimmetrikusak az igények, akkor 2 ilyen generátor kell esetleg közös vezérlö elemekkel.
A hozzászólás módosítva: Jún 17, 2018
(#) wifi196 válasza Massawa hozzászólására (») Jún 18, 2018 /
 
Köszönöm szépen mindenkinek a segítséget, de úgy látom akkor ez kicsit bonyolultabb dolog lenne, mint elsőre gondoltam.
Így konkrét tapasztalatok nélkül meg nem szeretnék senkitől ekkora segítséget kérni, hogy kvázi lépésről lépésre segítsén nekem ennek a megépítésében.
(#) tothbela válasza wifi196 hozzászólására (») Jún 18, 2018 /
 
Úgy látom azért van normális keverőd is. A Raiden meg ha csak házibuli célra kell kicsit borsos.

Azért megpróbálnám ezt a kapcsolást. Kell bele két sztereó poti. A fader az lineáris toló, a curve pedig logaritmikus tekerős. A műveleti erősítőnek nem rajzoltam munkapont beállítást, de ha nem akarsz foglalkozni a kapcsolással, akkor nem erőltetem. Természetesen ez egy monó kapcsolás, csak a felét mutatja az egésznek.

fader.png
    
(#) Peter65 válasza wifi196 hozzászólására (») Jún 18, 2018 /
 
Én bátorítanálak. Amit én tudok, azt szívesen segítek, és eddig mások részéről is általában segítőkészséget tapasztalok.
Persze neked kell felmérned a képességeidet. Ha egy kicsit tudsz már valamilyen MCU-t programozni, szerintem menni fog, és valószínűleg sokat tanulhatsz belőle.
Kerestem egy applikációs anyagot, amiben valami hasonló van, mint amit gondoltam, de itt ledeken keresztül változtatják a potenciométereket.:
Bővebben: Link
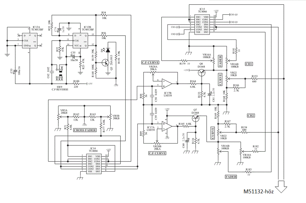
(#) reloop válasza wifi196 hozzászólására (») Jún 18, 2018 /
 
Szia! Relatív, hogy mi számít bonyolultnak, mellékelek egy kívánalmaidnak megfelelő egységet, mely M51132-t vezérel.
(#) tothbela válasza Massawa hozzászólására (») Jún 18, 2018 /
 
Ez valóban keményebb dió. Megnéztem pár videót, amiből lejött hogy itt jobban fogy az ellenállásréteg, mint a gitárhúr. Na meg gondolom nem utolsó az ergonómia. Kicsit a Morse billentyűre emlékeztet. Az is csak egy érintkező, de nem váltható ki egy mezei nyomógombbal.
(#) Massawa válasza tothbela hozzászólására (») Jún 18, 2018 /
 
Igy van, ez a funkcio valojában egy hangszer, annak minden csinjával. Milyen nyomogombok meg potik vannak benne és mit tud az elektronika.
(#) wifi196 válasza tothbela hozzászólására (») Jún 18, 2018 /
 
Köszönöm a kapcsolásokat és tanácsokat át fogom nézni őket és jelentlekez mire jutottam!
Jelenleg a Pioneer Djm 250-es keverőmbenben egy Alpha 0b20kx2 potit használok, az már cirka 3 éve bírja, pedig strapálom rendesen, az ára pedig 1-2 ezer szóval ezzel a részével nem lesz gond, vagyis pár évig tuti bírni fogja.
Vannak persze más digitális/optikai megoldások, amik sosem kopnak el és könyebben csúsznak is, ami fontos ennél a műfajnál, ilyen pl. az Innofader, abból is a pro változatba alapból meg van oldva, amit szeretnék, van rajta egy kis poti, amin változtathatom, hogy milyen vágást szeretnék csak ezek 40-50 ezer fortintok és annyival nem ad többet érzésre, mint az említett 2 ezer forintos potim, ezért is keresek rá megoldást!
A hozzászólás módosítva: Jún 18, 2018
(#) reloop válasza wifi196 hozzászólására (») Jún 18, 2018 /
 
A DJM-250 crossfader potija mindössze egy lineáris feszültségosztó +5 V-ra. A lényeg az STM8S procin futó programban van, mely a poti elhasználódásával járó hibákat tekintélyes mértékig áthidalja. A crossfader karakterisztikáját is a szoftver határozza meg.
(#) Massawa válasza reloop hozzászólására (») Jún 19, 2018 /
 
Pontosan erröl van szo, (már eszembe jutott a magyar neve is ) a többit egy változtathato konturgenerátor (envelop) végzi. Az adott esetben sw, de lehet analog is.
Következő: »»   4 / 4
Bejelentkezés

Belépés

Hirdetés
XDT.hu
Az oldalon sütiket használunk a helyes működéshez. Bővebb információt az adatvédelmi szabályzatban olvashatsz. Megértettem