Fórum témák

» Több friss téma
Fórum » Előerősítő
 
Témaindító: Bukall, idő: Feb 22, 2006
Témakörök:
Lapozás: OK   19 / 74
(#) Falconer válasza Falconer hozzászólására (») Okt 25, 2012 /
 
Közben találtam egy ilyet, szerintem ez tökéletes lesz nekem.
Bővebben: Link
(#) reloop válasza Falconer hozzászólására (») Okt 25, 2012 /
 
Jó lesz. Kissé bonyolultabb de legalább nem fordít fázist, mint ahogy az előbb rajzoltam. A kimenetén nincs csatoló kondenzátor, de lehet nem is lesz rá szükség.
(#) Falconer válasza reloop hozzászólására (») Okt 25, 2012 /
 
És TL072 vagy TL082 az tök mindegy? Miért gyártanak kétfélét, ha ugyanaz?
(#) reloop válasza Falconer hozzászólására (») Okt 25, 2012 /
 
A TL07x audio célú.
(#) Kovidivi válasza Falconer hozzászólására (») Okt 26, 2012 /
 
Ha ennyire a zavart akarod kiszűrni, akkor vidd a jelet szimmetrikus jelként, három vezetéken. Remélem, nem mondok butaságot.
(#) olahtamas válasza reloop hozzászólására (») Nov 7, 2012 /
 
Kösz
(#) olahtamas válasza szamóca hozzászólására (») Nov 7, 2012 /
 
Kösz.
(#) lionsec hozzászólása Nov 10, 2012 /
 
Kis infóra lenne szükségem mert kicsit megakadtam a dolgokban. Építettem egy kis erösítőt modellezési célra és szeretnék hozzá egy digitális hangerőszabályzót építeni MAX5440 es IC-vel. A kérdésem az lenne hogy ezzel a kapcsolás illeszthető végfok elé előerősítőként?
A hozzászólás módosítva: Nov 10, 2012
(#) zolika60 válasza lionsec hozzászólására (») Nov 10, 2012 /
 
Természetesen.
(#) lionsec válasza zolika60 hozzászólására (») Nov 10, 2012 /
 
És esetleg tudnál segíteni abban hogy milyen ENCODERT rendeljek az áramkőrhöz?Mert láttam több féle típust is katalógusokban.Csatolom az áramkör rajzát.
köszi addig is.

MAX5440.pdf
    
(#) lionsec hozzászólása Nov 11, 2012 /
 
Kis infóra lenne ismét szükségem!
Nekiálltam csinálni egy digitális hangerő szabályozót de nem adták meg milyen ENCODER kell bele és több fajta is létezik.Tudna segíteni valaki esetleg?
(#) szamóca válasza lionsec hozzászólására (») Nov 11, 2012 /
 
Pl. ilyet. Ebben van egy nyomógomb is.
(#) lionsec válasza lionsec hozzászólására (») Nov 11, 2012 /
 
Köszi a segítséget!
(#) mezei dávid hozzászólása Nov 14, 2012 /
 
Kedves szakik!
Megtudná valaki írni ,hogy a rajzon látható bejelölt kondenzátor milyen értékű,
mivel a kapcsrajzon nem tudom azonosítani
üdv:dava
(#) olahtamas hozzászólása Nov 14, 2012 /
 
Hello!
Vélemény szeretnék kérni! Szerintetek ez itt a kapcsolás mint elöerösitökén megfelel-e tda7294v erösitö elé?
(#) szamóca válasza olahtamas hozzászólására (») Nov 14, 2012 /
 
Működni fog vele, de nem egy nagy durranás.
A Baxandal karakterisztika van akinek nem jön be.
Bemeneti illesztés nincs, 1µF-oscsatoló elko kondikat, MKP vagy más fóliára kellene cserélni, a kimeneten a 100kOhmos hangerőszabályzó potit kisebb értékűre illene cserélni 10-22k környéke.
(#) olahtamas válasza szamóca hozzászólására (») Nov 14, 2012 /
 
Ha ezeket kijavitom akkor nagyjábol jo lesz?
Tudsz-e akkor ajánlani valami szerinted komolyabb elöerösitöt?(szereo)
(#) szamóca válasza olahtamas hozzászólására (») Nov 14, 2012 /
 
Én nem ismerem a te megítélésedet, hogy a lepke, vagy a baxi jön be neked.
Azt se értem minek bele a hangszínszabályozás, tehát az ízlésvilágunk távol áll egymástól.
(A szép berendezés, tele van gombokkal lámpákkal, az okos berendezésen, meg egy sincs.)
A végfokot simán kivezérlik a mostani jelszintet adó forráskészülékek, tehát erősítésre sincs szükség. Az egyetlen értelmes dolog talán egy műveleti erősítőnégyessel is megoldható, akár standard invertáló, vagy nem invertáló kapcsolásokból felépített, bemeneti jelillesztés, hangerőszabályozás, kimeneti illesztő egység lenne, ami a beállítástól függetlenül stabil impedancia, és frekvenciamenetet adna.
A hozzászólás módosítva: Nov 14, 2012
(#) olahtamas válasza szamóca hozzászólására (») Nov 14, 2012 /
 
Hát ok, kösz az infót!
(#) mezei dávid válasza (Felhasználó 13571) hozzászólására (») Nov 15, 2012 /
 
Köszi Zoli!
Ott volt az orrom előtt és nem láttam.
a tudás hatalom
üdv:dava
(#) lionsec hozzászólása Nov 20, 2012 /
 
kicsit megakadtam egy áram kőr tervezésénél mivel csak hobbi szinten építek áramköröket.A kérdésem az lenne ,hogy a csatolt rajzon bekarikáztam hogy a végfok kimenetén is van szűrőkondi és az előfok bemenetén is és nem tudom ,hogy bentlehet e hagyni mindkét alkatrészt vagy nem szükséges. ill rajzoltam egy kis tápot is annál pedig annyi lene a kérésem hogy 12 V akkuról lesz a betáplálás akkor megfelelőek e a beillesztett szűrőkondi értékek.
Köszönöm előre is a segítséget mindenkinek.
(#) kadarist válasza lionsec hozzászólására (») Nov 20, 2012 /
 
A bekarikázott kondik nem szűrőkondik, hanem csatolókondenzátorok és nem kell kettőt sorba kötni, elég egy is (pl. C3-C10). A tápegység nem rossz, csak inkább a C15 legyen a nagyobb kapacitású és ne a C14. A mondatokat pedig még mindig nagy betűvel kell kezdeni.
A hozzászólás módosítva: Nov 20, 2012
(#) Directors hozzászólása Dec 15, 2012 /
 
Sziasztok!

Szeretnék építeni egy nagyon jó minőségű előerősítőt. Ezt néztem ki eddig.Bővebben: Link
Esetleg ha tudtok ennél jobb minőségű hangszínszabályzót akkor szívesen fogadom.

Szükségem lenne még ehhez egy nagyon jó minőségű 3 sávos hangszínszabályzóra.
Tudtok nekem ebben segíteni?
(#) Directors válasza Directors hozzászólására (») Dec 16, 2012 /
 
Hangszínszabályzóból ezt találtam. Erről mi a véleményetek? Esetleg ha nem túl jó minőségű akkor az IC cserével lehet javítani a hangminőségen?
Ha igen milyen IC jöhet szóba?
(#) szamóca válasza Directors hozzászólására (») Dec 16, 2012 /
 
De minek ez neked?
(#) Directors válasza szamóca hozzászólására (») Dec 16, 2012 /
 
Hogy szabályozzam a hangszínt?

Ez egy olyan kis dobozka lenne mint egy keverőpult. Ebbe lenne egy előerősítő egy hangszínszabályzó meg egy alul áteresztő szűrő. Már ha találok egy jó rajzot. Meg lehet,hogy rakok bele egy kivezérlésjelzőt. De ez nem biztos még.

Szoktam néha bulikat csinálni és ilyenkor előfordul,hogy nem az én hangdoozaim vannak. Vagy nem az én erősítőm. Változó.
A hozzászólás módosítva: Dec 16, 2012
(#) reloop válasza Directors hozzászólására (») Dec 16, 2012 /
 
Szia! Az általam ajánlott megoldás az alábbiakból állna:
- bemeneti alul-áteresztő szűrő egyszerű R-C-ből, 100-200kHz törésponttal
- szabályozható erősítésű műveleti erősítő (Gain), mely egyben a hangszín meghajtója
- háromsávos hangszínszabályzó
- lineáris balansz poti
- logaritmikus hangerőszabályzó
- kimeneti műveleti erősítő
- aluláteresztő szűrő (javaslom legyen:C4 100nF; C5 200nF)
Ezt így egybe 2db TL074 vagy hasonló IC kiadja.
Táplálást milyet tervezel? Egy 12V-os adaptert tartok ideálisnak.
Megjegyzem nem kis munka egy ilyen készülék. Potiból számolok vagy nyolcat. Alapos tervezés után fogj csak bele a nyomtatott áramkör rajzolásába.
A hozzászólás módosítva: Dec 16, 2012
(#) Directors válasza reloop hozzászólására (») Dec 16, 2012 /
 
-Végül is úgy döntöttem,hogy előerősítőből ez lesz. Nekem van OPA2107-esem itthon illetve OPA2132-esem. Te ezek közül melyiket ajánlanád?
-A tápegységet az előbbi link alapján lévő módon oldanám meg. Van egy kis hiperszil trafóm,az oldaná meg a tápellátást.
-Szerencsére potit nem kell vennem az is van.
-Hangszínszabályzónak pedig marad ez. Ahogy láttam a műveleti erősítő 0,003% torzítású. Ez meg is van nekem építve de nem használtam eddig.Esetleg ha tudsz jobb minőségű műveleti erősítőt szívesen fogadom.
-Aluláteresztő szűrőnek azt építem amit ajánlottál.

A jel elosztására szükségem van valamilyen kapcsolásra?
A képen látható módon szeretném megoldani ha lehetséges.



Névtelen.jpg
    
(#) szamóca válasza Directors hozzászólására (») Dec 16, 2012 /
 
Egy felesleges torzító, gerjedésgócot fogsz építeni, ami számos problémát fog okozni. Ebbe mindenki beleesik, (anno én is) hiába óvnak a tapasztaltabbak. De hát majd megtapasztalod.
(#) reloop válasza Directors hozzászólására (») Dec 16, 2012 /
 
Készítek majd egy vázlatot, de még az is nagyobb lélegzetű munka, kis türelmedet kérem.
A sok-sok kimenet mi célt szolgál?
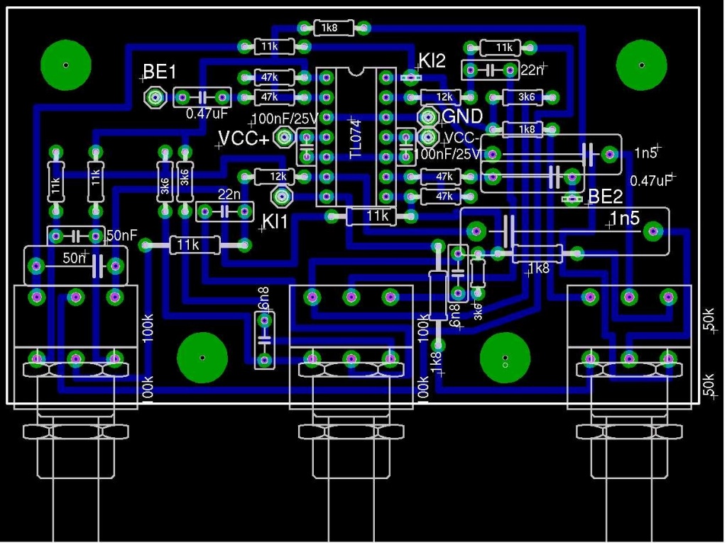
A hangszínszabályzóról volna egy rajzod? Layout-ból nehéz áttekinteni. Abban kényelmesen elhelyezhető az erősítő fokozat is. Neked csak a kimeneti meghajtót kéne megépítened.
Következő: »»   19 / 74
Bejelentkezés

Belépés

Hirdetés
XDT.hu
Az oldalon sütiket használunk a helyes működéshez. Bővebb információt az adatvédelmi szabályzatban olvashatsz. Megértettem