Fórum témák
» Több friss téma |
Mielőtt kérdezel, a következő két dolgot ellenőrizd!
I. A helyes tápfeszültségek megléte.
II. A kimeneten van-e egyenfeszültség.
Élesztés.
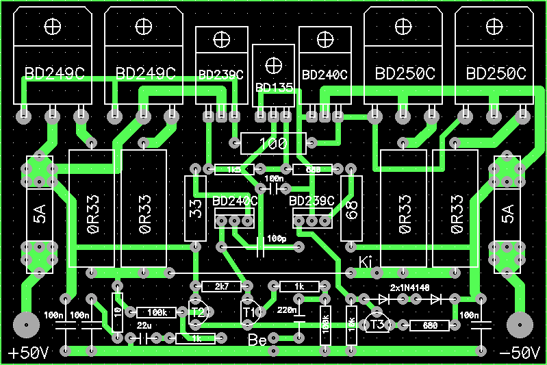
Sziasztok! kaptam 1 st 151 tipusu erősitő panelt,igaz hibásan,de már mindent elkövettem vele,és mégis csak dc van a kimeneten.Ha tud valaki valamit legyenszives segitsen.Üdv:Zsolt.
Szia! A visszacsatolás 100µF-ja szokott elpusztulni. Korábbi DC hibánál fordított polaritást kaphatott.
Szia! Nem találok semmi doksit erről a SAL autós erősítőről, csak az Elektrotanya fórumán fényképet. (Az IRF-ek ott is ki vannak műtve
)A potikról valószínűsítem, hogy nyugalmi áramot állítanak. Ebben az esetben a végtranyó melletti teljesítmény ellenálláson eső feszültségből kiszámolható a nyugalmi áram értéke. A beállítást üzemmeleg hűtőbordánál kell elvégezni. Beállítandó az a legkisebb áram, aminél a hang még nem torzul, ez pár tíz mA lehet. Mindkét csatorna eszi a végfetet?
Már minden kondit átnéztem,és nincs zárlatos alkatrész.Még holnap nekivágok még 1x,és ha nem megy akkor hivom a papot.Üdv:
Megszeretném köszönni az eddigi segitséget megegyeztem az eladoval visszaküldöm, megjavitva visszaküldi
Nem olyan nagy falat az ST151. Milyen polaritású a kimeneten a DC és mekkora a differenciál erősítő tranzisztorainak bázis emitter feszültsége?
Külön nem mértem,de mindenhol dc van +- 35v.De szerintem holnap lebontom az lessz a legjobb.Nem szoktam kinlódni ojanokkal ami nem akar indulni.Azért köszi a segitséget.Üdv:
Inkább összerakok 2db ijet ebből már van 4db,itt lessz még +kettő.ez tuti indul.Üdv:
Szevasztok. Azon gondoltam hogy műveleti erősítőből párhuzamosítva építeni egy kis teljesítményű erősítőt. Hogyan lehetne ezt megoldani?
Szia! A Diyaudio.hu-n találsz rá példát. Most épp javítják az oldalt, nem tudok linket adni. Minden esetre nagy türelem és vastag pénztárca kell hozzá, de megoldható.
Azzal éppúgy adódhatnak problémák. Az ST nagyon jó kis erőlködő, hálás az áramkorlátozója - szinte elpusztíthatatlan. Szívesen segítek megfejteni a hibáját. Ha le is bontod utána, tanulsággal szolgálhat.
Megtaláltam a műveleti erősítőkből álló végfokot.
Ez a cuccos eléggé hasonlít a Quad405-re.
Szia! Nekiálok és leszedek minden aktiv alkatrészt,és kimérve ujra felrakom,és jelzem neked hogy hova jutottam.amugy köszi a segitséget.Akitől kaptam,ő azt mondta hogy neki működött,hát nem tudom:Üdv:
Azt a hibajelenséget tapasztaltam,hogy amikor bele teszem a T5-ös tranzisztort,akkor DC van a kimeneten.Amikor ki épitem,akkor viszont nincs DC a kimeneten.Pedig vadi új tranzisztorokat raktam bele.Érthetetlen a számomra,ez a hiba jelenség.Szerinted mi lehet a gond?Üdv:
Szia! Vedd ki a C7 kondit. Mérj T1,T2 bázis-emitter feszültséget, és írd meg milyen polaritású a kimeneti DC.
A T1 bázis emiter 8,6,a T2 bázis emiter 0,61 a kimeneti dc -33,5
A meghajtóknál és a végeknél minden lábnál jelen van a DC
Mint látható, a T1 tranzisztor bázis emitter diódája szakadt. Ott 0,5-0,65V közötti feszültség lenne az elfogadható (PN átmenet). A hibás T1 így nem nyit, a T3 is lezárva marad. A T6 áramgenerátor a negatív tápra húzza a kimenetet.
A C7 fordított polaritást kapott míg be volt ültetve, cseréje (a DC hiba elhárulása után) ajánlott. Kalandosabb sorsú erősítőkben ebbe a pozícióba két elkót szoktam szembe kötni, melyek min. féltápnyi feszültségtűrésűek
Sziasztok! Van nekem egy egy a lent látható ic-ből! Szeretnék belőle vagy belőlük egy erősítőt készíteni, de sajnos rajzom nincs hozzá és nem is találok olyat amihez van nyákterv is pedig nekem az lenne maga a csoda
Legyetek szivesek ha van kedvetek vagy időtök segítsetek már nekem valamilyen szinten! Előre is köszi! Zoli
Hopp az ic!!!!
Szia! Rajzhoz a Panasonic erősítők service manual-jainak böngészésével juthatsz. Ez fenn van az Elektrotanyán. Elég bonyolultnak néz ki.
Sziasztok! Én egy kis útbaigazítást szeretnék kérni az erősítős veteránoktól!
Melyik kapcsolást építsem meg a TDA2616Qval? A tápom, amelyen 10-0-10V-ot ír, az jó lesz ugye? (2A-os, nyomtatóé volt). Mekkora borda kell rá?
A tápegység jó lesz, az adatlapján lévő fig 4-es kapcsolás kell hozzá.
Érsd meg hogy az összes tranzisztor,és diódák vadonáns ujjak,és igyse indul.Már a kondit is cseréltem,és semmi.azért köszönöm a segitséget,de szétbontom nem kinlódok vele tovább.Üdv:
Az a tranzisztor (T1) másik panelban sem fog működni. Lehet azért látod jónak, mert PNP.
A BC 547-es az (NPN)-es
Akkor csak simán szakadt a B-E átmenet. Nyugodtan bontsd szét, ha már ennyire felbosszantott
|
Bejelentkezés
Hirdetés |




)


