Fórum témák
» Több friss téma |
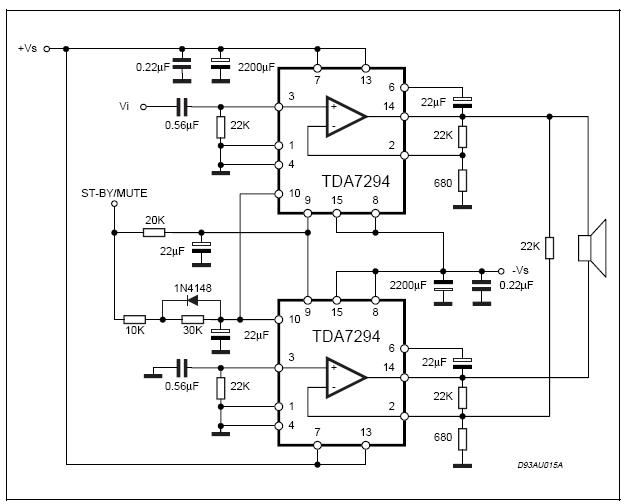
Szia! Ennek a kapcsolásnak az alapvető problémája a visszacsatolás helytelen kialakítása.
A visszacsatolásnak nem az IC kimenetéről, hanem a tranzisztoros fokozatról kell indulnia. Ez az a jel, melyet az IC differenciál erősítőjének össze kell hasonlítania a bejövővel. Ez a hiba a híd minkét oldalába bekerült, így a legtermészetesebb, hogy ez a kapcsolás nem működik. Nagy bemenő jelnél azért, ha torzan is, de kicsit meg kéne így is szólalnia. Lehet ezt a kapcsolást tökéletesíteni, de gyenge hangminőséget és gerjedékenységet prognosztizálok.
A védelem kérdésben csak részben van igazad.
Ha az általad mutatott kapcsolást nézzük, akkor ha rövidrezárod az erősítőt akkor a végtranzisztorokat ugyanúgy cserélheted, mert azok valószínűleg elszállnak és az ic rövidzárvédelme a tranzisztorokra nem vonatkozik. Annyit nyersz vele hogy elvileg hővédelmed és koppanásvédelmed lenne, de azért még egy ilyen ic-s cucchoz is ajánlanék hangszóróvédelmet, a tranzisztoros bővítés esetén pedig kötelezően ajánlott.
Szia
Szerintem erről van szó, csak ebben több tranyó van
Szia
Ezt nézzétek meg, én nem építettem meg, de lehet benne jó ötlet valakink http://www.uploadmb.com/dw.php?id=1329475768
Hello!
Lenne egy kérdésem. Meglett a TDA7294 híd erősítőmhöz a trafó csak kell tekercseljek, ha lesz időm. Az a kérdés hogy ha +-36v 4A-t kap egy híd mennyi lehet a kivehető teljesítmény RMS-ben 8 ohmos terheléssel. Bővebben: Link Én egy ilyet gondoltam woofernek. Egyébént sokan mondták, hogy ez a ALIEN széria nagyon jó.
Egyébként az adatai: (nem tudtam módosítani a hsz-t)
Papírmembrán Vászonperem Mágnes: 60Oz Tekercs: 3inch ASV Impedencia: 8ohm SPL: 98dB/W/M Teljesítmény: 350W
Sziasztok!
Csiszolgatom az egytápos hídkapcsolás nyomtatott áramkörét. A próbákat az egytápos sztereó panel híddá alakításával végeztem. 50V-ot (hagyományos értelemben +/-25V) kap 10.000µF szűréssel. A táp felezésére a Quad606 osztóját vetettem be. A nyákra feltettem a clip indikátort is. A leadott teljesítmény tisztességes. A 4 ohm-os terhelés sem hozza zavarba A fenti képen látható 8x10cm-es borda ventillátorral hűtve még 4 ohm -on is kielégítő hőelvezetést biztosít. Úgy néz ki, elmegy hűtőtönk nélkül is, csillám szigeteléssel. A végfok alapzaja hangszóróra tapasztott füllel sem hallható. A mellékelt nyákterv még maratás előtt áll, ha van észrevételetek és megosztjátok velem azt hálásan megköszönném
Szia!
Te nem akarod hasznáni a stby/mute funkciót? Gratulálok hogy sikerült, a leírásban a sztereo változat eredményeit írtad ugye?Nem akarok okoskodni, de annyit vettem észre a nyákodon hogy az úgymond "cseléd" IC bemente direktbe van kötve a gnd-vel, nem kellene közzé egy kondi mint a fő IC bemenet és a bemenet lába közzé?
Szia! Az 50V-ot nem merem DC védelem nélkül a hangszóróra kötni, így okafogyottá vált a stby/mute kiépítése, mert a koppanásgátló elvégzi ezt a feladatot.
A kérdéses ellenállást azért vettem ki, mert - erről írtam korábban - a kimeneti DC 1mV-ot csökken ezáltal. Eltérően az adatlapi rajztól, a híd mindkét visszacsatolásában kondenzátort helyzetem el az egyenfeszültségű stabilitás érdekében. A gratulációt köszönöm
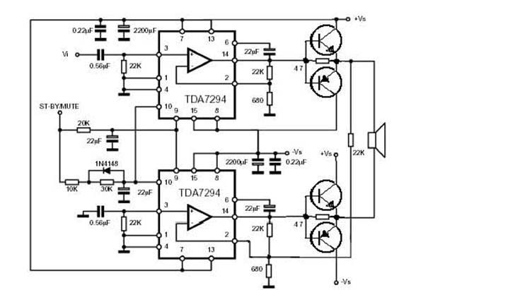
Mit csinál a 2 tranyó a baloldalon? Fázist fordít?
A mesterséges hidegpontot- testet - azonos feszültségre állítja a pozitív és a negatív táptól, felezi a tápfeszültséget.
Íme a két rajz összehasonlításképpen. A tranzisztorok nélküli a gyári kapcsolás és ugyanaz a felépítése,mint a tranzisztorosnak. És a visszacsatolás ott is kimenetről van megoldva. A rajz ugyan az csak a tranzisztorok és a 47 ohmos ellenállások vannak beépítve.
A tranzisztorok mindaddig zárva vannak (nem vezetnek), míg a 47 ohm ellenálláson eső feszültség el nem éri a nyitásukhoz szükséges kb. 0,6V bázis-emitter feszültséget. Ebben a tartományban a hangszóró csak elenyésző meghajtást kap. Az innen csatolt 22k a híd másik felét alig tudja vezérelni.
Amikor a kimenő jel pillanatnyi értéke meghaladja a 0,6V-ot lavinaszerűen megindul az áram a tranzisztorokon. Ez a fülnek nem valami kellemes élmény lesz.
Sziasztok! most készült el a kis reaktorom a 7294-es hidas kapcsolás,csak az a problémám hogy kellene valami ojan kiegészitő kapcsolás ami a hőmérséklet növekedésével arányosan inditana el egy ventit.Már a legnagyobb bordámat használom,de kevésnek tűnik.Ha tudna valaki ijen kapcsolási rajzot,vagy esetleg nyáktervet föltenni,az isten álgya meg tegye már föl.Előre is köszönöm: Üdv:Zsolt.
Szia! Bassmester tett fel lay-t ide a témába. Ha nem találod jelezd.
Na jó akkor marad a TDA7294S. Köszi
Jó döntés, gondoltam átrajzolom neked azt a tranzisztoros kapcsolást, de csak kínlódás lenne. A gerjedékenységről nem is beszélve.
köszönöm szépen
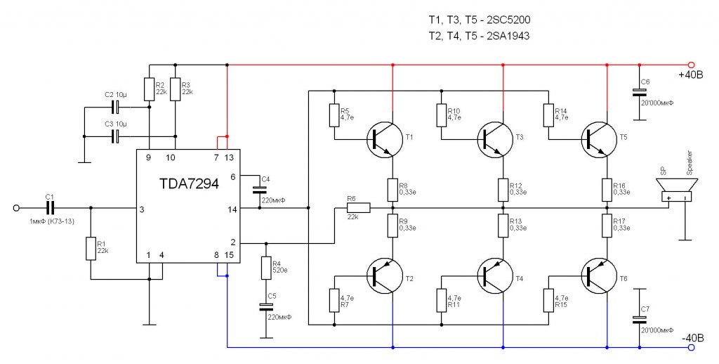
A bc 327 előtt az trimmer? és hány óhmos? a venti az X1 és az X2-re csatlakozik?a trimmer az érzékenység szabájzója?
Amúgy a TDA7294S-t ha hídba kötöm ahogy e rajzban szerepe,úgy csak a hangszórónak az egyik lába megy a kimenetre és a másik a testre. De ha még 4 IC-t használok úgymond kettőt hídba és a másik kettőt is hídba akkor a hangszórónak mindkét lába a kimenetre menne,az egyik lába az egyik hídra és a másik lába a másik hídra. Úgy lenn 400W nemde? Ha így van akkor azt szeretném tudni,hogy működne-e. Mert ha igen akkor meg kell építsek 2x400W-t egy zenésznek,és így is meg vagyok késve vele. Kérlek segíts! Előre is kösz.
[OFF] Szia jómagam is megépítettem. Működik a szerkezet! Elküldöm a sprintet ,de lehet ,hogy neked nem lesz jó a nyákterv mert sokféle méret van potmétereben. Nem volt sokfordulatos trimer potim ,de ezzel is be bírtam álligatni.[OFF]
Üdv mindenkinek!
Egy 4 csatornás, csatornán ként 200W-os erősítőt szeretnék építeni. A TDA 7294 híd kapcsolására gondoltam. A kérdéseim a következők: - Mekkora tápfeszt bír ki hosszú távon, természetesen megfelelő hűtés mellett. - Hol találok hozzá elfogadható áron trafót. (10.000Ft-ig) Vagy csak álmodozok...? - Végül pedig: Egyáltalán le tud e ez a híd kapcsolás adni 200W-ot, vagy csináljam inkább TDA 7293-as IC-k ből. Ezzel a típussal nem találkoztam még, de erősen gondolkodok rajta, hogy ez talán jobb lehet, hogy biztosan meg legyen a 200W?
Szia! Szerintem van már ilyen téma. Talán TDA7296-on, de az ugyan ez.
Amit szeretnél az TDA7293-mal valósítható meg. (A TDA7294S-is tudja, de mint nehezen beszerezhető és igen drága alkatrészt ismerem, mely gyengébb is a TDA7293-nál.)
Legalább kettőt-kettőt kell párhuzamosan kapcsolni, és hidalni őket. Pont ezen dolgozom: Bővebben: Link A két erősítő fél ellentétes fázisban kap jelet az előerősítőből. Megépítve így néz ki. Egy 2x400W-os erősítő nagy falat, amatőrként megépítve többe fog kerülni mint egy gyári készülék.
Köszönöm szépen
|
Bejelentkezés
Hirdetés |







hogy sikerült, a leírásban a sztereo változat eredményeit írtad ugye?






