Fórum témák

» Több friss téma
Fórum » Keltető hőfokszabályozó
 
Témaindító: Bfg10k, idő: Máj 21, 2008
Témakörök:
Lapozás: OK   28 / 43
(#) borza77 válasza proli007 hozzászólására (») Ápr 6, 2013 /
 
Okés kipróbálom még egyszer odafigyelve. Köszönöm
(#) borza77 válasza proli007 hozzászólására (») Ápr 6, 2013 /
 
És igen na most a jó. Rendkívül köszönöm!
De miért nem kaphat 1 helyről tápot? Már 3 áramforrása van ennek a szerencsétlen keltetőnek
(#) proli007 válasza borza77 hozzászólására (») Ápr 6, 2013 /
 
Hello! A válsz igen egyszerű. A műszer belső referenciája a +9V-hoz képest van előállítva, ami kb. 2,8V. Vagy is a 9V negatív feléhez képest a COM pont kb. 6,2V-al magasabb szinten van és nem terhelhető ez. Mivel a műszer a COM-hoz képest mér, azt nem kötheted a negatív tápra (GND-re). Persze van erre is megoldás, de rongálja a mérési pontosságot.
üdv!
(#) borza77 hozzászólása Ápr 6, 2013 /
 
Na akkor most kész a mű!
Köszönet mindenkinek aki segített. Bár lehetett volna szebben is kivitelezni de majd a következő. Talán ráállok a szériagyártásra. Feléből is kijön és akkor még extrákat is tartalmaz
(#) proli007 válasza borza77 hozzászólására (») Ápr 6, 2013 /
 
Hello! Ha többet készítenél belőle, érdemes lenne kicsit átalakítani a kapcsolást, hogy a beállítási érték is mérhető legyen. Mert jelenleg a visszacsatolás visszahat a poti közepére. De ez még egy IC-vel megszüntethető. Ekkor egy átkapcsolóval a hőfok a műszeren előre beállítható. üdv!
A hozzászólás módosítva: Ápr 6, 2013
(#) borza77 válasza proli007 hozzászólására (») Ápr 6, 2013 /
 
Mit kell módosítani rajta? Én csak hobbi szinten nyomom ezt de igen lelkesen
(#) proli007 válasza borza77 hozzászólására (») Ápr 6, 2013 /
 
Hello! Követő erősítőt kellene tenni a potira, kimenetére meg egy 510ohm-ot a C1 felé. De lehet az egészet "orrba vágnám" és egy tápfeszültségről megoldanám a dolgot. üdv!
(#) borza77 válasza proli007 hozzászólására (») Ápr 7, 2013 /
 
Hali!
Nos kicsit utánanéztem. A képen egy követő kapcsolás van ha ez jó akkor mehet. Pontosan hova illesszem a kapcsolási rajzba és akkor a műszert hogy osszam meg? Gondolom a bemenetre kell egy váltókapcsoló és két helyre kell kötni. És ahogy a potit állítom az látszik a műszeren Ja és hova tegyem az 510 ohmos ellenállást? Ha veszek egy másik C1-et akkor az is jó vagy kell egy másik fajta? Mondjuk a C1 elég drága játék kb. 500 Ft. De vannak többfélék kb. 50-100 Ft.-ért
Köszi.
A hozzászólás módosítva: Ápr 7, 2013
(#) borza77 válasza proli007 hozzászólására (») Ápr 7, 2013 /
 
Vagy ugyanarról az ic-ről megcsinálni a követőt?
(#) proli007 válasza borza77 hozzászólására (») Ápr 7, 2013 /
 
Hello! Ez a követő kapcsolás. Az ellenállást ennek a kimenete és a C1 közé kellene iktatni. De mitől oly drága a C1-es kondi? Vagy nem ugyan arról beszélünk? Még egy tantál 1µF/35V is csak 30Ft. De az IC helyett, egy TLC272-őt lehetne esetleg használni, az 150Ft.
De egyébként megrajzoltam a kapcsolást, ahogy én gondolom. Ebbe nem kellenek méregdrága alkatrészek (persze a DVM Relé és az LM35 kivételével.) De lehet relé helyett is célszerűbb lenne egy BTA136 600E Triac és egy MOC3041 használata. Az legalább nem kopik el és nem drágább, mint egy jobb relé.. (Ráadásul a nullátmenetnél kapcsol.)
De akkor nézd a rajzot. Nem kell a műszernek külön táp, sőt annak belső referenciáját használom. Az 1:10-es osztót a műszerben kell kialakítani. Hogy illeszkedjen a méréshez.
üdv!
A hozzászólás módosítva: Ápr 7, 2013
(#) borza77 válasza proli007 hozzászólására (») Ápr 7, 2013 /
 
Összerakom ezt is a jövő héten azt hiszem. De nagyjából én is erre a megoldásra gondoltam a kapcsolóval csak én nem tudom így kivitelezni mert mocskosul nem ez a szakmám
Köszönöm a rajzot. Bár ami most van az is jól kapcsol csak oda kell rá figyelni mert néha elmászik .
Üdv.
(#) proli007 válasza borza77 hozzászólására (») Ápr 7, 2013 /
 
Hello! Elvileg nem mászhatna el, ha csak az alkatrészek nincsenek rosszul beforrasztva, vagy a poti rossz minőségű. üdv!
(#) borza77 válasza proli007 hozzászólására (») Ápr 7, 2013 /
 
Az ic1-re használhatom az eredeti ic-t? És a másik maradna úgy ahogy írtál a rajzon hogy fel tudjam használni az alkatrészeket.
A hozzászólás módosítva: Ápr 7, 2013
(#) proli007 válasza borza77 hozzászólására (») Ápr 7, 2013 /
 
Hello! Melyik áramkörről van szó? Mert az eredeti rajznál, a komparátor a CA3041 (ha jól emlékszem) A követő erősítőnek is le kell tudni menni a negatív táp közelébe.
A másodiknál, nem szükséges ez a tulajdonság, ott a bement inkább a plusz táp közelében van, ott a TL sorozat jobb. De nem kizárt, hogy működik a CA-val is, csak az egy körrel drágább, és egy tokban csak egy van. De ki kell próbálni követő erősítőként, meddig tud dolgozni. Bement-kimenet közé teszed a digitet, és ha eltérés van közte, már nem jó. Ut-2,8V-tól kell indulni Ut-2,4V-ig.
üdv!
A hozzászólás módosítva: Ápr 7, 2013
(#) borza77 válasza proli007 hozzászólására (») Ápr 7, 2013 /
 
A lényeg hogy ha el tudom használni bele a CA ic-t akkor elhasználom ha jobb ebbe a két egyforma akkor úgy csinálom. Jó lesz valami másba. 50FT. na puff.
A hozzászólás módosítva: Ápr 7, 2013
(#) borza77 válasza proli007 hozzászólására (») Ápr 10, 2013 /
 
Hali! Ki tudod rakni sch kiterjesztésben is? Hogy ne kelljen az eagle-ben szopókáznom a rajzolással. De ha nincs már meg akkor berakom egyenként az meglátjuk.
Köszönöm.
(#) proli007 válasza borza77 hozzászólására (») Ápr 10, 2013 /
 
Hello! Én nem használok SAS-t. (Az sch csak a sematikus elnevezést takarja.)
De ne légy lusta! Ha más segít valamiben, akkor saját érdekedben neked is illik felmutatni valami kis munkát. Nem? üdv!
(#) borza77 válasza proli007 hozzászólására (») Ápr 11, 2013 /
 
Persze, Megértettem!
Csak egy haldokló utolsó rúgásai tudod. Azért köszönöm az eddigi segítséget!!
Megbirkózok vele! Csak idő kérdése.
Üdv.
(#) proli007 válasza borza77 hozzászólására (») Ápr 11, 2013 /
 
Oké! Mert itt az elsődleges dolog az ismeretek elsajátítása. Nem egy kész áramkör után építése. Ha nem megy, akkor majd segítek(tünk). De nem lesz rá szükség.. üdv!
(#) proli007 válasza borza77 hozzászólására (») Ápr 12, 2013 /
 
Hello! Lehet, hogy "egy kis porszem került a gépezetbe". Mindig elfelejtettem megnézni az érzékelő adatlapját, és úgy tűnik 36..38 fok mellett, nem lesz elég a 2,8V tápfeszültség az LM35-ös érzékelőnek. (Nekem sosem volt még ilyenem.) Akkor viszont sajnos stabilizálni kell a tápját, kb. 3,6..5V környékén. Vagy is egy TL431-et még bele kell varrnom. De majd.. üdv!
(#) borza77 válasza proli007 hozzászólására (») Ápr 12, 2013 /
 
Üdv!
Lehet, hogy itt jön ki a tudatlanságom de az adatlapján az van hogy 6-20V-ig táplálható az LM35. És az a kapcsolás amit először összeraktam az azóta is működik és ott közvetlen kapja a 12V-ot. Persze nem akarok okosabb lenni senkinél hiszen nincs mire!! Csak az ismereteimet próbálom bővíteni. Szóval az is igaz, hogy amit akkor összeraktam az is érdekes már mivel a műszer mutat mondjuk 36.2 fokot és van bent 37.2 fok. de mindegy is. Lehet, hogy csak a keltető belső elosztása nem megfelelő és rossz helyre raktam az érzékelőt.
Üdv.
(#) proli007 válasza borza77 hozzászólására (») Ápr 12, 2013 /
 
Hello!
- 4..30V van megadva, de van egy grafikon, ahol a minimális tápfesszel foglalkozik, hőmérséklet és terhelés figyelembevételével.
- Először is van az érzékelőnek mérési pontatlansága. (Típusól függő is.) Valamint a hőmérséklet mérés alapból nem egyszerű dolog, révén hogy egy berendezés tetszőleges pontjain az nem homogén. De mivel itt a hőmérséklet tartomány szűk sávban mozog, a műszert hozzá lehet "egyszerűen" igazítani, hogy azt mutassa amit szeretnél.
üdv!
(#) borza77 válasza proli007 hozzászólására (») Ápr 13, 2013 /
 
Üdv:
Igen tegnap rájöttem erre valahogy és a műszeren van egy kis poti és azzal hozzá tudtam igazítani a valós értékhez! Úgyhogy most már azt mutatja amit kell. Sokkal érzékenyebb a szerkezet mint a higany úgyhogy elvoltam vele de mist teljesen jó! Ha a másikat meg tudom építeni akkor ez jó lesz bújtatónak vagy még egy keltetőnek. Már több mint egy hete működik ez a szerkezet és szépen szemesednek benne a tojások úgyhogy simán bejött a szitu.
(#) borza77 válasza borza77 hozzászólására (») Ápr 14, 2013 /
 
Hopp még egy kérdés!
Van egy kicsi trafóm amibe ugye bemegy a 220V és kijön kb. 33V. Le tudom ezt redukálni egy szabályzó ic-vel 12 stabil voltra? Tudom hogy ez megoldás csak nem túl nagy a 33V kimenet? Diódahidam van azt be tudom kötni nem gond. Volt itt még az elején egy kolléga aki egybe akarta építeni a trafóval. Az alapján össze tudom hozni csak a kérdés, hogy milyen stabilizátort válasszak hozzá. Mivel a Te általad referált kapcsolást használom ha kész lesz, ezért nem kell külön táp a műszernek ha jól sejtem. Nem is baj mert a trafónak csak egy kimenete van.
Azt hiszem ez nagyon király dolog lesz ha jól összerakom és szépen megtervezem, kivitelezem. De ha kész és jól működik akkor közzéteszem itt és jó segítség lesz mindenkinek.
A hozzászólás módosítva: Ápr 14, 2013
(#) fapocok hozzászólása Ápr 15, 2013 /
 
Sziasztok szeretnék építeni egy keltető gépet itt van olyan aki megcsinálná a vezérlést vagy ugy le rajzolná leírná hogy egy laikus is megértse
köszönöm
(#) borza77 válasza fapocok hozzászólására (») Ápr 16, 2013 /
 
Hali!
Ha sikerül a második nekem akkor szívesen segítek. Ha messze vagy akkor csak írásban tudok a tudásom erejéig. De szerintem egy páran biztos segítenek majd. Azért valamennyi ismeret nem árt mert amúgy elég nyögve nyelős és igen sokat fogsz kérdezni.
Üdv.
(#) fapocok válasza borza77 hozzászólására (») Ápr 16, 2013 /
 
köszi Hódmezővásárhely Sülysáp nem itt van a szomszédban de tavaly 2 hónapon keresztül minden nap mentem oda
várom a segítséget
(#) borza77 válasza fapocok hozzászólására (») Ápr 16, 2013 /
 
Hali!
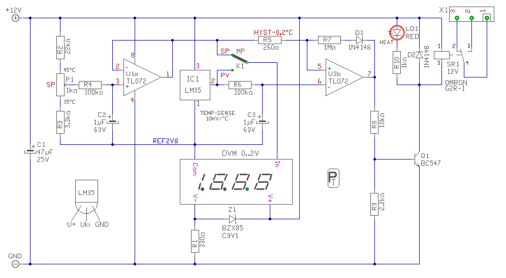
Szóval van itt egy kapcsolás amit sikerült megépítenem (kép). Azt, hogy kinézzen valahogy beleraktam egy dobozba. A műszer ami rajta van az nem része a kapcsolásnak. Pluszba raktam rá. A másik része a keltetőn belül van ami áll egy pc ház vagy táp ventilátorból mert a méret jó és 12 voltos és a fűtőtest pedig egy régi akvárium fűtőtest amit kiszedtem az üveg csőből, direktre kötöttem a megszakítóját mert az egy mágnesen alapuló kapcsoló és az egyik bemenetét vezettem át a relén párhuzamosan kötve egy tárcsakondival hogy ne húzzon ívet a relé 220 voltnál. Már 2 hete működik egész szépen fejlődnek a tojások.
Ha van kérdés szólj de azért vannak itt nálam sokkal tapasztaltabb és szakmabeli fórumozók. Nekem csak a hobbim.
A hozzászólás módosítva: Ápr 16, 2013
(#) fapocok válasza borza77 hozzászólására (») Ápr 16, 2013 /
 
ok a lényeg ez nekem majdnem kinai
(#) fongab válasza fapocok hozzászólására (») Ápr 17, 2013 /
 
Szia
Mind írtad „ez nekem, majdnem kínai”
1. Senki, sem úgy születet, hogy mindent tudott.
2. Általános iskola, fizika matek óráján, sokat lehet tanulni.
3. Ha valamit csinálsz, akkor arra mindenképp figyelj, se magadba, és ami ennél fontosabb, másba se tegyél kárt. ( csupasz vezetékek, hiányos burkolat, stb., stb. )
4. Kellenek hozzá, eszközök. ( vágó, fúró, forrasztó, és fogó, (lapos, csípő) csavarhúzó.) ezekből, álltalába van otthon. De mondjuk, amivel előző nap, a kerítésdrótot vágtam el, azzal másnap, nehéz, egy ellenálláslábat elvágni.
5. Jó ha van, egy kézi műszered.
6. És sokat kell, olvasni. Amit, átgondolsz. ( ritka, az olyan megoldás, amit, pont neked találtak ki. Akár anyagi, akár kialakítás szempontból. )
A többi az majd jön magától. ( van amikor segít, van hogy nem. A kudarc, is segítség, mert legközelebb nem kell végig csinálni.)
Megkérdezném, hogy mit nem értettél? Vagy a "laikusan is megérteni" , te azt gondolod, hogy a R1 ellenállás olvasható feliratnál a jobb kéz felüli oldalát hozzá kell forrasztani a R2 ellenállás olvasható felirat ball oldalához, 275°C hőmérsékletű párkával nem ónszegény forrasztással.
Ha nem tudod, hogy mik az alkatrészek, olvass, utána.
Ha nem érted a kapcsolást olvass, utána. De az tényleg gond, hogy megfogalmazni se tudod, hogy mit nem értesz.

üdv.
A hozzászólás módosítva: Ápr 17, 2013
Következő: »»   28 / 43
Bejelentkezés

Belépés

Hirdetés
XDT.hu
Az oldalon sütiket használunk a helyes működéshez. Bővebb információt az adatvédelmi szabályzatban olvashatsz. Megértettem