Fórum témák
» Több friss téma |
Hello! Azt hol olvastad, hogy órákig lehet vele időzíteni? Kicsit számold ki, hogy mekkora kondi kell, mekkora töltőárammal egy óra időzítéshez. Aztán gondolkozz el rajta, hogy az mekkora töltőellenálást jelent. Valamint hogy egy panelen-levegőben mekkora szivárgásra lehet számolni. Az elkóról nem is beszélve. Egyébként én egy-két perc fölött nem használnám.
"Legyen 3db 555-s? 45s-45s-1s-okkal? " Ez tulajdonképen mit jelent? Mert én nem látom a gondolataidat, le meg nem írtad a szándékod.. üdv!
Szóval amit meg szeretnék oldani, az az, hogy a garázskaput becsukatni automatikusan, ha nincs mozgás 90 másodpercen keresztül.
S erre írtam, hogy akkor szerinted legyen 3db 555-s IC, sorba kötve, első 555-s IC 45mp, amikor ez lejár indítja a második IC-t újra 45 másodperccel, s a végén az utolsó IC ami 1 másodpercet ad ami egyben egy relét húzná meg ami ezzel elindítaná a kapu zárását. Végül is a reset nem is olyan fontos, mert akkor elveszem az áramot az időzítőtől, s 2mp múlva visszaadom így akkor újrakezdi a számlálást.
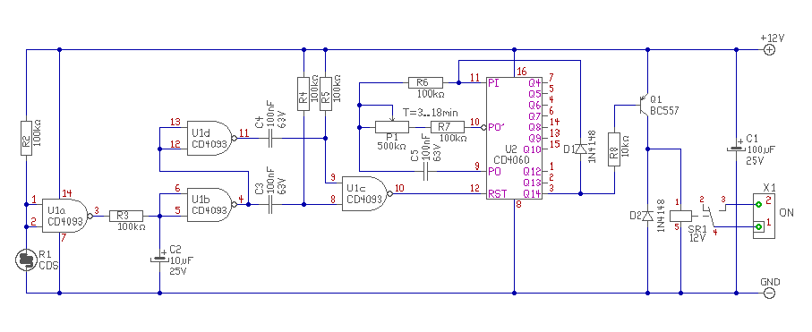
Hello! Hosszú időre nem analóg módon (kondi töltögetésével) kell késleltetni, hanem számlálóval. Akkor az időzítő lehet gyors. itt pld. tettem fel hasonló kapcsolást. Megjön a tápfesz, és a beállított idő után ad egy impulzust. Csak neked a Q1 és a SR1 nem kell. De 90 másodpercig ha nem kritikus az idő pontossága még elmegy az 555. (De tettem fel már "órás kapcsolást" is 555-el csak kis trükk van benne itt.)
A Reset-et nem tudom mire használtad volna, az visszabillenti a kimentet "L" szintre ha magas. üdv!
Megnéztem amiket belinkeltél, de ez sajnos nekem magas.
Maradok az 555nél, ezt legalább értem. S nem tudom mekkorát tévedhet a 555 90mp-nél, de ha 85 vagy 95mp-nél ad csak jelet, nekem az is tökéletes.Az eredeti kapcsolási rajzomon a 2-es (és 3-as) számú kondival és ellenállással tudom az időzítést beállítani az egyes IC-ken? Annyit szeretnék még kérni, hogy ha lenne valaki olyan nagyon rendes, akkor amit korábban csatoltam kapcsolási rajzot (amelyiken bekarikáztam a kérdéseimet) valaki megcsinálná hozzá a nyáktervet? Szeretném kimaratni, hogy normálisan össze tudjam szerelni. /Próbáltam az Eaglt meg a Tinat, de 4 óra küszködés után feladtam./
Hello! De feledékeny vagy! Írtam, hogy IGEN! Nyákot elkezded készíteni, és a topikjában segítenek, ha látják, hogy Te is iparkodsz.. Először küzdés van, de semmi tudást nem adnak ingyen. Később menni fog mint az ágyba sz.. üdv!
Sikerült megcsinálni a nyák tervet, amennyire nekem ez ment.
Megnéznéd / vagy valaki, hogy jól csináltam-e? Jó alkatrészeket raktam-e bele? Jók-e a méretek? Főleg, hogy jók-e a kötéseim? ...? /A "555-timer_origi.gif"-et igyekeztem átültetni nyákra./
Hello!
- Ha a tápfesz bekapcsolásával szeretnéd indítani, akkor nem kell a bemeneten az a macera. - Baromi vékony vezetősávokat használsz. Kissé kusza minden. Ezt az automatikus vonalazással készítetted? Mert az a lusták sehova vezető útja.. (Ez sem szép, meg én nem is használom a sast. De legalább kezd hasonlítani egy nyákra.. Először mindig a kapcsolási rajzot kell megrajzolni, mert akkor van egy összekötési lista, ami alapján lehet dolgozni.) üdv! A hozzászólás módosítva: Máj 9, 2013
Igen, tápfesszel fog indulni.
A többi hibákra a válasz, hogy életem első nyákját raktam össze, s valószínűleg nem sok fogja követni. Nagyon szépen köszönöm, hogy kijavítottad, valóban a tied sokkal "nyák"osabban néz ki. ![]() Már csak ki kell maratni és összeszerelni. Itt a fórumon tudsz valakit aki BP vagy környéki, s vállalna nyák készítést /természetesen a megfelelő ellenszolgáltatásért?/ A hozzászólás módosítva: Máj 9, 2013
Hello! "valószínűleg nem sok fogja követni" Ez helytelen hozzáállás. Ha családot tervezel, akkor is így fogsz hozzáállni?
"Pestitől kérdezed, hogy sárga-e a villamos?" Tőlem paksitól, meg hogy mi van Pesten? üdv!
Üdv!
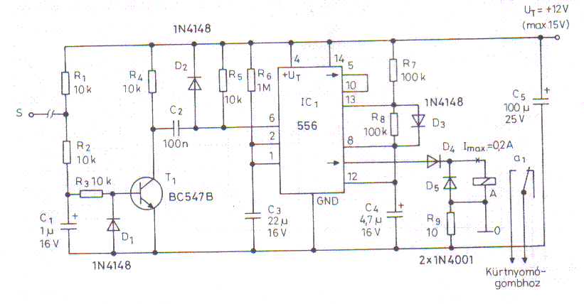
IRF540-et hogy tudok a legjobb megoldással meghajtani az 555-tel? Mekkora ellenállást javasoltok a 3-as lábra, és mekkora ellenállást forrasszak a G és a negatív pólus közé?(Most 12k-st találtam.)
Szia proli007!
Összeraktam ezt a kapcsolást, nagyjából úgy működik ahogy szeretném. De azt tapasztaltam, hogy ha beállítom mondjuk 2 percre az időzítést, akkor a relé annyi idő múlva meg is húz ha elmegy az áram, de ha például 1p 40mp múlva ismét visszajön, akkor is meghúz a relé, pedig nem kellene. De ha pl 1p múlva jön vissza, akkor viszont nem. Azt vettem észre, hogy mindig csak az időzítés lejárta előtti időben történik mind ez. Ez mitől lehet, illetve mit változtassak rajta. Annyit alakítottam a rajzodon, hogy az R2-t 22K ohm-ra cseréltem, vele sorba tettem egy 100K ohm-os potit és a C1-et pedig 220nF-ra változtattam. Így a beállítható idő Kb:1p20mp és 6p30mp között állítható. Előre is köszönöm.
Hello! Nem egészen látom át mi lehet a gond. Várhatóan az 555 fog el valami impulzust. De két dolgot tehetsz. Egy soros ellenállással tehetsz Led-et (2,2k+fehér) a 7-es lábra. Ott megfigyelheted mit csinál a 4060. A másik, hogy az 555 4-es (RESET) lábát, rákötöd a Q14 (3-as láb) kimenetére. Ekkor amíg a 4060-as időzítése le nem jár, fogja majd az 555-öt.
Esetleg próbál meg a Q1 tranyó bázis-emittere közé, egy 10kohm-ot tenni. Hátha zavarérzékeny a nagy impedancia miatt. A szerelésnél ügyelni kell arra, hogy a hálózati feszültségű részek, ne fussanak az időzítő közelében, mert esetleg valami tranzienst beszed, mikor megjön a villany. A 4060 Q14 kimenetén az "L" szintű jel, nem változhat a késleltetés alatt. üdv!
Szia!
Köszi a választ. Kipróbáltam hogy teszek a bázis és emitter közé egy 10 K ohm-os ellenállást, ahogy javasoltad, de úgy is ugyan azt csinálta. Észre vettem, hogy ha a bázist kézzel tapogatom, akkor kattog a relé, úgy hogy valami zavart szed össze. Kivettem az ellenállást és betettem helyette egy 220nF/63v-os kondit. Na innentől kezdve nincs zavar jel, jól működik. De az ellenállást vissza tegyem a kondival párhuzamosan, vagy nem szükséges?
Még egy fontos kérdésem van.
![]() Hogyan tudom azt megcsinálni hogy újrainduljon a 90mp-s időzítés? Ha elveszem a tápot tőle kb 1mp-re, s visszaadom, akkor újraindul?
Sziasztok! Lenne egy kérdésem: lehetséges-e, hogy az alkonykapcsolók (nappali és esti) indítson egy időzítőt 5-10 percre, az időzítő pedig kapcsoljon egy relét 12 V-on?
Talán nem véletlen a figyelmeztetésed! Fontolgasd csak egy ideig! A hozzászólás módosítva: Máj 12, 2013
Adok tápot, elindul az időzítés. Mit csináljak, hogy újrainduljon az időzítés (a 90mp)?
A 4-es lábat vegyem le olyankor a +12V-ról, és kössem rá a földre, 1mp, majd vissza a +12V-ra?
Hello!
Ha a bázis emitter közé kondit teszel, azzal csökken a zavarérzékenység, nyugodtan maradhat. Alapvetően a zavaroknak nem szabadna bejutni a bázis körébe, de ezek szerint valahonnan kapacitív úton kerül oda. Mert a kondi azt tudja söntölni. üdv!
Hello! Újra fog indulni, mert az első dióda gondoskodik az időzítő kondi kisütéséről. Esetleg egy ellenállást (1..10k) tegyél a tápra, hogy legyen min kisülnie. üdv!
Szia!
Akkor bent hagyom. Köszönöm a segítséget. Üdv
Hello! Remélem erre gondoltál, mert alig lehet kihámozni mit is szeretnél. Ha a boltban is így kéred a kenyeret, bizony éhen maradsz!
üdv!
sziasztok
igyekszem hejesen írni,mivel multkor lelettem tolva, nem tudom, nogy lehet e? kaptam smds 555 valamint 556 ic de nem értek hozzá, szeretném el cserélni a másik falytára
Köszi! Közben leszedtem a 12k-t.
A hiba az 555 7805-ös táplálásában volt, túl kevés volt a vezérlőfesz a fetnek.
Sziasztok. A segítségeteket kérem egy elképzeléshez amire azt hiszem az 555 a jó választás de nem ismerem ez áramkőr minden lehetőségét. Ha tudtok célszerűbbet kérlek benneteket irányítsatok oda.
3 Volt feszültségű s kb. 1 ampert felvevő CREE ledet szeretnék kitöltési tényező szabályozással villogtatni. Az elképzelés egy 555 és 2 potméter. Egyik a frekvenciát szabályozza a másik a kitöltési tényezőt. A feladatot nehezíti hogy kell egy harmadik szabályzás is. kb.10-20 kapcsoló ami azt dönti el hogy a 10-20 villanás sor közül melyiknél legyen villanás s melyiknél nem, aztán ha kész kezdődik elölről. Erre alkalmas az 555? Esetleg 2 kell hozzá?
Sziasztok!
Tanácsot szeretnék kérni 555-el kapcsolatban! Építettem egy index vezérlőt, aminek a lelke tulajdonképpen az 555! Az ic kimenete vezérel egy pnp tranzisztort ami kimenetén kapcsolgatja a tápfeszültséget! Át szeretném alakítani úgy hogy ha maga a tranzisztor nincs vezérelve folyamatosan "testet" adjon amikor pedig vezérlést kap "szaggassa" a testet! Nem tudom hogy mivel és hogyan kellene ezt megoldani mivel nagyon kezdő vagyok ebben a dologban! Válaszokat ötleteket előre is köszönöm!
Sziasztok!
Egy kis segítségre lenne szükségem. Építettem egy kis riasztót 556-tal. Az S pont le van kötve a testre. Ha ez megszakad, indul a monostabil és a kürtöt szaggatva megszólaltatja a másik astabil. Na ez így működik is , de ha megszakítom a rövidzárat ,és utána visszateszem , akkor nem fut végig a monostabil ,hanem azonnal leáll.Ezt szeretném Veletek megoldatni , hogy végigmenjen az időzítés a pillanatnyi megszakításra is. Köszönöm előre is.
Sziasztok. Van egy autos erősítöm aminek a feltrafálos részénél egy ilyen ne555 végzi a vezérlést. Az lenne a kérdésem hogy milyen fokozatot kellene építeni az ic kimentére hogy megtudjon hajtani 2 fetet vagyis a sima kimenetből simetrikus kimenete legyen.
|
Bejelentkezés
Hirdetés |




Maradok az 555nél, ezt legalább értem. S nem tudom mekkorát tévedhet a 555 90mp-nél, de ha 85 vagy 95mp-nél ad csak jelet, nekem az is tökéletes.


"Pestitől kérdezed, hogy sárga-e a villamos?" Tőlem paksitól, meg hogy mi van Pesten?
üdv!
üdv! 






