Fórum témák
» Több friss téma |
Fórum » Labortápegység készítése
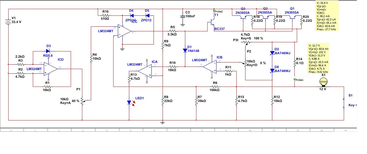
Rendben. A gond az hogy az én általam megépített kapcsolás máshogy van kivitelezve: Bővebben: Link Ezt kéne átalakítani hogy a tip142 helyett x-db 2n3055 legyen benne hogy normálisan bírja a terhelést.
Jól gondoltam hogy más kapcsolásról van itt szó.
Igen már annyit variáltam/tunk ezen a meglévő kapcsolásomon hogy jobban jártam volna ha megépítem az itt megtalálható tesztelt, sokak által megelégedéssel használt kapcsolást, már bánom is hogy nem így tettem.
Hát még nincs késő pótolni. Építsed át. Amúgy az r14 ellenlás lenne a sönt ! Később lerajzolom az elképzelésemet hogy lehetne meg oldani.
A hozzászólás módosítva: Ápr 10, 2014
Jónak tűnik szimulálva is teszi a dolgát és a nyákot sem kell módosítanom a 0.22ohm-oknak kell csak helyet keresni és kész is.
Ha gondolod meg tervezem neked?
Így jónak tűnik nem? BC337 Ic maximum 40mA a szimulálás szerint 5A terhelésnél.
Azért, ha esetleg rövidre zárod a kimenetet, a BC tranyó azonnal meghal. Nem véletlenül van a másik (alkotó-pioneer) tápban is a meghajtás úgy megcsinálva!
Igen jónak tűnik de sajnos igaza van qvasz2-nek ! kell még egy + tranyó ! Csatoltam egy kapcsolási rajzott így csináld meg és jó lesz !
Köszönöm megint a válaszolóknak!
Monster02 Ha megkérhetlek és időd engedi nagyjából megrajzolnád hogyan vitelezzem ki a módosítást. Nem teljesen látom át mert a 2 kapcsolási rajzban teljesen máshogy vannak a BC337-esek elhelyezve.
Sziasztok!
Tudtok nekem ajánlani egy viszonylag könnyen elkészíthető, amatőr igényeket kielégítő labortápegységet? Én jelenleg a Pioneer, Alkotó, Proli007 tápok felé hajlok. Ha ezt javasoljátok, kérlek benneteket, hogy verziót is mondjatok, melyik lenne a legjobb számomra. ![]() Köszönöm szépen!
Szia ma megpróbálom megcsinálni neked .
Szia utolsó verzió :
Sziasztok!
Nézegettem Proli007 tápját: Bővebben: Link. Egy kérdés merült fel bennem: Hogyan van megoldva soros ellenállás nélkül, hogy a FET-ek azonos mértékben nyissanak ki. Ha jól tudom, még az azonos típusú FET-ek közül is ha két példányt megnézek, azonos GATE feszültségre, különböző mértékben nyitnak ki. Vagy rosszul tudom? Esetleg nem veszem figyelembe, hogy a FET melegedése során növekszik az átmeneti ellenállása? Ez lenne a fő gondolat? Köszönöm a választ!
Szia ne haragudj de nincs rá most időm hogy meg tervezem. Építsd meg az alkotós tápegységet , fájlokat mellékeltem .
Szia!
Igen, a negatív hőmérsékleti tényező miatt nem kell kiegyenlítő-ellenállás. Idézet: „Igen, a negatív hőmérsékleti tényező miatt nem kell kiegyenlítő-ellenállás.” Minek a hőmérsékleti tényezőjére gondoltál? Ha az Ugs -ére, akkor pont a negatív esetben kellene, mint a bipoláris tranzisztoroknál (-2mV/fok). A melegebb bipoláris tranzisztor nagyobb áramot visz, akkor növekszik a disszipációja, növekszik a P-N átmenet hőmérséklete, csökken a B-E nyitófeszültsége, növekszik a bázisárama, növekszik a kollektorárama - ez itt egy pozitívan visszacsatolt termikus rendszer. A legjobb tranzisztor végül annyi áramot vesz magára hogy tönkremegy, eztán a többi közül a legjobb, stb. Ezért kell a párhuzamosan kapcsolt bipoláris tranzisztorokoz kiegyenlítő ellenállás.
A MOSFET-re gondoltam és ha neked úgy jobban tetszik, akkor legyen pozitív.
Köszönöm! Nem gondoltam, hogy ennyire jól kihasználható ez a hőmérséklet függés, hiszen az átmeneti ellenállás roppant kicsi, a FETek között pedig van szórás is. Ez viszont egy nagyon jó hír, én is alkalmazni fogom! Azt is nagyon jó tudni, hogy bip. tranzisztornál pont fordított, ezért kell a kiegyenlítő ellenállás.
A hozzászólás módosítva: Ápr 12, 2014
Persze mindez csak korlátozottan igaz:
-ha a feteket válogatod , mondjuk 100darabból a 4 legeggyütt futóbbakat használod -ha a fetek külön bordán vannak , mert ha közös hőfokon és bordán futnak , kevéssé működik a fenti gondolatmenet Nem véletlen hogy az erősítőkben is van a párhuzamosan kapcsolt feteknél ellenállás .
Szia!
Nem gond, azért köszönöm! El is határoztam ebből Pioneer, Alkotó-féle tápegység lesz, szerintem nem bánom meg. Bármi kérdésem lesz ezzel kapcsolatban akkor írok. Aztán most elkezdek tevékenykedni hogy haladjon is valami és végre legyen egy jó labortápom.
Kissé túl tudományos, nagyon angol nyelvű, de autentikus (IRF): Paralleling Of Power MOSFETs For Higher Power Output
Idézet: „Unlike other switches, parallel MOSFETs do not require additional sharing resistors, dynamic current balancing transformers or active feedback to the driver.” Vannak olyan, főleg a modernebb MOS-FET -ek között, ahol a paraméterek nem ilyen kedvezők, és ezek párhuzamosításához kellenek a ellenállások. A hozzászólás módosítva: Ápr 14, 2014
Köszi, fél délelőtt ilyeneket olvasgattam
. |
Bejelentkezés
Hirdetés |












