Fórum témák

» Több friss téma
Fórum » RIAA korrektor
 
Témaindító: Ghost Rider, idő: Aug 25, 2006
Témakörök:
Lapozás: OK   90 / 151
(#) Pioneer válasza pucuka hozzászólására (») Ápr 24, 2014 /
 
Mellékelem az eredetit és a módosítottat.
(#) pucuka válasza Pioneer hozzászólására (») Ápr 24, 2014 /
 
Viszont nem ártana megmérni a frekvencia, fázis átviteli karakterisztikát a neked tetsző beállításban.
(#) CHZ válasza pucuka hozzászólására (») Ápr 26, 2014 /
 
Egy csöves RIAA frekvencia, fázis és egyéb mérések..
Korrekciós hálózat elemei gondosan válogatva, meghallgatva is kiválóan teljesít.
(#) Moszkvai válasza CHZ hozzászólására (») Ápr 26, 2014 /
 
Szépek a mért eredmények! A szkópos méréseket mérőlemezzel készíted vagy anti RIAA és funkció generátorral? Az enyém is lassan elkészül, összeszedtem hozzá, már mindent.
(#) CHZ válasza Moszkvai hozzászólására (») Ápr 26, 2014 /
 
Anti RIAA volt elé kapcsolva és generátorral mértem.
Várom a fejleményeket..
(#) pucuka válasza CHZ hozzászólására (») Ápr 26, 2014 /
 
Teljesen jó, tetszik is.
Az alap probléma az volt, hogy Pioneer kolléga a precíz alkatrész válogatással épített korrektorán máshová helyezte a kimeneti emitterkövetőt. Így a hangja jobban tetszett neki fülre. Ezért javasoltam, hogy jó lenne megmérni, esetleg rájöhetne(nénk) hogy mi, hogyan változott, és akkor lenne érdemes a kapcsolási rajzon a változtatást értékelni.
A hozzászólás módosítva: Ápr 26, 2014
(#) Pioneer válasza pucuka hozzászólására (») Ápr 26, 2014 /
 
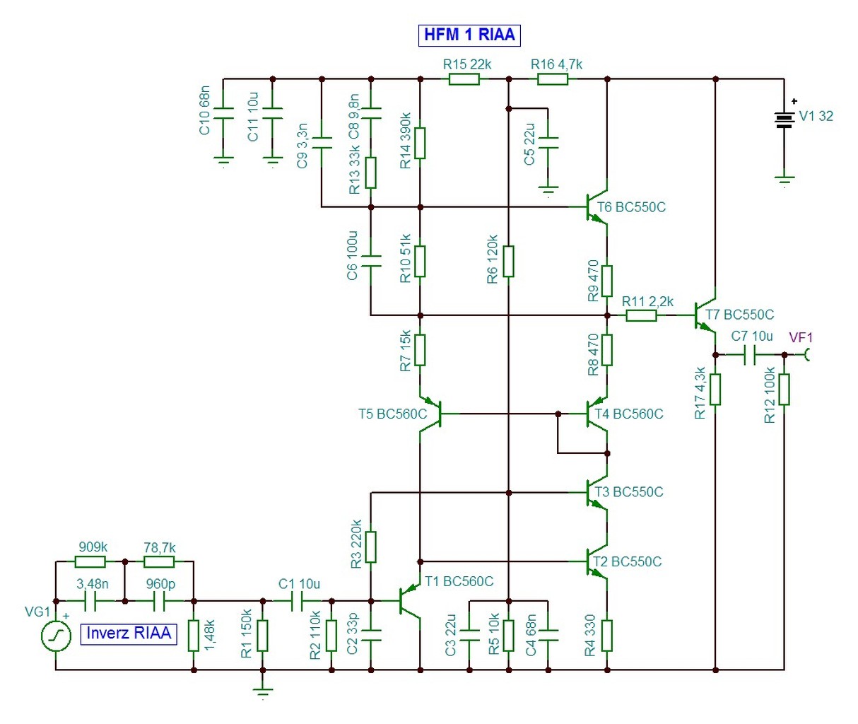
Valós mérést sajnos nem tudok csinálni, mert nincs anti RIAA-ám. Szimulációban annyi a különbség, hogy az általam átkötött verziónál kb 0,5dB-t esik a mély-hangátvitel. Ezt viszont korrigáltam a korrekciós tagoknál. Nálam az R17 helyén 300kohm volt, amit az átalakításkor 350kohm-ra módosítottam.
(#) CHZ válasza pucuka hozzászólására (») Ápr 26, 2014 /
 
Az alap problémát értettem én is, csak megpróbáltam bemutatni egy korrektor mérés eredményét, amit érdemes elvégezni. Sokat megmutat a várható hang minőségéről és a korrekciós hálózat pontosságáról. Egy lehetőséget az átvitel ellenőrzésére.
A hozzászólás módosítva: Ápr 26, 2014
(#) CHZ válasza Pioneer hozzászólására (») Ápr 26, 2014 /
 
Az anti RIAA elemeit összeválogathatod, nem nehezebb mint a korrekciós hálózat tagjait és lesz egy valós mérési lehetőséged is. Érdemes megcsinálni, csak egyszer kell..
(#) pucuka válasza CHZ hozzászólására (») Ápr 26, 2014 /
 
Én is a valós mérés híve vagyok, bár lehet a szimulátor is jó, de biztos könnyebb, egyszerűbb, és nem utolsó sorban olcsóbb.
(#) CHZ válasza pucuka hozzászólására (») Ápr 26, 2014 /
 
Én szimulációval kezdem, ha érdemes rá, megépítem és jöhet a valós mérés is, ami a lényeg. Szerintem nem kerülhető meg.
A hozzászólás módosítva: Ápr 26, 2014
(#) pucuka válasza CHZ hozzászólására (») Ápr 26, 2014 /
 
Lehet, hogy maradi vagyok, de a szimulációval (többek között) az a bajom, hogy ha oda beírom az alkatrész értékét, az a valóságban sohasem annyi. Egy pici eltérés mindíg van. De mint tudjuk, sok pici sokra is mehet.
Viszont biztos sokkal kényelmesebb, mint számolgatni.
(#) CHZ válasza pucuka hozzászólására (») Ápr 26, 2014 /
 
Ez szimulátor függő.., használata során kideríthető mely mérési eredményei használhatóak.
Valóban kell ehhez is tapasztalat, de használatával ez megszerezhető és rengeteget segít a tervezésben. Számításokkal is lehet hibázni, ha nem veszünk figyelembe néhány járulékos összetevőt.
A hozzászólás módosítva: Ápr 26, 2014
(#) scooby_ válasza Pioneer hozzászólására (») Ápr 26, 2014 /
 
Szia!
Megnéztem a korrekciós tagok változtatásával, illetve ezzel a legutóbbi módosításoddal. A korrekciós tagok változtatásával (3nF 300K) kék színű görbe mutatja (mutatná), de totálisan ráillik a legutóbb módosított (emitterkövető átkötése + 350k) kapcsolás görbéjére. Alatta a 0,5dB csökkenés a mély tartományban, csak az emitterkövető átkötésével. Ezzel a módosítással még továbbra is szebbnek tartod a hangját, érdemes megcsinálni?
A hozzászólás módosítva: Ápr 26, 2014
(#) DonJoker hozzászólása Máj 21, 2014 /
 
Sziasztok!
A segítségeteket szeretném kérni.
Vettem egy használt lemezjátszót a Vaterán, hogy a lányom azon hallgathassa a régi meselemezeinket. Sajnos, mint kiderült az erősítőmön nincs phono bemenet, ezért gondoltam készítek egy RIAA korrektort. Próbálkoztam egy IC-sel, de nem működött. Nem vagyok whitefülű, de gondoltam egy profibb csak működik, így az Audio Varázs II-ből néztem ki a korrektort. Sajnos ez sem működik.
Nem értek az elektronikához, csak szeretek forrasztgatni, ha működik, örülök!
Segítenétek, hogy hol és hogyan kezdjem a hibakeresést? 24V stabil tápot kap.
Már az is eszembe jutott, hogy esetleg a lemezjátszóval is gond lehet (anno kipróbáltam egy másik erősítővel, működött, de az nincs nálam). Ezt hogyan tudnám letesztelni?
Előre is köszönöm!
(#) Moszkvai válasza DonJoker hozzászólására (») Máj 23, 2014 /
 
Üdv! Milyen lemezjátszóról lenne szó? A megépített korrektorról tudnál képet feltenni? Hátha már szemrevételezéssel is látható a hiba. A nyák oldalról is jó lenne egy kép.
A hozzászólás módosítva: Máj 23, 2014
(#) DonJoker válasza Moszkvai hozzászólására (») Máj 26, 2014 /
 
Hello!
A Lemezjátszó Technics SL-D20.
Csatolom a képeket a RIAA-ról. A leírás szerint kihagytam a trimmert és 15a ellenállás helyére beforrasztottam a 10K-t, a trimmert dróttal áthidaltam.
C9 kicsatoló kondi egy elkó (ezt kaptam) a negatív ága néz a kimenet felé. Ez lehet hiba?
Nagyon köszönöm a segítséget!
(#) scooby_ válasza DonJoker hozzászólására (») Jún 13, 2014 /
 
Szia!
Mi a probléma vele? Hibajelenség??
(#) veszkandó válasza gb197 hozzászólására (») Szept 13, 2014 /
 
Szia! Ehez a B.J.Codd kapcsoláshoz nyákrajzot, tudnál küldeni?
Nagyon megköszönném.
(#) pont válasza veszkandó hozzászólására (») Szept 15, 2014 /
 
Engem is érdekel ez a kapcsolás, terveztem hozzá nyákot, ha megérkeznek az alkatrészek kipróbálom.
(#) veszkandó válasza pont hozzászólására (») Szept 15, 2014 /
 
Köszönöm. Mostanában, nagyon sok RIAA korrektort leszimuláltam, (ezen a fórumon találtak közül is sokat) de egyik sem volt olyan közel a RIAA szabványhoz, mint ez a kapcsolás.
(#) scooby_ válasza veszkandó hozzászólására (») Szept 15, 2014 /
 
Szimuláld le a HFM-1-et Pioneer módosításaival... Esetleg ott az általam közölt Revox RIAA, azt is megnézheted. Nekem 0,5dB eltérést hozott szimulációban.
A hozzászólás módosítva: Szept 15, 2014
(#) pont válasza veszkandó hozzászólására (») Szept 15, 2014 /
 
Üdv! Egy pár kérdés :a balance-val csináljunk-e valamit? A rajzon elég rosszul látszott akkor az 1M az 1M, és a 2,4K is 2,4k?

És a többit majd eldönti a fül...
(#) reloop válasza pont hozzászólására (») Szept 15, 2014 /
 
Szia! Ha potival állítod az offset-et, szerintem C2, C3 elhagyható és nem is válik a kapcsolás kárára.
(#) veszkandó válasza scooby_ hozzászólására (») Szept 15, 2014 /
 
A HFM1 is közte volt a szimulált kapcsolásoknak. Két kapcsolás keltette fel nagyon az érdeklődésemet. Az egyik a HFM1 a másik a JB. Mivel a HFM1-el előbb találkoztam, ehez gyűjtöttem össze az alkatrészeket. Ezt fogom előbb megépíteni. Nekem igazán az alábbi módosításokkal tetszett a görbe. R14 40,2K. C8 1db 15nF+1db 10nF sorba és ezzel párhuzamosan 2,2nF. C9 2,2nF. Ezekkel a módosításokkal tervezem megépíteni.
A hozzászólás módosítva: Szept 15, 2014
(#) scooby_ válasza veszkandó hozzászólására (») Szept 15, 2014 /
 
Nagyon várom az eredményeket! Nekem tetszett Pioneer módosításaival is.
(#) gb197 válasza veszkandó hozzászólására (») Szept 15, 2014 /
 
Szia!
Sajnos nincs már meg a nyákterv, de szerintem ez a legkevesebb. Az viszont biztos, hogy jobb a HFM1 -nél, és sok minden másnál is. Ha jól emlékszem valamelyik Rádió Technikában van a nyákterve, megnézem hátha megvan.
Egyébként itt nem csak a szabvány pontos követése a lényeg, nem csak ez okozza a hallásbeli különbséget. Mivel általában ezek erősítők aktív korrekciós fokozatok, (a visszacsatoló körbe van bevonva a korrekciós lánc) hozzá jön az adott erősítő csoportfutási ideje okozta hiba, evvel persze nem számol a szimulátor, és ez legalább annyira fontos. A szóban forgó kapcsolás úgy emlékszem a tl074-el hozta az optimumot.
Csatolok még egy kapcsolást, ami talán még ettől is jobb lehet, a CYRUS ONE nagynevű erősítőből lett kimásolva. Az illető akitől kaptam, Ortofon X1 MC használ + NAD futóművet, és állítása szerint nagyon jól muzsikál a phono fokozat.
(#) veszkandó válasza gb197 hozzászólására (») Szept 15, 2014 /
 
Az interneten utána keresve a RT 1987 szeptemberi számában volt ez a kapcsolás. Hátha megvan Neked.

Köszönöm.
(#) veszkandó válasza pont hozzászólására (») Szept 15, 2014 /
 
Szia! Az 1M az 1M és a 2,4K az 2,4K. Ez utóbbi változtatására, nagyon érzékeny a kapcsolás.
(#) pont válasza veszkandó hozzászólására (») Szept 15, 2014 /
 
Megtaláltam a cikket (Egy RIAA-korrektor építési tapasztalatai) Ha valakinek kell emailben át tudom küldeni 3 oldal, 4mega pdf-ben.
Következő: »»   90 / 151
Bejelentkezés

Belépés

Hirdetés
XDT.hu
Az oldalon sütiket használunk a helyes működéshez. Bővebb információt az adatvédelmi szabályzatban olvashatsz. Megértettem