Fórum témák
» Több friss téma |
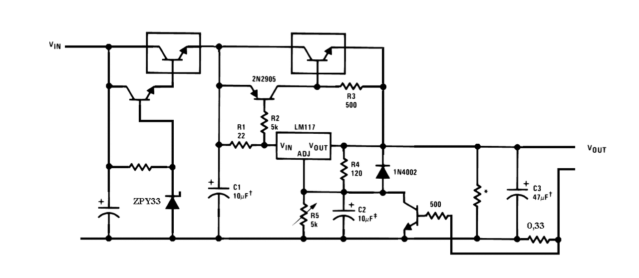
Nem fogok, az előszabályzóhoz keresem a zénert.
Faragtam bele rövidzárvédelmet.
Rendben van köszönöm, most már megépítem.
Még annyi, hogy a 22 ohmot én addig csökkenteném, hogy kb. a fele terhelés alatt valamivel lépjen be a külső tranyó (kb 1,2..1,5ohm) ne lustálkodjon a 317, ha már ő maga is 1,5A-es...
Rendben.
Van egy kis gondom, az előstabilizáló nem csökkenti le a feszültséget 30 voltra. 30 voltos zener diódát építettem be és 680 ohmos ellenállást. A tranzisztorok jók. A teljesítmény tranzisztor emiterén 56 volt jelenik meg, ennyi van a pufferben is. Mi lehet a gond?
Ui. A 22 ohmos ellenállást csak 20 ohmosra csökkentettem egyenlőre. A hozzászólás módosítva: Máj 18, 2014
És mit mérsz a bázison? (zeneren)
Szintén 56 volt környékén mérek a teljesítmény tranzisztor bázisán. A zener dióda nem zárlatos, de attól még lehet rossz.
Persze. Az szakadt. Milyen típusú (volt)?
A multiméter 1000-et mutat diódamérés állásban a megfelelő irányban. Olyan kicsi narancssárga, olyan mint a 1N4148-as. Valamiből bontottam.Kicserélem egy 27 voltosra, olyan van itthon.
Nade ott 35mA folyik rajta, ha terheletlen a kimenet és nem szívja el a darlington bázisa!
Nincs egy TL431 a fiókban? A hozzászólás módosítva: Máj 18, 2014
Sajnos nincs, de következő vásárláskor szerzek be. Most még megpróbálom a 27 voltos zenert.
6... 8 mA-nél többet ne eressz rá. Sorba is lehet őket kötni, ha találsz még mellé kisebb feszültségűeket.
Betettem egy 9 voltos zenert, az akadt a kezembe. Rájöttem arra hogy az egyik KU606-os tranyó rossz volt. Zárlatos. Szerintem ez tette tönkre a zenert is. Most a 9 voltos zener hatására a teljesítménytranyó bázisára menő huzalon megjelent a 9 volt.A teljesítménytranyó nincs az áramkörben. Most viszont a 680 ohmos ellenállás kezdett el füstölni. Lassan megbolondulok.
A tranyó nem tehette tönkre a zenert... De mondtam, hogy kevés a 680ohm, az még a 30V-os zenerrel is 35mA! 9V-nál pedig már 70mA! Számolj egy kicsit, mielőtt a füst jön.
Most esett le mire is írtad. Ezek szerint 1,5 kohmos ellenállás kell a 9 voltos zenerhez. Jól gondolom?
A hozzászólás módosítva: Máj 18, 2014
A zenerek adatlapján meg van határozva, hogy mekkora árammal illik őket hajtani, hogy a disszipációs határon belül maradjanak. El kell olvasni az adatlapot, vagy meg kell tanulni számolni!
Üdv.
Lenne egy olyan kérdésem,hogy van egy 12V-os akkumulátorom ebből valahogyan lehetne csinálni +/- 12 voltot ? Egy hordozható erősítőnek kéne.
Sziasztok!
Egy aktív szub-ládát szeretnék építeni, amihez 7294-es 100W-os végfokot szeretnék építeni. Ennek az IC-nek +-40V kellene, és ami azt illeti egy barátomtól szerváltam egy bika toroid transzformátort, ami ezt nyújtaná is nekem (kép mellékelve). A képen fehér filccel kirajzoltam a primer, és szekunder körök csapolásait, hogy jobban látszódjon a képeken. A kérdésem az lenne, hogy ahhoz, hogy a szekunder oldalon nekem levehető legyen a 2x40V, a primer oldalon nekem össze kell kötnöm a narancssárga, és citromsárga vezetéket, hogy a kék-fekete vezetékre ráadhassam a 230V-ot? Az ábra alapján nekem ez jön le józan paraszt logikával. Bevallom eddig csak olyan trafóval volt dolgom aminek a primer oldalon kettő, a szekunderen pedig maximum 3 kivezetés van. Ez új nekem, hogy a primer körön levehető pl. 10V.. Persze lehet, hogy rosszul értelmezem az ábrát, és ezért kérdezlek titeket. Természetesen izzó sorba kötésével méregetnék egy pár értéket rajta, de mielőtt élesben menne, megvárom a válaszokat. A trafó eredetileg egy 2x90W-os JVC erősítőből származik állítólag. A válaszokat, és tanácsokat előre is köszönöm. Üdv!
Alapvetően jó a gondolatmenet, ezt kell tenned. Egyszerűen két egyforma primer tekercse van: 0-110-120V-tal, mert így lehet 110V-ra, 120V-ra, 220V-ra, 230V-ra, 240V-ra csatlakozni (a világban mindegyik előfordul). Tehát az a 10V nem arra van, hogy "levehető" legyen, hiszen kapcsolatban van a hálózati oldallal.
Köszönöm a választ, így már tovább merek haladni.
Üdv!
Köbzoli!
Köszönöm az észrevételt, ez bennem is felmerült, hogy a pufferek felhúzzák a feszültséget, ezt két dologgal akarom kompenzálni. Az egyik a primer kör, mivel a két tekercs sorba kötése 240V-ot ad névlegesen, így a 230V talán ad némi csökkenést, vagy veszteséget. A szekunder oldalon mindkét irányba csak egy-egy diódával venném le a feszültséget, egy csokor kerámiakondival, hogy ne csináljak petárdát az elkókból, így talán ha oldalanként egy-egy fél színusz lemarad, esetleg csillapodik a feszültség. Bár nem tudom jól gondolkodom-e. Ha még mindig sok a feszkó, szerintem nem akkora tragédia, mert ha nem járatom csúcson a végfokot, nem lesz baj. Ez csak vak következtetés, hiszen a TDA2030 is névlegesen +-18V, mégsem füstölt el ha +- 25V-on űztem.Ebből arra következtettem, hogy talán egy ekkora IC egy jókora hűtéssel csak nem száll el plusz 10V-tól. Sajnos ez a trafó volt ingyen, egy ekkora toroid tudjuk nem olcsó. Üdv! A hozzászólás módosítva: Jún 6, 2014
Idézet: „A szekunder oldalon mindkét irányba csak egy-egy diódával venném le a feszültséget, egy csokor kerámiakondival” Egyoldalas egyenirányításnál - pláne apró kondikkal - baromi nagy brummod lenne. Ha mindenképp ezt a trafót kell felhasználnod,, akkor építened kell mindkét ágba egy-egy áteresztős tápot: 2 tranyó (vagy 1 darlington) +1 zener + 1 ellenállás. Persze ezt is hűteni kell, de ha szobában használod a motyót, akkor nem az a jellemző, hogy állandóan 20W-ot kell disszipálnia... A hozzászólás módosítva: Jún 6, 2014
Szia! Az eleméleted alapján esetleg TDA7293-mal lehetne próbálkozni, annak is feltétele a 8 ohm, vagy nagyobb impedanciás hangszóró.
Egyik lehetőség, hogy elcseréled a trafódat egy 2x24V-ra, a hirdetési oldalon szerintem könnyen megoldható. A másik, építesz egy tranzisztoros végfokot, az Erősítő mindig képkeresőjébe írd be, hogy Monitor!
Nagyon köszönöm a segítőkész hozzászólásokat.
Szerintem akkor a TDA7293 lesz a nyerő a 60V-os tűréssel, mert 20V-ot csak nem emel az egyenirányítás+puffer, mert az már szürreális még akkor is ha 250V-ra emelkedik a hálózat. a 2x24V-ot én kevésnek tartanám, inkább 2x36V nem? Sebi! a csokor kerámiakondit egy 4700µF-os puffer mellett képzeltem el, és nem egyedül 100nF-os kerákból raknék össze 1500µF-ot. Gondolkodtam, hogy eladom, vagy elcserélem a trafót, de az a helyzet, hogy nem hiszem el, hogy a postaköltségekből nem lehet összerakni valami egyszerűt, mint például az áteresztős táplálás, vagy valami DC kapcsolóüzemű eszközt, vagy eszementnek tűnik, de a szekunder köri váltóáramot megfaragni valami triakos cuccal, vagy fojtótekerccsel, és aztán egyenirányítani.Azért egy 100W-os mono végfoknál +-50V esetében a szekunder áram max 1-1,5A és akkor még nagy ráhagyásokkal számoltam. Ez annyira azért nem "nagy áram". Ha nincs más lehet, hogy tranzisztoros végfok lesz, de az IC-hez jobban ragaszkodok a beépített védelem, és az egyszerűség miatt, hogy nem kell nyugalmi árammal vacakolni, beállítgatni, jófajta tranzisztorokat kifogni isteni szerencsével stb. A trafót igaz ajándékba kaptam, de már nagyon rég tervezem a mélyládát (legalább másfél éve) és végre leesett hozzá egy trafó.Ez a ragaszkodásom oka, meg hogy két gyerek mellett nem tudok csak úgy tízezreket költeni a hobbimra, ezért lomizok ennyit ![]() Köszönöm a segítségeteket, még böngészek hátha találok valami kapcsolóüzemű feszcsökkentőt 80V-os fesztűréssel.Persze elolvasom amiket javasoltatok témákat. Üdv! A hozzászólás módosítva: Jún 7, 2014
Kedves Reloop!
Tudom ez már nem a témához tartozik, és ki is fogok kapni érte, de tudnál küldeni nemek egy részletesebb leírást, vagy nyáktervet a 150W monitor erősítőről? Nagyon megtetszett. Üdv!
|
Bejelentkezés
Hirdetés |












